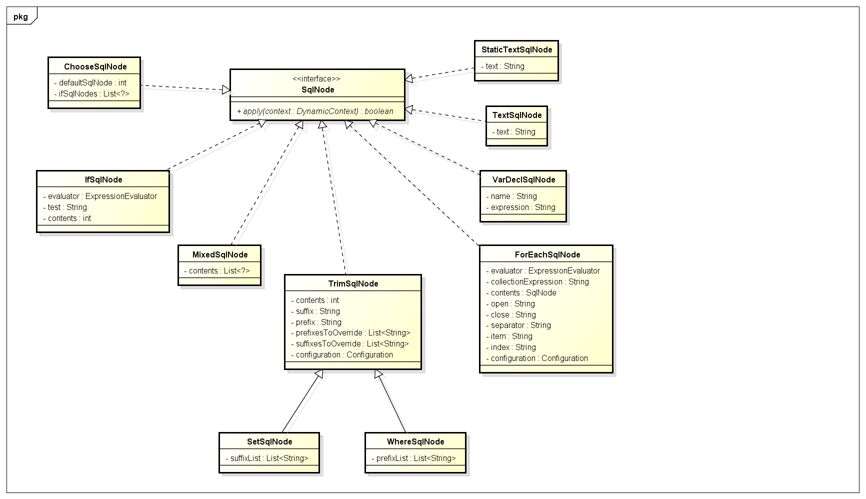
iBATIS 框架主要的类层次结构
总体来说 iBATIS 的系统结构还是比较简单的,它主要完成两件事情:
根据 JDBC 规范建立与数据库的连接;
通过反射打通 Java 对象与数据库参数交互之间相互转化关系。
iBATIS 的框架结构也是按照这种思想来组织类层次结构的,其实它是一种典型的交互式框架。先期准备好交互的必要条件,然后构建一个交互的环境,交互环境中还划分成...
阅读全文
深入浅出MyBatis
