什么是运维眼中可部署的软件架构 软件架构

什么是运维眼中可部署的软件架构

架构 在之前的文章 优秀的软件或架构应具有哪些特性 中从操作性、一致性和维护性介绍了一个优秀的软件架构应该具有的特点,今天谈一谈操作性分类下的可操作性。 可操作性在日常研发过程中,可能是比较容易忽略的软件非功能性的内容,因为大多数开发都在为业务和KPI服务,即使想到了这点,也在开发的过程中容易比较丢弃,因为不管是大公司还是创业公司,大多数开发者都在为业务、项目疲于奔命,有些东西想做好...
阅读全文
【1分钟教程】LNMP架构应用实战 Openssl升级操作 编程技术

【1分钟教程】LNMP架构应用实战 Openssl升级操作

由于实际生产环境需求,需要将LNMP环境中的openssl版本升级至目前最新版本openssl-1.1.0c,这玩意升级还真的不是一般的麻烦,由于它与系统各种服务都有相关的联系,比如ssh服务等,因此,升级非常的繁琐,所以今天将实际生产环境中升级的过程写出来,供大家参考(100%生产环境) 1、整体环境 系统环境 [root@webserver ~]# **cat /etc/red...
阅读全文
Java程序员的必备Linux运维技能 编程技术

Java程序员的必备Linux运维技能

作为java程序员,Linux运维技能也作为我们的一项必备技能。此仓库可以作为java程序员的学习材料,也可以作为运维人员的参考手册。 1. 前言 良好的运维习惯有很多优点: 利于自己维护,利于后继者维护 对计算机服务器进行最小化改动 便于实现对服务器更好的管理 此外,如果你按照本教程来安装和配置,那么此仓库可以作为你的日志系统,这样也易于将来出现问题的排错。 1. 良...
阅读全文
阿里云Tomcat配置 编程技术

阿里云Tomcat配置

阿里云Tomcat配置并开放 本文可对以下问题提供参考 服务器 如何配置 Tomcat 配置 端口在监听,但是外网无法访问怎么办 注意事项: 对于阿里云服务器相对较为特殊,因为阿里云服务器除了需要在系统中开放端口之外、还需要在阿里云服务器设置安全组 Centos7 与 Centos6 防火墙...
阅读全文
使用Netty+Spring+Swing实现远程桌面控制 Spring

使用Netty+Spring+Swing实现远程桌面控制

远程桌面控制的产品已经有很多很多,我做此项目的初衷并不是要开发出一个商用的产品,只是出于兴趣爱好,做一个开源的项目,之前也没有阅读过任何远程桌面控制的项目源码,只是根据自己已有的经验设计开发,肯定有许多不足,有兴趣的朋友可以留言讨论与支持。 初现端倪 一般需要远程控制的场景发生在公司和家之间,由于公司和家里的电脑一般都在局域网内,所以不能直接相连,需要第三方中转,所以至少有三方,如...
阅读全文
Docker从入门到掉坑(二):基于Docker构建SpringBoot微服务 编程技术

Docker从入门到掉坑(二):基于Docker构建SpringBoot微服务

本篇为Docker从入门到掉坑第二篇:基于Docker构建SpringBoot微服务,没有看过上一篇的最好读过 Docker 从入门到掉坑 之后,阅读本篇。 在之前的文章里面介绍了如何基于docker容器部署一些常见的基础环境,例如MySQL、Redis这些,那么这篇文章里面我会介绍一些关于SpringBoot如何打包运行到docker容器中。 先介绍一下需要准备的基础环境内容: 1...
阅读全文
Spring Security 技术栈开发企业级认证授权(3) Spring

Spring Security 技术栈开发企业级认证授权(3)

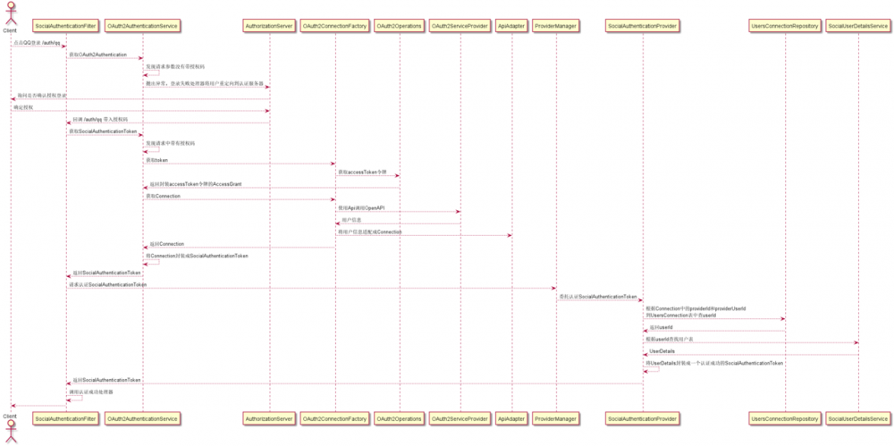
准备工作:申请appId和appSecret,详见准备工作_oauth2-0 回调域: www.zhenganwen.top/socialLogin… 要开发一个第三方接入功能其实就是对上图一套组件逐个进行实现一下,本节我们将开发QQ登录功能,首先从上图的左半部分开始实现。 ServiceProvider Api ,声明一个对应OpenAPI的方法,用来调用该API并将响应...
阅读全文
Loading...