YMP v2.0.9 发布,轻量级 Java 应用开发框架 编程技术

YMP v2.0.9 发布,轻量级 Java 应用开发框架

YMP是一个非常简单、易用的轻量级Java应用开发框架,涵盖AOP、IoC、WebMVC、ORM、Validation、Plugin、Serv、Cache等特性。 主要技术特点: 采用组件化、模块化打包方式,可按需装配,灵活可扩展; 采用微内核实现Autoscan、AOP、IoC、Event等,涵盖SSH框架中绝大部分核心功能; 统一配置体系结...
阅读全文
Spring IoC 公共注解详解 编程技术

Spring IoC 公共注解详解

前言 本系列全部基于 Spring 5.2.2.BUILD-SNAPSHOT 版本。因为 Spring 整个体系太过于庞大,所以只会进行关键部分的源码解析。 什么是公共注解?公共注解就是常见的Java注解,特别是JSR-250中的注解。例如: @Resource 、 @PostConstructor 、 @PreDestroy 等等,本文也就主要分析这三个注解在 Spring 中...
阅读全文
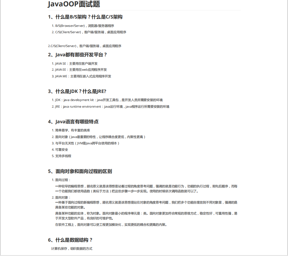
凭借着这份面试题,我拿到了阿里,美团,字节跳动的offer! Spring

凭借着这份面试题,我拿到了阿里,美团,字节跳动的offer!

为了方便同学们之后的面试复习,我把各类面试题给汇总了一下,每道题都是经过自己筛选后觉得需要掌握的,此次整理包括 Java、数据结构与算法、计算机网络、操作系统、数据库等。后面我会把这些问题的解答陆续放出来。 Java基础知识 java中==和equals和hashCode的区别 int与integer的区别 抽象类的意义 接口和抽象类的区别 能否创建一个包含可变对象的不可变...
阅读全文
Spring AOP注解案例及基本原理详解 Spring

Spring AOP注解案例及基本原理详解

切面:Aspect 切面=切入点+通知。在老的spring版本中通常用xml配置,现在通常是一个类带上@Aspect注解。切面负责将 横切逻辑(通知) 编织 到指定的连接点中。 目标对象:Target 将要被增强的对象。 连接点:JoinPoint 可以被拦截到的程序执行点,在spring中就是类中的方法。 切入点:PointCut 需要执行拦...
阅读全文
面试阿里,字节,美团必看的Spring的Bean管理详解 编程技术

面试阿里,字节,美团必看的Spring的Bean管理详解

IOC容器 工厂只负责创建对象,而Spring当然不仅仅是一个对象工厂,其核心是一个对象容器,其具备控制反转的能力,所以也称为IOC容器。 帮助我们存放对象,并且管理对象,包括:创建、销毁、装配,这样就将原本由程序自己完成的工作,交给了框架来完成,称为IOC容器。 学习的核心也就在于如何将对象放在Spring中,以及如何从Spring中取出来。 Spring有两个容器接口: A...
阅读全文
深度分析:那些Java中你一定遇到过的问题,一次性帮你搞定! Java

深度分析:那些Java中你一定遇到过的问题,一次性帮你搞定!

1、java中==和equals和hashCode的区别 基本数据类型的比较的值相等.类的比较的内存的地址,即是否是同一个对象,在不覆盖equals的情况下,同比较内存地址,原实现也为 == ,如String等重写了equals方法.hashCode也是Object类的一个方法。返回一个离散的int型整数。在集合类操作中使用,为了提高查询速度。(HashMap,HashSet等比较是否为同一个)...
阅读全文
深入学习java注解 Java

深入学习java注解

对于java的注解, 自己已经使用了相当长的时间, spring中对注解的使用无处不在,但对它的了解并不深入, 本周对注解进行了较为深入的学习。 什么是注解 Java 注解用于为 Java 代码提供元数据。作为元数据,注解不直接影响你的代码执行,但也有一些类型的注解实际上可以用于这一目的。Java 注解是从 Java5 开始添加到 Java 的。 上面的是java注解的官方解释,相信看...
阅读全文
MyBatis事务 Java

MyBatis事务

数据很重要 在介绍MyBatis事务之前,先普及下数据库事务相关知识 事务(Transaction)是访问并可能更新数据库中各种数据项的一个程序执行单元(unit)。事务通常由高级数据库操纵语言或编程语言(如SQL,C++或Java)书写的用户程序的执行所引起,并用形如begin transaction和end transaction语句(或函数调用)来界定。事务由事务开始(begin ...
阅读全文
Loading...