MongoDB--Spring Data MongoDB详细的操作手册(增删改查) 原 荐 Spring

MongoDB--Spring Data MongoDB详细的操作手册(增删改查) 原 荐

关注我,可以获取最新知识、经典面试题以及微服务技术分享   在 NoSQL 盛行的时代,App很大可能会涉及到MongoDB数据库的使用,而也必须学会在 Spring boot 使用 Spring Data 连接 MongoDB 进行数据增删改查操作,如下为详细的操作手册。 1. 依赖 直接导入 spring-data-mongodb 包或者使用 Spring Boot s...
阅读全文
Java 核心 Exception 和 Error 有什么区别? 编程技术

Java 核心 Exception 和 Error 有什么区别?

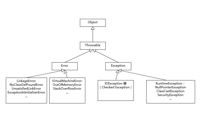
Exception 和 Error 都继承了 Throwable 类。只有 Throwable 的可以被 throw 和 catch。Exception 是程序正常情况下可以预料的,Error 通常会导致程序不可恢复。Exception 分为可检查异常和不检查异常,不检查异常就是运行时异常。 NoClassDefFoundError 和 ClassNotFoundExcep...
阅读全文
Spring Boot MongoDB 数据库应用技巧 Spring

Spring Boot MongoDB 数据库应用技巧

一、关于 MongoDB MongoDB 目前非常流行,在最近的 DB-Engine 排名中居第5位,仅次于传统的关系型数据库如 Oracle、Mysql。 然而在非关系型数据库领域,MongoDB已经持续成为佼佼者一段时间了,这与 MongoDB的一些优势存在一定关系: 无模式(Schema),便于快速开发; 面向文档化的数据,基于BSO...
阅读全文
MongoDB 属性Read Preference 编程技术

MongoDB 属性Read Preference

MongoDB支持客户端灵活配置写入策略(writeConcern),以满足不同场景的需求。 db.collection.insert({x: 1}, {writeConcern: {w: 1}}) writeConcern选项 MongoDB支持的WriteConncern选项如下 w: <number>,数据写入到number个节点才向用客户端确认 {w:...
阅读全文
Loading...