Spring Boot集成jsoup实现html解析 博主自留地

Spring Boot集成jsoup实现html解析

1.什么是jsoup jsoup 是一款 Java 的 HTML 解析器,可直接解析某个 URL 地址、HTML 文本内容。它提供了一套非常省力的 API,可通过 DOM,CSS 以及类似于 jQuery 的操作方法来取出和操作数据,可操作 HTML 元素、属性、文本。   JSoup 功能 jsoup 实现 WHATWG HTML5 规范,并将 HTML 解析为与现代浏览器...
阅读全文
为了不复制粘贴,我被逼着学会了JAVA爬虫 编程技术

为了不复制粘贴,我被逼着学会了JAVA爬虫

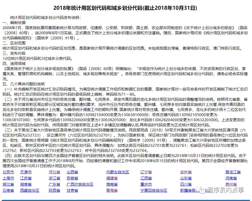
写在前边 受疫情影响一直在家远程办公,公司业务进展的缓慢,老实讲活并没有那么多,每天吃饭、睡觉、逛技术社区、写博客,摸鱼摸得爽的很。早上本来还想在来个回笼觉,突然部门经理的语音消息就过来了。 甩给我一个连接地址 http://www.stats.gov.cn/tjsj/tjbz/tjyqhdmhcxhfdm/2018/,要我把全国的省市名称和区域代码弄出来,建一个字典表,时限一上午。 ...
阅读全文
Spring Boot集成Dubbo 并且使用使用zookeeper作为注册中心 Spring

Spring Boot集成Dubbo 并且使用使用zookeeper作为注册中心

Spring Boot集成Dubbo 并且使用使用zookeeper作为注册中心 前言 本文全程在Windos下操作,大致操作与Linux相差无异,具体细节请百度,有条件的可以谷歌! 需要了解的知识点 Dubbo 和 zookeeper 环境以及了解这两个是个什么东东 Spring Boot 知识点,仅限于包结构 pom依赖 继承等 Maven 聚合工程 ...
阅读全文
Spring Boot 使用 Maven 定制一个 parent 简化开发 Spring

Spring Boot 使用 Maven 定制一个 parent 简化开发

1/ 场景 有很多小应用,有一些公共的特点,比如说都依赖了spring-boot、log4j2、lombok、fastjson等等,为了方便开发,可以使用Maven定制一个parent来简化开发,统一管理第三方依赖的版本。(为后续的微服务做准备哦!) 2/ 构建 parent 2.1. 新建一个Maven工程,any-root。 2.2. 修改pom.xml,添加父工程的依赖,基本...
阅读全文
千呼万唤始出来,mica v2.0.0 发布啦 Spring

千呼万唤始出来,mica v2.0.0 发布啦

mica(云母) mica 云母,寓意为云服务的核心,增强 Spring cloud 功能,使得 Spring cloud 服务开发更加方便快捷。 mica 2.x核心依赖 mica 基于 java 8,没有历史包袱,支持传统 Servlet 和 Reactive(webflux)。采用 mica-auto 自动生成 spring.factories 和 spring-devtools...
阅读全文
20个有用的lib开源库,开发常用必备! Java

20个有用的lib开源库,开发常用必备!

前言 一般一个经验丰富的开发者,一般都喜欢使用开源的第三方api库来进行开发,毕竟这样能够提高开发效率,并且能够简单快速的集成到项目中去,而不用花更多的时间去在重复造一些无用的轮子,多了解一些第三方库可以提高我们的开发效率,下面就来看一下在开发过程中经常会用到的一些开发第三方库,也可能不是太全,就列举一些常见或者常用的吧。 1,日志库 日志库是最常用的,毕竟在开发项目的过程中都需要使用日志来...
阅读全文
如何使用Jsoup爬取网页内容 编程技术

如何使用Jsoup爬取网页内容

前言: 这是一篇迟到很久的文章了,人真的是越来越懒,前一阵用jsoup实现了一个功能,个人觉得和selenium的webdriver原理类似,所以今天正好有时间,就又来更新分享了。 实现场景: 爬取博客园 https://www.cnblogs.com/longronglang ,文章列表中标题、链接、发布时间及阅读量 思路: 1、引入jar包 2、通过htt...
阅读全文
DockOne微信分享(二五三):Spring Cloud Gateway全链路实现 编程技术

DockOne微信分享(二五三):Spring Cloud Gateway全链路实现

【编者的话】随着微服务架构的流行,服务按照不同的维度进行拆分,一次请求往往需要涉及到多个服务。而诸多的服务可能分布在了几千台服务器,横跨多个不同的数据中心。为了快速定位和解决故障,应用性能进行分析,全链路监控组件就在这样的问题背景下产生了。最出名的是谷歌公开的论文提到的Google Dapper。本次分享主要介绍了Spring Cloud微服务架构的全链路监控的难点和解决方案。重点讲解Spring...
阅读全文
springboot2.x使用Jsoup防 XSS 攻击 编程技术

springboot2.x使用Jsoup防 XSS 攻击

后端应用经常接收各种信息参数,例如评论,回复等文本内容。除了一些场景下面,可以特定接受的富文本标签和属性之外(如:b,ul,li,h1, h2, h3...),需要过滤掉危险的字符和标签,防止xss攻击。 一、什么是XSS? 看完这个,应该有一个大致的概念。 XSS攻击常识及常见的XSS攻击脚本汇总 XSS过滤速查表 二、准则 永远不要相信用...
阅读全文
Loading...