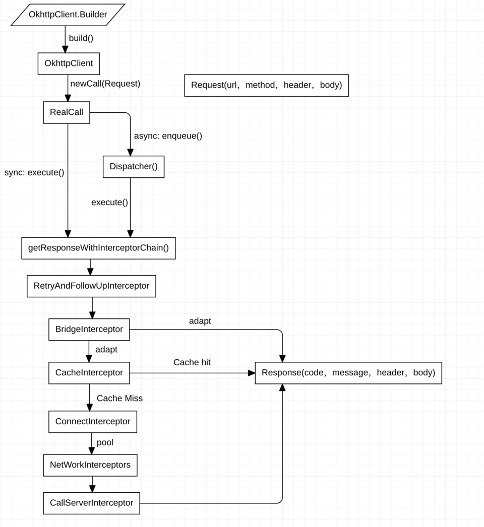
OkHttp
是当前 Android 开发中主流的 HTTP 网络请求框架。由 Square 公司设计研发并 开源
。
OkHttp 的 4.x 版本和 3.x 前的版本相比,最大的变动就是改为 Kotiln 来编写代码。截止当前,OkHttp 最新版本为 4.7.2。因此我们使用 4.7.2 的源码来分析网络请求的流程。
OkHttp 基本使用
首先看一个最基本的 GET 请求:
v...
阅读全文
Java
