基于IOC容器实现管理mybatis过程解析 Java

基于IOC容器实现管理mybatis过程解析

SqlSessionFactory是mybatis的基础中的基础,必须实例! 逻辑思路: 减少代码冗余,需要封装mybatisAPI。 可以注册SqlSessionFactoryBean,来完成SqlSessionFactory的实例化。 它的实例化需要(依赖)"mybatis-config.xml"文件, 其中有三大抽象:1、...
阅读全文
手把手整合SSM框架 编程技术

手把手整合SSM框架

前言 如果看过前几篇文章,对 Spring 和 MyBatis 有了一定了解,一定想上手试试。这篇文章从 0 到 1,手把手整合 SSM (Spring、Spring MVC、MyBatis)。 本篇是代码篇,在 PC 端浏览更佳,源码在文末 [toc] 搭建整合 SSM 之 HelloWorld 开发环境 idea MySql5.x jdk8 ...
阅读全文
MyBatis源码分析(二) 编程技术

MyBatis源码分析(二)

MyBatis的xml配置(核心配置) configuration(配置) properties(属性) settings(设置) typeAliases(类型别名) typeHandlers(类型处理器) objectFactory(对象工厂) plugins(插件) environments(环境配置) environment(...
阅读全文
Mybatis【进阶】 Java

Mybatis【进阶】

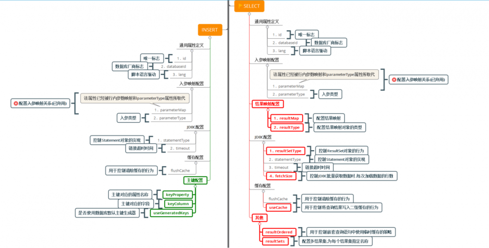
1.映射文件 在mapper.xml文件中配置很多的sql语句, 执行每个sql语句时,封装为MappedStatement对象,mapper.xml以statement为单位管理sql语句 Statement的实际位置就等于namespace+StatementId 占位符 在Mybatis中,有2种占位符: #{ } 解析传递进来的参数数据 ${ } 对传...
阅读全文
使用IDEA实现SSM整合(Maven+Spring+Mybatis+SpringMvc) 编程技术

使用IDEA实现SSM整合(Maven+Spring+Mybatis+SpringMvc)

我是阿福,公众号「阿福聊编程」作者, 一个在后端技术路上摸盘滚打的程序员 ,在进阶的路上,共勉! 文章已收录在 JavaSharing 中,包含Java技术文章,面试指南,资源分享。 本文是基于Maven工程实现SSM整合,主要是通过XML实现三大框架的整合,可能有的小伙伴会说XML早就过时了,现在人们都使用注解开发,但是不是这么认为,我个人觉得你XML 整合会了,注解能...
阅读全文
【架构—基本功】数据库 软件架构

【架构—基本功】数据库

范式与反范式 在一般的工程项目中,对于数据库的设计都要求达到第三范式。 范式 描述 反例 第一范式 每个字段都是原子的,不能再分解 某个字段是JSON串 第二范式 表必须有主键,主键可以是单个属性或几个属性的组合;非主键属性必须完全依赖,而不能部分依赖主键 在好友...
阅读全文
怎么对Java程序调优?不看别后悔! 编程技术

怎么对Java程序调优?不看别后悔!

Java 应用性能优化是一个老生常谈的话题,典型的性能问题如页面响应慢、接口超时,服务器负载高、并发数低,数据库频繁死锁等。 尤其是在“糙快猛”的互联网开发模式大行其道的今天,随着系统访问量的日益增加和代码的臃肿,各种性能问题开始纷至沓来。 Java 应用性能的瓶颈点非常多,比如磁盘、内存、网络 I/O 等系统因素,Java 应用代码,JVM GC,数据库,缓存等。笔者根据个人经验,将 J...
阅读全文
MyBatis面试题(2020) Java

MyBatis面试题(2020)

MyBatis 简介 MyBatis 是什么? MyBatis 是一款优秀的持久层框架,一个半 ORM(对象关系映射)框架,它支持定制化 SQL、存储过程以及高级映射。MyBatis 避免了几乎所有的 JDBC 代码和手动设置参数以 及获取结果集。MyBatis 可以使用简单的 XML 或注解来配置和映射原生类型、接口和 Java 的 POJO(Plain Old Java Object...
阅读全文
【JAVA程序员进阶之路】索引中一些易忽视的点 编程技术

【JAVA程序员进阶之路】索引中一些易忽视的点

从接触java到现在也有差不多两年时间了,两年时间,从一名连java有几种数据结构都不懂超级小白,到现在懂了一点点的进阶小白,学到了不少的东西。知识越分享越值钱,我这段时间总结(包括从别的大佬那边学习,引用)了一些平常学习和面试中的重点(自我认为),希望给大家带来一些帮助 这是这篇文章的思维导图,因为用的是免费版的软件,所以有不少水印,需要的可以问我要 从索引开始 ...
阅读全文
Loading...