转载

Java Main如何被执行?

java应用程序的启动在在/hotspot/src/share/tools/launcher/java.c的 main() 函数中,而在虚拟机初始化过程中,将创建并启动Java的Main线程。最后将调用JNIEnv的CallStaticVoidMethod()来执行main方法。

CallStaticVoidMethod()对应的jni函数为 jni_CallStaticVoidMethod ,定义在/hotspot/src/share/vm/prims/jni.cpp中,而jni_CallStaticVoidMethod()又调用了 jni_invoke_static() ,jni_invoke_static()通过 JavaCalls的call()发起对Java方法的调用

所有来自虚拟机对Java函数的调用最终都将由JavaCalls模块来完成,JavaCalls将通过 call_helper() 来执行Java方法并返回调用结果,并最终调用 StubRoutines::call_stub()来执行Java方法

// do call { JavaCallWrapper link(method, receiver, result, CHECK);   { HandleMark hm(thread);  // HandleMark used by HandleMarkCleaner      StubRoutines::call_stub()(       (address)&link,       // (intptr_t*)&(result->_value), // see NOTE above (compiler problem)       result_val_address,          // see NOTE above (compiler problem)       result_type,       method(),       entry_point,       args->parameters(),       args->size_of_parameters(),       CHECK     );      result = link.result();  // circumvent MS C++ 5.0 compiler bug (result is clobbered across call)     // Preserve oop return value across possible gc points     if (oop_result_flag) {       thread->set_vm_result((oop) result->get_jobject());     }   } } 

call_stub()定义在/hotspot/src/share/vm/runtime/stubRoutines.h中,实际上返回的就 是CallStub函数指针_call_stub_entry,该指针指向call_stub的汇编实现的目标代码指令地址,即call_stub的例程 入口。

// Calls to Java typedef void (*CallStub)(   address   link,   intptr_t* result,   BasicType result_type,   methodOopDesc* method,   address   entry_point,   intptr_t* parameters,   int       size_of_parameters,   TRAPS ); static CallStub call_stub()   { return CAST_TO_FN_PTR(CallStub, _call_stub_entry); } 

在分析call_stub的汇编代码之前,先了解下x86寄存器和栈帧以及函数调用的相关知识。x86-64的所有寄存器都是与 机器字长(数据总线位宽)相同,即64位的,x86-64将x86的8个32位通用寄存器扩展为64位(eax、ebx、ecx、edx、eci、 edi、ebp、esp),并且增加了8个新的64位寄存器(r8-r15),在命名方式上,也从”exx”变为”rxx”,但仍保留”exx”进行32 位操作,下表描述了各寄存器的命名和作用

Java Main如何被执行?

此外,还有16个128位的XMM寄存器,分别为xmm0-15,x84-64的寄存器遵循调用约定(Calling Conventions):

https://msdn.microsoft.com/en-US/library/zthk2dkh(v=vs.80).aspx

1.参数传递:

(1).前4个参数的int类型分别通过rcx、rdx、r8、r9传递,多余的在栈空间上传递(从右向左依次入栈),寄存器所有的参数都是向右对齐的(低位对齐)

(2).浮点数类型的参数通过xmm0-xmm3传递,注意不同类型的参数占用的寄存器序号是根据参数的序号来决定的,比如add(int,double,float,int)就分别保存在rcx、xmm1、xmm2、r9寄存器中

(3).8/16/32/64类型的结构体或共用体和_m64类型将使用rcx、rdx、r8、r9直接传递,而其他类型将会通过指针引用的方式在这4个寄存器中传递

(4).被调用函数当需要时要把寄存器中的参数移动到栈空间中(shadow space)

2.返回值传递

(1).对于可以填充为64位的返回值(包括_m64)将使用rax进行传递

(2).对于_m128(i/d)以及浮点数类型将使用xmm0传递

(3).对于64位以上的返回值,将由调用函数在栈上为其分配空间,并将其指针保存在rcx中作为”第一个参数”,而传入参数将依次右移,最后函数调用完后,由rax返回该空间的指针

(4).用户定义的返回值类型长度必须是1、2、4、8、16、32、64

3.调用者/被调用者保存寄存器

调用者保存寄存器:rax、rcx、rdx、r8-r11都认为是易失型寄存器(volatile),这些寄存器随时可能被用到,这些寄存器将由调用者 自行维护,当调用其他函数时,被调用函数对这些寄存器的操作并不会影响调用函数(即这些寄存器的作用范围仅限于当前函数)。

被调用者保存寄 存器:rbx、rbp、rdi、rsi、r12-r15、xmm6-xmm15都是非易失型寄存器(non-volatile),调用其他函数时,这些寄 存器的值可能在调用返回时还需要用,那么被调用函数就必须将这些寄存器的值保存起来,当要返回时,恢复这些寄存器的值(即这些寄存器的作用范围是跨函数调 用的)。

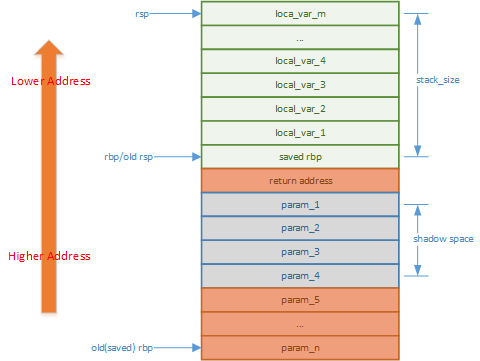
以如下程序为例,分析函数调用的栈帧布局:

double func(int param_i1, float param_f1, double param_d1, int param_i2, double param_d2) {  int local_i1, local_i2;  float local_f1;  double local_d1;  double local_d2 = 3.0;  local_i1 = param_i1;  local_i2 = param_i2;  local_f1 = param_f1;  local_d1 = param_d1;  return local_d1 + local_f1 * (local_i2 - local_i1) - param_d2 + local_d2; } int main() {  double res;  res = func(1, 1.0, 2.0, 3, 3.0);  return 0; } 

main函数调用func之前的汇编代码如下:

main:     pushq   %rbp            //保存rbp     .seh_pushreg    %rbp     movq    %rsp, %rbp      //更新栈基址     .seh_setframe   %rbp, 0     subq    $80, %rsp           .seh_stackalloc 80      //main栈需要80字节的栈空间     .seh_endprologue     call    __main     movabsq $4611686018427387904, %rdx //0x4000000000000000,即浮点数2.0     movabsq $4613937818241073152, %rax //0x3000000000000000,即浮点数3.0     movq    %rax, 32(%rsp)          //第5个参数3.0,即param_d2保存在栈空间上     movl    $3, %r9d               //第4个参数3,即param_i2保存在r9d中(r9的低32位)     movq    %rdx, -24(%rbp)              movsd   -24(%rbp), %xmm2        //第3个参数2.0,即param_d1保存在xmm2中     movss   .LC2(%rip), %xmm1       //第2个参数1.0(0x3f800000),保存在xmm1中     movl    $1, %ecx               //第1个参数1,保存在ecx中(rcx的低32位)     call    func

func函数返回后,main函数将从xmm0中取出返回结果

call    func     movq    %xmm0, %rax             //保存结果     movq    %rax, -8(%rbp)               movl    $0, %eax               //清空eax,回收main栈,恢复栈顶地址     addq    $80, %rsp     popq    %rbp     ret

func函数的栈和操作数准备如下:

func:     pushq   %rbp        //保存rbp(main函数栈的基址)     .seh_pushreg    %rbp     movq    %rsp, %rbp      //将main栈的栈顶指针作为被调用函数的栈基址     .seh_setframe   %rbp, 0     subq    $32, %rsp  //func栈需要32字节的栈空间     .seh_stackalloc 32     .seh_endprologue     movl    %ecx, 16(%rbp)  //将4个参数移动到栈底偏移16-40的空间(main栈的shadow space)     movss   %xmm1, 24(%rbp)     movsd   %xmm2, 32(%rbp)     movl    %r9d, 40(%rbp)      movabsq $4613937818241073152, %rax //本地变量local_d2,即浮点数3.0     movq    %rax, -8(%rbp)  //5个局部变量     movl    16(%rbp), %eax     movl    %eax, -12(%rbp)     movl    40(%rbp), %eax     movl    %eax, -16(%rbp)     movl    24(%rbp), %eax     movl    %eax, -20(%rbp)     movq    32(%rbp), %rax     movq    %rax, -32(%rbp)

随后的func的运算过程如下:

movl    -16(%rbp), %eax //local_i2 - local_i1     subl    -12(%rbp), %eax      pxor    %xmm0, %xmm0    //准备xmm0寄存器,按位异或,xmm0清零     cvtsi2ss    %eax, %xmm0     mulss   -20(%rbp), %xmm0    //local_f1 * (local_i2 - local_i1)     cvtss2sd    %xmm0, %xmm0     addsd   -32(%rbp), %xmm0    //local_d1 + local_f1 * (local_i2 - local_i1)     subsd   48(%rbp), %xmm0     //local_d1 + local_f1 * (local_i2 - local_i1) - param_d2     addsd   -8(%rbp), %xmm0     //local_d1 + local_f1 * (local_i2 - local_i1) - param_d2 + local_d2     addq    $32, %rsp      //回收func栈,恢复栈顶地址     popq    %rbp     ret

根据以上代码分析,大概得出该程序调用栈结构:

Java Main如何被执行?

这里没有考虑func函数再次调用其他函数而准备操作数的栈内容的情况,但结合main函数栈,大致可以得出栈的通用结构如下:

Java Main如何被执行?

call_stub由generate_call_stub()解释成汇编代码,有兴趣的可以继续阅读call_stub的汇编代码进行分析。

下面对call_stub的汇编部分进行分析:

先来看下call_stub的调用栈结构:(注:本文实验是在windows_64位平台上实现的)

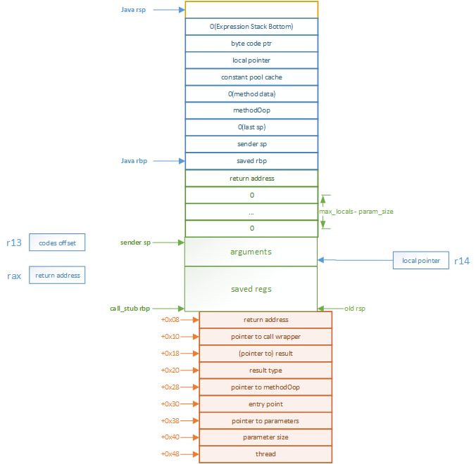
// Call stubs are used to call Java from C   //    return_from_Java 是紧跟在call *%eax后面的那条指令的地址   //     [ return_from_Java      ] <--- rsp   // -28 [ arguments             ] <-- rbp - 0xe8   // -26 [ saved xmm15           ] <-- rbp - 0xd8   // -24 [ saved xmm14           ] <-- rbp - 0xc8   // -22 [ saved xmm13           ] <-- rbp - 0xb8   // -20 [ saved xmm12           ] <-- rbp - 0xa8   // -18 [ saved xmm11           ] <-- rbp - 0x98   // -16 [ saved xmm10           ] <-- rbp - 0x88   // -14 [ saved xmm9            ] <-- rbp - 0x78   // -12 [ saved xmm8            ] <-- rbp - 0x68   // -10 [ saved xmm7            ] <-- rbp - 0x58   // -9  [ saved xmm6            ] <-- rbp - 0x48    // -7  [ saved r15             ] <-- rbp - 0x38   // -6  [ saved r14             ] <-- rbp - 0x30   // -5  [ saved r13             ] <-- rbp - 0x28   // -4  [ saved r12             ] <-- rbp - 0x20   // -3  [ saved rdi             ] <-- rbp - 0x18   // -2  [ saved rsi             ] <-- rbp - 0x10     // -1  [ saved rbx             ] <-- rbp - 0x8   //  0  [ saved rbp             ] <--- rbp,   //  1 [ return address       ]  <--- rbp + 0x08   //  2 [ ptr. to call wrapper ]  <--- rbp + 0x10   //  3 [ result               ]  <--- rbp + 0x18   //  4 [ result_type          ]  <--- rbp + 0x20   //  5 [ method               ]  <--- rbp + 0x28   //  6 [ entry_point          ]  <--- rbp + 0x30   //  7 [ parameters           ]  <--- rbp + 0x38   //  8 [ parameter_size       ]  <--- rbp + 0x40   //  9 [ thread               ]  <--- rbp + 0x48

1.根据函数调用栈的结构:

在被调函数栈帧的栈底 %rbp + 8(栈地址向下增长,堆地址向上增长,栈底的正偏移值指向调用函数栈帧内容)保存着被调函数的传入参数,这里即:

JavaCallWrapper指针、返回结果指针、返回结果类型、被调用方法的methodOop、被调用方法的解释代码的入口地址、参数地址、参数个数。

StubRoutines::call_stub [0x0000000002400567, 0x00000000024006cb[ (356 bytes)   //保存bp   0x0000000002400567: push   %rbp   //更新栈顶地址               0x0000000002400568: mov    %rsp,%rbp    //call_stub需要的栈空间大小为0xd8   0x000000000240056b: sub    $0xd8,%rsp

2.rcx、rdx、r8d、r9d分别保存着传入call_stub的前4个参数,现在需要将其复制到栈上的shadow space中

//分别使用rcx、rdx、r8、r9来保存第1、2、3、4个参数,多出来的其他参数用栈空间来传递   //使用xmm0-4来传递第1-4个浮点数参数   //这里将参数复制到栈空间,这样call_stub的所有参数就在rbp + 0x10 ~ 0x48栈空间上   0x0000000002400572: mov    %r9,0x28(%rbp)   0x0000000002400576: mov    %r8d,0x20(%rbp)   0x000000000240057a: mov    %rdx,0x18(%rbp)   0x000000000240057e: mov    %rcx,0x10(%rbp)

3.将被调用者保存寄存器的值压入call_stub栈中:

;; save registers:   //依次保存rbx、rsi、rdi这三个被调用者保存的寄存器,随后保存r12-r15、XMM寄存器组xmm6-xmm15   0x0000000002400582: mov    %rbx,-0x8(%rbp)   0x0000000002400586: mov    %r12,-0x20(%rbp)   0x000000000240058a: mov    %r13,-0x28(%rbp)   0x000000000240058e: mov    %r14,-0x30(%rbp)   0x0000000002400592: mov    %r15,-0x38(%rbp)   0x0000000002400596: vmovdqu %xmm6,-0x48(%rbp)   0x000000000240059b: vmovdqu %xmm7,-0x58(%rbp)   0x00000000024005a0: vmovdqu %xmm8,-0x68(%rbp)   0x00000000024005a5: vmovdqu %xmm9,-0x78(%rbp)   0x00000000024005aa: vmovdqu %xmm10,-0x88(%rbp)   0x00000000024005b2: vmovdqu %xmm11,-0x98(%rbp)   0x00000000024005ba: vmovdqu %xmm12,-0xa8(%rbp)   0x00000000024005c2: vmovdqu %xmm13,-0xb8(%rbp)   0x00000000024005ca: vmovdqu %xmm14,-0xc8(%rbp)   0x00000000024005d2: vmovdqu %xmm15,-0xd8(%rbp)   0x00000000024005da: mov    %rsi,-0x10(%rbp)   0x00000000024005de: mov    %rdi,-0x18(%rbp)   //栈底指针的0x48偏移保存着thread对象,0x6d01a2c3(%rip)为异常处理入口   0x00000000024005e2: mov    0x48(%rbp),%r15   0x00000000024005e6: mov    0x6d01a2c3(%rip),%r12        # 0x000000006f41a8b0

4.call_stub的参数保存着Java方法的参数,现在就需要将参数压入call_stub栈中

/栈底指针的0x40偏移保存着参数的个数   0x00000000024005ed: mov    0x40(%rbp),%r9d   //若参数个数为0,则直接跳转0x000000000240060d准备调用Java方法   0x00000000024005f1: test   %r9d,%r9d   0x00000000024005f4: je     0x000000000240060d   //若参数个数不为0,则遍历参数,将所有参数压入本地栈   //其中栈底指针的0x38偏移保存着参数的地址,edx将用作循环的迭代器   0x00000000024005fa: mov    0x38(%rbp),%r8   0x00000000024005fe: mov    %r9d,%edx    ;; loop:   //从第一个参数开始,将Java方法的参数压人本地栈   /*        *     i = parameter_size; //确保不等于0   *     do{   *       push(parameter[i]);   *       i--;   *     }while(i!=0);   */   0x0000000002400601: mov    (%r8),%rax   0x0000000002400604: add    $0x8,%r8   0x0000000002400608: dec    %edx   0x000000000240060a: push   %rax   0x000000000240060b: jne    0x0000000002400601

5.调用Java方法的解释代码

;; prepare entry:   //栈底指针的0x28和0x30偏移分别保存着被调用Java方法的methodOop指针和解释代码的入口地址   0x000000000240060d: mov    0x28(%rbp),%rbx   0x0000000002400611: mov    0x30(%rbp),%rdx   0x0000000002400615: mov    %rsp,%r13  //保存栈顶指针   ;; jump to run Java method:   0x0000000002400618: callq  *%rdx

6.准备保存返回结果,这里需要先根据不同的返回类型取出返回结果,然后保存到返回结果指针所指向的位置

;; prepare to save result:   //栈底指针的0x18和0x20偏移分别保存着返回结果的指针和结果类型   0x000000000240061a: mov    0x18(%rbp),%rcx   0x000000000240061e: mov    0x20(%rbp),%edx    ;; handle result accord to different result_type:   0x0000000002400621: cmp    $0xc,%edx   0x0000000002400624: je     0x00000000024006b7   0x000000000240062a: cmp    $0xb,%edx   0x000000000240062d: je     0x00000000024006b7   0x0000000002400633: cmp    $0x6,%edx   0x0000000002400636: je     0x00000000024006bc   0x000000000240063c: cmp    $0x7,%edx   0x000000000240063f: je     0x00000000024006c2   ;; save result for the other result_type:   0x0000000002400645: mov    %eax,(%rcx)

下面分别为返回结果类型为long、float、double的情况

;; long 类型返回结果保存:     0x00000000024006b7: mov    %rax,(%rcx)   0x00000000024006ba: jmp    0x0000000002400647   ;; float 类型返回结果保存:     0x00000000024006bc: vmovss %xmm0,(%rcx)   0x00000000024006c0: jmp    0x0000000002400647   ;; double 类型返回结果保存:     0x00000000024006c2: vmovsd %xmm0,(%rcx)   0x00000000024006c6: jmpq   0x0000000002400647

7.被调用者保存寄存器的恢复,以及栈指针的复位

;; restore registers:   0x0000000002400647: lea    -0xd8(%rbp),%rsp   0x000000000240064e: vmovdqu -0xd8(%rbp),%xmm15   0x0000000002400656: vmovdqu -0xc8(%rbp),%xmm14   0x000000000240065e: vmovdqu -0xb8(%rbp),%xmm13   0x0000000002400666: vmovdqu -0xa8(%rbp),%xmm12   0x000000000240066e: vmovdqu -0x98(%rbp),%xmm11   0x0000000002400676: vmovdqu -0x88(%rbp),%xmm10   0x000000000240067e: vmovdqu -0x78(%rbp),%xmm9   0x0000000002400683: vmovdqu -0x68(%rbp),%xmm8   0x0000000002400688: vmovdqu -0x58(%rbp),%xmm7   0x000000000240068d: vmovdqu -0x48(%rbp),%xmm6   0x0000000002400692: mov    -0x38(%rbp),%r15   0x0000000002400696: mov    -0x30(%rbp),%r14   0x000000000240069a: mov    -0x28(%rbp),%r13   0x000000000240069e: mov    -0x20(%rbp),%r12   0x00000000024006a2: mov    -0x8(%rbp),%rbx   0x00000000024006a6: mov    -0x18(%rbp),%rdi   0x00000000024006aa: mov    -0x10(%rbp),%rsi    ;; back to old(caller) stack frame:   0x00000000024006ae: add    $0xd8,%rsp //栈顶指针复位   0x00000000024006b5: pop    %rbp //栈底指针复位   0x00000000024006b6: retq

归纳出call_stub栈结构如下:

Java Main如何被执行?

8.对于不同的Java方法,虚拟机在初始化时会生成不同的方法入口例程

(method entry point)来准备栈帧,这里以较常被使用的zerolocals方法入口为例,分析Java方法的栈帧结构与调用过程,入口例程目标代码的产生在InterpreterGenerator::generate_normal_entry()中:

(1).根据之前的分析,初始的栈结构如下:

Java Main如何被执行?

获取传入参数数量到rcx中:

address InterpreterGenerator::generate_normal_entry(bool synchronized) { // determine code generation flags bool inc_counter  = UseCompiler || CountCompiledCalls; // ebx: methodOop // r13: sender sp address entry_point = __ pc(); const Address size_of_parameters(rbx,  methodOopDesc::size_of_parameters_offset()); const Address size_of_locals(rbx, methodOopDesc::size_of_locals_offset()); const Address invocation_counter(rbx,  methodOopDesc::invocation_counter_offset() +  InvocationCounter::counter_offset()); const Address access_flags(rbx, methodOopDesc::access_flags_offset()); // get parameter size (always needed) __ load_unsigned_short(rcx, size_of_parameters); 

其中methodOop指针被保存在rbx中,调用Java方法的sender sp被保存在r13中,参数大小保存在rcx中(2). 获取局部变量区的大小,保存在rdx中,并减去参数数量,将除参数以外的局部变量数量保存在rdx中(虽然参数作为局部变量是方法的一部分,但参数由调用 者提供,这些参数应有调用者栈帧而非被调用者栈帧维护,即被调用者栈帧只需要维护局部变量中除了参数的部分即可)

// rbx: methodOop   // rcx: size of parameters   // r13: sender_sp (could differ from sp+wordSize if we were called via c2i )    __ load_unsigned_short(rdx, size_of_locals); // get size of locals in words   __ subl(rdx, rcx); // rdx = no. of additional locals

(3).对栈空间大小进行检查,判断是否会发生栈溢出

// see if we've got enough room on the stack for locals plus overhead.   generate_stack_overflow_check();

(4).获取返回地址,保存在rax中(注意此时栈顶为调用函数call指令后下一条指令的地址)

// get return address   __ pop(rax);

(5).由于参数在栈中由低地址向高地址是以相反的顺序存放的,所以第一个参数的地址应该是 rsp+rcx*8-8(第一个参数地址范围为 rsp+rcx*8-8 ~ rsp+rcx*8),将其保存在r14中

// compute beginning of parameters (r14)   __ lea(r14, Address(rsp, rcx, Address::times_8, -wordSize))

(6).为除参数以外的局部变量分配栈空间,若这些局部变量数量为0,那么就跳过这一部分处理,否则,将压入 maxlocals – param_size个0,以初始化这些局部变量

//该部分为一个loop循环 // rdx - # of additional locals   // allocate space for locals   // explicitly initialize locals   {     Label exit, loop;     __ testl(rdx, rdx);     __ jcc(Assembler::lessEqual, exit); // do nothing if rdx <= 0     __ bind(loop);     __ push((int) NULL_WORD); // initialize local variables     __ decrementl(rdx); // until everything initialized     __ jcc(Assembler::greater, loop);     __ bind(exit);   }

这时栈的层次如下:

Java Main如何被执行?

(7).将方法的调用次数保存在rcx/ecx中

// (pre-)fetch invocation count   if (inc_counter) {     __ movl(rcx, invocation_counter);   }

(8).初始化当前方法的栈帧

// initialize fixed part of activation frame   generate_fixed_frame(false);

generate_fixed_frame()的实现如下:

__ push(rax);        // save return address   __ enter();          // save old & set new rbp   __ push(r13);        // set sender sp   __ push((int)NULL_WORD); // leave last_sp as null   __ movptr(r13, Address(rbx, methodOopDesc::const_offset()));      // get constMethodOop   __ lea(r13, Address(r13, constMethodOopDesc::codes_offset())); // get codebase   __ push(rbx);

保存返回地址,为被调用的Java方法准备栈帧,并将sender sp指针、last_sp(设置为0)压入栈,根据methodOop的constMethodOop成员将字节码指针保存到r13寄存器中,并将methodOop压入栈

} else {     __ push(0); //methodData   }    __ movptr(rdx, Address(rbx, methodOopDesc::constants_offset()));   __ movptr(rdx, Address(rdx, constantPoolOopDesc::cache_offset_in_bytes()));   __ push(rdx); // set constant pool cache   __ push(r14); // set locals pointer   if (native_call) {     __ push(0); // no bcp   } else {     __ push(r13); // set bcp   }   __ push(0); // reserve word for pointer to expression stack bottom   __ movptr(Address(rsp, 0), rsp); // set expression stack bottom }

将methodData以0为初始值压入栈,根据methodOop的ConstantPoolOop成员将常量池缓冲地址压入栈,r14中保存着 局部变量区(第一个参数的地址)指针,将其压入栈,此外如果调用的是native调用,那么字节码指针部分为0,否则正常将字节码指针压入栈,最后为栈留 出一个字的表达式栈底空间,并更新rsp

最后栈的空间结构如下:

Java Main如何被执行?

(9).增加方法的调用计数

// increment invocation count & check for overflow   Label invocation_counter_overflow;   Label profile_method;   Label profile_method_continue;   if (inc_counter) {     generate_counter_incr(&invocation_counter_overflow,                           &profile_method,                           &profile_method_continue);     if (ProfileInterpreter) {       __ bind(profile_method_continue);     }   }

(当调用深度过大会抛出StackOverFlow异常)(10).同步方法的Monitor对象分配和方法的加锁(在汇编部分分析中没有该部分,如果对同步感兴趣的请自行分析)

if (synchronized) {     // Allocate monitor and lock method     lock_method();

(11).JVM工具接口部分

// jvmti support   __ notify_method_entry();

(12).跳转到第一条字节码的本地代码处执行

__ dispatch_next(vtos);

以上分析可能略显复杂,但重要的是明白方法的入口例程是如何为Java方法构造新的栈帧,从而为字节码的运行提供调用栈环境。

method entry point汇编代码的分析可以参考随后的一篇文章。

正文到此结束
Loading...