转载

Network Settings Configuration in Oracle Cloud

对于Oracle DBA而言,网络上的配置可能都是短板,而如果在公有云中进行Oracle数据库的部署,那么几乎要求一个DBA变成全栈工程师,因为已经不需要你进行网络基础架构的安装,那么对整个环境进行简单的网络设定配置就成为必不可少的技能之一。

本文会着重介绍Oracle Cloud中关于网络设定的概念和设置方法。

在这之前要先简单介绍Oracle Cloud。

Network Settings Configuration in Oracle Cloud

也许你已经听说过Amazon AWS、Microsoft Azure,甚至你已经在使用阿里云、华为云、腾讯云、青云,而Oracle无疑是这场云大战中的迟到者,但是从过去的2015年看,Oracle在Cloud市场上的表现却是不俗的,Oracle一直宣称自己是全球唯一最全面、最集成的一朵完整的云,提供了IaaS,PaaS,SaaS三个层面的所有产品,而让Oracle Cloud特别引人注意的,无疑是在RDBMS全球市场中占据霸主地位的Oracle数据库的云化。

Oracle Database在Oracle Cloud中目前有以下几种产品方式。

1. Database as a Service

提供一个客户独占的虚拟机,可以选择在其上安装的是11g还是12c数据库,包括可以选择安装一个2节点的RAC;客户对于虚拟机和运行在其上的数据库有完全的管理权限,包括操作系统的root权限,还有数据库的SYSDBA权限,提供一键备份和一键打补丁等简便的管理功能。

2. Exadata Service

提供一个运行在Exadata上的11.2.0.4或者12.1.0.2的数据库,客户可以选择是全配、半配还是四分之一配,还可以选择是否是RAC,同样有操作系统的root权限和数据库的SYSDBA权限。

3. Database Schema Service

提供一个在11g数据库中的Schema,客户可以选择存储空间大小(5GB-50GB),只能通过RESTful网络服务接口来访问该Schema中的表数据,毫无疑问,没有数据库的SYSDBA权限,操作系统也是完全不可见的。

4. Database as a Service – Managed(该服务产品目前还没有正式发布)

提供一个Oracle数据库给客户,客户拥有SYSDBA权限,可以以包括SQL*Net在内的各种方式访问数据库,操作系统不可见,Oracle原厂承担必要的维护工作,比如备份和PITR恢复、打补丁和升级。

本文中使用的产品是Database as a Service,一套Oracle 12.1.0.2 RAC。CDB架构,初始化创建时候设定了一个PDB。

Network Settings Configuration in Oracle Cloud

在数据库创建完毕以后,Oracle也默认创建了承载Oracle数据库的虚拟机,也就是底层的IaaS架构,在本文中是两台2CPU4核,15GB内存的虚拟机,每台机器有161GB存储空间(这其中包括了安装操作系统和Oracle软件的75GB本地空间,以及ASM使用的66GB共享空间)。

Network Settings Configuration in Oracle Cloud

以上这些都不是本文的重点,我们要介绍的是Oracle Cloud的网络设定。要知道,新创建完的虚拟机虽然可以通过SSH来访问,但是数据库默认是无法通过监听来远程访问的,必须要进行网络设定的修改。

在Oracle Cloud中网络层面的设定要涉及到以下几个概念,我们从管理界面中可以看到这些名词。

Network Settings Configuration in Oracle Cloud

Security Lists

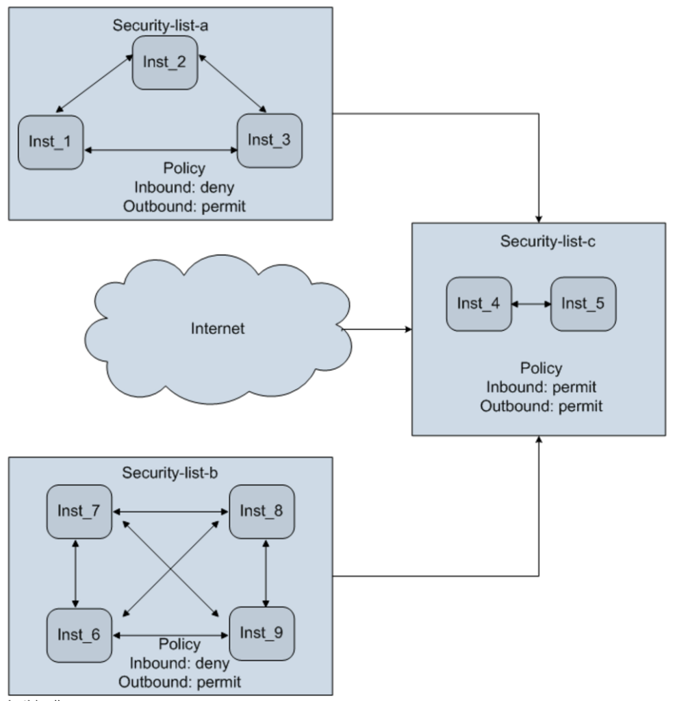
每个Security List包含了一组Oracle Compute Cloud Service实例(每个Oracle Compute Cloud Service实例可以简单地认为就是一台Oracle Cloud虚拟机,用AWS的语言说是一个EC2实例,用阿里云的语言说是一个ECS实例,以下简称为OCCS),在同一个Security List中的机器可以无障碍地通过任何网络端口进行数据交互,但是与外界的机器进行交互就要看这个Security List中对于inbound和outbound的策略定义了。Inbound策略控制了想进入这个Security List中的网络防火墙定义,Outbound策略控制了想传出这个Security List中的网络防火墙定义。

inbound和outbound的策略都有3种,分别是permit,reject和deny。

permit:允许任何数据包传输(在inbound策略中就是传入,在outbound策略中就是传出)

reject:丢弃所有数据包,但是有回传信息告知数据包被丢弃

deny:丢弃所有数据包,并且不回传任何信息

如下这张图清晰地表现了不同Security List中不同的inbound和outbound策略下数据的可能流向。

Network Settings Configuration in Oracle Cloud

默认创建的Security List的inbound策略都是deny,下图中有关联实例的命名为oracle-cloud-enmotech/1/db_1/ora_db的Security List是正在使用的,可以看到inbound策略是deny。

Network Settings Configuration in Oracle Cloud

也就意味着所有的数据包不能传入到新建的机器上和数据库里。那么为什么新建的机器可以通过SSH访问,而又确实无法通过数据库监听来远程访问?这就需要提到下面这个概念-Security Rules。

不过在解释Security Rules之前,需要先解释另外两个概念,Security Applications和Security IP Lists。

Security Applications

Security Application就是一组网络协议和端口的组合,从下图中可以清晰地看出来。

命名为ssh的Security Application就是tcp协议的22端口,这就是ssh默认的端口。

Network Settings Configuration in Oracle Cloud

命名为ora_scan_listener的Security Application就是tcp协议的1521端口,这就是数据库SCAN监听默认的端口。

Network Settings Configuration in Oracle Cloud

再比如命名为ora_monitor_12c的Security Application就是tcp协议的5500端口,这就是12c新的EM Express默认使用的端口。

Network Settings Configuration in Oracle Cloud

Security IP Lists

另外一个关键的概念,就是Security IP List,这里定义的是一组IP地址或者子网,也就是防火墙设置中在源(source)和目标(destination)中设置的值。

比如在如下图的默认设置中,public-internet就表示了所有的IP地址。

Network Settings Configuration in Oracle Cloud

最后,进入Security Rules的解释。

Security Rules

一个Security Rule实际上就是一个防火墙规则,用于定义对于特定的应用访问OCCS的防火墙策略。这些防火墙是在Security List之上设置的特例。简单地说,Security List的inbound策略是deny的话,那么只有在Security Rule中明确设置可以通过的端口才被允许通过;如果Security List的inbound策略是permit的话,就不需要再设置任何Security Rule,因为所有端口都被允许了。很明显,Oracle强烈建议第一种设置方法,而不要轻易设置Security List的inbound策略是permit。

为什么新建的机器可以通过SSH访问?因为SSH的Security Rule是默认打开的(Status=Enabled)。

Network Settings Configuration in Oracle Cloud

解读一下,图中的各个设定的含义。

Security Application=ssh,是这个防火墙规则针对的是tcp协议的22端口;

Source=public-internet,是这个防火墙规则的源定义,是一个Security IP List的值,表示任何一个IP;

Destination=oracle-cloud-enmotech/1/db_1/ora_db,是这个防火墙规则的目标定义,是一个Security List的值,就是上面提到的inbound策略为deny的那个Security List,这表示在这个Security List中的所有OCCS都是目标。

再通俗易懂地解释一下,就是该防火墙定义允许任何一个IP通过22端口访问本次创建的Database之下的所有OCCS,也就是允许通过SSH来访问RAC的2个节点。

为什么无法通过数据库监听来远程访问?因为跟SCAN Listener相关的Security Rule是默认关闭的(Status=Disabled)。

Network Settings Configuration in Oracle Cloud

修改很简单,将状态从Disabled修改为Enabled即可。

剩下在网络设定管理界面中的另外两个名词,就比较简单了。

IP Reservations

为虚拟主机保留的公网IP,可以通过这个IP直接访问主机。

Network Settings Configuration in Oracle Cloud

SSH Public Keys

登录OCCS,不是通过用户名和密码,而必须要通过SSH Key,在创建Database的过程中就会要求上传Public Key,也可以在这个界面再次更新或者上传新的Public Key。

Network Settings Configuration in Oracle Cloud

结论

通过以上的设置,Oracle Cloud基本上组成了一套完善的网络防火墙体系,可以细粒度的控制哪些IP通过哪些端口访问数据库或者数据库主机。

原文  http://www.dbform.com/html/2016/2792.html
正文到此结束
Loading...