转载

Flink 原理与实现:架构和拓扑概览

要了解一个系统,一般都是从架构开始。我们关心的问题是:系统部署成功后各个节点都启动了哪些服务,各个服务之间又是怎么交互和协调的。下方是 Flink 集群启动后架构图。

Flink 原理与实现:架构和拓扑概览

当 Flink 集群启动后,首先会启动一个 JobManger 和一个或多个的 TaskManager。由 Client 提交任务给 JobManager,JobManager 再调度任务到各个 TaskManager 去执行,然后 TaskManager 将心跳和统计信息汇报给 JobManager。TaskManager 之间以流的形式进行数据的传输。上述三者均为独立的 JVM 进程。

  • Client 为提交 Job 的客户端,可以是运行在任何机器上(与 JobManager 环境连通即可)。提交 Job 后,Client 可以结束进程(Streaming的任务),也可以不结束并等待结果返回。
  • JobManager 主要负责调度 Job 并协调 Task 做 checkpoint,职责上很像 Storm 的 Nimbus。从 Client 处接收到 Job 和 JAR 包等资源后,会生成优化后的执行计划,并以 Task 的单元调度到各个 TaskManager 去执行。
  • TaskManager 在启动的时候就设置好了槽位数(Slot),每个 slot 能启动一个 Task,Task 为线程。从 JobManager 处接收需要部署的 Task,部署启动后,与自己的上游建立 Netty 连接,接收数据并处理。

可以看到 Flink 的任务调度是多线程模型,并且不同Job/Task混合在一个 TaskManager 进程中。虽然这种方式可以有效提高 CPU 利用率,但是个人不太喜欢这种设计,因为不仅缺乏资源隔离机制,同时也不方便调试。类似 Storm 的进程模型,一个JVM 中只跑该 Job 的 Tasks 实际应用中更为合理。

Job 例子

本文所示例子为 flink-1.0.x 版本

我们使用 Flink 自带的 examples 包中的 SocketTextStreamWordCount ,这是一个从 socket 流中统计单词出现次数的例子。

  • 首先,使用 netcat 启动本地服务器:

    $ nc -l 9000
  • 然后提交 Flink 程序

    $ bin/flink run examples/streaming/SocketTextStreamWordCount.jar /
    --hostname 10.218.130.9 /
    --port 9000

在netcat端输入单词并监控 taskmanager 的输出可以看到单词统计的结果。

SocketTextStreamWordCount 的具体代码如下:

public static void main(String[] args) throws Exception {
// 检查输入
final ParameterTool params = ParameterTool.fromArgs(args);
...

// set up the execution environment
final StreamExecutionEnvironment env = StreamExecutionEnvironment.getExecutionEnvironment();

// get input data
DataStream<String> text =
env.socketTextStream(params.get("hostname"), params.getInt("port"), '/n', 0);

DataStream<Tuple2<String, Integer>> counts =
// split up the lines in pairs (2-tuples) containing: (word,1)
text.flatMap(new Tokenizer())
// group by the tuple field "0" and sum up tuple field "1"
.keyBy(0)
.sum(1);
counts.print();

// execute program
env.execute("WordCount from SocketTextStream Example");
}

我们将最后一行代码 env.execute 替换成 System.out.println(env.getExecutionPlan()); 并在本地运行该代码(并发度设为2),可以得到该拓扑的逻辑执行计划图的 JSON 串,将该 JSON 串粘贴到 http://flink.apache.org/visualizer/ 中,能可视化该执行图。

Flink 原理与实现:架构和拓扑概览

但这并不是最终在 Flink 中运行的执行图,只是一个表示拓扑节点关系的计划图,在 Flink 中对应了 SteramGraph。另外,提交拓扑后(并发度设为2)还能在 UI 中看到另一张执行计划图,如下所示,该图对应了 Flink 中的 JobGraph。

Flink 原理与实现:架构和拓扑概览

Graph

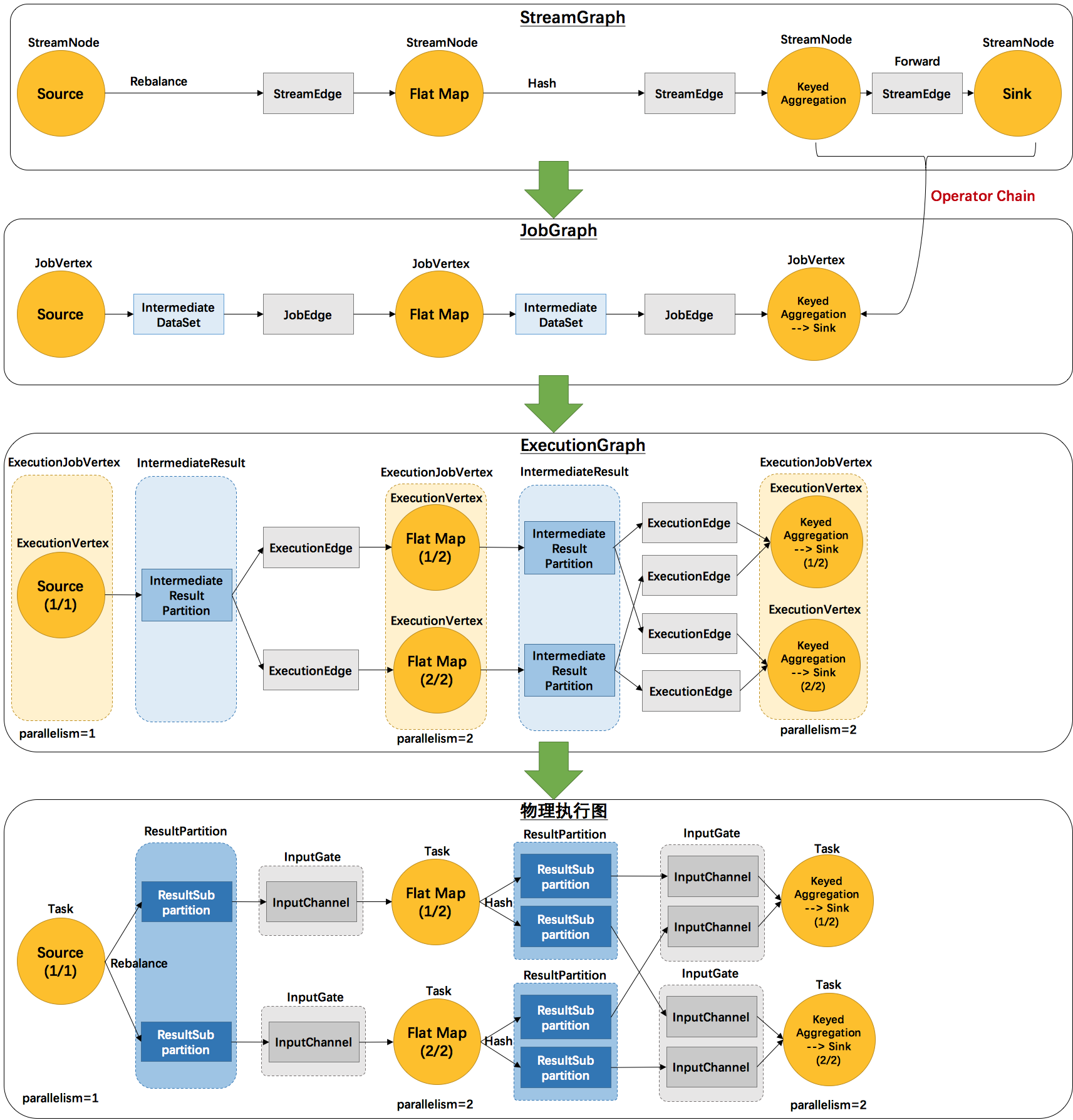
看起来有点乱,怎么有这么多不一样的图。实际上,还有更多的图。Flink 中的执行图可以分成四层:StreamGraph -> JobGraph -> ExecutionGraph -> 物理执行图。

  • StreamGraph: 是根据用户通过 Stream API 编写的代码生成的最初的图。用来表示程序的拓扑结构。
  • JobGraph: StreamGraph经过优化后生成了 JobGraph,提交给 JobManager 的数据结构。主要的优化为,将多个符合条件的节点 chain 在一起作为一个节点,这样可以减少数据在节点之间流动所需要的序列化/反序列化/传输消耗。
  • ExecutionGraph: JobManager 根据 JobGraph 生成的分布式执行图,是调度层最核心的数据结构。
  • 物理执行图: JobManager 根据 ExecutionGraph 对 Job 进行调度后,在各个TaskManager 上部署 Task 后形成的“图”,并不是一个具体的数据结构。

例如上文中的 2个并发度的 SocketTextStreamWordCount 四层执行图的演变过程如下图所示(点击查看大图):

Flink 原理与实现:架构和拓扑概览

这里对一些名词进行简单的解释。

  • StreamGraph: 根据用户通过 Stream API 编写的代码生成的最初的图。
    • StreamNode:用来代表 operator 的类,并具有所有相关的属性,如并发度、入边和出边等。
    • StreamEdge:表示连接两个StreamNode的边。
  • JobGraph: StreamGraph经过优化后生成了 JobGraph,提交给 JobManager 的数据结构。
    • JobVertex:经过优化后符合条件的多个StreamNode可能会chain在一起生成一个JobVertex,即一个JobVertex包含一个或多个operator,JobVertex的输入是JobEdge,输出是IntermediateDataSet。
    • IntermediateDataSet:表示JobVertex的输出,即经过operator处理产生的数据集。producer是JobVertex,consumer是JobEdge。
    • JobEdge:代表了job graph中的一条数据传输通道。source 是 IntermediateDataSet,target 是 JobVertex。即数据通过JobEdge由IntermediateDataSet传递给目标JobVertex。
  • ExecutionGraph: JobManager 根据 JobGraph 生成的分布式执行图,是调度层最核心的数据结构。
    • ExecutionJobVertex:和JobGraph中的JobVertex一一对应。每一个ExecutionJobVertex都有和并发度一样多的 ExecutionVertex。
    • ExecutionVertex:表示ExecutionJobVertex的其中一个并发子任务,输入是ExecutionEdge,输出是IntermediateResultPartition。
    • IntermediateResult:和JobGraph中的IntermediateDataSet一一对应。每一个IntermediateResult有与下游ExecutionJobVertex相同并发数的IntermediateResultPartition。
    • IntermediateResultPartition:表示ExecutionVertex的一个输出分区,producer是ExecutionVertex,consumer是若干个ExecutionEdge。
    • ExecutionEdge:表示ExecutionVertex的输入,source是IntermediateResultPartition,target是ExecutionVertex。source和target都只能是一个。
    • Execution:是执行一个 ExecutionVertex 的一次尝试。当发生故障或者数据需要重算的情况下 ExecutionVertex 可能会有多个 ExecutionAttemptID。一个 Execution 通过 ExecutionAttemptID 来唯一标识。JM和TM之间关于 task 的部署和 task status 的更新都是通过 ExecutionAttemptID 来确定消息接受者。
  • 物理执行图: JobManager 根据 ExecutionGraph 对 Job 进行调度后,在各个TaskManager 上部署 Task 后形成的“图”,并不是一个具体的数据结构。
    • Task:Execution被调度后在分配的 TaskManager 中启动对应的 Task。Task 包裹了具有用户执行逻辑的 operator。
    • ResultPartition:代表由一个Task的生成的数据,和ExecutionGraph中的IntermediateResultPartition一一对应。
    • ResultSubpartition:是ResultPartition的一个子分区。每个ResultPartition包含多个ResultSubpartition,其数目要由下游消费 Task 数和 DistributionPattern 来决定。
    • InputGate:代表Task的输入封装,和JobGraph中JobEdge一一对应。每个InputGate消费了一个或多个的ResultPartition。
    • InputChannel:每个InputGate会包含一个以上的InputChannel,和ExecutionGraph中的ExecutionEdge一一对应,也和ResultSubpartition一对一地相连,即一个InputChannel接收一个ResultSubpartition的输出。

后续的文章,将会详细介绍 Flink 是如何生成这些执行图的。主要有以下内容:

  1. 如何生成 StreamGraph
  2. 如何生成 JobGraph
  3. 如何生成 ExecutionGraph
  4. 如何进行调度(如何生成物理执行图)
原文  http://wuchong.me/blog/2016/05/03/flink-internals-overview/
正文到此结束
Loading...