转载

Python 应用剖析工具介绍

【编者按】本文作者为来自 HumanGeo 的工程师 Davis,主要介绍了用于Python 应用性能分析的几个工具。由国内ITOM 管理平台OneAPM 编译呈现。

在 HumanGeo ,我们广泛使用 Python 进行编程,并且乐趣无穷。用 Python 写的程序不仅整洁美观,而且运行速度快得惊人。不论是私底下还是工作中,Python 都是笔者最爱的语言。然而,即便是 Python 这样美妙的语言,却也可能出现运行缓慢的情况。幸运的是,有许多不错的工具,可以帮助我们分析 Python 代码,从而保证其运行效率。

当笔者刚开始在 HumanGeo 工作时,就曾遇到过一个运行一次耗时数小时的程序,而笔者的任务,就是找出其性能瓶颈,再尽可能地提高其运行效率。当时,笔者使用了许多工具,包括 cProfile , PyCallGraph ( 源码 ),甚至 PyPy(一个运行快速的 Python 解释器),以确定最佳的程序优化方案。在本文中,笔者将介绍上述工具(为了保持生产环境中的解释器一致性,本文将不会介绍 PyPy 工具)的使用方法。甚至即便是最老练的开发者,也可以借助这些工具进一步优化他们的代码。

免责声明:不要过早地进行优化! 有关过早优化的详细分析请查阅本文 。

工具

闲话少叙,下面开始介绍分析 Python 代码的几种便捷工具。

cProfile

CPython distribution 自带两种分析工具: profilecProfile 。两者使用同样的 API,按理说运行效果应该差不多。然而,前者的运行时开销更大,因此,本文将主要介绍 cProfile

借助 cProfile ,可以轻松实现对代码的深入分析,并且了解代码的哪些部分亟待提升。查看下面的缓慢代码实例:

--> % cat slow.py import time  def main():       sum = 0       for i in range(10):               sum += expensive(i // 2)       return sum    def expensive(t):        time.sleep(t)        return t     if __name__ == '__main__':     print(main())

在上面的代码中,笔者通过调用 time.sleep 方法,模拟一个运行时间很长的程序,并假定运行结果很重要。接下来,对这段代码进行分析,结果如下:

--> % python -m cProfile slow.py 20          34 function calls in 20.030 seconds     Ordered by: standard name     ncalls  tottime  percall  cumtime  percall filename:lineno(function)          1    0.000    0.000    0.000    0.000 __future__.py:48(<module>)          1    0.000    0.000    0.000    0.000 __future__.py:74(_Feature)          7    0.000    0.000    0.000    0.000 __future__.py:75(__init__)         10    0.000    0.000   20.027    2.003 slow.py:11(expensive)          1    0.002    0.002   20.030   20.030 slow.py:2(<module>)          1    0.000    0.000   20.027   20.027 slow.py:5(main)          1    0.000    0.000    0.000    0.000 {method 'disable' of '_lsprof.Profiler' objects}          1    0.000    0.000    0.000    0.000 {print}          1    0.000    0.000    0.000    0.000 {range}         10   20.027    2.003   20.027    2.003 {time.sleep}

我们发现,分析结果相当琐碎。其实,可以用更有益的方式组织分析结果。在上例中,调用列表是按照字母顺序排列的,这对我们并无价值。笔者更愿意看到按照调用次数或累计运行时间排列的调用情况。幸运的是,通过 -s 参数就能实现这一点。我们马上就能看到存在问题的代码段了!

--> % python -m cProfile -s calls slow.py 20          34 function calls in 20.028 seconds     Ordered by: call count           ncalls  tottime  percall  cumtime  percall filename:lineno(function)           10    0.000    0.000   20.025    2.003 slow.py:11(expensive)           10   20.025    2.003   20.025    2.003 {time.sleep}            7    0.000    0.000    0.000    0.000 __future__.py:75(__init__)            1    0.000    0.000   20.026   20.026 slow.py:5(main)            1    0.000    0.000    0.000    0.000 __future__.py:74(_Feature)            1    0.000    0.000    0.000    0.000 {print}            1    0.000    0.000    0.000    0.000 __future__.py:48(<module>)            1    0.003    0.003   20.028   20.028 slow.py:2(<module>)            1    0.000    0.000    0.000    0.000 {method 'disable' of '_lsprof.Profiler' objects}            1    0.000    0.000    0.000    0.000 {range}

果然!我们发现,存在问题的代码就在 expensive 函数当中。该函数在执行结束之前调用了多次 time.sleep 方法,因此导致了程序的速度下降。

-s 参数的有效取值列表可以在此 Python 文档 中找到。如果你想将分析结果保存到一个文件中,记得使用输出选项 -o

基本功能介绍完毕之后,让我们来看看使用分析工具查找问题代码的其他方法。

PyCallGraph

PyCallGraph 可以看做是 cProfile 的可视化扩展工具。借助该工具,我们可以通过出色的 Graphviz 图片了解代码执行的路径。PyCallGraph 并未包含在标准的 Python 安装包内,因此,需要通过如下语句,进行简单的安装:

-> % pip install pycallgraph

通过下面的指令,就能运行图形化应用:

-> % pycallgraph graphviz -- python slow.py

运行完毕之后,在运行脚本的目录下会出现一张 pycallgraph.png 图片文件。同时,还应该得到相似的分析结果(如果你之前已经用 cProfile 分析过了)。结果中的数据应该与 cProfile 提供的结果一致。不过,PyCallGraph 的优点在于,它能展示被调用函数相互间的关系。

让我们来看看图片到底长什么样:

Python 应用剖析工具介绍

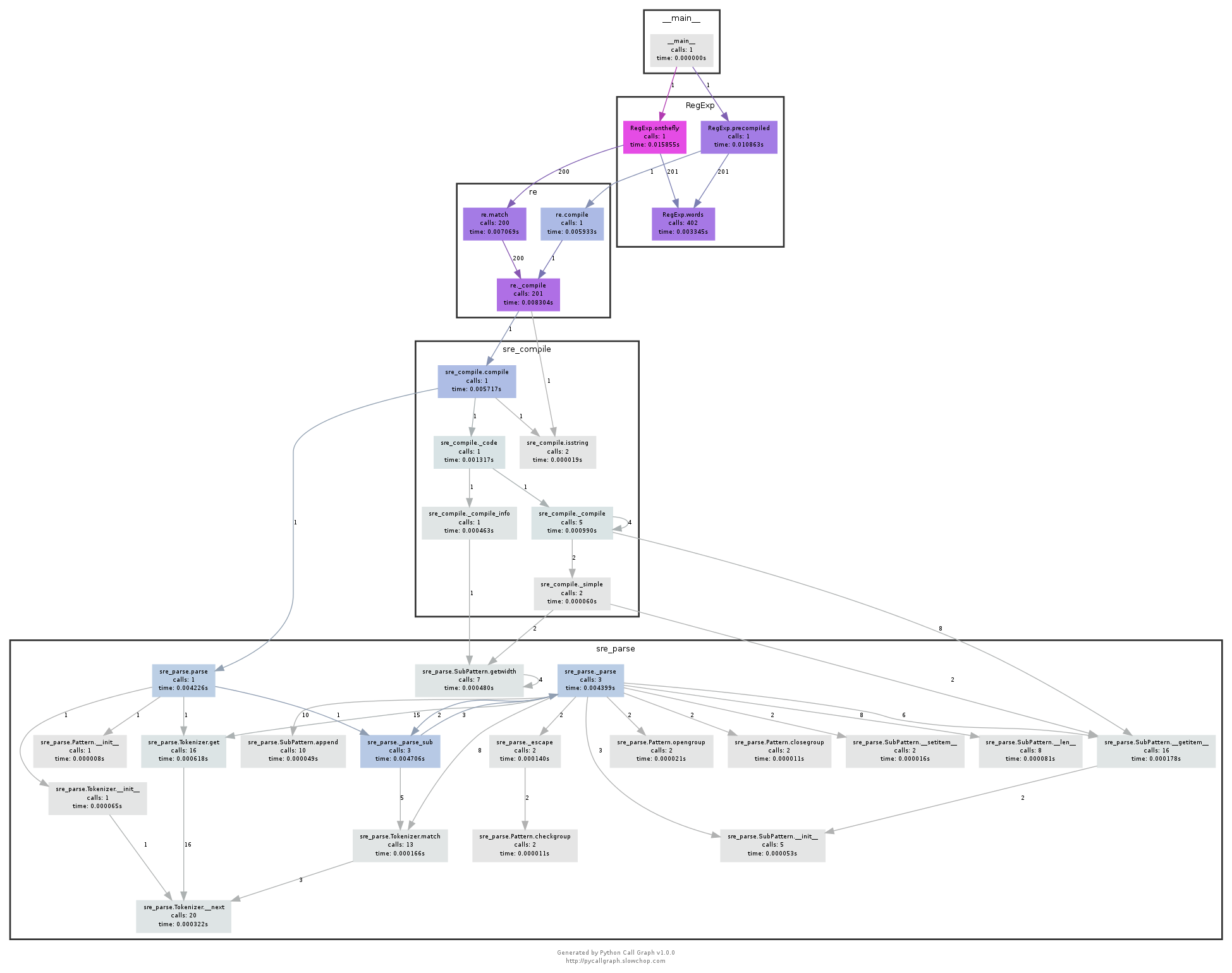
这多方便啊!图片显示了程序的运行路径,告诉我们程序经历过的每个函数、模块以及文件,还带有运行时间与调用次数等信息。如果在庞大的应用中运行该分析工具,会得到一张巨大的图片。但是,根据颜色的差别,我们仍能轻易找到存在问题的代码块。下面是 PyCallGraph 文档中提供的一张图片,展示了一段复杂的正则表达式调用中代码的运行路径:

Python 应用剖析工具介绍

点此获取此图分析的源码

这些信息有什么用?

一旦我们确定了导致问题代码的根源,就可以选择合适的解决方案优化代码,为其提速。下面,让我们根据特定的情况,探讨一些缓慢代码可行的解决方案。

I/O

如果你发现自己的代码严重依赖于输入/输出,譬如,需要发送很多 Web 请求,那么,Python 的标准 线程 模块或许就能帮你解决该问题。由于 CPython 的全局锁机制(Global Interpreter Lock,GIL)不允许为代码中心任务同时使用多个核,非 I/O 相关的线程并不适合用 Python 实现。

正则表达式

人们都说,一旦你决定用正则表达式解决某个问题,你就有两个问题要解决了。正则表达式真的很难用对,而且难以维护。关于这一点,笔者可以写一篇长篇大论进行阐述。(但是,我不会写的:)。正则表达式真的不简单,我相信有很多博文已经做了详尽的阐述。)不过,在此,笔者将介绍几个有用的技巧:

  1. 避免使用 .* ,贪婪的匹配所有运算符运行起来非常慢,尽可能使用字符类才是更好的选择。

  2. 避免使用正则表达式!其实,许多正则表达式都可以用简单的字符串方法替代,比如 str.startswithstr.endswith 方法。阅读 str 文档 可以找到更多有用的信息。

  3. 多使用 re.VERBOSE !Python 的正则表达式引擎非常强大,超级有用,一定要好好利用!

以上是有关正则表达式笔者想说的全部内容。如果你想要更多信息,相信网络上还有很多好的文章。

Python 代码

以笔者之前剖析过的代码为例,我们的 Python 函数会运行成千上万次以找出英文词的 词根 。该函数最迷人的地方在于,其进行的操作很容易缓存。保存函数的运行结果之后,代码的运行速度提升了整整十倍。而在 Python 中创建缓存是轻而易举的事情:

from functools import wraps def memoize(f):     cache = {}         @wraps(f)         def inner(arg):               if arg not in cache:             cache[arg] = f(arg)                return cache[arg]         return inner

该技术名为 记忆(memoization) ,在具体实现时会执行为装饰器,可轻易应用在 Python 函数中,如下所示:

import time @memoize def slow(you):     time.sleep(3)     print("Hello after 3 seconds, {}!".format(you))         return 3

现在,如果我们多次运行该函数,运行结果就会立即出现:

>>> slow("Davis") Hello after 3 seconds, Davis! 3 >>> slow("Davis") 3 >>> slow("Visitor") Hello after 3 seconds, Visitor! 3 >>> slow("Visitor") 3

对于该项目来说,这是极大的速度提升。而且代码运行起来也没有出现故障。

免责声明:请确保该方法只用于 pure 函数!如果将记忆(memoization)用于带有副作用(譬如:I/O)的函数,缓存可能无法达到预期的效果。

其他情况

如果你的代码无法使用记忆(memoization)技巧,你的算法也不像 O(n!) 这样疯狂,或者代码的剖析结果也没有引人注意的地方,这可能说明你的代码并不存在显著的问题。这时候,你可以尝试一下别的运行环境或语言。PyPy 就是一个好的选择,你可能还要将算法用C语言扩展方法重写一下。幸运的是,笔者之前的项目并未走到这一步,但是这仍是很好的排错方案。

结论

剖析代码可以帮助你理解项目的执行流程、找出潜在的问题代码,以及作为开发者该如何提升程序运行速度。Python 剖析工具不但功能强大,简单易用,而且足够深入以快速找出问题根源。虽然 Python 并不是以快速著称的语言,但这并不意味着你的代码应该拖拖拉拉。管理好自己的算法,适时进行剖析,但绝不要过早优化!

OneAPM 能够帮你查看Python 应用程序的方方面面,不仅能够监控终端的用户体验,还能监控服务器性能,同时还支持追踪数据库、第三方 API 和 Web 服务器的各种问题。想阅读更多技术文章,请访问OneAPM 官方技术博客。

原文地址: http://blog.thehumangeo.com/2015/07/28/profiling-in-python/

原文  http://blog.oneapm.com/apm-tech/683.html
正文到此结束
Loading...