转载

Property Animation框架详解

作者:ztelur
联系方式: segmentfault , csdn , 简书

本文转载请注明原作者、文章来源,链接,版权归原文作者所有。

前段时间阅读了一篇关于Android动画学习的文章《如何学习 Android Animation?》,深感Android动画种类繁复,类型多遍,虽然自己实现过很多动画效果,但是对Android动画的整体领悟还有所欠缺,所以决定最近好好研究一下Android动画的相关内容。
我首先决定好好看一下Android属性动画的相关源码,因为平时属性动画用的最多而且涉及的知识点也很多。于是写下这个系列的总结笔记吧,预计一共两篇文章。
为了节约你的时间,本文主要内容如下:

  • ValueAnimator , PropertyValuesHolderKeyframe 之间的关系
  • 使用 ValueAnimator 实现动画的背后原理,本篇不包括 Choreographer 原理的分析。
  • Keyframe 的动画数据计算原理。
  • ObjectAnimator 的属性赋值问题。

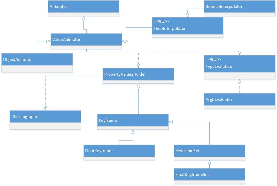
先上一张Android Animation相关的UML图吧。
Property Animation框架详解

使用ValueAnimator实现动画

我们先来看 ValueAnimator 实现一个Android动画的小例子吧。

ValueAnimator animation = ValueAnimator.ofFloat(0f, 1f);
animation.setDuration(1000);
animation.start();

当然,上述并不是全部的代码,你需要使用 AnimatorUpdateListener 来监控 ValueAnimator 来自己实视图属性设置来完成动画。
下面,我们就以上述实例为基础,来讲述一下Android属性动画原理。

ValueAnimator的初始化

相信大家在使用 ValueAnimator 或者 ObjectAnimator 的使用,一般都是直接使用其工厂方法来获得对象实例,而不是直接new出来。我们现在就从 ofFloat 这个工厂方法入手,来分析一下 ValueAnimator 的初始化过程。

public static ValueAnimator ofFloat(float... values) {
ValueAnimator anim = new ValueAnimator();
anim.setFloatValues(values);
return anim;
}

首先这个函数的参数是一个可变长参数,也就是说你既可以想第一节的例子一样传入两个值,也可以传入三个,四个值,也就是说传入的数值个数是不限的。传入数值个数不同,对其内部初始化过程有很大的影响,具体影响之后会讲到。

ValueAnimator 的构造函数是一个空函数,没有任何内容,所以我们直接调到 setFloatValues 函数。大家要注意的是,这个函数有对应的一系列函数,比如 setIntValues ,但是 setIntValues 会在 ofInt 这个工厂方法中被调用。

public void setFloatValues(float... values) {
if (values == null || values.length == 0) {
return;
}
// mValues如果没有初始化或者无值的话
if (mValues == null || mValues.length == 0) {
setValues(PropertyValuesHolder.ofFloat("", values));
} else {
//否则直接取出第一个位置的对象,进行复制。
PropertyValuesHolder valuesHolder = mValues[0];
valuesHolder.setFloatValues(values);
}
// New property/values/target should cause re-initialization prior to starting
mInitialized = false;
}

上述代码主要是进行 mValues 的初始化或者赋值,并涉及到 PropertyValuesHolder 的初始化过程了,相应得, PropertyValuesHoldersetFloatValuesofFloat 函数也是一系列函数中的一个,用于Float数据的初始化。
PropertyValuesHolder 这个类包含了属性( Property )和在动画期间属性的相关数值,它是属性动画中很重要的一个类,基本上属性的反射赋值,属性数值随时间变化的原理都在其中。它的 ofFloat 方法中就是实例化了一个 FloatPropertyValuesHolder 对象,它是 PropertyValuesHolder 的子类。所以我们直接看对应的构造函数及其相关函数。

private PropertyValuesHolder(String propertyName) {
mPropertyName = propertyName;
}
public FloatPropertyValuesHolder(String propertyName, float... values) {
super(propertyName);
setFloatValues(values);
}

从代码中可以看出,构造函数只是将传入的属性名赋值给 mPropertyName ,并且调用 setFloatValues 函数,仔细的读者可能会发现发现在 ValueAnimatorsetFloatValues 函数中也调用了 PropertyValueHoler 的这个函数。

public void setFloatValues(float... values) {
//做了两个事情,一是设置了类型,另外一个是生成了Keyframe,关键的类就是Keyframe啦
mValueType = float.class;
mKeyframes = KeyframeSet.ofFloat(values);
}

setFloatValues 中,函数记录了数值的类型 float.class ,这个在属性赋值时需要用到,并且使用 KeyframeSetofFloat 方法实例化了一个 Keyframe 。我们之前说 PropertyValueHoler 负责动画期间数值的变化,其实真正负责的对象是 Keyframe

public static KeyframeSet ofFloat(float... values) {
int numKeyframes = values.length;
FloatKeyframe keyframes[] = new FloatKeyframe[Math.max(numKeyframes,2)];
if (numKeyframes == 1) {
keyframes[0] = (FloatKeyframe) Keyframe.ofFloat(0f);
keyframes[1] = (FloatKeyframe) Keyframe.ofFloat(1f, values[0]);
....
} else {
keyframes[0] = (FloatKeyframe) Keyframe.ofFloat(0f, values[0]);
for (int i = 1; i < numKeyframes; ++i) {
// ofFloat的第一个参数会从小逐渐变大,最后为1f
keyframes[i] = (FloatKeyframe) Keyframe.ofFloat(
(float) i / (numKeyframes - 1), values[i]);
....
}
}
.....
return new FloatKeyframeSet(keyframes);
}

说实话,刚看到这里,我并不是很明白 Keyframe 初始化的传参问题,为什么第一个参数fraction是从小到大最终为1呢?我们可以往看一下。 FloatKeyframe 的工厂方法和构造函数都很简单,只是将传入的参数赋值给成员变量。 FloatKeyframeSet 的构造函数也只是调用了 KeyframeSet 的构造函数。

public KeyframeSet(Keyframe... keyframes) {
mNumKeyframes = keyframes.length;
mKeyframes = Arrays.asList(keyframes);
mFirstKeyframe = keyframes[0];
mLastKeyframe = keyframes[mNumKeyframes - 1];
mInterpolator = mLastKeyframe.getInterpolator();//以最后一个为准
}

看到这里大家可能感到疑惑,我们好像没有看到 Keyframe 中的 Interpolator 初始化啊,这是怎么回事呢?我检查了代码,它在 Keyframe 中确实没有初始化,而且必须通过 setInterpolator ,而且 KeyframeSet 中也没有进行相应的初始化。
至此, ValueAnimator 的整个初始化就结束了,它将 ValueAnimator , PropertyValueHoler 还有 Keyframe 连接起来,三者的职责划分十分清楚明了。

动画start之后

接着,我们就来看start函数调用之后的源码吧。我们直接来看 start(boolean) 这个函数。

private void start(boolean playBackwards) {
if (Looper.myLooper() == null) {
throw new AndroidRuntimeException("Animators may only be run on Looper threads");
}
.....
//这边是重点,涉及到ThreadLocal的使用
AnimationHandler animationHandler = getOrCreateAnimationHandler();
animationHandler.mPendingAnimations.add(this);
....
animationHandler.start();
}

省略的内容中是一些成员变量的赋值,比如 mPlayingBackwardsmSeekFraction ,和 mPlayingState 。大家从字面上就能理解它们的作用,这里就不细说。
getOrCreateAnimationHandler 中涉及到 ThreadLocal 的使用,相比了解 Handler , Looper 相关原理的同学都比较了解,这里也不具体讲解,感兴趣的同学可以去学习一下,可以简单的理解为每个线程都可以保存一个单例的一种实现方法。
我们着重的了解一下 AnimationHandler ,它是 Runnable 的子类。它的 start 函数中直接调用了 scheduleAnimation 函数。

private void scheduleAnimation() {
if (!mAnimationScheduled) {
mChoreographer.postCallback(Choreographer.CALLBACK_ANIMATION, this, null);
mAnimationScheduled = true;
}
}

这里涉及了另外一个比较重要的类 Choreographer ,我们将在写一篇文章中详细说明这个类的代码,现在大家只要知道使用 postCallback 注册了这个类之后,它会协调不同动画或者其他活动的时间,并每隔一定时间之后调用该 Runnablerun 方法,并且 getFrameTime 可以获得调用时的时间,需要注意的是这个时间不一定是 System.nanoTime
run() 函数里调用了 doAnimationFrame 并将 ChoreographergetFrameTime 获得的时间值传递进去。

final boolean doAnimationFrame(long frameTime) {
if (mPlayingState == STOPPED) {
mPlayingState = RUNNING;
...
}
if (mPaused) {
....
return false;
} else if (mResumed) {
....
}
final long currentTime = Math.max(frameTime, mStartTime);
return animationFrame(currentTime);
}

doAnimationFrame 中,程序会根据 mPlayingState 做一些相应的操作,并改变状态值,最后调用 animationFrame

boolean animationFrame(long currentTime) {
boolean done = false;
switch (mPlayingState) {
case RUNNING:
case SEEKED:
float fraction = mDuration > 0 ? (float)(currentTime - mStartTime) / mDuration : 1f;
....
animateValue(fraction);
break;
}
return done;
}

我们可以看到,这里通过开始时间,当前事件和每帧动画间隔事件求出了一个 fraction ,然后代码中的省略部分主要是处理动画重复播放和倒着播发时的 fraction 处理,最后调用 animateValue 函数。

void animateValue(float fraction) {
fraction = mInterpolator.getInterpolation(fraction);
mCurrentFraction = fraction;
int numValues = mValues.length;
for (int i = 0; i < numValues; ++i) {
mValues[i].calculateValue(fraction);//ViewPropertyViewHolder
}
if (mUpdateListeners != null) {
int numListeners = mUpdateListeners.size();
for (int i = 0; i < numListeners; ++i) {
//这边就结束啦,直接传递给AnimationUpdateListener
mUpdateListeners.get(i).onAnimationUpdate(this);
}
}
}

这个函数是理解动画流程的关键之一,你首先可以看到 Interpolator 的使用,这个参数传入的 fraction 是通过动画开始时间和当前时间计算出来的,而通过不同 Interpolator 进行转换,无论是 BounceInterpolator 还是 LinerInterpolator 。接着, ValueAnimator 调用了 mValues 保存的所有 ViewPropertyViewHoldercalculateValue 方法,让其去计算动画需要的数据。最后通过 AnimatorUpdateListenters 通知用户,然后我们会在回调函数中进行响应的操作。 ObjectAnimator 会override这个函数,然后加上属性反射赋值的相关逻辑。我们先来看如何计算动画所需的数值吧。

动画所需数值计算

@Override
void calculateValue(float fraction) {
mFloatAnimatedValue = mFloatKeyframes.getFloatValue(fraction);
}

从代码上来看, FloatViewPropertyViewHolder 将计算动画所需的数值的任务又交给了 Keyframe ,这也符合二者的职责分配。我们按照之前的分析,来看一下 FloatKeyframeSet 的响应操作。 getValue 中直接调用了 getFloatValue 函数,而后者是了解动画相关数值计算的关键函数。

@Override
public float getFloatValue(float fraction) {
//分为两种情况,一个是2 Keyframe时一般就是你给出两个值进行初始化,另外一个是多个keyframe时
if (mNumKeyframes == 2) {
if (firstTime) {
firstTime = false;
firstValue = ((FloatKeyframe) mKeyframes.get(0)).getFloatValue();
lastValue = ((FloatKeyframe) mKeyframes.get(1)).getFloatValue();
deltaValue = lastValue - firstValue;
}
//如果KeyframeSet也有Interpolator
if (mInterpolator != null) {
fraction = mInterpolator.getInterpolation(fraction);
}
//如果有Evaluator,那么使用它计算,如果没有就使用默认计算方法。
if (mEvaluator == null) {
return firstValue + fraction * deltaValue;
} else {
return ((Number)mEvaluator.evaluate(fraction, firstValue, lastValue)).floatValue();
}
}
//处理多个Keyframe的情况
..... //省略代码处是处理fraction<=0和fraction>=1的特殊情况
FloatKeyframe prevKeyframe = (FloatKeyframe) mKeyframes.get(0);
for (int i = 1; i < mNumKeyframes; ++i) {
FloatKeyframe nextKeyframe = (FloatKeyframe) mKeyframes.get(i);
//找到第一个可以处理这个fraction的keyframe。
if (fraction < nextKeyframe.getFraction()) {
final TimeInterpolator interpolator = nextKeyframe.getInterpolator();
if (interpolator != null) {
fraction = interpolator.getInterpolation(fraction);
}
//在构造Keyframe时,我们知道第i个Keyframe的fraction就是i/(总个数)
//所以下边这个计算公式就是将整个动画区间的fraction转变成prevKeyframe到nextKeyframe
//这个小区间中的fraction
float intervalFraction = (fraction - prevKeyframe.getFraction()) /
(nextKeyframe.getFraction() - prevKeyframe.getFraction());
//用于计算动画数值的值区间是前一个Keyframe的value和当前的value
float prevValue = prevKeyframe.getFloatValue();
float nextValue = nextKeyframe.getFloatValue();
//默认计算方式或者使用Evaluator进行计算
return mEvaluator == null ?
prevValue + intervalFraction * (nextValue - prevValue) :
((Number)mEvaluator.evaluate(intervalFraction, prevValue, nextValue)).
floatValue();
}
prevKeyframe = nextKeyframe;
}
return ((Number)mKeyframes.get(mNumKeyframes - 1).getValue()).floatValue();
}

代码中有很详细的注释,大家自己阅读吧,理解这段代码,感觉对Android动画框架的理解十分的重要,你会对其中动画数值的计算有更加深刻的理解。

ObjectAnimator的属性赋值

如果你使用 ObjectAnimator 来实现动画的话,我们可以验证上述关于 ValueAnimator 的梳理路线继续走下去,动画所需的数值已经计算完全,之后就是对属性继续赋值了。我们来看 ObjectAnimatoranimateValue 函数。

@Override
void animateValue(float fraction) {
final Object target = getTarget();
//target是一个WeakReference,使用前需要检查。
if (mTarget != null && target == null) {
cancel();
return;
}
super.animateValue(fraction);
int numValues = mValues.length;
for (int i = 0; i < numValues; ++i) {
//这是使用反射将值赋给对象的啦.
mValues[i].setAnimatedValue(target);
}
}

这个函数首先调用了父函数,进行计算数值,然后遍历 mValues 来设置对象的属性值。我们直接看 FloatPropertyValuesHoldersetAnimatedValue 函数。当然不同的 PropertyValuesHolder 子类的这个函数的实现都是差不多,只是涉及的数据类型不同。

void setAnimatedValue(Object target) {
if (mFloatProperty != null) {
mFloatProperty.setValue(target, mFloatAnimatedValue);
return;
}
if (mProperty != null) {
mProperty.set(target, mFloatAnimatedValue);
return;
}
if (mJniSetter != 0) {
nCallFloatMethod(target, mJniSetter, mFloatAnimatedValue);
return;
}
if (mSetter != null) {
try {
mTmpValueArray[0] = mFloatAnimatedValue;
mSetter.invoke(target, mTmpValueArray);
} catch (InvocationTargetException e) {
Log.e("PropertyValuesHolder", e.toString());
} catch (IllegalAccessException e) {
Log.e("PropertyValuesHolder", e.toString());
}
}
}

通过上述代码, ObjectAnimator 就将每一次计算而来的数值赋值给View的对象的相应属性上,形成了动画。

后记

本文介绍了Android属性动画的基本框架流程,为的是让大家更好的理解Andorid动画。但是Android动画这一类的知识还是需要多多实践和练习才能发挥其正真的价值,所以,希望自己之后写出几个比较好的动画效果在来和大家进行分享吧。

原文  http://ztelur.github.io/2016/05/09/Property-Animation框架详解-一/
正文到此结束
Loading...