转载

[iOS] 面向协议的不受长度限制数字类型及数学计算扩充类库

[iOS] 面向协议的不受长度限制数字类型及数学计算扩充类库

swift-pons

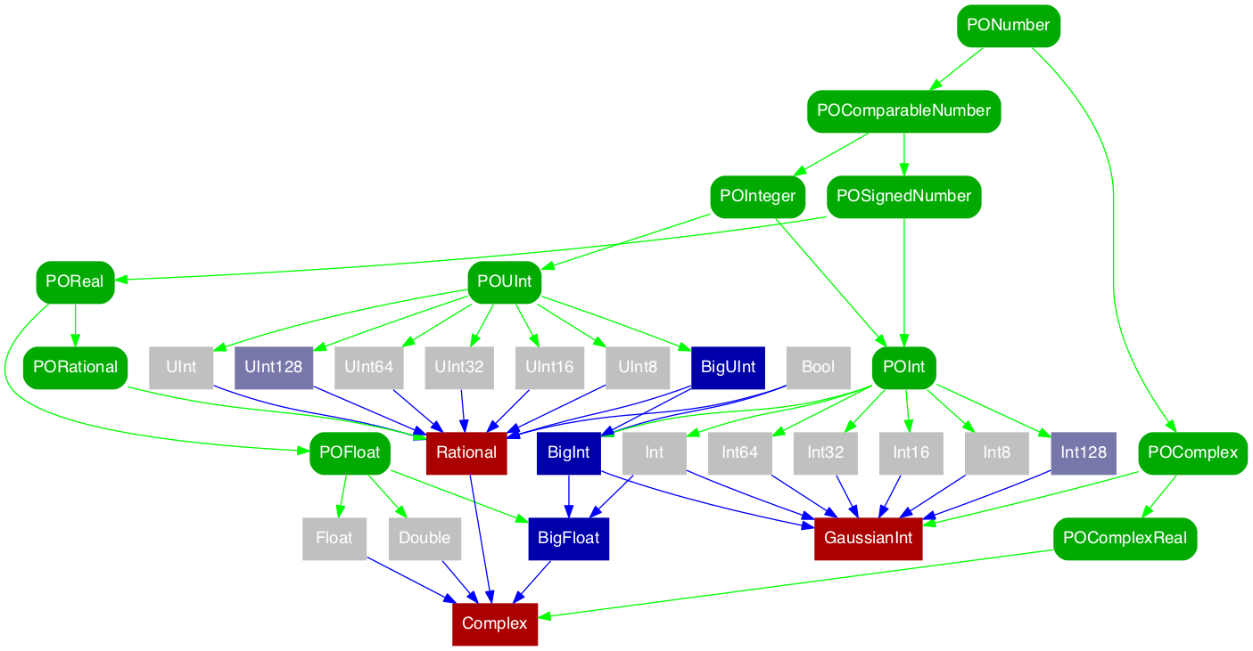
Protocol-Oriented Number System in Pure Swift

[iOS] 面向协议的不受长度限制数字类型及数学计算扩充类库

SYNOPSIS

import PONS                     // Let the fun begin!

Big integer included. Enjoy unlimited!

let bn = BigInt(1)<<64 + 1      // 18446744073709551617 bn.asUInt64                     // nil; bn > UIntMax.max (bn - 2).asUInt64               // 18446744073709551615 == UIntMax.max bn + bn // 36893488147419103234 bn - bn // 0 bn * bn // 340282366920938463500268095579187314689 bn / bn // 1

Rational number also included.

let bq = BigInt(1).over(bn)     // (1/18446744073709551617) bq + bq // (2/18446744073709551617) bq - bq // (0/1) bq * bq // (1/340282366920938463500268095579187314689) bq / bq // (1/1) bq.denominator == bn            // true, of course! bq.reciprocal.numerator == bn   // so is this

Complex numbers. How can we live without them?

let bz = bq + bq.i  // ((1/18446744073709551617)+(1/18446744073709551617).i) bz + bz // ((2/18446744073709551617)+(2/18446744073709551617).i) bz - bz // ((0/1)+(0/1).i) bz * bz // ((0/1)+(2/340282366920938463500268095579187314689).i) bz / bz // ((1/1)+(0/1).i)

Elementary function s (as in <math.h> ) are supported as static functions.

POReal has defalut implementations so you don't have to implement them for your new number types!

Darwin and Glibc implementations are attached to Double as static functions, too.

Double.sqrt(-1)                 // sadly NaN Rational.sqrt(bq)               // (1/4294967296) == yes, works with Rational, too! Complex.sqrt(-1)                // (0.0+1.0.i) // as it should be Complex.log(-1)                 // (0.0+3.14159265358979.i) // Yes, πi Complex.exp(Double.PI.i)        // (-1.0+1.22464679914735e-16.i) != (-1.0+0.0.i) // :( // default 64-bit precision is still not good enough… Complex.exp(BigRat.pi().i)      // (-(1/1)-(1/4722366482869645213696).i) // but with 128-bit precision… Complex.exp(BigRat.pi(128).i)   // (-(1/1)+(0/1).i) // as it should be!

USAGE

With Playground via Workspace

Build the framework before having fun.

[iOS] 面向协议的不受长度限制数字类型及数学计算扩充类库

To do so, all you need is choose Framework-OSX from the scheme and build it. With framework done, get back to the OSX playground and enjoy.

With Your Project

  1. Just copy pons/*.swift to your project
  2. Or build framework and copy it to your project

With REPL

OS X

Simply make repl in the top directory.

Linux

make SWIFTPATH=${YOUR_SWIFT_PATH} repl # ${YOUR_SWIFT_PATH}=~/swift/usr/bin in my case 

REQUIREMENT

Swift 2.2. OSX/iOS/tvOS/Linux supported. For Linux, make sure you use 2.2.x release branch.

Now that Xcode is 7.3 with Swift 2.2, Swift 2.1 is no longer supported.

FAQ

Q. Swift already has tons of protocols built-in like IntegerType and FloatingPointType . Why do you reinvent these?

A. I wish I could simply use all those predefined protocols. As a matter of fact I tried to do so when I started. It turns out the protocol tree Swift 2.1 offers is not fit for the Protocol-Oriented Number System. For instance, FloatingPointType lacks arithmetic operators. They can be found in IntegerArithmeticType but it includes % , something that is not essential for real-number arithmetics

Besides, where are you going to fit Complex ? It is the queen of the numbers but definitely not Comparable . It is absolute-valuable but Swift says AbsoluteValuable is also Comparable .

I am pretty sure Swift insiders are aware of this issue that should be addressed. I found the following in the swift-evolution mailing list.

https://lists.swift.org/pipermail/swift-evolution/Week-of-Mon-20151214/002445.html

I have been working for some time on a rewrite of all the integer types and protocols https://github.com/apple/swift/blob/master/test/Prototypes/Integers.swift.gyb . One goal of this effort is to enable operations on mixed integer types, which as you can see is partially completed. In-place arithmetic (anInt32 += aUInt64) is next. Another important goal is to make the integer protocols actually useful for writing generic code, instead of what they are today: implementation artifacts used only for code sharing. As another litmus test of the usefulness of the resulting protocols, the plan is to implement BigInt in terms of the generic operations defined on integers, and make BigInt itself conform to those protocols.

Maybe I am a litte too impatient. But here it is.

Impatience : The anger you feel when the computer is being lazy. This makes you write programs that don't just react to your needs, but actually anticipate them. Or at least pretend to.

原文  https://github.com/dankogai/swift-pons
正文到此结束
Loading...