转载

实例讲解基于 React+Redux 的前端开发流程

前言:在当下的前端界,react 和 redux 发展得如火如荼,react 在 github 的 star 数达 42000 +,超过了 jquery 的 39000+,也即将超过前几年比较火的angular 1 的 49000+;redux 的 star 数也要接近 20000,可见大家对其的热情程度,究竟是什么魔力让大家为之疯狂呢?让我们上车,亲自体验一波试试~~本文章偏向于讲解redux流程。

宅印前端基于 react + redux 的模式开发,我们指定了一套分工明确的并行开发流程。下面通过一个 “苹果篮子” 实例,来看看整个应用开发流程。

首先,我们来看看这个实例的原型:

实例讲解基于 React+Redux 的前端开发流程

看到这个水果篮子的样子,大家应该可以明白它的功能:你可以做两件事 -- 摘苹果和吃苹果。当你摘苹果时,应用会向后台发送ajax请求索取苹果,每个苹果有两个属性:编号和重量。当你吃苹果掉时,不用告诉后台,在前端偷偷吃掉就好啦~ 同时苹果篮子会显示当前的苹果量和已经吃掉的苹果量。好!那下面我们来开工!

下面先来总体了解一下 redux 应用的基本原理,一图胜千言:

实例讲解基于 React+Redux 的前端开发流程

可见整个redux流程的逻辑非常清晰,数据流是单向循环的,就像一个生产的流水线:

store(存放状态) -> container(显示状态) -> reducer (处理动作)-> store

这一点对精细化分工协作很有好处。

我们来看看这三个概念:

  • store是应用的状态管理中心,保存着是应用的状态(state),当收到状态的更新时,会触发视觉组件进行更新。

  • container是视觉组件的容器,负责把传入的状态变量渲染成视觉组件,在浏览器显示出来。

  • reducer是动作(action)的处理中心, 负责处理各种动作并产生新的状态(state),返回给store。

NOTE:从对象的包含关系上讲,reducer 是store的一部分,但在逻辑上我们把它分出来,这样会比较容易理解整个redux流程。

我们可以做个形象的比喻,把 js 比喻成巴士,把 store, container, reducer 比喻为三个车站,再把 state 和 action 比喻成两种乘客。这是一趟环路巴士:

  1. js巴士 store车站 出发,载上 state乘客 state乘客 到达某个 container车站 下车并把自己展示出来

  2. 过了一会,有一个 action乘客 上车了, js巴士 action乘客 送到 reducer车站 ,在这里 action乘客 state乘客 生了一个孩子 new state ,js巴士把 new state 送回了 store车站 (好像是人生轮回→_→)

redux 只是定义了应用的数据流程,只解决了 “数据层”(model layer) 的问题,一般还会使用 react, angular 等作为“显示层” (UI layer) 来一起使用,我们项目采用 react 作为显示框架。

在开始之前,这里先提供一些介绍react和redux的参考资料,如果在下文遇到哪些点不理解,可以来这里翻看参考资料:

  • react相关: react官网 , react中文站点 , 阮一峰react 入门 , react教程集合

  • redux相关: redux官网 , redux中文文档

下文的展示的js代码,会用到少量简单的 es6 语法,可以在遇到时参考这里,或自己查找资料:

  • import / export :es6代码模块化模式

  • let 声明语句 : 块级变量声明语句

  • 箭头函数 : (..) => {..} 形式的函数

我们会使用 babel 编译器把es6语法编译成es5, 所以大家不必担心浏览器兼容性问题,可以大胆使用es6。

应用的基础配置工作由前端开发主管负责,大家不必详细理解。

按任务分工来分步讲解

按照开发的内容,我们把前端团队分为两个小组: “布局组” 和 “逻辑组”,每个小组有2种任务,一共4种任务。

  • 布局组- 负责 contianer、component 部分

    • 任务1: 静态布局 - 使用 HTML + CSS 静态布局

    • 任务2: 动态布局 - 使用 JSX 语法对静态布局做动态渲染处理

  • 逻辑组- 负责 action、reducer 部分

    • 任务1: action 开发 - 制作 redux 流程的 action

    • 任务2: reducer 开发 - 制作 redux 流程的 reducer

布局组要求对 HTML + CSS 布局比较熟悉,只需要会简单的 js 即可, 不需要完整地理解redux流程。

逻辑组要求对 js 比较熟悉,最好可以比较完整地理解redux流程, 但基本不需要涉及HTML + CSS布局工作。

接下来,先给出我们教程相关的 src 目录。这里大家可以先一扫而过,大概了解即可

  • src 源码文件夹 : 包含项目源码,我们基本都在这个文件夹下做开发

    • containers 容器文件夹 :存放容器组件,比如 “苹果篮子”

    • components 组件文件夹 :存放普通显示组件,比如 “苹果”

    • actions actions文件夹 :存放可以发出的action

    • reducers reducers文件夹 :存放action的处理器reducers

    • services 服务文件夹 :存放经过封装的服务,如 ajax服务 , 模拟数据服务

    • styles 样式文件夹 :存放应用的样式,如css, scss

    • images 图片文件夹 : 存放图片资源

    • apis 开发接口文件夹 : 存放开发接口文档

下面正式开始啦,先从布局组开始。

布局组

任务1:静态布局

  • 能力要求:只需要会使用 HTML + CSS (SASS)进行布局即可

  • 任务内容:1. 苹果篮子组件(容器组件) 2. 水果组件(显示组件)

redux 的组件分为两类,一类是 容器组件 container ,一类是 普通显示组件 component 。容器负责接收store中的state和并发送action, 大多数时候需要和store直接连接,容器一般不需要多次使用,比如我们这个应用的苹果篮子。普通组件放在容器里面,由容器确定显示的时机、数量和内容,普通组件一般会多次使用。

1. 苹果篮子容器 AppleBasket.jsx + appleBasket.scss

苹果篮子组件的原型如下:

实例讲解基于 React+Redux 的前端开发流程

对于容器,我们使用 React 组件类 的方式书写,这里主要是静态的jsx代码,相当于html。

下面是 AppleBasket.jsx

import React from 'react'; import { connect } from 'react-redux';  class AppleBusket extends React.Component {      render(){     return (       <div className="appleBusket">         <div className="title">苹果篮子</div>                  <div className="stats">             <div className="section">                 <div className="head">当前</div>                 <div className="content">0个苹果,0克</div>             </div>             <div className="section">                 <div className="head">已吃掉</div>                 <div className="content">2个苹果,480克</div>             </div>                     </div>                              <div className="appleList">             <div className="empty-tip">苹果篮子空空如也</div>         </div>                  <div className="btn-div">             <button>摘苹果</button>         </div>                </div>     );   }  }  export default connect()(AppleBusket);

同时静态布局开发人员还要负责书写样式,宅印的样式使用sass 书写, 下面是的例子是 appleBasket.scss , 大家可以做参考:

.appleBusket{     width: 400px;     margin: 20px;     border-radius: 4px;     border: 1px solid #ddd;     >.title{         padding: 6px 0px;         text-align: center;         color: #069;         font-size: 20px;         //font-weight: 600;     }     >.stats{         width: 100%;         $border: 1px dashed #ddd;         border-top: $border;         border-bottom: $border;         padding: 10px 0px;         .section{             display: inline-block;             width: 50%;             padding-left: 8px;             .head{                 padding: 6px 0px;                 font-size: 16px;                 color: #069;             }             .content{                 font-size: 20px;                 font-weight: 200;             }             &:first-of-type{                 border-right: 1px solid #f0f0f0;             }         }     }     >.appleList{         padding: 10px 0px;         .empty-tip{             text-align: center;             font-size: 16px;             color: #ccc;             padding: 20px 0px;         }     }     >.btn-div{         text-align: center;         button{             color: #fff;             background-color: #096;             border: none;             font-size: 14px;             padding: 6px 40px;              border-radius: 6px;             margin: 20px auto;         }     } }

2. 苹果组件 AppleItem.jsx + appleItem.scss

苹果组件的样子如下:

实例讲解基于 React+Redux 的前端开发流程

普通组件的定义方法和容器类似,只是其不需要使用redux连接器来封装,如下:

AppleItem.jsx

import React from 'react';  class AppleItem extends React.Component {      render() {          return (             <div className="appleItem">                 <div className="apple"><img src="../images/apple.png" alt=""/></div>                 <div className="info">                     <div className="name">红苹果 - 1号</div>                     <div className="weight">265克</div>                 </div>                 <div className="btn-div"><button>吃掉</button></div>             </div>         );      }   }  export default AppleItem;

样式文件 appleItem.scss 在此省略。

哪些显示元素要作为容器,哪些要作为普通组件,没有百分之百确定划分规则,大家根据自己的理解把它划分到某一类即可。

这些就是任务一的内容,书写静态布局,基本都是html+css工作,不需要涉及js代码。

任务2:动态渲染

写完了静态布局后,接下来要进行动态渲染啦~

动态渲染听起来很高大上,其实意思就是根据一个stete数据对象来显示内容而已。首先需要确定其state的结构。 容器 的state 是 store 中state的一部分,前端管理员会事先约定好其数据结构,并在对应的reducer中给出,只要去那里复制一份出来即可。 普通组件 的state只要自己定义即可,并在文件中说明清楚。

1. 容器的动态渲染

下面看看“苹果篮子”的动态布局,我们去 appleBasketReducer.js 可以得到水果篮子的 state 的结构如下:

{     isPicking : false,     newAppleId: 1,     apples: [         /*{             id: 0,             weight: 235,             isEaten: false          }*/     ] }

我们这个数据结构把它 “实例化”,如下这样放在我们改成写的 AppleBasket.jsx 中,然后我们开始书写我们的动态渲染代码啦,如下:

import React from 'react'; import { connect } from 'react-redux';  import AppleItem from '../components/AppleItem';  class AppleBusket extends React.Component {      render() {                  let { state } = this.props;                  //这部分从对应的 appleBasketReducer.js 中拷贝         let mockState = {             isPicking : false,             newAppleId: 3,             apples: [                 {                     id: 1,                     weight: 235,                     isEaten: true                 },                 {                     id: 2,                     weight: 256,                     isEaten: false                 }             ]         };                  //是否开启模拟数据的开关,注释这行代码关闭模拟数据         state = mockState;                           //对 state 做显示级别的转化         let stats = {             appleNow: {                 quantity: 0,                 weight: 0             },             appleEaten: {                 quantity: 0,                 weight: 0             }         };                  state.apples.map(apple => {             let selector = apple.isEaten ? 'appleEaten':'appleNow';             stats[selector].quantity ++;             stats[selector].weight += apple.weight;         })                           return (             <div className="appleBusket">                 <div className="title">苹果篮子</div>                  <div className="stats">                     <div className="section">                         <div className="head">当前</div>                         <div className="content">                             {stats.appleNow.quantity}个苹果,                             {stats.appleNow.weight}克                         </div>                     </div>                     <div className="section">                         <div className="head">已吃掉</div>                         <div className="content">                             {stats.appleEaten.quantity}个苹果,                             {stats.appleEaten.weight}克                         </div>                     </div>                 </div>                  <div className="appleList">                     { state.apples.map(apple => <AppleItem state ={apple} />) }                 </div>                  <div className="btn-div">                     <button>摘苹果</button>                 </div>              </div>         );     }  }  function select(state) {     return {         state: state.appleBusket     } }  export default connect(select)(AppleBusket);

可见,动态布局的工作要求只是在 HTML + CSS 布局的基础上,再加上 JSX 语法能力即可。

2. 普通显示组件的动态渲染

普通显示组件的动态渲染和容器类似,只是这里的state可以自己规定,并给出示例的mockState(模拟state),使用组件的人按照示例传入数据即可使用。

AppleItem.jsx 的更新如下:

import React from 'react';  class AppleItem extends React.Component {      shouldComponentUpdate(nextProps) {         return nextProps.state != this.props.state;     }      render() {          let { state, actions } = this.props;          /**          * 这个区域是 mock 数据区,也作为组件文档,请书写清楚          * //在组件发布时,请注释掉,提高性能          */         let mockState = {             id: 1,             weight: 256,             isEaten: false         };                  let mockActions = {             eatApple : id => console.log('eatApple',id)         };          /**          * 开关这行代码,用于切换装入的数据来源。(为了开关的方便,请把两句代码合成一行)          * 在开发阶段打开,使用内部 state 和 action, 开发完成后请注释关闭          */         state = mockState; actions = mockActions;          if (state.isEaten) return null;          return (             <div className="appleItem">                 <div className="apple"><img src="../images/apple.png" alt=""/></div>                 <div className="info">                     <div className="name">红苹果 - {state.id}号</div>                     <div className="weight">{state.weight}克</div>                 </div>                 <div className="btn-div"><button onClick={() => actions.eatApple(state.id) }>吃掉</button></div>             </div>         );      }   }  export default AppleItem; 

容器和普通显示组件state的对比:

  1. 容器的state我们是从store中的总state直接获得的,注意 AppleBusket.jsx 靠后面这段代码:

    function select(state) {     return {         state: state.appleBusket     } }

    select是一个state筛选器, 功能是选择总state中的 appleBusket 作为本容器的state。而这个state的格式我们会在其对应的reducer中规定(因为我们需要在reducer中提供对应state的默认值)

  2. 普通显示组件的state格式由组件开发人员自己约定即可,并在mockState 区域给出例子。当别人要使用你的显示组件时,必须根据你规定的格式传入state数据。在组件里面,我们一般会实现如下这样一个自动切换器,当组件的使用者在使用该组件时没有传入state, 就会显示内部的模拟state,为使用者带来预览效果。

    if(state === undefined)  state = mockState;

以上就是 布局组 的开发工作: 静态布局 + 动态布局。前者只需要会html+css布局即可,后者还要会一些jsx的语法和基本的js语法。

逻辑组

任务1:action 开发

任务内容:开发 redux 流程的 action,并把action部署到对应容器和组件中。技能要求:需要对js比较熟悉,并要求要会使用jq的ajax功能。

首先,我们先来看看 action 的定义。

1. 狭义的 action

狭义的action是指一个简单的对象,对象的结构如下,只要在对象内包含type属性指明action的名称即可,同时,在对象的其他属性里,可以以任何形式自由保存其他相关数据。

let action = {     type: 'ACTION_NAME',     ... }

一般 type 的内容使用 大写字母+下划线 的格式。

在这个定义的基础上,业界提出以一种标准 action, 叫做 Flux Standard Action , 该标准下的action除了type属性之外,只允许多加(不是必须包含)这三个属性:payload,error,meta。

let FSA = {     type: 'ACTION_NAME',     payload: <bool | number | string | object>, //action的负载,可以是数据或 error 对象     error: <bool>, // 指明该action是否是一个以 error 为负载的action     meta: <string> // action元数据, 包含解释该action含义的信息 }

我们宅印约定都要使用 Flux Standard Action,下面是吃苹果 action:

let FSA = {     type: 'EAT_APPLE',     payload: 3, // 负载是3, 说明吃掉3号苹果, 这里也可以写成 { id : 3 }     meta: 'This action will eat an apple!' // (不是必须的) }

一个action只是一个对象,他需要根据时机被 store 的 dispatch 函数调用才会开始进行处理: store.dispatch(action_1)

2. 广义的 action

广义的 action 是指在中间件的支持下,dispatch 函数可以调用的数据类型,除了普通action之外,常见的有 thunk, promise 等。我们用常用的 thunk来举个例子。

thunk 其实就是一个代码片段,可以简单理解为一种特定的函数,我们可以dispatch 这个thunk。 thunk函数具有如下的签名

(dispatch, getState) => {      //在函数体内可以使用 dispatch 方法来发射其他 action     //在函数体内可以使用 getState 方法来获取当前的state }

下面是一个我们摘苹果动作的例子:

let pickAppleAction = (dispatch, getState) => {      ajax({         url: '/pickApple',         method: 'GET',     }).done(data => {         //发射普通 action         dispatch({             type: 'DONE_PICK_APPLE',             payload: data.weight // 或者 payload: {weight: data.weight}         });      }).fail(error => {         //发射普通 action, 其负载是一个error         dispatch({             type: 'FAIL_PICK_APPLE',             payload: error ,             error: true         });      }) }         

定义好之后,我们可以直接这样调用这个thunk:

dispatch( pickAppleAction )

接下来,我们来做进一步优化,把action统一为actionCreator , 我们不难察觉,每次都要书写{ type: 'ACTION_NAME' ... } 是很麻烦也很容易出错的,actionCreator 就是为解决这个问题而生的,actionCreator 就是一个产生特定action(这里指广义的action)的函数,下面来看简单的actionCreator 例子:

//传统写法 var eatApple = function(id) {     return {         type: 'EAT_APPLE',          payload: id     } }  // es6 写法 let eatApple = id => ({     type: 'EAT_APPLE',      payload: id }) 

这样一来,一方面是使用起来比较简单方便,另一方面是具有文档作用。只需要这样发射action就可以啦:

dispatch(eatApple(3))

普通action的actionCreator封装工作, 可以使用 redux-actions 自动完成, 查看其文档就可以快速上手,可以根据情况使用。

在项目中,我们会为每个板块写一个的action文件,并统一使用actionCreator, 所以最终 appleAction.js 如下:

import ajax from '../services/ajax'; //经过封装的加强型 ajax 函数  //这是名空间,对普通action做划分 const prefix = 'apple/';  let actions = {      //注意这里需要 () => ... , 不然 pickAppleAction 不是一个actionCreator, 而是一个thunk     pickApple: () => (dispatch, getState) => {                  //如果正在摘苹果,则结束这个thunk, 不执行摘苹果         if(getState().isPicking)             return;                  //通知开始摘苹果         dispatch(actions.beginPickApple());                  //发送摘苹果请求         ajax({             url: '/appleBasket/pickApple',             method: 'GET'         }).done(data => {             dispatch(actions.donePickApple(data.weight))         })         .fail(error => {             dispatch(actions.failPickApple(error));         })     },          beginPickApple: () => ({         type: 'apple/BEGIN_PICK_APPLE'     }),          donePickApple: appleWeight => ({         type: 'apple/DONE_PICK_APPLE',         payload: appleWeight     }),          failPickApple: error => ({         type: 'apple/FAIL_PICK_APPLE',         payload: error,         error: true     }),          eatApple: appleId => ({         type: 'apple/EAT_APPLE',         payload: appleId     })  };  export default actions;

这样一来,只要引入  appleAction.js ,就可以快速使用定义好的action,结合某些编辑器的智能提示功能,非常方便,下面是 vsCode 编辑器的效果:

实例讲解基于 React+Redux 的前端开发流程

实例讲解基于 React+Redux 的前端开发流程

写好了action之后,只要在 container 的对应位置装上action就好了, 下面是appleBasket.jsx 总体代码:

import React from 'react'; import { connect } from 'react-redux';  import AppleItem from '../components/AppleItem'; import actions from '../actions/appleActions';  class AppleBusket extends React.Component {     render() {         let { state, dispatch } = this.props;         ...         return (           ...           <div className="appleList">               { state.apples.map(apple =>                   <AppleItem                       state ={apple}                       actions={{eatApple: id => dispatch(actions.eatApple(id))}}                       key={apple.id}                   />               ) }           </div>            <div className="btn-div">               <button onClick={() => dispatch(actions.pickApple())}>摘苹果</button>           </div>           ...        )     } }  function selectState(state) {     return {         state: state.appleBusket     } } export default connect(selectState)(AppleBusket); 

注意这两行。就是装入action的地方

actions={{eatApple: id => dispatch(actions.eatApple(id))}} <button onClick={() => dispatch(actions.pickApple())}>摘苹果</button>

上面代码中引入的actions其实是actionCreators。

此外,actionCreator还有很简洁的用法:对actionCreator做dispatch级别的封装,这个过程我们可以使用 redux 提供的 bindActionCreators 函数自动完成。然后就可以直接调用action,而不需要使用dispatch方法去调用actionCreator。看下面更新后的代码:

import React from 'react'; import { bindActionCreators } from 'redux'; import { connect } from 'react-redux';  import AppleItem from '../components/AppleItem'; import actions from '../actions/appleActions';  class AppleBusket extends React.Component {     render() {         let { state, actions} = this.props;         ...         return (           ...           <div className="appleList">               { state.apples.map(apple =>                   <AppleItem                       state ={apple}                       actions={{eatApple: actions.eatApple}}                       key={apple.id}                   />               ) }           </div>            <div className="btn-div">               <button onClick={actions.pickApple}>摘苹果</button>           </div>           ...        )     } }  function selectState(state) {     return {         state: state.appleBusket     } }  function buildActionDispatcher(dispatch) {   return {       actions: bindActionCreators(actions, dispatch)     } }  export default connect(selectState, buildActionDispatcher)(AppleBusket); 

注意这三个变动:

let { state, actions } = this.props; actions={{eatApple: actions.eatApple }} <button onClick={actions.pickApple}>摘苹果</button>

我们对比一下之前的写法:

let { state, dispatch } = this.props actions={{eatApple: id => dispatch(actions.eatApple(id))}} <button onClick={() => dispatch(actions.pickApple())}>摘苹果</button>

可以发现使用新的方式使代码简洁了很多!

但是,这对于有对象属性提示功能编辑器来说,这种方式会使编辑器无法分析对象属性:

实例讲解基于 React+Redux 的前端开发流程

这时,需要一边看actions文件对该actions对象的定义,一边在目标位置填入action,不过这也不是很麻烦。而且对于使用没有对象属性提示的编辑器的开发者来说,这个 drawback 根本就不存在。我们相对推荐使用这种经过dispatch封装的action, 但不要求,大家根据自己的情况使用即可。

对于普通显示组件

对于普通显示组件的actions传递方式,我们统一使用actions属性传递,如下:

AppleBasket.jsx

... <AppleItem     state ={apple}     actions={{eatApple: actions.eatApple }}     key={apple.id} /> ...

AppleItem.jsx

... <button onClick={() => actions.eatApple(state.id)}>吃掉</button> ...

普通显示组件使用统一actions属性接受父级的action,可以在组件内部建立mockActions, 这个mockActions 既有文档功能,也有测试功能,非常实用:

let mockActions = {     eatApple : id => console.log('eatApple',id), //指定了函数的签名     foo: (arg1,arg2) => console.log('foo',arg1,arg2) //也响应了调用测试 };  /**   * 开关这行代码,用于切换装入的state和actions来源。(为了开关的方便,请把两句代码合成一行)   * 在开发阶段打开,使用内部 state 和 action, 开发完成后请注释关闭   */ state = mockState; actions = mockActions;    

点击 “摘苹果” 和 “吃掉” 按钮,我们看看控制台,已经可以发出我们想要的action啦:

实例讲解基于 React+Redux 的前端开发流程

好啦,actions 开发的内容就介绍到这里。我们来总结一下我们对action所做的封装:

action-> actionCreator -> actionDispatcher

任务2:reducer 开发

开发内容: reducer的其实就是action的 处理器 。其开发的内容很明确清晰,就是开发一类函数,接受action 和 当前的state,返回新的state。

技术要求:要求对js比较熟悉,需要会使用 immutable.js 这个数据静态化库。

下面是reducer功能的图解:

实例讲解基于 React+Redux 的前端开发流程

我们先看看我们苹果板块的state的数据结构,非常简单,这里是某个时刻的状态:

{     isPicking : false,     newAppleId: 1,     apples: [         {             id: 0,             weight: 235,             isEaten: false         }     ] }

有三个一级属性:

  • isPicking:表示是否正在摘苹果,我们在上面已经知道,摘苹果其实是发送一个ajax请求,向后台摘一个苹果,这个请求在进行时我们会把 isPicking 设置为ture, 表明正在摘苹果,同时禁止在完成前再发送摘苹果请求

  • newAppleId:表示新苹果的编号

  • apples:是苹果列表数组,存放着苹果对象,苹果对象的结构在apples数组里有给出实例。

我们上面提及actions分为广义的action和狭义的普通action。其实,非普通action, 如thunk,一般会以发起普通action结束。我们reducer只需要处理狭义上的普通action,。在我们摘苹果应用里,总共有这4个普通action:

//通知store应用开始摘苹果 beginPickApple: () => ({     type: 'apple/BEGIN_PICK_APPLE' }),  //摘苹果成功     donePickApple: appleWeight => ({     type: 'apple/DONE_PICK_APPLE',     payload: appleWeight }),  //摘苹果失败     failPickApple: error => ({     type: 'apple/FAIL_PICK_APPLE',     payload: error,     error: true }),  //吃苹果 eatApple: appleId => ({     type: 'apple/EAT_APPLE',     payload: appleId }) 

下面是根据action,写出的 reducer 的基本结构:

 (state = defaultState, action) => {      switch (action.type) {         case 'apple/BEGIN_PICK_APPLE':             //TODO             return state;                      case 'apple/DONE_PICK_APPLE':             //TODO             return state;                      case 'apple/FAIL_PICK_APPLE':             //TODO             return state;                      case 'apple/EAT_APPLE':             //TODO             return state;                      default:             return state;     }    };

我们可以看到,reducer是一个函数,接受state和action两个参数,在函数内部,根据 action.type 来确定要做哪些操作,并且每种操作都要返回state(或者是新的,或者是原来的)。

我们以 apple/EAT_APPLE 动作为例,讲解如何书写reducer。EAT_APPLE 动作的含义是吃苹果,我们可以非常简单地处理这个动作:直接把对应苹果对象的 isEaten 属性设为true即可。

按照一般的思维,我们会这样处理:

...     case 'apple/EAT_APPLE':         state.apples[action.payload].isEaten = true;         return state; ...             

但是,这种方法在 redux 应用里看不到作用,因为这种写法不会使store触发react进行重新渲染,为什么呢?因为 newState == oldState ! 下面我们来做一些解释:

首先,要先从js对象的相等判断运算说起,我们看下面的代码

let a = { foo: 'bar'}; let b = { foo: 'bar'}; console.log( a == b ); //结果是 false

a 和 b 看起来一样,但为什么是false呢?因为对象和数组的赋值是引用赋值, a 和 b 只是一个引用符号,其所指向的对象实体不同(比如 a -> object#001, b -> object#002),js的对象(数组)相等判断是根据是否指向同一个对象实体来的确定的 (object#001 ?= object#002 // false),详见 MDN 。

再看看下面的例子:

let a = {foo: 'bar'}; let b = a; b.foo = 'good';  console.log( a == b ); //结果是 true

现在应该可以理解刚才为什么 newState == oldState 了吧~

redux 是根据返回的state是否改变来决定是否通知 react 更新的。根据这种情况所,可能有人会这样改进刚才的reducer:

    state.apples[action.payload].isEaten = true;     newState = Object.assign({},state);     return newState;

这样一来,点击 “吃掉”按钮,看到了有效果了,苹果不见了!但是,这种写法只是迎合了redux更新视觉组件的触发条件,还具有很大的局限性,不是我们redux规定的reducer。下面我们来看看正确的reducer:

首先,reducer有这样的重要约束: 在reducer里,不可以修改原来的state,需要保持使每个版本的state不变

这种保持数据不变( Persistent data structure )的方式在函数式编程( Functional programming )非常常见。在我们的redux应用里,其意义在于:

1. 调试意义:保持每个版本的state的不变性,使得我们可以跟踪每个时刻的state, 跟踪应用的“发展史”,这个特性为调试带来了很大的方便。

实例讲解基于 React+Redux 的前端开发流程

2. 性能意义:保持state不变这个约束引导我们使用 局部更新对象的方法 ,这样会可以非常有效地提高react或其他显示框架的渲染效率。我们先来看看为了保持数据不变性,要怎么对state做更新,以我们的苹果篮子state为例:

例子:通知开始摘苹果: apple/BEGIN_PICK_APPLE

为了保证每个版本的state不变性,我们有两种实现方式:“深复制”,“浅复制”。我们来看两种模式的内部原理:

深复制方式:有人会这样想:“保持state的不变性很容易,只需要深复制一个state, 让后在新的state要怎么修改就怎么修改,不ok了吗?”,如下就是深复制

实例讲解基于 React+Redux 的前端开发流程

这种方式是一种很低级保持不变性的方式:

  1. 深复制操作运行效率低

  2. 没有为渲染环节提供提高渲染效率的铺垫

它只是简单迎合保持数据不变性的约束,虽然有一定调试意义,但是,不但没有提高程序的性能,反而降低了程序的总体性能!没有实践意义。

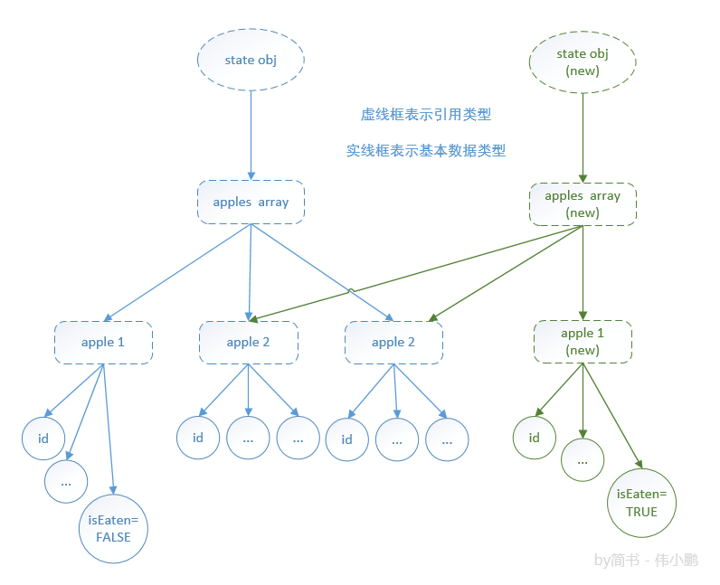
浅复制方式:浅复制模式只对内部数据发生变化的引用做更新,如下

实例讲解基于 React+Redux 的前端开发流程

“state” 对象的内部数据发生变化,所以创建新的state引用;而apples array 内部数据不发生变化,所以就不对该引用做更新!在这个操作中,这种浅复制的方法运行效率比较高,而且其简单地实现了数据不变性,为调试带来方便,同时,也是更重要的,这种浅复制的方式极大地提高了视觉组件渲染阶段的运行效率!我们来对比一下:当用户点击摘苹果时,如果使用“深复制”,渲染程序需要重新遍历整个state对象树来做视觉更新,而使用浅复制来实现数据不变性时,渲染程序只需要遍历state对象的 一级子节点 即可,而不需要对apples array 做遍历,性能大大地提高。尤其是当苹果很多的时候,两种方式的性能差距是非常明显的。

备注:在react组件里面,要开启条件更新这个生命周期函数 shouldComponentUpdate, 才会对把这个性能提高点释放出来,类似这样:

... shouldComponentUpdate(nextProps) {     return nextProps.state != this.props.state; } ... 

下面我们再给出 “吃苹果” reducer 进行浅复制的例子:

实例讲解基于 React+Redux 的前端开发流程

现在大家应该理解了用浅复制实现数据不变性的原理和意义了,下面我们来看具体的代码实现。

我们的代码用 es6 编写,这里要用到 es6 两个非常方便的特性:

  1. Obejct.assign() 方法,该方法用于产生新的对象

  2. 延展操作符 Spread operator : ...

大家可以稍微看一下文档,或者看我下面的例子就知道其用法了:

// apple basket reducer  export default (state = {     isPicking: false,     newAppleId: 1,     apples: [         {             id: 0,             weight: 235,             isEaten: false         }     ] }, action) => {          let newState ;           switch (action.type) {         case 'apple/BEGIN_PICK_APPLE':             newState = Object.assign({}, state, {                 isPicking: true             });             return newState;          case 'apple/DONE_PICK_APPLE':             newState = Object.assign({}, state, {                 apples: [                     ...state.apples,                     {                         id: state.newAppleId,                         weight: action.payload,                         isEaten: false                     }                 ],                 newAppleId: state.newAppleId + 1,                 isPicking: false             })             return newState;          case 'apple/FAIL_PICK_APPLE':             //这里只是简单处理             newState = Object.assign({}, state, {                 isPicking: false             });             return newState;          case 'apple/EAT_APPLE':             newState = Object.assign({}, state, {                 apples: [                     ...state.apples.slice(0, action.payload),                     Object.assign({}, state.apples[action.payload], { isEaten: true }),                     ...state.apples.slice(action.payload + 1)                 ]             })             return newState;          default:             return state;     }  };

大家会发现这种浅复制操作在开发的过程会复杂一点,于是就有了 immutable.js 这个专门处理不变性数据的库(也是facebook出品),它可以使用类似赋值的方式生成浅复制的不变性数据,下面来看看它怎么简化我们的开发:

我们用 apple/EAT_APPLE 这个reducer来说明。

这是原来的 reducer:

... case 'apple/EAT_APPLE':     newState = Object.assign({}, state, {         apples: [             ...state.apples.slice(0, action.payload),             Object.assign({}, state.apples[action.payload], { isEaten: true }),             ...state.apples.slice(action.payload + 1)         ]     })     return newState; ...

这是使用 immutable.js 库的reducer :

import { fromJS } from 'immutable'; ... case 'apple/EAT_APPLE':     return fromJS(state).setIn(['apples',action.payload,'isEaten'], true).toJS(); ...

用了immutable.js后,轻松一行代码搞定!如果团队约定 state 都用 immutable 内部的数据类型,就可以连 fromJS 和 toJS 的转化都省了,超级方便!

到这里, reducer 任务的介绍就结束啦~

总结

至此,我们四个任务都介绍完了,大家应该对redux流程有一定概念了,我们来回顾一下我们的4个任务:

实例讲解基于 React+Redux 的前端开发流程

这样子,我们通过流程化把 react + redux 的主要流程都定义好了,这种模式的可构建性很高,可以构建非常复杂的单页面应用,不会因为应用的业务复杂性增加而增加开发复杂性。

并且在这种分工里面,布局组对专注于写样式布局,大多是基本的HTML+CSS 工作;逻辑组专注于开发应用逻辑,基本都是JS工作,分工得到非常明确的规划,人们可以更好地做精自己负责的工作,各个部件的耦合性很低,人员安排灵活性比较大。

这就是我们用苹果篮子实例讲解的react+redux开发流程,大家形成redux流程基本的概念就好,具体的理解还是要在实践中慢慢参透。

一些依赖的JS库没有在这里给大家介绍,大家可以在后面的相关js库中查看。

参考资料

  1. 《MDN Javascript Documents》

  2. 阮一峰 《ECMAScript 6入门》

  3. IVAN ROGIC 《React, Redux and Immutable.js: Ingredients for Efficient Web Applications》

项目相关js库列表:

  • webpack : js开发环境和打包器

  • babel : es6 编译器

  • react : 当下非常火的显示框架

  • react-router : 与react搭配的前端路由器

  • redux : web应用的状态容器(定义了一套非常清晰的数据传递 流程)

  • react-redux : react 和 redux 的连接器

  • redux-logger : redux 的控制台 log 中间件

  • redux-thunk : redux 的 thunk 中间件

  • react-router-redux : react-router和 redux 配套使用的连接器

  • immutable.js : js 持久化数据框架

  • mock.js : 用于产生模拟后台数据的框架

  • jquery : 在项目中,我们仅使用它的非常通行的 ajax 功能

感谢您的阅读,希望这篇文章对大家有帮助,欢迎回复和讨论。

原文  https://segmentfault.com/a/1190000005356568
正文到此结束
Loading...