转载

Overlayfs - delete file failed because project id in XFS

问题

在使用overlayfs的过程中,删除文件时报下面的错误:

# rm /data/ovl/vm2/merged/hello.txt  rm: cannot remove `/data/ovl/vm2/merged/hello.txt': Invalid cross-device link 
# mount -t overlay overlay lowerdir=/data/ovl/vm1,upperdir=/data/ovl/vm2/upper,workdir=/data/ovl/vm2/work /data/ovl/vm2/merged  # tree /data/ovl/vm2/ /data/ovl/vm2/ |-- merged |   |-- f1.data |   `-- hello.txt |-- upper `-- work `-- work 

重新创建一个目录,又没有问题,由于underlying文件系统是XFS,之前在/data/ovl/vm2目录做过很多XFS quota设置,初步与XFS quota相关。

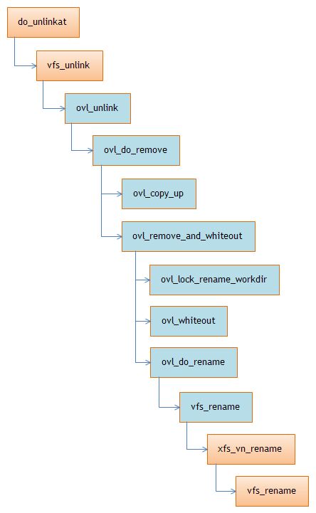
unlink过程

overlayfs unlink的实现:

Overlayfs - delete file failed because project id in XFS

More detailes 。

从实现来看,问题出现在xfs_rename:

int xfs_rename(  xfs_inode_t *src_dp, ///src parent inode  struct xfs_name *src_name,  xfs_inode_t *src_ip, ///src inode  xfs_inode_t *target_dp, ///dst parent inode  struct xfs_name *target_name,  xfs_inode_t *target_ip, ///dst inode  unsigned int flags) { ...  /*   * If we are using project inheritance, we only allow renames   * into our tree when the project IDs are the same; else the   * tree quota mechanism would be circumvented.   */  if (unlikely((target_dp->i_d.di_flags & XFS_DIFLAG_PROJINHERIT) &&        (xfs_get_projid(target_dp) != xfs_get_projid(src_ip)))) {   error = XFS_ERROR(EXDEV);   goto error_return;  } ... } 

删除(lowerdir)文件时,overlayfs会先在workdir创建一个whiteout文件,然后rename到upperdir。在rename时,下层的XFS会比较project ID,如果不同,就会返回EXDEV(Cross-device link)错误。

# stat /data/ovl/vm2/upper    File: `/data/ovl/vm2/upper'   Size: 10              Blocks: 0          IO Block: 4096   directory Device: 804h/2052d      Inode: 12886713161  Links: 2 Access: (0755/drwxr-xr-x)  Uid: (    0/    root)   Gid: (    0/    root) Access: 2016-05-25 20:12:48.750480603 +0800 Modify: 2016-05-27 11:17:00.641059377 +0800 Change: 2016-05-27 11:17:00.641059377 +0800  # xfs_db -xr -c 'inode 12886713161' -c p /dev/sda4                                                           core.magic = 0x494e core.mode = 040755 core.version = 2 core.format = 1 (local) core.nlinkv2 = 2 core.onlink = 0 core.projid_lo = 4001 core.projid_hi = 0 …   # stat /data/ovl/vm2/work      File: `/data/ovl/vm2/work'   Size: 26              Blocks: 0          IO Block: 4096   directory Device: 804h/2052d      Inode: 31474       Links: 3 Access: (0755/drwxr-xr-x)  Uid: (    0/    root)   Gid: (    0/    root) Access: 2016-05-25 20:12:51.602480565 +0800 Modify: 2016-05-25 21:08:56.434388661 +0800 Change: 2016-05-25 21:09:59.550387800 +0800  # xfs_db -xr -c 'inode 31474' -c p /dev/sda4         core.magic = 0x494e core.mode = 040755 core.version = 2 core.format = 1 (local) core.nlinkv2 = 3 core.onlink = 0 core.projid_lo = 3001 core.projid_hi = 0 … 

总结

当overlayfs与XFS quota结合时,不能对upperdir单独设置quota,否则会导致workdir与upperdir的project ID不一致。在删除lowerdir文件时,就会触发EXDEV错误。

原文  http://hustcat.github.io/overlayfs_delete_file_failed/
正文到此结束
Loading...