转载

程序员必知的七个图形工具

在上一篇《全栈工程师的百宝箱:黑魔法之文档篇》我们介绍了一些文档工具,今天让我来分享一下,我常用的一些图形工具。

流程图:Graphviz

说到流程图还是再次提及一下,我们之前说到的 Graphviz

Graphviz (英文:Graph Visualization Software的缩写)是一个由AT&T实验室启动的开源工具包,用于绘制DOT语言脚本描述的图形。它也提供了供其它软件使用的库。

它的主要特点是代码生成图像,并且足够的简单。

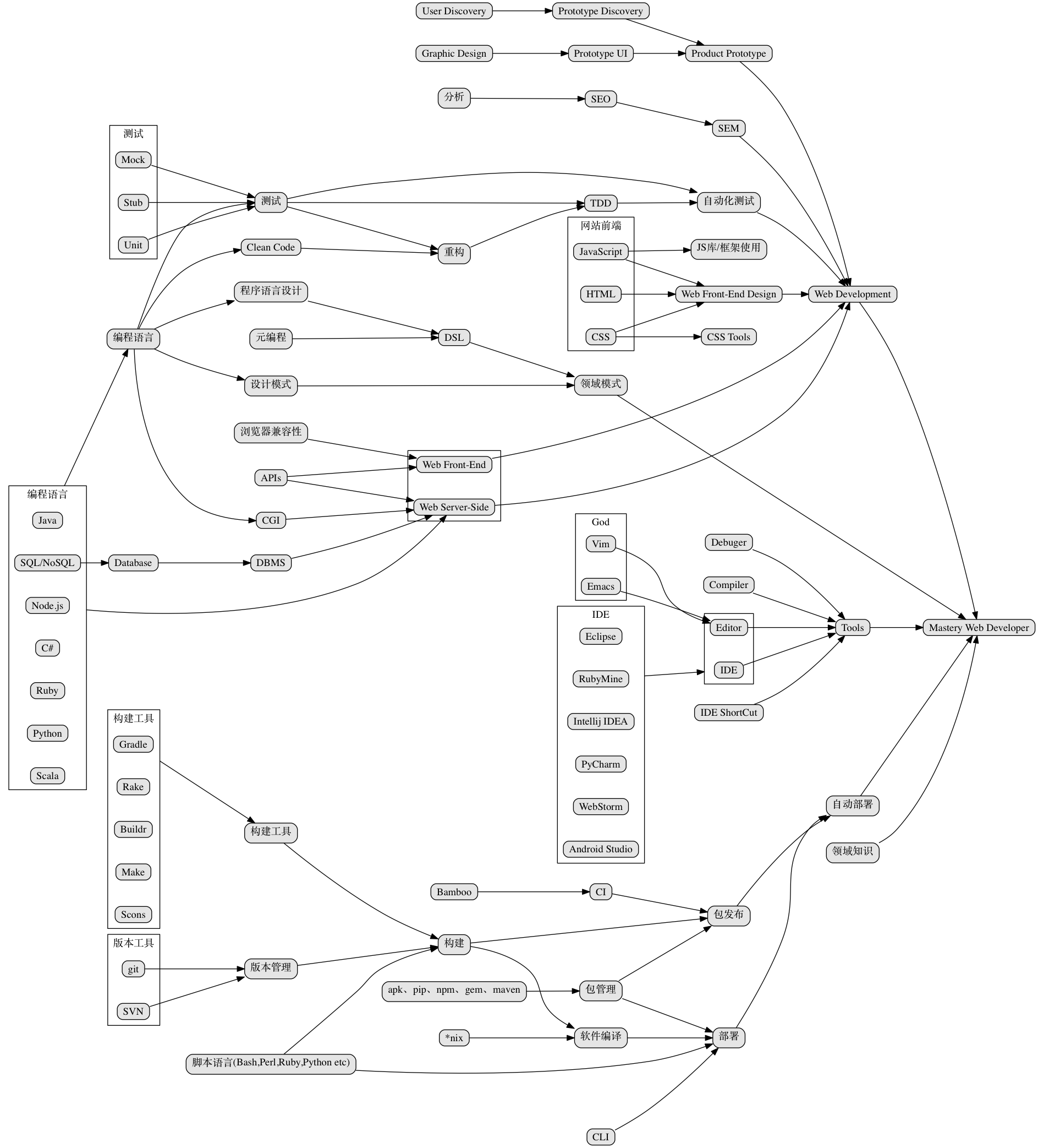
在我的那个“Web Developer 成长路线图”(GitHub: https://github.com/phodal/developer )里,就是用这个工具生成下面这个复杂的图形。

程序员必知的七个图形工具

而其代码特别简单——和我们平时表达的手法是一样的,即:

"包管理" -> "包发布" -> "自动部署" "CLI" -> "部署" "脚本语言(Bash,Perl,Ruby,Python etc)" -> "部署" "脚本语言(Bash,Perl,Ruby,Python etc)" -> "构建" "*nix" -> "软件编译" -> "部署" "构建" -> "软件编译"   

Graphviz有一个大的优点和弱点是:自动生成,导致画线的时候很出现出问题。接着,我们就来看看手动画线的例子。

流程图: Visio vs Dia vs OmnIGraffle

在Windows世界里,在这一类的工具里面最常见的算是Visio:

程序员必知的七个图形工具

遗憾的是,它并不支持在Mac OS上使用。而且,它并不在我购买的Office 365套装里。

在Mac世界里,最好的工具算是OmniGraffle,就是很贵——我们平时使用的是公司的Mac电脑,使用盗版软件是有法律风险的。

程序员必知的七个图形工具

在GNU/Linux世界里,我们使用Dia。

Dia 是开放源代码的流程图软件,是GNU计划的一部分,程序创立者是Alexander Larsson。Dia使用单一文件界面模式,类似于GIMP与Inkscape。 Dia将多种需求以模块化来设计,如流程图、网络图、电路图等。各模块之间的符号仍是可以通用的,并没有限制。

程序员必知的七个图形工具

顺便安利一下,我最喜欢的操作系统OpenSuSE——简洁、尾长、绿色。

程序员必知的七个图形工具

OpenSuSE在KDE桌面下效果最赞了——因为KDE和OpenSuSE都是德国制造。总的来说,会比Debian系的Debian和Ubunt,及RetHat系的CentOS及Fedora稳定、漂亮。

令人遗憾的是这三个工具,我都用不了。Mac对X Windows的支持不是一般的差,于是我就需要别的替代工具。

在线流程图:Processon

这个工具还是相当好用,至少是在GxFxW内比较快——我之前使用过Creately、draw.io、Gliffy等等的一些工具,只是随着版图的扩展,很多地区都已经“xx”了。

程序员必知的七个图形工具

不过遗憾的是:他们没有给我广告费。

ProcessOn是一个在线协作绘图平台,为用户提供最强大、易用的作图工具!支持在线创作流程图、BPMN、UML图、UI界面原型设计、iOS界面原型设计等。

同样的,在我的那个“Developer进阶书单”(GitHub: https://github.com/phodal/booktree )中,就是用这个工具画出规规矩矩的线。

程序员必知的七个图形工具

并且,它还是跨平台的。

各种图: Word和Excel

由于翻译和写书的需要,我成了一个Office 365订阅用户。于是发现在Word等一系列的Office工具中,自带了一个SmartArt的工具:

程序员必知的七个图形工具

可以画出很多很有意思的图形,比如:

程序员必知的七个图形工具

又或者是:

程序员必知的七个图形工具

分分钟就能画一个的节奏。

脑图: XMind

我想这个一般人都是知道的。

XMind思维导图软件被著名互联网媒体Lifehacker评选为“最佳头脑风暴和思维导图工具”及”最受欢迎的思维导图软件”。

它有一个很大的优点是使用了全球最先进的Eclipse RCP 软件架构,支持跨平台使用。它有一个很大的缺点是使用了全球最先进的Eclipse RCP 软件架构,导致了有点卡。

相比于流程图什么的,它只适合做脑图。

程序员必知的七个图形工具

如果你还在使用Eclipse,那么你应该试试Intellij IDEA了。

各种图:D3.js

D3.js(D3或Data-Driven Documents)是一个用动态图形显示数据的JavaScript库,一个数据可视化的工具。

与上面的工具相比,这个工具可能没有那么方便。但是,作为一个数据可视化工具,它不仅仅可以做出各种炫酷的图形。

还可以做出一个技能树:

程序员必知的七个图形工具

这个项目的GitHub见: https://github.com/phodal/sherlock

地图:Leaflet

Leaflet 是一个为建设移动设备友好的互动地图,而开发的现代的、开源的JavaScript 库。

虽然它与上面的图形没有啥关系,但是它带了一个图字啊。与Google Map原生的API,或者OpenStreet相比,它最大的优点是对移动设备支持好。

并且,它也是一个可以根据数据(GEOJSON,地理数据)生成图形的工具。

程序员必知的七个图形工具

更多精彩内容欢迎关注我的微信公众号:Phodal

程序员必知的七个图形工具

原文  http://dataunion.org/24610.html
正文到此结束
Loading...