转载

Objective-C 消息发送与转发机制原理

消息发送和转发流程可以概括为:消息发送是 Runtime 通过 selector 快速查找 IMP 的过程,有了函数指针就可以执行对应的方法实现;消息转发是在查找 IMP 失败后执行一系列转发流程的慢速通道,如果不作转发处理,则会打日志和抛出异常。

本文不讲述开发者在消息发送和转发流程中需要做的事,而是讲述原理。能够很好地阅读本文的前提是你对Objective-C Runtime 已经有一定的了解,关于 Class 的结构,selector、IMP、元类等概念将不再赘述 。本文用到的源码为 objc4-680 和 CF-1153.18,逆向 CoreFoundation.framework 的系统版本为 macOS 10.11.5,汇编语言架构为 x86_64。

八面玲珑的 objc_msgSend

此函数是消息发送必经之路,但只要一提 objc_msgSend ,都会说它的伪代码如下或类似的逻辑,反正就是获取 IMP 并调用:

id objc_msgSend(id self, SEL _cmd, ...) {
Class class = object_getClass(self);
IMP imp = class_getMethodImplementation(class, _cmd);
return imp ? imp(self, _cmd, ...) : 0;
}

源码解析

为啥老用伪代码?因为 objc_msgSend 是用汇编语言写的,针对不同架构有不同的实现。如下为 x86_64 架构下的源码,可以在 objc-msg-x86_64.s 文件中找到,关键代码如下:

 ENTRY _objc_msgSend
MESSENGER_START

NilTest NORMAL

GetIsaFast NORMAL // r11 = self->isa
CacheLookup NORMAL // calls IMP on success

NilTestSupport NORMAL

GetIsaSupport NORMAL

// cache miss: go search the method lists
LCacheMiss:
// isa still in r11
MethodTableLookup %a1, %a2 // r11 = IMP
cmp %r11, %r11 // set eq (nonstret) for forwarding
jmp *%r11 // goto *imp

END_ENTRY _objc_msgSend

这里面包含一些有意义的宏:

NilTest 宏,判断被发送消息的对象是否为 nil 的。如果为 nil ,那就直接返回 nil 。这就是为啥也可以对 nil 发消息。

GetIsaFast 宏可以『快速地』获取到对象的 isa 指针地址(放到r11寄存器,r10会被重写;在 arm架构上是直接赋值到r9)

CacheLookup 这个宏是在类以及父类的缓存中查找 selector 对应的 IMP(放到 r10)并执行。如果缓存没中,那就得到 Class 的方法表中查找了。

MethodTableLookup 宏是重点,负责在缓存没命中时在方法表中负责查找 IMP:

.macro MethodTableLookup

MESSENGER_END_SLOW

SaveRegisters

// _class_lookupMethodAndLoadCache3(receiver, selector, class)

movq $0, %a1
movq $1, %a2
movq %r11, %a3
call __class_lookupMethodAndLoadCache3

// IMP is now in %rax
movq %rax, %r11

RestoreRegisters

.endmacro

从上面的代码可以看出方法查找 IMP 的工作交给了 OC 中的 _class_lookupMethodAndLoadCache3 函数,并将 IMP 返回(从 r11 挪到 rax)。最后在 objc_msgSend 中调用 IMP。

为什么使用汇编语言

其实在 objc-msg-x86_64.s 中包含了多个版本的 objc_msgSend 方法,它们是根据返回值的类型和调用者的类型分别处理的:

  • objc_msgSendSuper :向父类发消息,返回值类型为 id
  • objc_msgSend_fpret :返回值类型为 floating-point,其中包含 objc_msgSend_fp2ret 入口处理返回值为 long double的情况
  • objc_msgSend_stret :返回值为结构体
  • objc_msgSendSuper_stret :想父类发消息,返回值类型为结构体

当需要发送消息时,编译器会生成中间代码,根据情况分别调用 objc_msgSend , objc_msgSend_stret , objc_msgSendSuper , 或 objc_msgSendSuper_stret 其中之一。

这也是为什么 objc_msgSend 要用汇编语言而不是 OC、C 或 C++ 语言来实现,因为单独一个方法定义满足不了多种类型返回值,有的方法返回 id,有的返回 int。除此之外还有其他原因,比如其可变参数用汇编处理起来最方便,因为找到 IMP 地址后参数都在栈上。要是用 C++ 传递可变参数那就悲剧了,prologue 机制会弄乱地址(比如i386上为了存储 ebp 向后移位 4byte),最后还要用 epilogue 打扫战场。此外还好考虑不同类型参数排列组合映射不同方法签名(method signature)的问题,那 switch 语句得老长了。。。其实最重要的原因还是因为汇编程序执行快啊!在 Objective-C Runtime 中调用频率较高的函数好多都用汇编写的。

使用 lookUpImpOrForward 快速查找 IMP

上一节中说到的 _class_lookupMethodAndLoadCache3 函数其实只是简单的调用了 lookUpImpOrForward 函数:

IMP _class_lookupMethodAndLoadCache3(id obj, SEL sel, Class cls)
{
return lookUpImpOrForward(cls, sel, obj,
YES/*initialize*/, NO/*cache*/, YES/*resolver*/);
}

注意 lookUpImpOrForward 调用时使用缓存参数传入为 NO,因为之前已经尝试过查找缓存了。 IMP lookUpImpOrForward(Class cls, SEL sel, id inst, bool initialize, bool cache, bool resolver) 实现了一套查找 IMP 的标准路径,也就是在消息转发(Forward)之前的逻辑。

优化缓存查找&类的初始化

先对 debug 模式下的 assert 进行 unlock:

runtimeLock.assertUnlocked();

runtimeLock 本质上是对 Darwin 提供的线程读写锁 pthread_rwlock_t 的一层封装,提供了一些便捷的方法。

lookUpImpOrForward 接着做了如下两件事:

  1. 如果使用缓存( cache 参数为 YES ),那就调用 cache_getImp 方法从缓存查找 IMP。 cache_getImp 是用汇编语言写的,也可以在 objc-msg-x86_64.s 找到,其依然用了之前说过的 CacheLookup 宏。因为 _class_lookupMethodAndLoadCache3 调用 lookUpImpOrForwardcache 参数为 NO这步直接略过
  2. 如果是第一次用到这个类且 initialize 参数为 YESinitialize && !cls->isInitialized() ),需要进行初始化工作,也就是开辟一个用于读写数据的空间。先对 runtimeLock 写操作加锁,然后调用 clsinitialize 方法。如果 sel == initialize 也没关系,虽然 initialize 还会被调用一次,但不会起作用啦,因为 cls->isInitialized() 已经是 YES 啦。

继续在类的继承体系中查找

考虑到运行时类中的方法可能会增加,需要先做读操作加锁,使得方法查找和缓存填充成为原子操作。添加 category 会刷新缓存,之后如果旧数据又被重填到缓存中,category 添加操作就会被忽略掉。

runtimeLock.read();

之后的逻辑整理如下:

  1. 如果 selector 是需要被忽略的垃圾回收用到的方法,则将 IMP 结果设为 _objc_ignored_method ,这是个汇编程序入口,可以理解为一个标记。对此种情况进行缓存填充操作后,跳到第 7 步;否则执行下一步。
  2. 查找当前类中的缓存,跟之前一样,使用 cache_getImp 汇编程序入口。如果命中缓存获取到了 IMP,则直接跳到第 7 步;否则执行下一步。
  3. 在当前类中的方法列表(method list)中进行查找,也就是根据 selector 查找到 Method 后,获取 Method 中的 IMP(也就是 method_imp 属性),并填充到缓存中。查找过程比较复杂,会针对已经排序的列表使用二分法查找,未排序的列表则是线性遍历。如果成功查找到 Method 对象,就直接跳到第 7 步;否则执行下一步。
  4. 在继承层级中递归向父类中查找,情况跟上一步类似,也是先查找缓存,缓存没中就查找方法列表。这里跟上一步不同的地方在于缓存策略,有个 _objc_msgForward_impcache 汇编程序入口作为缓存中消息转发的标记。也就是说如果在缓存中找到了 IMP,但如果发现其内容是 _objc_msgForward_impcache ,那就终止在类的继承层级中递归查找,进入下一步;否则跳到第 7 步。
  5. 当传入 lookUpImpOrForward 的参数 resolverYES 并且是第一次进入第 5 步时,时进入动态方法解析;否则进入下一步。这步消息转发前的最后一次机会。此时释放读入锁( runtimeLock.unlockRead() ),接着间接地发送 +resolveInstanceMethod+resolveClassMethod 消息。这相当于告诉程序员『赶紧用 Runtime 给类里这个 selector 弄个对应的 IMP 吧』,因为此时锁已经 unlock 了所以不会缓存结果,甚至还需要软性地处理缓存过期问题可能带来的错误。这里的业务逻辑稍微复杂些,后面会总结。因为这些工作都是在非线程安全下进行的,完成后需要回到第 1 步再次查找 IMP。
  6. 此时不仅没查找到 IMP,动态方法解析也不奏效,只能将 _objc_msgForward_impcache 当做 IMP 并写入缓存。这也就是之前第 4 步中为何查找到 _objc_msgForward_impcache 就表明了要进入消息转发了。
  7. 读操作解锁,并将之前找到的 IMP 返回。(无论是正经 IMP 还是不正经的 _objc_msgForward_impcache )这步还偏执地做了一些脑洞略大的 assert,很有趣。

对于第 5 步,其实是直接调用 _class_resolveMethod 函数,在这个函数中实现了复杂的方法解析逻辑。如果 cls 是元类则会发送 +resolveClassMethod ,然后根据 lookUpImpOrNil(cls, sel, inst, NO/*initialize*/, YES/*cache*/, NO/*resolver*/) 函数的结果来判断是否发送 +resolveInstanceMethod ;如果不是元类,则只需要发送 +resolveInstanceMethod 消息。这里调用 +resolveInstanceMethod+resolveClassMethod 时再次用到了 objc_msgSend ,而且第三个参数正是传入 lookUpImpOrForward 的那个 sel 。在发送方法解析消息之后还会调用 lookUpImpOrNil(cls, sel, inst, NO/*initialize*/, YES/*cache*/, NO/*resolver*/) 来判断是否已经添加上 sel 对应的 IMP 了,打印出结果。

最后 lookUpImpOrForward 方法也会把真正的 IMP 或者需要消息转发的 _objc_msgForward_impcache 返回,并最终专递到 objc_msgSend 中。而 _objc_msgForward_impcache 会在转化成 _objc_msgForward_objc_msgForward_stret 。这个后面会讲解原理。

回顾 objc_msgSend 伪代码

回过头来会发现 objc_msgSend 的伪代码描述得很传神啊,因为 class_getMethodImplementation 的实现如下:

IMP class_getMethodImplementation(Class cls, SEL sel)
{
IMP imp;
if (!cls || !sel) return nil;
imp = lookUpImpOrNil(cls, sel, nil, YES/*initialize*/, YES/*cache*/, YES/*resolver*/);
// Translate forwarding function to C-callable external version
if (!imp) {
return _objc_msgForward;
}
return imp;
}

lookUpImpOrNil 函数获取不到 IMP 时就返回 _objc_msgForward ,后面会讲到它。 lookUpImpOrNillookUpImpOrForward 的功能很相似,只是将 lookUpImpOrForward 实现中的 _objc_msgForward_impcache 替换成了 nil :

IMP lookUpImpOrNil(Class cls, SEL sel, id inst, 
bool initialize, bool cache, bool resolver)
{
IMP imp = lookUpImpOrForward(cls, sel, inst, initialize, cache, resolver);
if (imp == _objc_msgForward_impcache) return nil;
else return imp;
}

lookUpImpOrNil 方法可以查找到 selector 对应的 IMP 或是 nil ,所以如果不考虑返回值类型为结构体的情况,用那几行伪代码来表示复杂的汇编实现还是挺恰当的。

forwarding中路漫漫的消息转发

objc_msgForward_impcache 的转换

_objc_msgForward_impcache 只是个内部的函数指针,只存储于上节提到的类的方法缓存中,需要被转化为 _objc_msgForward_objc_msgForward_stret 才能被外部调用。但在

Mac OS X macOS 10.6 及更早版本的 libobjc.A.dylib 中是不能直接调用的,况且我们根本不会直接用到它。带 stret 后缀的函数依旧是返回值为结构体的版本。

上一节最后讲到如果没找到 IMP,就会将 _objc_msgForward_impcache 返回到 objc_msgSend 函数,而正是因为它是用汇编语言写的,所以将内部使用的 _objc_msgForward_impcache 转化成外部可调用的 _objc_msgForward_objc_msgForward_stret 也是由汇编代码来完成。实现原理很简单,就是增加个静态入口 __objc_msgForward_impcache ,然后根据此时 CPU 的状态寄存器的内容来决定转换成哪个。如果是 NE (Not Equal) 则转换成 _objc_msgForward_stret ,反之是 EQ (Equal) 则转换成 _objc_msgForward :

jne __objc_msgForward_stret
jmp __objc_msgForward

为何根据状态寄存器的值来判断转换成哪个函数指针呢?回过头来看看 objc_msgSend 中调用完 MethodTableLookup 之后干了什么:

MethodTableLookup %a1, %a2 // r11 = IMP
cmp %r11, %r11 // set eq (nonstret) for forwarding
jmp *%r11 // goto *imp

再看看返回值为结构体的 objc_msgSend_stret 这里的逻辑:

MethodTableLookup %a2, %a3 // r11 = IMP
test %r11, %r11 // set ne (stret) for forward; r11!=0
jmp *%r11 // goto *imp

稍微懂汇编的人一眼就看明白了,不懂的看注释也懂了,我就不墨迹了。现在总算是把消息转发前的逻辑绕回来构成闭环了。

上一节中提到 class_getMethodImplementation 函数的实现,在查找不到 IMP 时返回 _objc_msgForward ,而 _objc_msgForward_stret 正好对应着 class_getMethodImplementation_stret :

IMP class_getMethodImplementation_stret(Class cls, SEL sel)
{

IMP imp = class_getMethodImplementation(cls, sel);
// Translate forwarding function to struct-returning version

if (imp == (IMP)&_objc_msgForward /* not _internal! */) {
return (IMP)&_objc_msgForward_stret;
}
return imp;
}

也就是说 _objc_msgForward* 系列本质都是函数指针,都用汇编语言实现,都可以与 IMP 类型的值作比较。 _objc_msgForward_objc_msgForward_stret 声明在 message.h 文件中。 _objc_msgForward_impcache 在早期版本的 Runtime 中叫做 _objc_msgForward_internal

objc_msgForward 也只是个入口

从汇编源码可以很容易看出 _objc_msgForward_objc_msgForward_stret 会分别调用 _objc_forward_handler_objc_forward_handler_stret

ENTRY __objc_msgForward
// Non-stret version

movq __objc_forward_handler(%rip), %r11
jmp *%r11

END_ENTRY __objc_msgForward


ENTRY __objc_msgForward_stret
// Struct-return version

movq __objc_forward_stret_handler(%rip), %r11
jmp *%r11

END_ENTRY __objc_msgForward_stret

这两个 handler 函数的区别从字面上就能看出来,不再赘述。

也就是说,消息转发过程是现将 _objc_msgForward_impcache 强转成 _objc_msgForward_objc_msgForward_stret ,再分别调用 _objc_forward_handler_objc_forward_handler_stret

objc_setForwardHandler 设置了消息转发的回调

在 Objective-C 2.0 之前,默认的 _objc_forward_handler_objc_forward_handler_stret 都是 nil ,而新版本的默认实现是这样的:

// Default forward handler halts the process.
__attribute__((noreturn)) void
objc_defaultForwardHandler(id self, SEL sel)
{
_objc_fatal("%c[%s %s]: unrecognized selector sent to instance %p "
"(no message forward handler is installed)",
class_isMetaClass(object_getClass(self)) ? '+' : '-',
object_getClassName(self), sel_getName(sel), self);
}
void *_objc_forward_handler = (void*)objc_defaultForwardHandler;

#if SUPPORT_STRET
struct stret { int i[100]; };
__attribute__((noreturn)) struct stret
objc_defaultForwardStretHandler(id self, SEL sel)
{
objc_defaultForwardHandler(self, sel);
}
void *_objc_forward_stret_handler = (void*)objc_defaultForwardStretHandler;
#endif

objc_defaultForwardHandler 中的 _objc_fatal 作用就是打日志并调用 __builtin_trap() 触发 crash,可以看到我们最熟悉的那句 “unrecognized selector sent to instance” 日志。 __builtin_trap() 在杀掉进程的同时还能生成日志,比调用 exit() 更好。 objc_defaultForwardStretHandler 就是装模作样搞个形式主义,把 objc_defaultForwardHandler 包了一层。 __attribute__((noreturn)) 属性通知编译器函数从不返回值,当遇到类似函数需要返回值而却不可能运行到返回值处就已经退出来的情况,该属性可以避免出现错误信息。这里正适合此属性,因为要求返回结构体哒。

因为默认的 Handler 干的事儿就是打日志触发 crash,我们想要实现消息转发,就需要替换掉 Handler 并赋值给 _objc_forward_handler_objc_forward_handler_stret ,赋值的过程就需要用到 objc_setForwardHandler 函数,实现也是简单粗暴,就是赋值啊:

void objc_setForwardHandler(void *fwd, void *fwd_stret)
{

_objc_forward_handler = fwd;
#if SUPPORT_STRET
_objc_forward_stret_handler = fwd_stret;
#endif
}

逆向工程助力刨根问底

重头戏在于对 objc_setForwardHandler 的调用,以及之后的消息转发调用栈。这回不是在 Objective-C Runtime (libobjc.dylib)中啦,而是在 Core Foundation(CoreFoundation.framework)中。虽然 CF 是开源的,但有意思的是苹果故意在开源的代码中删除了在 CFRuntime.c 文件 __CFInitialize() 中调用 objc_setForwardHandler 的代码。 __CFInitialize() 函数是在 CF runtime 连接到进程时初始化调用的。从反编译得到的汇编代码中可以很容易跟 C 源码对比出来,我用红色标出了同一段代码的差异。

汇编语言还是比较好理解的,红色标出的那三个指令就是把 __CF_forwarding_prep_0___forwarding_prep_1___ 作为参数调用 objc_setForwardHandler 方法(那么之前那两个 DefaultHandler 卵用都没有咯,反正不出意外会被 CF 替换掉):

Objective-C 消息发送与转发机制原理

然而在源码中对应的代码却被删掉啦:

Objective-C 消息发送与转发机制原理

在早期版本的 CF 源码中,还是可以看到 __CF_forwarding_prep_0___forwarding_prep_1___ 的声明的,但是不会有实现源码,也没有对 objc_setForwardHandler 的调用。这些细节从函数调用栈中无法看出,只能逆向工程看汇编指令。但从函数调用栈可以看出 __CF_forwarding_prep_0___forwarding_prep_1___ 这两个 Forward Handler 做了啥:

2016-06-14 12:50:15.385 MessageForward[67364:7174239] -[MFObject sendMessage]: unrecognized selector sent to instance 0x1006001a0
2016-06-14 12:50:15.387 MessageForward[67364:7174239] *** Terminating app due to uncaught exception 'NSInvalidArgumentException', reason: '-[MFObject sendMessage]: unrecognized selector sent to instance 0x1006001a0'
*** First throw call stack:
(
0 CoreFoundation 0x00007fff8fa554f2 __exceptionPreprocess + 178
1 libobjc.A.dylib 0x00007fff98396f7e objc_exception_throw + 48
2 CoreFoundation 0x00007fff8fabf1ad -[NSObject(NSObject) doesNotRecognizeSelector:] + 205
3 CoreFoundation 0x00007fff8f9c5571 ___forwarding___ + 1009
4 CoreFoundation 0x00007fff8f9c50f8 _CF_forwarding_prep_0 + 120
5 MessageForward 0x0000000100000f1f main + 79
6 libdyld.dylib 0x00007fff8bc2c5ad start + 1
7 ??? 0x0000000000000001 0x0 + 1
)
libc++abi.dylib: terminating with uncaught exception of type NSException

这个日志场景熟悉得不能再熟悉了,可以看出 _CF_forwarding_prep_0 函数调用了 ___forwarding___ 函数,接着又调用了 doesNotRecognizeSelector 方法,最后抛出异常。 但是靠这些是无法说服看客的,还得靠逆向工程反编译后再反汇编成伪代码来一探究竟,刨根问底。

__CF_forwarding_prep_0___forwarding_prep_1___ 函数都调用了 ___forwarding___ ,只是传入参数不同。 ___forwarding___ 有两个参数,第一个参数为将要被转发消息的栈指针(可以简单理解成 IMP),第二个参数标记是否返回结构体。 __CF_forwarding_prep_0 第二个参数传入 0, ___forwarding_prep_1___ 传入的是 1,从函数名都能看得出来。下面是这两个函数的伪代码:

int __CF_forwarding_prep_0(int arg0, int arg1, int arg2, int arg3, int arg4, int arg5) {
rax = ____forwarding___(rsp, 0x0);
if (rax != 0x0) { // 转发结果不为空,将内容返回
rax = *rax;
}
else { // 转发结果为空,调用 objc_msgSend(id self, SEL _cmd,...);
rsi = *(rsp + 0x8);
rdi = *rsp;
rax = objc_msgSend(rdi, rsi);
}
return rax;
}
int ___forwarding_prep_1___(int arg0, int arg1, int arg2, int arg3, int arg4, int arg5) {
rax = ____forwarding___(rsp, 0x1);
if (rax != 0x0) {// 转发结果不为空,将内容返回
rax = *rax;
}
else {// 转发结果为空,调用 objc_msgSend_stret(void * st_addr, id self, SEL _cmd, ...);
rdx = *(rsp + 0x10);
rsi = *(rsp + 0x8);
rdi = *rsp;
rax = objc_msgSend_stret(rdi, rsi, rdx);
}
return rax;
}

x86_64 架构中, rax 寄存器一般是作为返回值, rsp 寄存器是栈指针。在调用 objc_msgSend 函数时,参数 arg0(self), arg1(_cmd), arg2, arg3, arg4, arg5 分别使用寄存器 rdi, rsi, rdx, rcx, r8, r9 的值。在调用 objc_msgSend_stret 时第一个参数为 st_addr ,其余参数依次后移。为了能够打包出 NSInvocation 实例并传入后续的 forwardInvocation: 方法,在调用 ___forwarding___ 函数之前会先将所有参数压入栈中。因为寄存器 rsp 为栈指针指向栈顶,所以 rsp 的内容就是 self 啦,因为 x86_64 是小端,栈增长方向是由高地址到低地址,所以从栈顶往下移动一个指针需要 0x8(64bit) 。而将参数入栈的顺序是从后往前的,也就是说 arg0 是最后一个入栈的,位于栈顶:

 __CF_forwarding_prep_0:
0000000000085080 push rbp ; XREF=___CFInitialize+138
0000000000085081 mov rbp, rsp
0000000000085084 sub rsp, 0xd0
000000000008508b mov qword [ss:rsp+0xb0], rax
0000000000085093 movq qword [ss:rsp+0xa0], xmm7
000000000008509c movq qword [ss:rsp+0x90], xmm6
00000000000850a5 movq qword [ss:rsp+0x80], xmm5
00000000000850ae movq qword [ss:rsp+0x70], xmm4
00000000000850b4 movq qword [ss:rsp+0x60], xmm3
00000000000850ba movq qword [ss:rsp+0x50], xmm2
00000000000850c0 movq qword [ss:rsp+0x40], xmm1
00000000000850c6 movq qword [ss:rsp+0x30], xmm0
00000000000850cc mov qword [ss:rsp+0x28], r9
00000000000850d1 mov qword [ss:rsp+0x20], r8
00000000000850d6 mov qword [ss:rsp+0x18], rcx
00000000000850db mov qword [ss:rsp+0x10], rdx
00000000000850e0 mov qword [ss:rsp+0x8], rsi
00000000000850e5 mov qword [ss:rsp], rdi
00000000000850e9 mov rdi, rsp ; argument #1 for method ____forwarding___
00000000000850ec mov rsi, 0x0 ; argument #2 for method ____forwarding___
00000000000850f3 call ____forwarding___

消息转发的逻辑几乎都写在 ___forwarding___ 函数中了,实现比较复杂,反编译出的伪代码也不是很直观。我对 arigrant.com 的结果完善如下:

int __forwarding__(void *frameStackPointer, int isStret) {
id receiver = *(id *)frameStackPointer;
SEL sel = *(SEL *)(frameStackPointer + 8);
const char *selName = sel_getName(sel);
Class receiverClass = object_getClass(receiver);

// 调用 forwardingTargetForSelector:
if (class_respondsToSelector(receiverClass, @selector(forwardingTargetForSelector:))) {
id forwardingTarget = [receiver forwardingTargetForSelector:sel];
if (forwardingTarget && forwarding != receiver) {
if (isStret == 1) {
int ret;
objc_msgSend_stret(&ret,forwardingTarget, sel, ...);
return ret;
}
return objc_msgSend(forwardingTarget, sel, ...);
}
}

// 僵尸对象
const char *className = class_getName(receiverClass);
const char *zombiePrefix = "_NSZombie_";
size_t prefixLen = strlen(zombiePrefix); // 0xa
if (strncmp(className, zombiePrefix, prefixLen) == 0) {
CFLog(kCFLogLevelError,
@"*** -[%s %s]: message sent to deallocated instance %p",
className + prefixLen,
selName,
receiver);
<breakpoint-interrupt>
}

// 调用 methodSignatureForSelector 获取方法签名后再调用 forwardInvocation
if (class_respondsToSelector(receiverClass, @selector(methodSignatureForSelector:))) {
NSMethodSignature *methodSignature = [receiver methodSignatureForSelector:sel];
if (methodSignature) {
BOOL signatureIsStret = [methodSignature _frameDescriptor]->returnArgInfo.flags.isStruct;
if (signatureIsStret != isStret) {
CFLog(kCFLogLevelWarning ,
@"*** NSForwarding: warning: method signature and compiler disagree on struct-return-edness of '%s'. Signature thinks it does%s return a struct, and compiler thinks it does%s.",
selName,
signatureIsStret ? "" : not,
isStret ? "" : not);
}
if (class_respondsToSelector(receiverClass, @selector(forwardInvocation:))) {
NSInvocation *invocation = [NSInvocation _invocationWithMethodSignature:methodSignature frame:frameStackPointer];

[receiver forwardInvocation:invocation];

void *returnValue = NULL;
[invocation getReturnValue:&value];
return returnValue;
} else {
CFLog(kCFLogLevelWarning ,
@"*** NSForwarding: warning: object %p of class '%s' does not implement forwardInvocation: -- dropping message",

receiver,
className);
return 0;
}
}
}

SEL *registeredSel = sel_getUid(selName);

// selector 是否已经在 Runtime 注册过
if (sel != registeredSel) {
CFLog(kCFLogLevelWarning ,
@"*** NSForwarding: warning: selector (%p) for message '%s' does not match selector known to Objective C runtime (%p)-- abort",
sel,
selName,
registeredSel);
} // doesNotRecognizeSelector
else if (class_respondsToSelector(receiverClass,@selector(doesNotRecognizeSelector:))) {
[receiver doesNotRecognizeSelector:sel];
}
else {
CFLog(kCFLogLevelWarning ,
@"*** NSForwarding: warning: object %p of class '%s' does not implement doesNotRecognizeSelector: -- abort",
receiver,
className);
}

// The point of no return.
kill(getpid(), 9);
}

这么一大坨代码就是整个消息转发路径的逻辑,概括如下:

  1. 先调用 forwardingTargetForSelector 方法获取新的 target 作为 receiver 重新执行 selector,如果返回的内容不合法(为 nil 或者跟旧 receiver 一样),那就进入第二步。
  2. 调用 methodSignatureForSelector 获取方法签名后,判断返回类型信息是否正确,再调用 forwardInvocation 执行 NSInvocation 对象,并将结果返回。如果对象没实现 methodSignatureForSelector 方法,进入第三步。
  3. 调用 doesNotRecognizeSelector 方法。

doesNotRecognizeSelector 之前其实还有个判断 selector 在 Runtime 中是否注册过的逻辑,但在我们正常发消息的时候不会出此问题。但如果手动创建一个 NSInvocation 对象并调用 invoke ,并将第二个参数设置成一个不存在的 selector,那就会导致这个问题,并输入日志 “does not match selector known to Objective C runtime”。较真儿的读者可能会有疑问:何这段逻辑判断干脆用不到却还存在着?难道除了 __CF_forwarding_prep_0___forwarding_prep_1___ 函数还有其他函数也调用 ___forwarding___ 么?莫非消息转发还有其他路径?其实并不是!原因是 ___forwarding___ 调用了 ___invoking___ 函数,所以上面的伪代码直接把 ___invoking___ 函数的逻辑也『翻译』过来了。除了 ___forwarding___ 函数,以下方法也会调用 ___invoking___ 函数:

-[NSInvocation invoke]
-[NSInvocation invokeUsingIMP:]
-[NSInvocation invokeSuper]

doesNotRecognizeSelector 方法其实在 libobj.A.dylib 中已经废弃了,而是在 CF 框架中实现,而且也不是开源的。从函数调用栈可以发现 doesNotRecognizeSelector 之后会抛出异常,而 Runtime 中废弃的实现知识打日志后直接杀掉进程( __builtin_trap() )。下面是 CF 中实现的伪代码:

void -[NSObject doesNotRecognizeSelector:](void * self, void * _cmd, void * arg2) {
r14 = ___CFFullMethodName([self class], self, arg2);
_CFLog(0x3, @"%@: unrecognized selector sent to instance %p", r14, self, r8, r9, stack[2048]);
rbx = _CFMakeCollectable(_CFStringCreateWithFormat(___kCFAllocatorSystemDefault, 0x0, @"%@: unrecognized selector sent to instance %p"));
if (*(int8_t *)___CFOASafe != 0x0) {
___CFRecordAllocationEvent();
}
rax = _objc_rootAutorelease(rbx);
rax = [NSException exceptionWithName:@"NSInvalidArgumentException" reason:rax userInfo:0x0];
objc_exception_throw(rax);
return;
}
void +[NSObject doesNotRecognizeSelector:](void * self, void * _cmd, void * arg2) {
r14 = ___CFFullMethodName([self class], self, arg2);
_CFLog(0x3, @"%@: unrecognized selector sent to class %p", r14, self, r8, r9, stack[2048]);
rbx = _CFMakeCollectable(_CFStringCreateWithFormat(___kCFAllocatorSystemDefault, 0x0, @"%@: unrecognized selector sent to class %p"));
if (*(int8_t *)___CFOASafe != 0x0) {
___CFRecordAllocationEvent();
}
rax = _objc_rootAutorelease(rbx);
rax = [NSException exceptionWithName:@"NSInvalidArgumentException" reason:rax userInfo:0x0];
objc_exception_throw(rax);
return;
}

也就是说我们可以 override doesNotRecognizeSelector 或者捕获其抛出的异常。在这里还是大有文章可做的。

总结

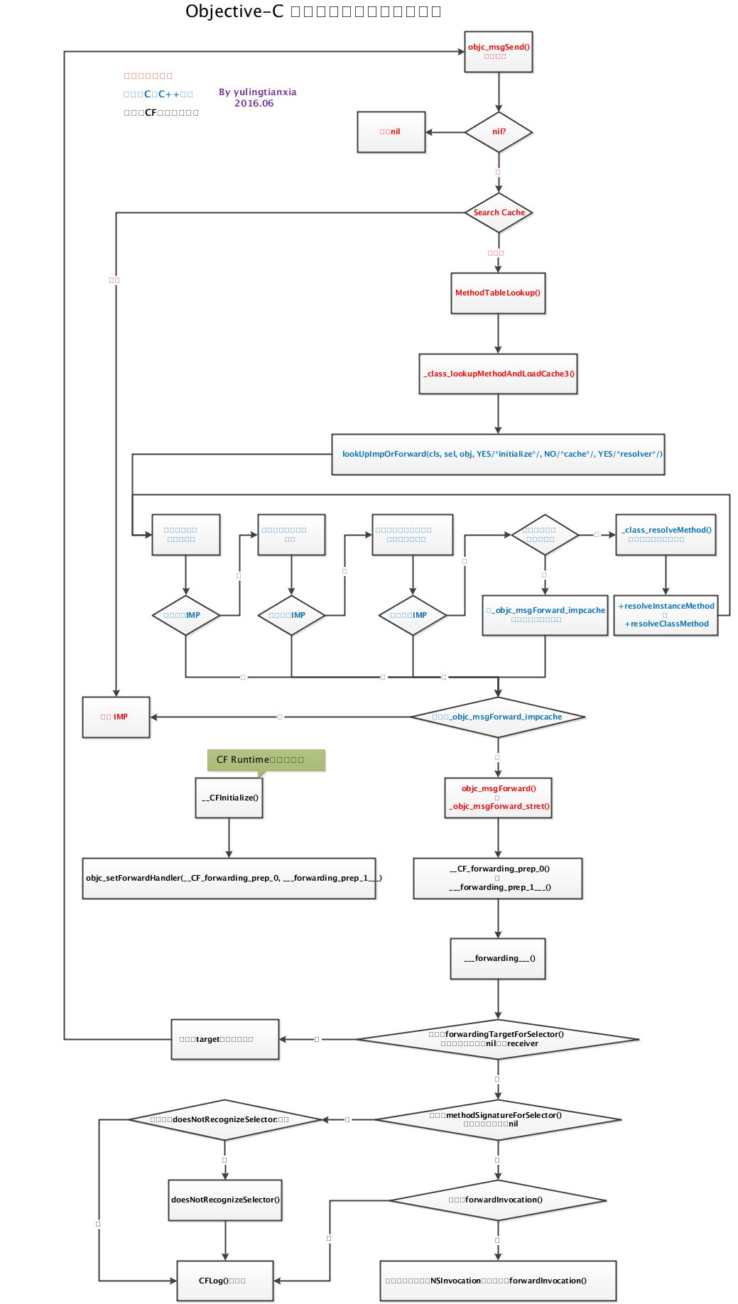
我将整个实现流程绘制出来,过滤了一些不会进入的分支路径和跟主题无关的细节:

Objective-C 消息发送与转发机制原理

介于国内关于这块知识的好多文章描述不够准确和详细,或是对消息转发的原理描述理解不够深刻,或是侧重贴源码而欠思考,所以我做了一个比较全面详细的讲解。

原文  http://yulingtianxia.com/blog/2016/06/15/Objective-C-Message-Sending-and-Forwarding/
正文到此结束
Loading...