转载

Redis 基本搭建



链接:http://blog.itpub.net/28602568/viewspace-2120239/
标题:Redis 基本搭建 
作者:lōττéry©版权所有[文章允许转载,但必须以链接方式注明源地址,否则追究法律责任.]

 
前言:
 Redis是一个基于内存的高性能key-value数据库,数据都保存在内存中定期刷新到磁盘,以极高的读写效率而备受关注。 
 他的特点是支持各种数据结构,stirng,hashes, list,set,和sorted sets client端对于不同数据结构是使用不同的命令。

Redis服务器的daemon启动程序
redis-cli是Redis的客户端工具。关于redis-cl命令的参数说明见下表
redis-benchmark是Redis的性能测试工具
redis-check-dump dump.rdb 检查本地数据文件
redis-check-aof appendonly.aof 更新日志检查 ,加--fix参数为修复log文件

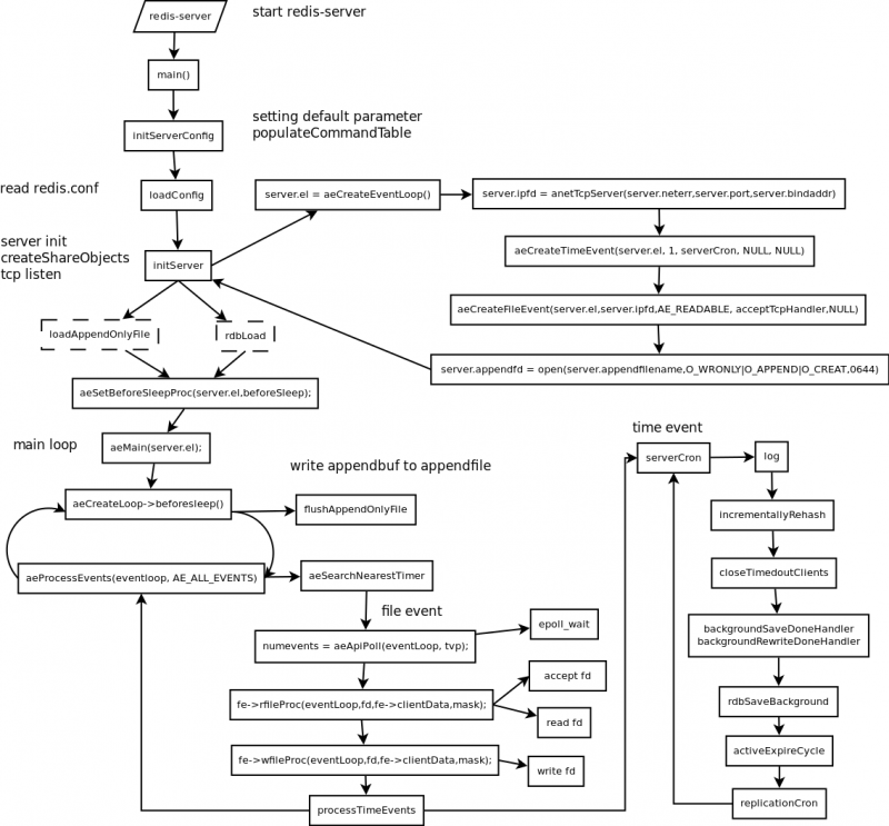
Redis 主要程序流程
Redis 基本搭建

安装步骤:
wget http://download.redis.io/redis-stable.tar.gz    ---3.2.0版本
tar xvzf redis-stable.tar.gz
cd redis-stable
make
ps -ef|grep redis ---查看redis进程是否有启动
cp -p src/redis-server /usr/local/bin/
cp -p src/redis-cli /usr/local/bin/

将redis.conf文件的daemonize参数改为yes,redis改为后台启动
[root@localhost redis-stable]# grep daemonize redis.conf |grep -v "^#"
daemonize yes
[root@localhost redis-stable]# redis-server redis.conf --port 7777  /*默认端口6379,可通过redis-server --port更改端口*/
[root@localhost redis-stable]# ps -ef |grep redis|grep -v grep
root     20165     1  0 16:12 ?        00:00:00 redis-server 127.0.0.1:7777
[root@localhost redis-stable]#

设置key --- set key和get key 
[root@localhost src]# redis-cli
127.0.0.1:7777> ping
PONG
127.0.0.1:7777> set mykey somevalue
OK
127.0.0.1:7777> get mykey
"somevalue"
127.0.0.1:7777>


查看版本:
[root@localhost src]# redis-cli --version
redis-cli 3.2.0
[root@localhost src]# redis-server --version
Redis server v=3.2.0 sha=00000000:0 malloc=jemalloc-4.0.3 bits=64 build=47622ff85e6ad599
[root@localhost src]#
[root@localhost redis-stable]# redis-cli  --help
redis-cli 3.2.0

Usage: redis-cli [OPTIONS] [cmd [arg [arg ...]]]
  -h       Server hostname (default: 127.0.0.1).
  -p           Server port (default: 6379).
  -s         Server socket (overrides hostname and port).
  -a       Password to use when connecting to the server.
  -r         Execute specified command N times.
  -i       When -r is used, waits seconds per command.
                     It is possible to specify sub-second times like -i 0.1.
  -n             Database number.
  -x                 Read last argument from STDIN.
  -d      Multi-bulk delimiter in for raw formatting (default: /n).
  -c                 Enable cluster mode (follow -ASK and -MOVED redirections).
  --raw              Use raw formatting for replies (default when STDOUT is
                     not a tty).
  --no-raw           Force formatted output even when STDOUT is not a tty.
  --csv              Output in CSV format.
  --stat             Print rolling stats about server: mem, clients, ...
  --latency          Enter a special mode continuously sampling latency.
  --latency-history  Like --latency but tracking latency changes over time.
                     Default time interval is 15 sec. Change it using -i.
  --latency-dist     Shows latency as a spectrum, requires xterm 256 colors.
                     Default time interval is 1 sec. Change it using -i.
  --lru-test   Simulate a cache workload with an 80-20 distribution.
  --slave            Simulate a slave showing commands received from the master.
  --rdb    Transfer an RDB dump from remote server to local file.
  --pipe             Transfer raw Redis protocol from stdin to server.
  --pipe-timeout In --pipe mode, abort with error if after sending all data.
                     no reply is received within seconds.
                     Default timeout: 30. Use 0 to wait forever.
  --bigkeys          Sample Redis keys looking for big keys.
  --scan             List all keys using the SCAN command.
  --pattern     Useful with --scan to specify a SCAN pattern.
  --intrinsic-latency Run a test to measure intrinsic system latency.
                     The test will run for the specified amount of seconds.
  --eval       Send an EVAL command using the Lua script at .
  --ldb              Used with --eval enable the Redis Lua debugger.
  --ldb-sync-mode    Like --ldb but uses the synchronous Lua debugger, in
                     this mode the server is blocked and script changes are
                     are not rolled back from the server memory.
  --help             Output this help and exit.
  --version          Output version and exit.

Examples:
  cat /etc/passwd | redis-cli -x set mypasswd
  redis-cli get mypasswd
  redis-cli -r 100 lpush mylist x
  redis-cli -r 100 -i 1 info | grep used_memory_human:
  redis-cli --eval myscript.lua key1 key2 , arg1 arg2 arg3
  redis-cli --scan --pattern '*:12345*'

  (Note: when using --eval the comma separates KEYS[] from ARGV[] items)

When no command is given, redis-cli starts in interactive mode.
Type "help" in interactive mode for information on available commands
and settings.

[root@localhost redis-stable]#

 【源于本人笔记】 若有书写错误,表达错误,请指正...

此条目发表在 其他数据库 分类目录。将固定连接加入收藏夹。


正文到此结束
Loading...