转载

【Jenkins】2.0新时代:从CI到CD

2.0 破茧重生

自从去年9月底Jenkins的创始人 Kohsuke Kawaguchi 提出Jenkins 2.0(后称2.0)的 愿景 和 草案 之后,整个Jenkins社区为之欢欣鼓舞,不管是官方博客还是Google论坛,大家都在热烈讨论和期盼2.0的到来。4月20日,历经Alpha(2/29),Beta(3/24),RC(4/7)3个版本的迭代,2.0终于正式发布。这也是Jenkins面世11年以来(算上前身Hudson)的首次大版本升级。那么,这次升级具体包含了哪些内容呢?

外部

从外部来看,2.0最大的三个卖点分别是Pipeline as Code,全新的开箱体验和1.x兼容性。

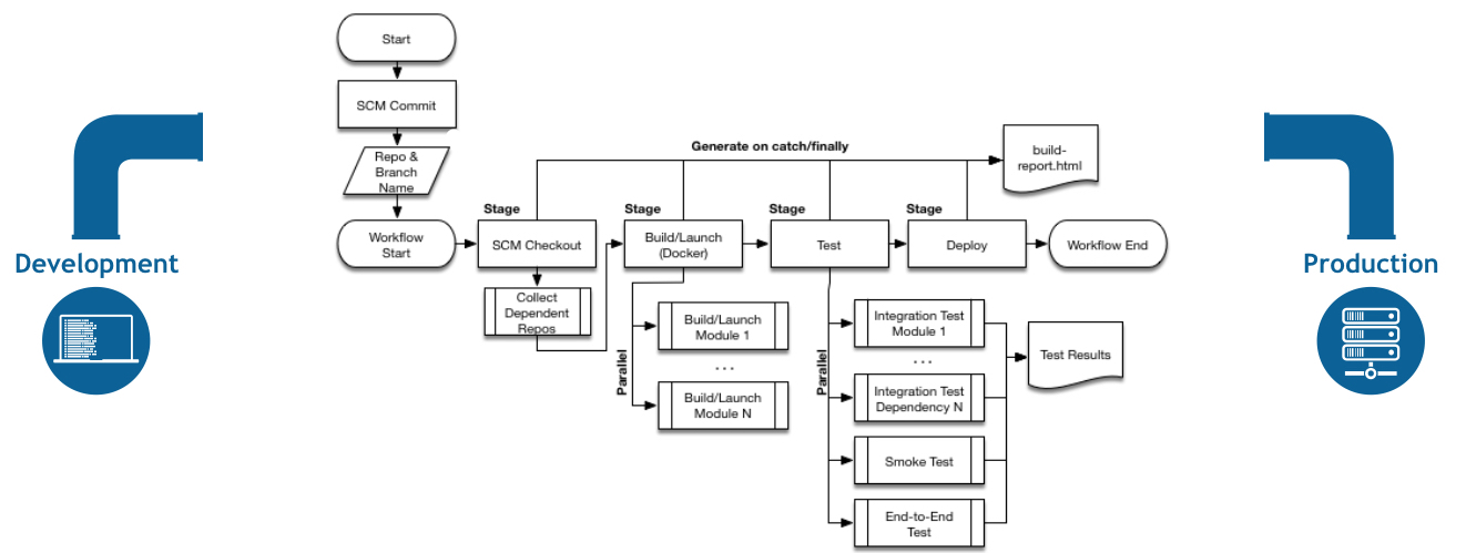
Pipeline as Code是2.0的精髓所在,是帮助Jenkins实现CI(Continuous Integration)到CD(Continuous Delivery)华丽转身的关键推手。所谓Pipeline,简单来说,就是一套运行于Jenkins上的工作流框架,将原本独立运行于单个或者多个节点的任务连接起来,实现单个任务难以完成的复杂发布流程(例如下图)。Pipeline的实现方式是一套Groovy DSL(类似Gradle),任何发布流程都可以表述为一段Groovy脚本,并且Jenkins支持从代码库直接读取脚本,从而实现了Pipeline as Code的理念。

【Jenkins】2.0新时代:从CI到CD

全新的开箱体验力图扭转我们印象中Jenkins十年不变的呆滞界面风格,不光Jenkins应用本身,官网排版、博客样式乃至域名都被重新设计。这些变化除了极大的改善了用户体验,更重要的是给人们传达一个清晰的信号,Jenkins不再仅仅是一个CI工具,而是蕴含着无限可能。

【Jenkins】2.0新时代:从CI到CD 【Jenkins】2.0新时代:从CI到CD

1.x兼容性给所有老版本用户吃了一颗大大的定心丸,注意,是完全兼容哦。

内部

从内部来看,2.0主要包含了一些组件升级和JS模块化改造。

  • 升级Servlet版本到3.1,获取Web Sockets支持
  • 升级内嵌的Groovy版本到2.4.6
      - 未来版本的Jenkins将会[把Groovy彻底从内核中剥离](https://issues.jenkins-ci.org/browse/JENKINS-29068),此次Groovy升级只是第一步
  • 提供一个简化的JS类库给Plugin开发者使用

更好的容器化支持

随着容器化技术(以Docker为代表)的不断升温,Jenkins紧随潮流,不仅同步上传2.0的Docker镜像,同时也在Pipeline中提供了默认的 Docker支持 。

除了上述内容,2.0还有一个比较有意思的改动,全局重命名Slave为Agent,看来在美国做IT政治正确性也是很重要啊。

Pipeline as Code

了解了2.0的概貌之后,回过来我们再看一下Pipeline as Code(后称Pipeline)产生的背景和具体构成。

产生背景

作为2.0的核心插件,Pipeline并不是一个新事物,它的前身是 Workflow Plugin ,而Workflow的诞生是受更早的 Build Flow Plugin 启发,由 Nicolas De Loof 于2012年4月发布第一个版本。而纵观Jenkins的几个竞争对手( Travis CI 、 phpci 、 circleci ),Pipeline早已不是什么新鲜概念。可以说这次Jenkins 2.0的发布是顺势而为,同时也是大势所趋。

如果要在更大范围探讨Pipelined的产生背景,我认为有三个层面的原因。

  • 第一层面,与不断增长的发布复杂度有关,其中一个典型场景就是灰度发布。原本只有大公司才有的灰度发布,随着敏捷开发实践的广泛采用、产品迭代周期的不断缩短、数据增长理念的深入人心,越来越多的中小公司也开始这一方面的探索,这对发布的需求也从点状的CI升级到线状的CD。这是Pipeline产生的第一个原因。
  • 第二层面,与应用架构的模块化演变有关,以 微服务 为代表,一次应用升级往往涉及到多个模块的协同发布,单个CI显然无法满足此类需求。这是Pipeline产生的第二个原因。
  • 第三层面,与日益失控的CI数量有关。一方面,类似于Maven、pip、RubyGems这样的包管理工具使得有CI需求的应用呈爆发性增长,另一方面,受益于便捷的Git分支特性,即便对于同一个应用,往往也需要配置多个CI。随着CI数量的不断增长,集中式的任务配置就会成为一个瓶颈,这就需要把任务配置的职责下放到应用团队。这是Pipeline(as Code)产生的第三个原因。

具体构成

说完背景,再看一下Pipeline的具体构成和特性。

基本概念:

  • Stage: 一个Pipeline可以划分为若干个Stage,每个Stage代表一组操作。注意,Stage是一个逻辑分组的概念,可以跨多个Node。
  • Node: 一个Node就是一个Jenkins节点,或者是Master,或者是Agent,是执行Step的具体运行期环境。
  • Step: Step是最基本的操作单元,小到创建一个目录,大到构建一个Docker镜像,由各类Jenkins Plugin提供。

具体构成:

  • Jenkinsfile: Pipeline的定义文件,由Stage,Node,Step组成,一般存放于代码库根目录下。
  • Stage View: Pipeline的视觉展现,类似于下图。
【Jenkins】2.0新时代:从CI到CD

2.0默认支持三种类型的Pipeline,普通Pipeline,Multibranch Pipeline和Organization Folders,后两种其实是批量创建一组普通Pipeline的快捷方式,分别对应于多分支的应用和多应用的大型组织。注意,要获取Organization Folders的支持需要额外安装Plugin。

值得一提的是,2.0有两个很重要的特性:

  • Pausable: 类似于Bash的read命令,2.0允许暂停发布流程,等待人工确认后再继续,这个特性对于保证应用HA尤为重要。
【Jenkins】2.0新时代:从CI到CD
  • Durable: 发布过程中,如果Jenkins挂掉,正在运行中的Pipeline并不会受影响,也就是说Pipeline的进程独立于Jenkins进程本身。

示例Pipeline

上文所涉及的示例Pipeline可以在我的GitHub找到,如果有问题想跟我探讨,可以加我QQ: 7789059。

参考

  • The Need for Jenkins Pipeline
  • Jenkins 2.0
  • Why Pipeline?
  • Pipeline-as-code with Multibranch Workflows in Jenkins
原文  http://dockone.io/article/1421
正文到此结束
Loading...