转载

Glow Cache 构架

作为一家大数据公司,Glow每天都会收到海量的数据。这些数据的快速存取,是必须面对的一个问题。Cache,则是众多解决方案中,最实用的一个。笔者将给大家介绍一下Glow的Cache框架,希望能对广大创业团队有所帮助。

什么是Cache

Wiki上说:a cache is a component that stores data so future requests for that data can be served faster

在绝大多数服务器框架中,就是用内存代替数据库,以达到提高速度的目的。

传统的Cache有两种结构, write-throughwrite-back

  • write-through :一个写操作(write)同步更新cache和backend storage
  • write-back :一个写操作(write)只更新cache,当再有变化发生时,写回backend storage

显然, write-back 更高效,但更复杂。作为创业公司,我们首选 write-through

Glow Cache 构架

Cache hit rate

在cache使用中,cache hit rate(命中率)是一个衡量cache的重要指标。

你不可能无限制地把所有数据都写入cache中,cache system总会把一些数据丢弃。当一个“读”操作访问了不在cache中的数据,会产生一次backend storage读,以及一次cache“写”(写回cache),我们称之为cache miss。显然,一个cache miss会比直接访问backend storage有更大的开销。因此一个成熟的cache系统,应该极大地降低cache miss,保持cache hit在 90% ,甚至更高。

Glow Cache 概括

不管是 write-through 还是 write-back ,任何一次“写”操作,都会更新cache。而cache的目的,是提高“读”操作的速度。细心的读者或许会发现,这其中有一些逻辑上的问题:如果“写”完的数据,不再被“读”,不是白写了?

的确。如果“写”操作和“读”操作相对平衡,那这样的设计将会有比较好的效果。因为cache system会定期把数据丢弃。如果“写”进cache的数据,有 90% 在被cache丢弃前就被“读”过,那么hit rate就有 90% 。但实际生产环境中,我们发现,“写”操作和“读”操作并不平衡:

  • 在用户记录健康信息的时候,“读”操作远远低于“写”操作,而“写”进cache的数据,一部分会被马上“读”到,另一部分不会被马上“读”到。
  • 而在用户浏览论坛的时候,“读”操作则远远高于“写”操作,并且“读”操作请求的数据,大部分都不是刚被“写”过的。

为了达到 90% cache hit rate,提高cache的容量,是一个简单粗暴的方式。这样,“写”进cache的数据,会存留更多的时间,随时准备被“读”。但随着数据量越来越大,经济成本会越来越高,即便一个创业团队能负担的起,也非常不划算——性价比太低。

作为一个服务器构架师,创业公司的程序猿,应该采用最合适的技术框架,即解决问题又节约成本。于是,Glow的cache,是一种结合了 write-throughwrite-on-read 的框架。

Glow Cache: 当“写”操作发生时,使用cache的程序员,有能力决定写回cache,或删掉cache,甚至任何其他操作:

  • 写回cache,就是 write-through
  • 删掉cache,当下次“读”操作来时,再从backend storage里取。即所谓的 write-on-read
  • 其他任何操作

Glow Cache 构架

在实际生产环境中,在用户记录健康信息的时候,会被马上“读”到的数据,我们采用 write-through ,比如 DailyDataCache ,后面会有例子;另一部分不会被马上“读”到的数据,我们采用 write-on-read

Glow Cache 实现

Glow Cache 使用Redis作为内存存储解决方案 。这是一个在python界比较大众化的解决方案。

Glow有复数台服务器处理产品的业务逻辑,每一台服务器都有复数个service,有些配有cache。

让我们通过一个具体的例子 UserCache ,来介绍Glow的Cache结构。

class UserCache(object):       @property     def handlers(self):         return {             UserCacheEvent.USER_REMOVED: self.evict,             UserCacheEvent.USER_UPDATED: self.evict,         }      def __init__(self, conn, dbpool, notif):         self.conn = conn         self.dbpool = dbpool         [notif.subscribe(event, self.handle_event) for event in self.handlers.keys()]      def handle_event(self, event_name, event_obj):         func = self.handlers.get(event_name)         func(event_name, event_obj)      def evict(self, event_name, event_obj):         self.conn.delete(event_obj.user_id)   class UserCacheEvent(object):       USER_REMOVED = 'USER_REMOVED'     USER_UPDATED = 'USER_UPDATED'      def __init__(self, user_id):         self.user_id = user_id 

Cache instance

class UserCache(object):       def __init__(self, conn, dbpool, notif):         self.conn = conn         self.dbpool = dbpool         [notif.subscribe(event, self.handle_event) for event in self.handlers.keys()] 

每一个cache的实例,都配备有:

  • 有连到Redis服务器的链接: conn ,用于支持内存读写。任何“读写”cache的操作,都需要操作 conn 。e.g, self.conn.set(user_id, {...}) 。具体命令可以翻阅Redis的官方文档。
  • 连接到数据库的dbpool,用于支持数据库读写。当cache miss发生的时候,需要从dbpool里取一个db connection,进而从数据库里取相应的数据。
  • 一个Notification Center的实例: notif 。并且向 notif 注册(subscribe)所有用到的event。

Cache的更新

当“写”操作发生时,Cache需要做相应的更新。Glow的Cache structure在更新时,会做如下几件事:

(1) 首先,Cache在被实例化的时候,都向 notif 注册了一系列event。在 UserCache 在这个例子中,有两个event: USER_CREATEDUSER_UPDATED 。他们的响应方法都是 evict

(2) 当User被更新时,构建一个 UserCacheEvent 的实例,并向 notif publish这个event:

def update(self, dbc, user_id, values):       # 更新数据库     UserDBLogic(dbc).update(user_id, values)     # 更新cache     notif.publish(UserCacheEvent.USER_UPDATED, UserCacheEvent(user_id)) 

(3) Notification Center( notif )会依次调用每一个响应函数。 UserCache.evict 被响应,其中event_obj就是 UserCacheEvent(user_id) 这个实例, event_obj.user_id 就能取到被更新的 user_id 。而做的事情,就是在Redis里删除这个user。

def evict(self, event_name, event_obj):       self.conn.delete(event_obj.user_id) 

或许有人会问,Notification Center是每个进程一个,还是全局只有一个?

Glow拥有多台服务器,每台服务器都有多个service进程,每个进程都有自己的cache,自己的Notification Center。当某个进程接收了更新User的请求,publish了 USER_UPDATED event,只有当前进程Notification Center会接收到这个event,并执行相应的操作。但Redis是全局唯一的。任何“读写”Redis的操作,都会影响同一份数据。所以,即便只有当前进程的Notification Center响应了event,因为最终会修改Redis里的数据,这样进程的cache再去读Redis的话,也会读到修改后的数据。

Cache的读

当“读”操作发生时,Cache应该做哪些事情?基本上,一个Cache应该实现以下方法:

- set(): a function to set a key with val into cache - remove(): a function to remove a key - get(): the interface function, to get value in cache or backend     - get_from_cache(): called by get(), try to get value from cache     - get_from_backend(): called by get(), get value from backend 

其中, get() 函数的实现如下:

def get(self, key):       try:         return self.get_from_cache(key)     except KeyMissingError:         v = self.get_from_backend(key)         self.set(v)         return v 

逻辑本身并不复杂,相信懂code同学一眼就能看明白。但实际生产环境中,这样做有一个问题。一个很严重的问题,相信绝大部分同学都会遇到——进程安全。

Cache的进程安全

互联网大数据创业公司中,很少有一台服务器就能处理所有业务请求的例子,Glow也不例外。在任何分布式系统中,“数据”需要有一个唯一的源头,一般来说,数据库系统扮演了这个角色。但因为Cache的引入,Redis首先扮演了这个角色。不同之处在于,各种数据库(mysql, oracle等等)都发展了几十年,在并发响应,行锁,表锁,安全级别等等方面,都有很成熟的表现。而Redis,作为一个内存存储解决方案,“并发安全”并不是它的特长。

理论上来说,Cache的读和写,都应该上锁。

相信有服务器编程经验的同学,一定会对进程间 上锁,取锁,释放锁,防止锁死(dead lock) 等等,深恶痛绝。Glow作为一家创业公司,不可能做到尽善尽美。做90分的系统,适应99%以上的case。相信这也是大部分创业公司的选择。

具体到 Glow cache 的例子,我们有选择性的,适度的加锁。

在实际生产环境中,的确会遇到好几个进程处理同一个cache中的同一条记录。分析了很多情况之后,我们总结如下:

  • 首先,要认识到,当多个进程读写cache时,Redis中存的值,并不等于各个进程cache的返回值。因为Redis是全局唯一的,而各个进程自己管理cache instance。

  • 当数据库中有值,而cache.get()返回None的时候,是比较大的问题。因为,当业务代码发现一条记录不存在的时候,最多的操作是两类:insert,会抛 DuplicatedEntry ;或直接抛异常( UserNotFoundException )。我们之后会通过例子分析。

  • 当数据库中有值,而cache.get()返回一个旧值的时候,这并不是一个很严重的问题。因为,这种情况经常发生在进程A在“读”cache,进程B在“写”cache。无论进程A“读”到新值还是旧值,都是可以接受的。

  • 当Redis中存的值,和数据库中的值不一致的时候,比较复杂。理论上,它很严重,要解决它必须上“读写”锁。但实际上,可以通过优化业务代码,尽量避免有多个进程更新同一条row,且更新的值不同。

  • 复数个cache进程同时访问数据库,并更新Redis,不是一个严重的问题。无非浪费一些机器资源。

  • 复数个cache进程同时访问数据库,但 get_from_backend 执行很慢的情况下,就很严重。例如,有一个cache专门存 论坛中的关注者 。当同时有5个用户在论坛里关注了某个大V,那么同时有5个进程要更新这个cache。可大V有非常多的关注者, get_from_backend 要执行10秒。于是这5个进程都要等待10秒的执行结果——尽管结果是相同的。而其他一些用户请求本来只要0.1秒,却无法得到执行。表现出来的现象,就是Glow所有的用户请求都执行了10秒以上。事实上,完全可以只有一个进程执行 get_from_backend ,让其他进程进入等待并释放CPU资源,使得那些0.1秒的请求得以执行;在得到 get_from_backend 结果之后,唤醒另外4个进程,从 get_from_cache 里取结果即可。(这里会涉及到python的进程切换,不作展开)

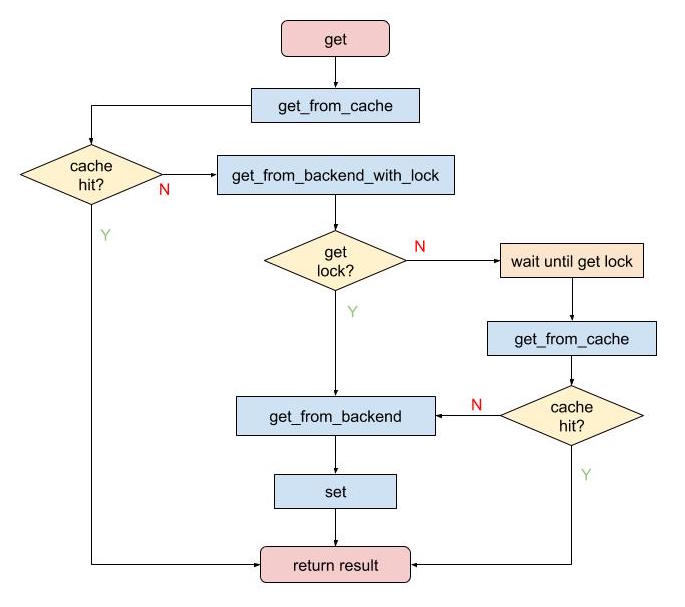
带锁的cache读

综上所述,结合Glow 业务逻辑的实际情况,我们只给cache加了一道锁: get_from_backend_with_lock 。而且,每一个cache可以自己选择是否打开这个锁。

Glow Cache 构架

对于其他情况,我们可以通过调整业务代码,以减少冲突,又或是忽略不计。

自带锁:Redis的原子操作

前文提到,当数据库中有值,而cache.get()返回None的时候,由于Glow的业务逻辑会导致很多异常,我们要尽量避免。而且,当这种情况发生的时候,我们发现Redis的值,并没有和数据库不一致。那么,为什么正常的业务逻辑,会产生cache的读取错误呢?

我们先来看一下cache中 get_from_cache 的实现:

def get_from_cache(self, key):       if not self.conn.exists(key):         raise KeyMissingError(key)     else:         return self.conn.get(key) 

如果你不是很精通服务器编程,可能看不出任何问题。但对于擅长服务器编程的同学来说,可能马上就注意到了: self.conn.exists(key)self.conn.get(key) 之间并没有上锁。在高并发的环境下,完全有可能被其他进程改变结果。实际生产环境中,的确如此。

        进程1                      进程2                      进程3           |                          |                         |           |                      get_user                      |           |                  (redis key is set)                |      get_user                        |                         |        cache.conn.exists? (Yes)      |                         |           |                          |                   update_user           |                          |          (redis key is removed)        cache.conn.get -> None        |                         |           |                          |                         |           v                          v                         v 

解决方案也很简单,直接使用 conn.get 的返回值判断是否存在,把 get_from_cache 变成原子操作:

def get_from_cache(self, key):       val = self.conn.get(key)     if val is None:         raise KeyMissingError(key)     return val 

Glow cache的write-through

之前,我们都在介绍 write-on-read 。下面我通过另一个例子来给大家介绍 Glow cachewrite-through

class DailyDataCache(object):       @property     def handlers(self):         return {             DailyDataCacheEvent.DAILY_DATA_UPDATED: self.daily_data_updated,             DailyDataCacheEvent.DAILY_DATA_CLEARED: self.evict_sub         }      def daily_data_updated(self, event_name, event_obj):         if event_obj.daily_data:             self.conn.hset(event_obj.user_id, event_obj.date, event_obj.daily_data)         else:             self.delete_subkey(event_obj.user_id, event_obj.date)      def evict_sub(self, event_name, event_obj):         self.delete_subkey(event_obj.user_id, event_obj.date) 
class DailyDataCacheEvent(object):       DAILY_DATA_UPDATED = 'DAILY_DATA_UPDATED'     DAILY_DATA_CLEARED = 'DAILY_DATA_CLEARED'      def __init__(self, user_id, date, daily_data=None):         self.user_id = user_id         self.date = date         self.daily_data = daily_data 
def upsert_daily_data(self, dbc, user_id, date, update_values):       # check cache before update     try:         exist_v = self.daily_data_cache.hget_from_cache(user_id, date)     except KeyMissingError:         exist_v = None      with dbc_transaction_block(dbc):         result = UserDailyDataLogic(dbc).upsert(user_id, date, update_values)      if exist_v:         # cache exist, we should update cache         notif.publish(DailyDataCacheEvent.DAILY_DATA_UPDATED,                       DailyDataCacheEvent(user_id, date, result))     return result 

DailyDataCache 中,有两个event: DAILY_DATA_UPDATEDDAILY_DATA_CLEARED 。和 UserCache 不同,我们并不单纯地只采用 evict 响应(这样的话,就是 write-on-read ),而是在update的情况下,直接修改cache。

实际生产环境中,每一次的DailyData update,都会紧接着几次DailyData read。如果用evict处理,至少会多一次数据库读( get_from_backend ),而这次读是没有必要的,因为upsert函数已经提供了必须数据。

细心的同学可能会发现,这么做也有一个隐含的问题:

  • 当进程A和进程B同时更新一条DailyData的时候,可能会发生:A的数据先写进数据库,B的数据后写进数据库;但B的数据先写进cache,A的数据后写进cache。这样会发生数据库和cache不一致的问题。

这个进程安全问题,之前我们也提到了。Glow的解决方法是,尽量避免有A和B两个进程,写同一天的DailyData,并且数据不同。事实上,也没有这样的需求。如果哪一天,我们的业务逻辑会从产生这样的情况,那就需要对 DailyDataCache.daily_data_updated 加锁。

更进一步,在 Glow cache 的结构下,event的响应可以是任意一个函数。一个Cache的程序员可以利用这个函数,做任何事情,比如合并两个row,多次数据库查询,等等。这就给了程序员更大的自由度。

另外,如果cache中本身并没有这条数据,根据 write-through 的规则,我们不应该更新cache。所以增加了如下判断:

def upsert_daily_data(self, dbc, user_id, date, update_values):       # check cache before update     try:         exist_v = self.daily_data_cache.hget_from_cache(user_id, date)     except KeyMissingError:         exist_v = None     # update database     if exist_v:         # update cache 

小结

今天,笔者给大家介绍了 Glow cache 的框架,这是一种结合了 write-throughwrite-on-read ,并且给予了程序员一定自由度的 cache 框架。

它并不完美,有一些并发安全的问题,甚至开放的自由度也会带来一些cache数据一致性问题。但它能解决 Glow 99% 以上的需求。一个脱离实际业务逻辑,大而全cache框架,不符合创业公司的实际情况。希望 Glowcache 框架能为创业伙伴们带来一丝灵感,解决一些问题。也希望和广大程序猿一起讨论,进步。

原文  http://tech.glowing.com/cn/glow-cache-structure/
正文到此结束
Loading...