转载

探究 WebP 一些事儿

不管是PC还是移动端,图片一直是流量大头。不管是在京东首页还是频道页,商品图片以及广告图片占据了大部分的流量。

评价网站性能好坏的一个主要指标就是页面响应时间,也就是说用户打开完整页面的时间。基于JEPG还有PNG图片格式的网页,其图片资源加载往往都占据了页面耗时的主要部分,那么如何保证图片质量的前提下缩小图片体积,成为了一件有价值的事情。

而如今,对JPEG、PNG以及GIF这些格式的图片已经没有太大的优化空间。但是,Google推出的WebP图片格式给图片优化提供了另一种可能。

WebP是一种支持有损压缩和无损压缩的图片文件格式,根据Google的测试,无损压缩后的WebP比PNG文件少了26%的体积,有损压缩后的WebP图片相比于等效质量指标的JPEG图片减少了25%~34%的体积。

通过研究WebP图片格式,尽可能全面地了解WebP图片的优劣势以及应用WebP图片给我们带来的收益以及风险,最终提升用户体验。

WebP探究

京东商品图以及频道页广告图目前基本为JPG图片,以下数据主要为JPG和WebP图片的对比,测试图片采用京东商品图。

WebP兼容性

探究 WebP 一些事儿

WebP目前支持桌面上的Chrome和Opera浏览器,手机支持仅限于原生的Android浏览器、Android系统上的Chrome浏览器、Opera Mini浏览器。

探究 WebP 一些事儿

根据对目前浏览器占比与WebP的兼容性分析,如果采用WebP图片,大约有42%的用户可以直接体验到。

WebP命令行工具安装

Google提供了命令行工具用于将图片转换为webp。

在Mac下,可以使用homebrew安装webp工具:

brew install webp

Linux采用源码包来安装(CentOS下):

yum install -y gcc make autoconf automake libtool libjpeg-devel libpng-devel# 安装编译器以及依赖包
wget https://storage.googleapis.com/downloads.webmproject.org/releases/webp/libwebp-0.5.0.tar.gz
tar -zxvf libwebp-0.5.0.tar.gz
cd libwebp-0.5.0
./configure
make
make install

安装完命令行工具后,就可以使用cwebp将JPG或PNG图片转换成WebP格式。

cwebp [-preset <...>] [options] in_file [-o out_file]

options参数列表中包含质量参数q,q为0~100之间的数字,比较典型的质量值大约为80。

也可以使用dwebp将WebP图片转换回PNG图片(默认)。

dwebp in_file [options] [-o out_file]

更多细节详见 使用文档

WebP优势

下面我们以一张图片为例,分别用不同质量进行压缩。

探究 WebP 一些事儿

WebP图片相比于JPG,拥有:

  1. 更小的文件尺寸;
  2. 更高的质量——与其他相同大小不同格式的压缩图像比较。

目标图像的质量和文件大小之间存在明显的折中关系。在很多情况下,可以很大程度降低图像的大小,而用户却几乎不会注意到其中的差别。

抽取100张商品图片,采用80%有损压缩,大约能减少60%的文件大小。

更多 测试 。

WebP劣势

根据Google的测试,目前WebP与JPG相比较,编码速度慢10倍,解码速度慢1.5倍。

在编码方面,一般来说,我们可以在图片上传时生成一份WebP图片或者在第一次访问JPG图片时生成WebP图片,对用户体验的影响基本忽略不计,主要问题在于1.5倍的解码速度是否会影响用户体验。

下面通过同样质量的WebP与JPG图片加载的速度进行 测试 。测试的JPG和WebP图片大小如下:

探究 WebP 一些事儿

测试数据折线图如下:

探究 WebP 一些事儿

从折线图可以看到,WebP虽然会增加额外的解码时间,但由于减少了文件体积,缩短了加载的时间,页面的渲染速度加快了。同时,随着图片数量的增多,WebP页面加载的速度相对JPG页面增快了。所以,使用WebP基本没有技术阻碍,还能带来性能提升以及带宽节省。

技术方案

在浏览器中可以采用JavaScript检测是否支持WebP,对支持WebP的用户输出WebP图片,否则输出其他格式的图片。

JavaScript检测是否支持WebP代码如下:(出自Google官方文档)

function check_webp_feature(feature, callback) {
var kTestImages = {
lossy: "UklGRiIAAABXRUJQVlA4IBYAAAAwAQCdASoBAAEADsD+JaQAA3AAAAAA",
lossless: "UklGRhoAAABXRUJQVlA4TA0AAAAvAAAAEAcQERGIiP4HAA==",
alpha: "UklGRkoAAABXRUJQVlA4WAoAAAAQAAAAAAAAAAAAQUxQSAwAAAARBxAR/Q9ERP8DAABWUDggGAAAABQBAJ0BKgEAAQAAAP4AAA3AAP7mtQAAAA==",
animation: "UklGRlIAAABXRUJQVlA4WAoAAAASAAAAAAAAAAAAQU5JTQYAAAD/////AABBTk1GJgAAAAAAAAAAAAAAAAAAAGQAAABWUDhMDQAAAC8AAAAQBxAREYiI/gcA"
};
var img = new Image();
img.onload = function () {
var result = (img.width > 0) && (img.height > 0);
callback(feature, result);
};
img.onerror = function () {
callback(feature, false);
};
img.src = "data:image/webp;base64," + kTestImages[feature];
}

在浏览器向服务器发起请求时,对于支持WebP图片的浏览器,会在请求头Accept中带上image/webp的信息,服务器便能识别到浏览器是否支持WebP,在服务器中处理图片。

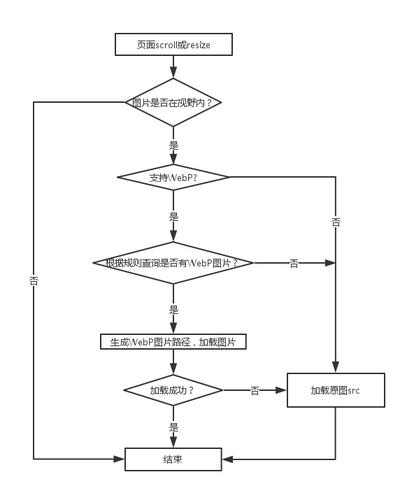
懒加载图片

采用JavaScript能力检测的方式来加载WebP图片,通常的做法是通过图片懒加载的方式来完成。主要流程如下:

探究 WebP 一些事儿

页面加载会很快,无需等待图片加载。之后,javascript代码会动态地更新图片标签,根据浏览器支持WebP格式与否,动态生成WebP图像或JPG图像链接。

PageSpeed自动转换模块

Google开发的PageSpeed模块有一个功能,会自动将图像转换成WebP格式或者是浏览器所支持的其它格式。

以nginx为例,它的设置很简单。

首先在http模块开启pagespeed属性。

pagespeed on;
pagespeed FileCachePath "/var/cache/ngx_pagespeed/";

然后在你的主机配置添加如下一行代码,就能启用这个特性。

pagespeed EnableFilters convert_png_to_jpeg,convert_jpeg_to_webp;

我们可以看下经过转换后的代码:

页面原始代码:

<!doctype html>
<html>
<head>
<title>pagespeed</title>
</head>
<body>
<img src="./574ceeb8N73b24dc2.jpg" />
<img src="./6597241290470949609.png" />
</body>
</html>

Chrome打开后源码如下:

<!doctype html>
<html>
<head>
<title>pagespeed</title>
</head>
<body>
<img src="x574ceeb8N73b24dc2.jpg.pagespeed.ic.YcCPjxQL4t.webp"/>
<img src="x6597241290470949609.png.pagespeed.ic.6c5y5LYYUu.webp"/>
</body>
</html>

Safari打开如下:

<!doctype html>
<html>
<head>
<title>pagespeed</title>
</head>
<body>
<img src="x574ceeb8N73b24dc2.jpg.pagespeed.ic.3TXX_PUg99.jpg"/>
<img src="x6597241290470949609.png.pagespeed.ic.rrgw7vPMd6.png"/>
</body>
</html>

更多详见ngx_pagespeed文档: https://developers.google.com/speed/pagespeed/module/build_ngx_pagespeed_from_source#dependencies

很明显,WebP格式是提升用户体验的又一利器,虽然浏览器对WebP的支持仍有很多需要改进的地方,但是通过是使用一些工具和技术,能够体会到WebP的好处,使得页面加载速度更快,同时节省了带宽。

原文  https://aotu.io/notes/2016/06/23/explore-something-of-webp/
正文到此结束
Loading...