转载

一个简单代码的不简单实现

前几天看有人贴了一个 java 代码的问题,实在有意思,今天拿出来和大家分享分享。题目是这样的:给定两个 Integer 类型的变量 a b ,要求实现一个函数 swap ,交换他们的值。代码如下:

一个简单代码的不简单实现

==== 想一想的分割线 ====

大家用 30 秒钟想想怎么样实现呢?

==== 时间到的分割线 ====

估摸着好多盆友一看这个题目,第一反应是:擦,这么简单的题,让我来做,是不是在侮辱我的智商!!!

最简单的实现:

这题目初看一眼,确实好简单,可能只需要 10 秒钟就可以完成(主要时间花在打字上):

一个简单代码的不简单实现

好了,这就是实现代码,三行!那我们来看看结果:

before : a = 1, b = 2

after : a = 1, b = 2

怎么样,这个结果你猜对了嘛?就是完全没有交换。那是为什么呢?老王画了一张图:

一个简单代码的不简单实现

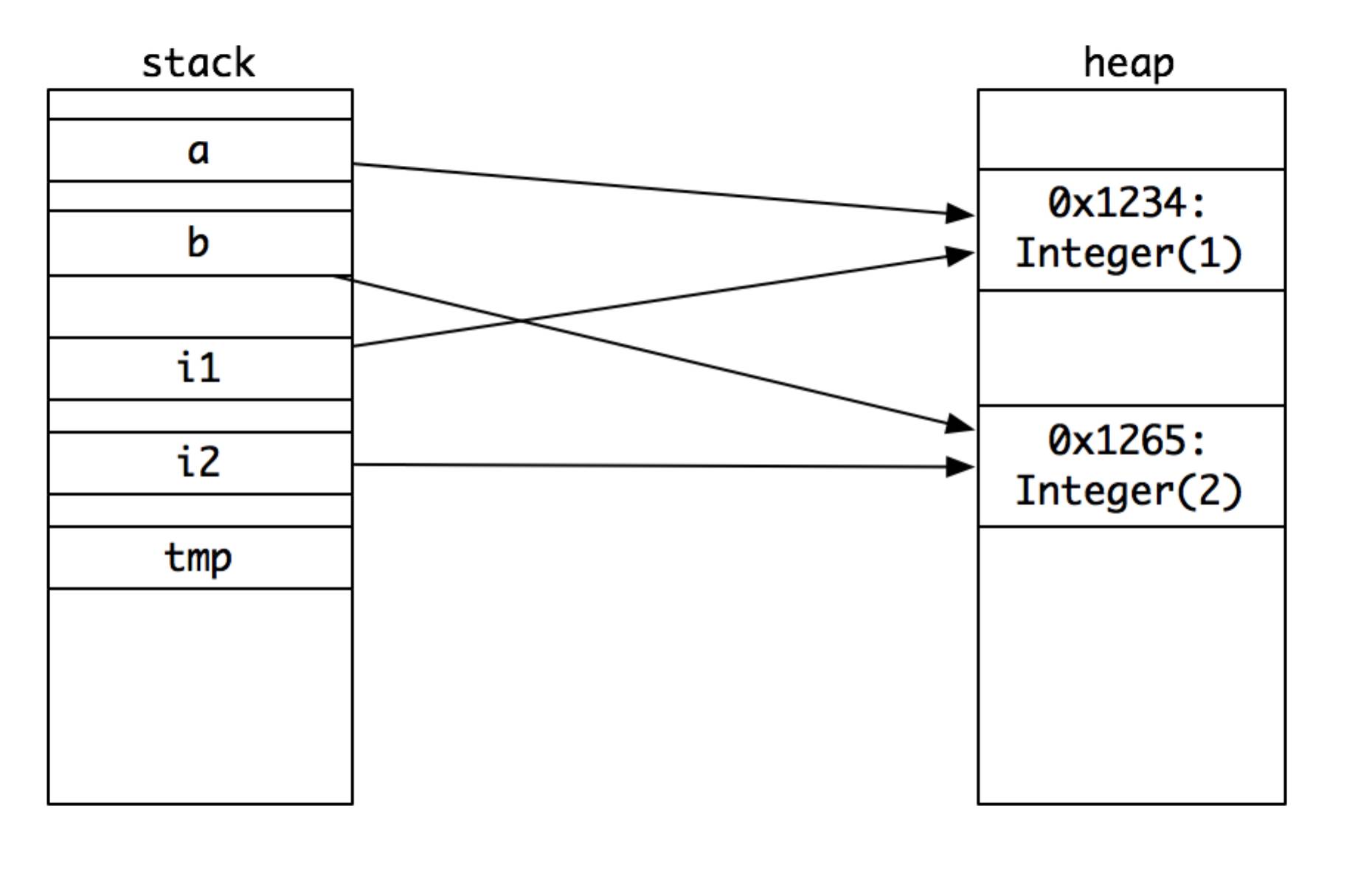
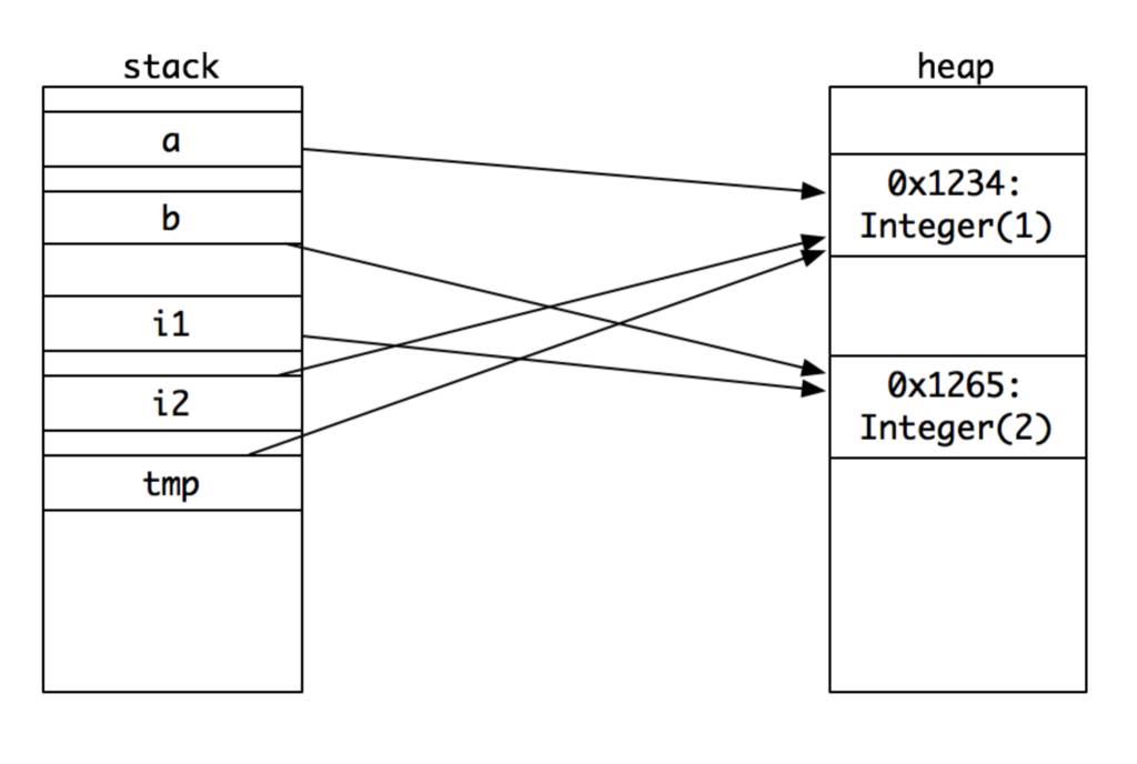
在我们的 main 函数里,有两个对象变量 a b ,他们分别指向堆上的两个 Integer 对象,地址分别为: 0x1234 0x1265 ,值分别为 1 2 。在 java 里, Object a = new Object() 这句话执行类似于 c++ 里面的 CObj* c = new CObj() ,这里 a c 实际都是指针( java 称做引用), a c 的值,实际是一个内存地址,而不是 1 2 3 这样的具体的数字。

所以,在做 swap 函数调用的时候,传递的是值,也就是 i1 得到的 a 的值:一个内存地址,指向 0x1234 。同理, i2 得到的也是 b 的值:另外一个内存地址: 0x1265

好了,现在 swap 入栈, i1 i2 tmp 都是指针:

tmp = i1; // tmp 得到 i1 的值: 0x1234

i1    = i2; // i1 得到 i2 的值: 0x1265

i2    = tmp; // i2 得到 tmp 的值: 0x1234

可以看到,在 swap 里面, i1 i2 做了一个指针交换,最后的结果如下:

一个简单代码的不简单实现

最终, a b 还是指向对应的内存区域,而这个内存区域的值还是不变。所以, swap 这个函数等于啥都没干,完全是浪费表情 ...

那这个题目似乎看起来就是无解的,对嘛?(谁这么无聊搞一个无解的题目来浪费表情!!!)

换值,解题的曙光:

在准备放弃之前,我们发现了有一个解法似乎可以做:如果把地址 0x1234 0x1265 中的值 1 2 对换, a b 的值就变化了,对吧!

那我们就聚焦到用什么方法可以改变这个值呢?

如果 Integer 提供一个函数,叫做 setIntValue(int value) ,那就万事大吉了。我们可以实现这样的代码:

public static void swap(Integer i1, Integer i2)

{

// 第二种可能的实现

int tmp = i1. getIntValue ( )

i1.setIntValue(i2. getIntValue ());

i2. setIntValue ( tmp );

}

于是,我们就去查阅 java.lang.Integer 的代码实现。可惜的是,他没有这个函数 ... 我们的梦想、我们的曙光,就这样破灭了 ...

反射,又燃起新的曙光:

在我们快要绝望的时候,我们突然发现了这个东东:

/**

* The value of the {@code Integer}.

*

* @serial

*/

private final int value ;

java Integer 实现,实际内部将整数值存放在一个叫 int 类型的 value 变量里。他虽然有 get 函数,但是却没有 set 函数。因为他是 final 的(不可修改)!

那怎么办呢?哦,我们差点忘了 java 里有一个神器:反射!我们可以用反射把取到这个变量,并赋值给他,对吧!

一个简单代码的不简单实现

于是,我们写下了如上的代码。我们从 Integer 类里面,取出 value 这个属性,然后分别设置上对应的值。哈哈哈,这下总该完美了吧! run 一把:

一个简单代码的不简单实现

sad... 我们得到了这样的异常:私有的、 final 的成员是不准我们访问的!

看起来似乎真的没办法了。

老王的绝杀:

这时候,老王从口袋里掏出了以前存起来的绝杀武器:反射访问控制变量:

AccessibleObject.setAccessible( boolean flag)

Field 这个类是从 AccessibleObject 集成下来的,而 AccessibleObject 提供了一个方法,叫做 setAccessible ,他能让我们改变对于属性的访问控制。

一个简单代码的不简单实现

他会将 override 变量设置为我们想要的值,然后在 Field 类里面:

一个简单代码的不简单实现

只要这个 override 的只被设置成 true ,我们就可以顺利调用 set 函数啦,于是,我们就简单改一下实现代码:

一个简单代码的不简单实现

就只加了这一句话,我们就成功了!哈哈哈哈!!! 来看结果吧:

before : a = 1, b = 2

after  : a = 2, b = 2

等等等等, 好像 a 已经变了,但是 b 似乎还没变! 这是怎么搞的?同样的实现方法, a 变了, b 没变,完全说不通啊,难道 java 虚拟机出问题了?这个时候,心里真是一万头草泥马奔过 ...

看似只差一步,实际还有万里之遥:

那问题到底出在哪儿呢?那我们重头开始看看这段代码。

一个简单代码的不简单实现

在函数的一开始,我们就定义了两个变量: Integer a = 1; Integer b = 2; 这里 1 2 是主类型,换句话说他们是 int 类型,而 a b Integer 类型。 他们是等价的嘛?回答是: NO !!!

装箱

那如果类型不等价,为啥编译的时候不出错呢?这里就要谈到一个 java 编译器的一个特性:装箱。这个是个什么东东?

按道理说,我们给 a 赋值的时候,应该是这样写: Integer a = new Integer(1) ,这才是标准的写法,对吧。不过这样写多麻烦啊,于是, java 编译器给大家做了一个方便的事儿,就是你可以 Integer a = 1 这样写,然后由编译器来帮你把剩下的东西补充完整( java 编译器真是可爱,他还有很多其他的糖衣,以后有机会老王专门来介绍)。

那编译器给我们做了什么事情呢?难道是:

a = 1 === 编译 ===> a = new Integer(1)

老王最初也认为是这样的,不过后来发现,错了,他做的操作是:

a = 1 === 编译 ===> a = Integer.valueOf(1)

上面这个过程像不像把 1 这个 int 类型放入到 Integer 的箱子里呢?

这是怎么确认的呢?很简单,我们用 javap 来查看编译后的 Swap.class 代码即可:

一个简单代码的不简单实现

看,我们的 main 函数第一行,定义 Integer a = 1 ,实际上是做了 Integer a = Integer.valueOf(1) 。这个确实是让人出乎意料。那这个函数做了什么事情呢?

一个简单代码的不简单实现

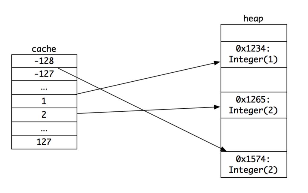
这个函数的参数是一个 int ,然后如果这个 int IntegerCache low high 之间,就从 IntegerCache 里面获取,只有超出这个范围,才新建一个 Integer 类型。

一个简单代码的不简单实现

这是 IntegerCache 的实现,默认在 -128 127 之间的数,一开始就被新建了,所以他们只有一个实例。老王画了下面的示意图(为了让大家看的清楚,没有画完所有的内存)

一个简单代码的不简单实现  

我们可以这样来验证:

Integer i1 = 1;

Integer i2 = 1;

Integer i3 = 128;

Integer i4 = 128;

System. out .println(i1 == i2);

System. out .println(i3 == i4);

大家猜到答案了么? 结果是: true false

因为 Integer i1 = 1; 实际是 Integer i1 = Integer.valueOf(1) ,在 cache 里,我们找到了 1 对应的对象地址,然后就直接返回了;同理, i2 也是 cache 里找到后直接返回的。这样,他们就有相同的地址,因而双等号的地址比较就是相同的。 i3 i4 则不在 cache 里,因此他们分别新建了两个对象,所以地址不同。

好了,做了这个铺垫以后,我们再回到最初的问题,看看 swap 函数的实现。

一个简单代码的不简单实现

这个函数的入参: i1 i2 分别指向 a b 对应的内存地址,这个时候,将 i1 的值(也就是 value )传递给 int 型的 tmp ,则 tmp 的值为整数值 1 ,然后我们想把 i2 的整数值 2 设置给 i1 f.set(i1, i2.intValue()); 这个地方看起来很正常吧?

我们来看看这个函数的原型吧: public void set(Objectobj, Object value) 他需要的传入参数是两个 Object ,而我们传入的是什么呢? Integer i1 ,和 int i2.intValue() 。对于第一个参数,是完全没问题的;而第二个参数,编译器又给我们做了一次装箱,最终转化出来的代码就像这样:

i1.value = Integer.valueOf(i2.intValue()).intValue();

那我们手动执行一下,

a i2.intValue() -> 2

b Integer.valueOf(2) -> 0x1265

c 0x1265.intValue() -> 2

d i1.value -> 2

所以这个时候,内存里的数据就是这样的了: 0x1234 被改成 2 了!!!

一个简单代码的不简单实现  

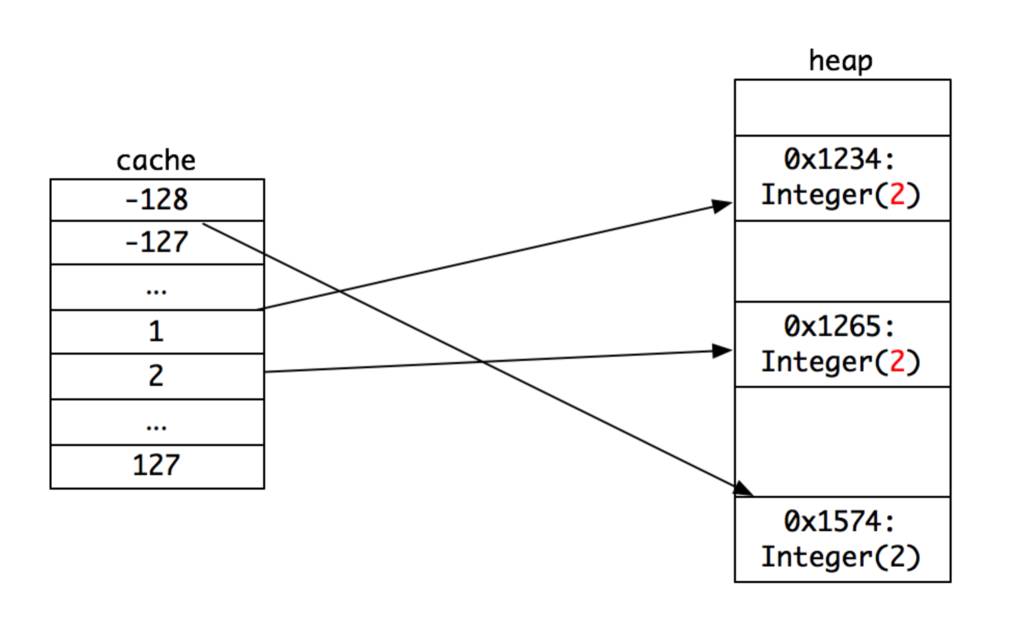
接着,我们执行下一句: f.set(i2, tmp); 按照上面的步骤,我们先展开:

i2.value = Integer.valueOf(tmp).intValue();

这里 tmp 等于 1 ,于是分步执行如下:

a Integer.valueOf(1) -> 0x1234

b 0x1234.intValue() -> 2

c i2.value -> 2

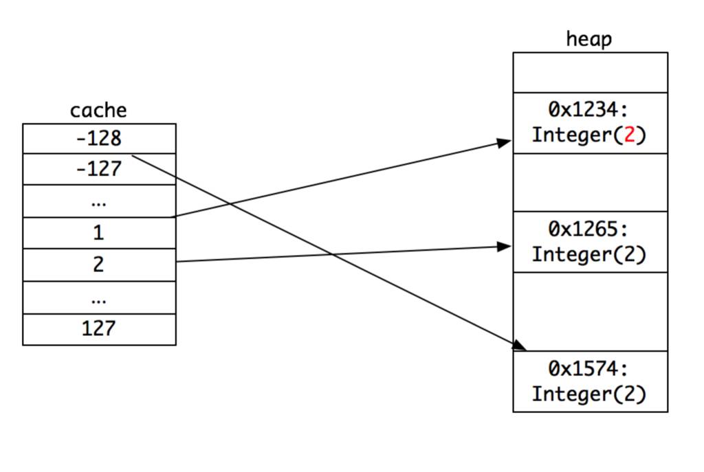
注意步骤 b 的值就是上一步从 1 改成 2 的那个值,因此最终内存的值就是:

一个简单代码的不简单实现  

所以,我们才看到最后 a b 输出的都是 2 。终于终于,我们分析清楚了结果了 ~~

那要达到最后我们要求的交换,怎么样修改呢?我们有两种方法

1 、不要让 Integer.valueOf 装箱发挥作用,避免使用 cache ,因此可以这样写:

一个简单代码的不简单实现

我们用 new Integer 代替了 Integer.valueOf 的自动装箱,这样 tmp 就分配到了一个不同的地址;

2 、我们使用 setInt 函数代替 set 函数,这样,需要传入的就是 int 型,而不是 Integer ,就不会发生自动装箱

一个简单代码的不简单实现

so... 问题解决了!

==== 总结的分割线 ====

看看,就是这么简单的一个代码实现,却隐藏了这么不简单的实现,包含了:

1 、函数调用的值传递;

2 、对象引用的值乃是内存地址;

3 、反射的可访问性;

4 java 编译器的自动装箱;

5 Integer 装箱的对象缓存。

这么好几个隐含的问题。怎么样,你看懂了嘛?

如果觉得老王讲的不错,下周日下午继续关注老王的微信吧( simplemain

一个简单代码的不简单实现

原文  http://mp.weixin.qq.com/s?__biz=MzA3MDExNzcyNA==&mid=2650392147&idx=1&sn=91ba6172edb887217eca35532c8a4af3&scene=0
正文到此结束
Loading...