转载

语音交互通用架构快速入门指南

先决条件

  • IBM Bluemix
  • Node-Red
  • 语音转文本/文本转语音服务
  • Natural Language Classifier 服务
  • IBM IoT Platform

Kickstart

Node-red 样板

(如果您已经有一个正在运行的 Node-RED starter 应用程序,请跳过此选择。)

用您的 bluemix 帐户导航到相关目录。然后选择样板下的 Node-RED starter。

语音交互通用架构快速入门指南

语音交互通用架构快速入门指南

按照说明在 Bluemix 上创建一个 Node-RED starter 应用程序实例。

Github

您还可以选择将您的新 BlueMix 应用程序链接到 github。在我们的原型开发环境中,github 不是必需的,但它是一个非常有用的工具。

语音交互通用架构快速入门指南

要获得有关 Node-RED Starter 的文档,可以随时访问 https://www.ng.bluemix.net/docs/#starters/Node-RED/nodered.html#nodered。

Node-red 示例流

从应用程序概述页面启动 Node-RED 流编辑器。

语音交互通用架构快速入门指南

可以在 http://generalclassifierapp.mybluemix.net/red/# 上随时访问原始流。还可以从此流复制节点,将它们导入剪贴板。

输入 Node-RED 流,并使用右上角菜单从剪切板中导入以下内容:

语音交互通用架构快速入门指南
[{“id”:”27b68ad3.846706″,”type”:”websocket-listener”,”z”:””,”path”:”/ws/test”,”wholemsg”:”false”},{“id”:”538a8f23.25ac6″,”type”:”subflow”,”name”:”Context Classifier Tier1″,”info”:””,”in”:[{“x”:42.5,”y”:212.5,”wires”:[{“id”:”89e2f248.48e9f8″}]}],”out”:[{“x”:1085,”y”:126.24996948242188,”wires”:[{“id”:”f8595231.ad40f”,”port”:0}]},{“x”:1086.25,”y”:187.49996948242188,”wires”:[{“id”:”f8595231.ad40f”,”port”:1}]},{“x”:1087.5,”y”:249.99996948242188,”wires”:[{“id”:”f8595231.ad40f”,”port”:2}]},{“x”:1086.25,”y”:316.25,”wires”:[{“id”:”f8595231.ad40f”,”port”:3}]}]},{“id”:”89e2f248.48e9f8″,”type”:”http request”,”z”:”538a8f23.25ac6″,”name”:”Tier1 Classifier”,”method”:”GET”,”ret”:”txt”,”url”:”https://gateway.watsonplatform.net/natural-language-classifier/api/v1/classifiers/<Insert your classifier(Tier1) here>/classify?text=”{{{payload}}}””,”x”:209,”y”:212.75,”wires”:[[“dce33bec.cf186″]]},{“id”:”f8595231.ad40f”,”type”:”switch”,”z”:”538a8f23.25ac6″,”name”:”Tier1 Switch”,”property”:”globalclass”,”rules”:[{“t”:”eq”,”v”:”Insert”},{“t”:”eq”,”v”:”Your”},{“t”:”eq”,”v”:”Classifications”},{“t”:”eq”,”v”:”Here”}],”checkall”:”true”,”outputs”:4,”x”:897.2999267578125,”y”:213.04998779296875,”wires”:[[],[],[],[]]},{“id”:”cb8e10e6.126eb8″,”type”:”function”,”z”:”538a8f23.25ac6″,”name”:”Tier1 Classification Extractor”,”func”:”msg.tier1=msg.payload.top_class;n//node.warn will show the chosen class in the debug tab for testingnnode.warn(msg.tier1);nmsg.payload=msg.inputtext;nreturn msg;”,”outputs”:1,”noerr”:0,”x”:664.7999267578125,”y”:213.04998779296875,”wires”:[[“f8595231.ad40f”]]},{“id”:”dce33bec.cf186″,”type”:”json”,”z”:”538a8f23.25ac6″,”name”:”NLC to JSON “,”x”:417.300048828125,”y”:213.04998779296875,”wires”:[[“cb8e10e6.126eb8″]]},{“id”:”36d2d9b4.72b2e6″,”type”:”subflow”,”name”:”Global Classifier”,”info”:”This is the first classifiernit makes global decisions basednon what classifications you need.nnThere can be many outputs.nIf you continue using the nmsg.inputtext to cary the message nto be classified.nThe only nodes you need to modifynfor it to work correctly are thenGlobal Context Classifer, and thenGlobal Switch node.nnThe Global Classification is storednas msg.globalclass in case you wantnto use it later in the flow.nnYou can build as many outputs as you nwould like, but keep in mind thatnthe more classes in your classifiernthe more complex your dataset must be.nnThere is a ballence to be struck betweennaccuracy, speed, and simplicity.n”,”in”:[{“x”:76.4500732421875,”y”:226.20001220703125,”wires”:[{“id”:”2936fd9e.a278d2″}]}],”out”:[{“x”:1132.5,”y”:122.49996948242188,”wires”:[{“id”:”942a347d.0bd6f”,”port”:0}]},{“x”:1132.5,”y”:186.24996948242188,”wires”:[{“id”:”942a347d.0bd6f”,”port”:1}]},{“x”:1135,”y”:247.5,”wires”:[{“id”:”942a347d.0bd6f”,”port”:2}]},{“x”:1136.25,”y”:311.25,”wires”:[{“id”:”942a347d.0bd6f”,”port”:3}]}]},{“id”:”2936fd9e.a278d2″,”type”:”http request”,”z”:”36d2d9b4.72b2e6″,”name”:”Global Context Classifier”,”method”:”GET”,”ret”:”txt”,”url”:”https://gateway.watsonplatform.net/natural-language-classifier/api/v1/classifiers/<Insert your classifier(Global) here>/classify?text=”{{{payload}}}””,”x”:261.9500732421875,”y”:226.20001220703125,”wires”:[[“1ecff052.89d338″]]},{“id”:”942a347d.0bd6f”,”type”:”switch”,”z”:”36d2d9b4.72b2e6″,”name”:”Global Switch”,”property”:”globalclass”,”rules”:[{“t”:”eq”,”v”:”Insert”},{“t”:”eq”,”v”:”Your”},{“t”:”eq”,”v”:”Classifications”},{“t”:”eq”,”v”:”Here”}],”checkall”:”true”,”outputs”:4,”x”:950.25,”y”:226.5,”wires”:[[],[],[],[]]},{“id”:”ae2499e1.693c2″,”type”:”function”,”z”:”36d2d9b4.72b2e6″,”name”:”Global Classification Extractor”,”func”:”msg.globalclass=msg.payload.top_class;n//node.warn will show the chosen class in the debug tab for testingnnode.warn(msg.globalclass);nmsg.payload=msg.inputtext;nreturn msg;”,”outputs”:1,”noerr”:0,”x”:717.75,”y”:226.5,”wires”:[[“942a347d.0bd6f”]]},{“id”:”1ecff052.89d338″,”type”:”json”,”z”:”36d2d9b4.72b2e6″,”name”:”NLC to JSON “,”x”:470.2501220703125,”y”:226.5,”wires”:[[“ae2499e1.693c2″]]},{“id”:”b8877e3e.42195″,”type”:”inject”,”z”:”3f44d95b.e1bca6″,”name”:”Test Text Input to Classifier Tree”,”topic”:””,”payload”:””,”payloadType”:”string”,”repeat”:””,”crontab”:””,”once”:false,”x”:175.03326416015625,”y”:159.533353805542,”wires”:[[“6aec91d4.989ab”]]},{“id”:”6aec91d4.989ab”,”type”:”function”,”z”:”3f44d95b.e1bca6″,”name”:”Input stored as msg.inputtext”,”func”:”msg.inputtext=msg.payload;nreturn msg;”,”outputs”:1,”noerr”:0,”x”:1031.9166946411133,”y”:155.25000762939453,”wires”:[[“b33f5aef.019ae”]]},{“id”:”de1fbf8a.c99628″,”type”:”comment”,”z”:”3f44d95b.e1bca6″,”name”:”Global Context Classifier”,”info”:”This is the first classifiernit makes global decisions basednon what classifications you need.nnThere can be many outputs.nIf you continue using the nmsg.inputtext to cary the message nto be classified.nThe only nodes you need to modifynfor it to work correctly are thenGlobal Context Classifer, and thenGlobal Switch node.nnThe Global Classification is storednas msg.globalclass in case you wantnto use it later in the flow.nnYou can build as many outputs as you nwould like, but keep in mind thatnthe more classes in your classifiernthe more complex your dataset must be.nnThere is a ballence to be struck betweennaccuracy, speed, and simplicity.n”,”x”:1287.333351135254,”y”:58.999982833862305,”wires”:[]},{“id”:”b33f5aef.019ae”,”type”:”subflow:36d2d9b4.72b2e6″,”z”:”3f44d95b.e1bca6″,”name”:”Global Classification”,”x”:1273.3917922973633,”y”:153.22501373291016,”wires”:[[],[],[],[“34c60b1f.46d3ac”]]},{“id”:”34c60b1f.46d3ac”,”type”:”subflow:538a8f23.25ac6″,”z”:”3f44d95b.e1bca6″,”x”:1539.4167556762695,”y”:247.75000762939453,”wires”:[[],[],[],[“6b9a4732.76af8″]]},{“id”:”dff37716.704d18″,”type”:”comment”,”z”:”3f44d95b.e1bca6″,”name”:”Tier1 Classifier”,”info”:”Typically this is the level of depth required nfor basic actions or information lookup to benidentified accurately.”,”x”:1513.583351135254,”y”:58.999982833862305,”wires”:[]},{“id”:”6384520b.e13bec”,”type”:”ibmiot in”,”z”:”3f44d95b.e1bca6″,”authentication”:”quickstart”,”inputType”:”evt”,”deviceId”:””,”applicationId”:””,”deviceType”:””,”eventType”:””,”commandType”:””,”format”:””,”name”:”IBM IoT”,”service”:””,”allDevices”:””,”allApplications”:””,”allDeviceTypes”:””,”allEvents”:””,”allCommands”:””,”allFormats”:””,”x”:105.33329010009766,”y”:274.1666793823242,”wires”:[[“f8d65074.30ec28″]]},{“id”:”1b2a65be.0e83b2″,”type”:”watson-speech-to-text”,”z”:”3f44d95b.e1bca6″,”name”:””,”lang”:”en-US”,”band”:”BroadbandModel”,”x”:661.27783203125,”y”:468.1166687011719,”wires”:[[“fc6fe658.de03″,”a05d1df7.ddb9b8″]]},{“id”:”9217ebdc.6eae8″,”type”:”ibmiot in”,”z”:”3f44d95b.e1bca6″,”authentication”:”quickstart”,”apiKey”:””,”inputType”:”evt”,”deviceId”:””,”applicationId”:””,”deviceType”:”HarmanTest”,”eventType”:”audio”,”commandType”:””,”format”:”JSON”,”name”:”IBM IoT”,”service”:”registered”,”allDevices”:true,”allApplications”:””,”allDeviceTypes”:true,”allEvents”:””,”allCommands”:””,”allFormats”:””,”x”:102.6943359375,”y”:469.7500915527344,”wires”:[[“1bbe3528.1ceff3″]]},{“id”:”1bbe3528.1ceff3″,”type”:”switch”,”z”:”3f44d95b.e1bca6″,”name”:”switch msg type”,”property”:”payload.type”,”rules”:[{“t”:”eq”,”v”:”start”},{“t”:”eq”,”v”:”end”},{“t”:”eq”,”v”:”body”}],”checkall”:”true”,”outputs”:3,”x”:278.4943542480469,”y”:469.7500457763672,”wires”:[[“79cce4c1.f7291c”],[“7d907e33.6bee2″],[“1ac8be7a.f75b3a”]]},{“id”:”4e8330bb.19ab28″,”type”:”comment”,”z”:”3f44d95b.e1bca6″,”name”:”Message Formats”,”info”:”Messages are published to IoTF on event `event_type`nnA new audio transmission always begins with a `start` message containing some metadata. nThe wav file is then base64 encoded and sent in chunks as `body` messages. nFinally, an `end` message is sent to identify the end of an audio transmission. nnStart Message:n————–n“`jsonn{n “type”:”start”,n “id”:”12345″,n “format”:”audio/wav”,n “size”:125234n}n“`nnBody Message:n————-n“`jsonn{n “type”:”body”,n “id”:”12345″,n “body”:”YWJj”n}n“`nnEnd Message:n————n“`jsonn{n “type”:”end”,n “id”:”12345″n}n“`”,”x”:530.4943542480469,”y”:381.7500305175781,”wires”:[]},{“id”:”fc6fe658.de03″,”type”:”debug”,”z”:”3f44d95b.e1bca6″,”name”:””,”active”:true,”console”:”false”,”complete”:”transcription”,”x”:848.8277587890625,”y”:428.4166564941406,”wires”:[]},{“id”:”f8d65074.30ec28″,”type”:”function”,”z”:”3f44d95b.e1bca6″,”name”:”Extract Assumptions From IoT”,”func”:”//Depending on the information sent to IoT some n//Assumptions can be captured at this stagenn//uncomment this code if you have informationn//to store from the device sent to the IoTFn//msg.assumptions=msg.payload.<assumptions>;nn//Store the main user text in msg.payloadn//This code is completed by establishing the n//structure of your uploaded data through IoTFnmsg.payload=msg.payload.<decided by device>;nreturn msg;”,”outputs”:1,”noerr”:0,”x”:323.27759552001953,”y”:318.6166763305664,”wires”:[[“6aec91d4.989ab”]]},{“id”:”79cce4c1.f7291c”,”type”:”function”,”z”:”3f44d95b.e1bca6″,”name”:”Start”,”func”:”nreturn msg;”,”outputs”:1,”noerr”:0,”x”:494.9999694824219,”y”:420.5000305175781,”wires”:[[]]},{“id”:”7d907e33.6bee2″,”type”:”function”,”z”:”3f44d95b.e1bca6″,”name”:”End”,”func”:”nreturn msg;”,”outputs”:1,”noerr”:0,”x”:494.9999694824219,”y”:469.2500305175781,”wires”:[[“1b2a65be.0e83b2″]]},{“id”:”1ac8be7a.f75b3a”,”type”:”function”,”z”:”3f44d95b.e1bca6″,”name”:”Body”,”func”:”nreturn msg;”,”outputs”:1,”noerr”:0,”x”:494.9999694824219,”y”:513.0000305175781,”wires”:[[]]},{“id”:”7e183f9.54e55c”,”type”:”comment”,”z”:”3f44d95b.e1bca6″,”name”:”Basic Input Types”,”info”:””,”x”:101.41668701171875,”y”:27.333328247070312,”wires”:[]},{“id”:”4597c07f.e8deb8″,”type”:”comment”,”z”:”3f44d95b.e1bca6″,”name”:”Test”,”info”:”If you want to test your own input. This can ncontain a string to be classified.”,”x”:86.33334350585938,”y”:111,”wires”:[]},{“id”:”5df02fa5.4ae848″,”type”:”comment”,”z”:”3f44d95b.e1bca6″,”name”:”IoT Message”,”info”:”If the string is sent to our IoT platform alongnwith the device metadata that we will use.nnWe can exctract the string to be classified andnstore other message data in this function.”,”x”:96.66665649414062,”y”:207.66668701171875,”wires”:[]},{“id”:”a05d1df7.ddb9b8″,”type”:”function”,”z”:”3f44d95b.e1bca6″,”name”:”Transcription to Payload”,”func”:”//This will send information from an instance n//of speech to text to the payloadnmsg.payload=msg.transcription;nreturn msg;”,”outputs”:1,”noerr”:0,”x”:871.5277099609375,”y”:507.6167297363281,”wires”:[[“6aec91d4.989ab”]]},{“id”:”b562bb62.5fecf8″,”type”:”comment”,”z”:”3f44d95b.e1bca6″,”name”:”Streaming Audio to IoT”,”info”:””,”x”:146.39999389648438,”y”:422.4000549316406,”wires”:[]},{“id”:”ae2b6da.a0b9d1″,”type”:”mqtt in”,”z”:”3f44d95b.e1bca6″,”name”:””,”topic”:””,”x”:98.39999389648438,”y”:652.4000244140625,”wires”:[[“90b9be33.a19fb8″]]},{“id”:”90b9be33.a19fb8″,”type”:”function”,”z”:”3f44d95b.e1bca6″,”name”:”Prep MQTT as Input to Speech to Text”,”func”:”//Prep MQTT message from your devicen//as a stream or recording for n//speech to textnreturn msg;”,”outputs”:1,”noerr”:0,”x”:368.3999938964844,”y”:652.4000244140625,”wires”:[[“1b2a65be.0e83b2″]]},{“id”:”22bb8df0.7408da”,”type”:”comment”,”z”:”3f44d95b.e1bca6″,”name”:”Message over MQTT”,”info”:”This can be either a stream or a file sentnover mqtt”,”x”:132.39999389648438,”y”:592.4000244140625,”wires”:[]},{“id”:”e288c4a5.d4aab”,”type”:”http in”,”z”:”3f44d95b.e1bca6″,”name”:””,”url”:””,”method”:”get”,”x”:98.39999389648438,”y”:758.3999938964843,”wires”:[[“2046b7e8.2034f”]]},{“id”:”f0f137ba.ffc02″,”type”:”websocket in”,”z”:”3f44d95b.e1bca6″,”name”:””,”x”:114.39999389648438,”y”:884.4000244140625,”wires”:[[“f877a742.4fe968″]]},{“id”:”f877a742.4fe968″,”type”:”function”,”z”:”3f44d95b.e1bca6″,”name”:”Extract from Websocket”,”func”:”//Recordingn//msg.payload=msg.payload.<recording json identifier>;nn//Streamn//msg.payload=msg.payload.<stream json identifier>;nreturn msg;”,”outputs”:1,”noerr”:0,”x”:356.3999938964844,”y”:884.4000244140625,”wires”:[[“1b2a65be.0e83b2″]]},{“id”:”bf0baef1.d9091″,”type”:”comment”,”z”:”3f44d95b.e1bca6″,”name”:”Websocket”,”info”:””,”x”:108.39999389648438,”y”:834.3999938964841,”wires”:[]},{“id”:”2928494c.fb3e0e”,”type”:”tcp in”,”z”:”3f44d95b.e1bca6″,”server”:”client”,”host”:””,”port”:””,”datamode”:”stream”,”datatype”:”buffer”,”newline”:””,”topic”:””,”name”:””,”base64″:false,”x”:106.39999389648438,”y”:1012.4000244140625,”wires”:[[“55ab6bb0.f57ffc”]]},{“id”:”ee07d28c.73f0f”,”type”:”comment”,”z”:”3f44d95b.e1bca6″,”name”:”TCP”,”info”:””,”x”:100.39999389648438,”y”:958.4000244140625,”wires”:[]},{“id”:”2046b7e8.2034f”,”type”:”function”,”z”:”3f44d95b.e1bca6″,”name”:”Extract Recording from HTTP”,”func”:”//msg.payload=msg.req.body;nreturn msg;”,”outputs”:1,”noerr”:0,”x”:376.3999938964844,”y”:758.4000244140625,”wires”:[[“1b2a65be.0e83b2″]]},{“id”:”99ad85de.aab01″,”type”:”comment”,”z”:”3f44d95b.e1bca6″,”name”:”Message over HTTP”,”info”:””,”x”:126.39999389648438,”y”:706.4000244140625,”wires”:[]},{“id”:”55ab6bb0.f57ffc”,”type”:”function”,”z”:”3f44d95b.e1bca6″,”name”:”Extract Recording/Stream from TCP”,”func”:”nreturn msg;”,”outputs”:1,”noerr”:0,”x”:376.3999938964844,”y”:1012.4000244140625,”wires”:[[“1b2a65be.0e83b2″]]},{“id”:”1ed936a6.4241b1″,”type”:”comment”,”z”:”3f44d95b.e1bca6″,”name”:”Tier2-N Classifiers”,”info”:”These classifiers are used until the levelnof detail is sufficient to take actions.nTypically there are no more than three if ndesigned appropriately.”,”x”:1802.39990234375,”y”:230.39999389648438,”wires”:[]},{“id”:”6b9a4732.76af8″,”type”:”function”,”z”:”3f44d95b.e1bca6″,”name”:”Placeholder”,”func”:”nreturn msg;”,”outputs”:1,”noerr”:0,”x”:1786.39990234375,”y”:260.3999938964844,”wires”:[[“71e618.ed8fd9e8″,”362bc9e0.a3065e”,”6e18d196.152c78″,”1e4d94bd.552543″]]},{“id”:”71e618.ed8fd9e8″,”type”:”function”,”z”:”3f44d95b.e1bca6″,”name”:”Command/Action”,”func”:”//prep message for IoT Foundation herenreturn msg;”,”outputs”:1,”noerr”:0,”x”:2166.39990234375,”y”:260.3999938964844,”wires”:[[“1f0e9a6a.5aba76″]]},{“id”:”392009c6.c3dc76″,”type”:”comment”,”z”:”3f44d95b.e1bca6″,”name”:”Possible Outputs “,”info”:”Each of these example outputs can be configurednto be triggered after the classifiers are nselected. They will need to be changed to fitnyour application.nnIf you application needs conversation, these ncan have a question to the user posed over textnor speaker, and a new branch of classifiers fornthe user’s response.n”,”x”:2164.39990234375,”y”:66.39999389648438,”wires”:[]},{“id”:”9971cba6.e0c768″,”type”:”comment”,”z”:”3f44d95b.e1bca6″,”name”:”Command to IoT”,”info”:””,”x”:2158.39990234375,”y”:212.39999389648438,”wires”:[]},{“id”:”1f0e9a6a.5aba76″,”type”:”ibmiot out”,”z”:”3f44d95b.e1bca6″,”authentication”:”quickstart”,”outputType”:””,”deviceId”:””,”deviceType”:””,”eventCommandType”:””,”format”:””,”data”:””,”name”:”IBM IoT”,”service”:””,”x”:2390.39990234375,”y”:260.3999938964844,”wires”:[]},{“id”:”457f2e23.0922a8″,”type”:”ibmpush”,”z”:”3f44d95b.e1bca6″,”name”:””,”ApplicationID”:””,”ApplicationRoute”:””,”identifiers”:””,”notification”:”broadcast”,”x”:2384.39990234375,”y”:448.3999938964844,”wires”:[]},{“id”:”4d55ff41.20bc8″,”type”:”comment”,”z”:”3f44d95b.e1bca6″,”name”:”IBM Push Notifications”,”info”:””,”x”:2178.39990234375,”y”:344.3999938964844,”wires”:[]},{“id”:”362bc9e0.a3065e”,”type”:”function”,”z”:”3f44d95b.e1bca6″,”name”:”Prep Push”,”func”:”msg.url=”insert url here”;nmsg.payload=”your message goes here”;nreturn msg;”,”outputs”:1,”noerr”:0,”x”:2148.399993896484,”y”:448.39999389648426,”wires”:[[“457f2e23.0922a8″]]},{“id”:”dfc3878b.766b08″,”type”:”websocket out”,”z”:”3f44d95b.e1bca6″,”name”:””,”server”:”27b68ad3.846706″,”client”:””,”x”:2446.39990234375,”y”:608.4000244140625,”wires”:[]},{“id”:”6e18d196.152c78″,”type”:”function”,”z”:”3f44d95b.e1bca6″,”name”:”Prep Message for Websocket”,”func”:”msg.payload=”your message goes here”nreturn msg;”,”outputs”:1,”noerr”:0,”x”:2206.39990234375,”y”:608.4000244140625,”wires”:[[“dfc3878b.766b08″]]},{“id”:”4b52504c.243df8″,”type”:”comment”,”z”:”3f44d95b.e1bca6″,”name”:”Websocket output”,”info”:””,”x”:2168.39990234375,”y”:542.4000244140625,”wires”:[]},{“id”:”2bbd4ea9.89b02a”,”type”:”http response”,”z”:”3f44d95b.e1bca6″,”name”:””,”x”:2396.39990234375,”y”:742.4000244140625,”wires”:[]},{“id”:”a4cd5e35.3cbaf8″,”type”:”comment”,”z”:”3f44d95b.e1bca6″,”name”:”HTTP Message “,”info”:””,”x”:2160.39990234375,”y”:692.4000244140625,”wires”:[]},{“id”:”1e4d94bd.552543″,”type”:”function”,”z”:”3f44d95b.e1bca6″,”name”:””,”func”:”msg.payload=”Body of response goes here”;nmsg.headers=”headers go here”;nmsg.statusCode=”if applicable put status code here”;nreturn msg;”,”outputs”:1,”noerr”:0,”x”:2140.39990234375,”y”:742.4000244140625,”wires”:[[“2bbd4ea9.89b02a”]]}]

由此产生的流看起来应该是这个样子:

语音交互通用架构快速入门指南

如何使用通用架构

通用架构

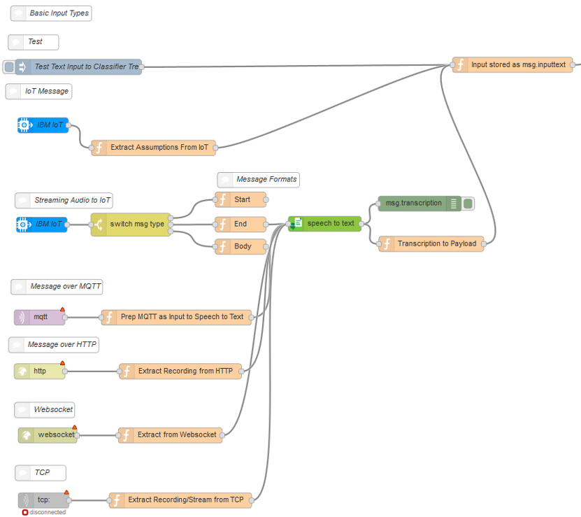
输入

语音交互通用架构快速入门指南

这些输入应该根据您的使用情况来定义,但我们的出发点是帮助改进原型。还有其他发送输入的方法,但这些是最常见的方法。每个方法都需要进行配置,以便用于您打算使用的设备。

分类器树

已转换语音的分类是通过分析贯穿多个层的自然语言完成的。

语音交互通用架构快速入门指南

该流程中的每一步都代表了 NLC BlueMix 服务上的一个分类器(一个服务众多分类器)。对于大多数应用程序,只需通过两层即可到达可操作的信息,但层数可能会增加,具体数量取决于应用程序。输出的数量应该是可更改的,它们代表了类的数量。此操作可以在您已在 BlueMix 服务上构建全局分类器后进行。

语音交互通用架构快速入门指南

这种架构使得每个步骤都很容易解析,并提供高精度的、有限的培训数据。当知道我们想要在用户和设备之间支持的交互时,这种架构是最合适的。

您需要配置该流中的每个节点,以适应您构建的分类器。

关于如何使用 NLC 服务构建分类器的更多信息,请随时访问以下网址:

https://www.ibm.com/smarterplanet/us/en/ibmwatson/developercloud/nl-classifier.html

在构建分类器树时,请记住,每种类别都应该是很明显的。因此,每个单独的分类器都是小而准确的。您的分类类别应该尽可能地与其他类别不同。

采用食品作为全球分类的一个例子,第 1 层的分类可能是肉类,第 2 层的分类可能是鱼。在确定第 2 层的分类后,我们可以将字符串解析为找到诸如 “金枪鱼” 或 “鲑鱼” 之类的词。因此,在第 3 层中,我们可以让机器和人类讲同一种语言。更多的层次意味着更多的特性,还意味着更多的结果。

输出

语音交互通用架构快速入门指南

有许多可能的输出。每个输出都展示了 BlueMix 和 Node-RED 促进通信的能力,从人类到设备,再到认知云。与输入类似,这些输出也需要进行配置,以便用于您的环境和设备。

原文  http://www.ibm.com/developerworks/cn/iot/blog/general-architecture-for-voice-interaction-quickstart-guide/index.html?ca=drs-
正文到此结束
Loading...