转载

HashMap和HashTable到底哪不同?

HashMap和HashTable有什么不同?在面试和被面试的过程中,我问过也被问过这个问题,也见过了不少回答,今天决定写一写自己心目中的理想答案。

代码版本

JDK每一版本都在改进。本文讨论的HashMap和HashTable基于JDK 1.7.0_67。源码见 这里

1. 时间

HashTable产生于JDK 1.1,而HashMap产生于JDK 1.2。从时间的维度上来看,HashMap要比HashTable出现得晚一些。

2. 作者

以下是HashTable的作者:

 以下代码及注释来自java.util.HashTable  * @author  Arthur van Hoff * @author  Josh Bloch * @author  Neal Gafter  

以下是HashMap的作者:

 以下代码及注释来自java.util.HashMap   * @author  Doug Lea  * @author  Josh Bloch  * @author  Arthur van Hoff  * @author  Neal Gafter  

可以看到HashMap的作者多了大神Doug Lea。不了解Doug Lea的,可以看 这里 。

3. 对外的接口(API)

HashMap和HashTable都是基于哈希表来实现键值映射的工具类。讨论他们的不同,我们首先来看一下他们暴露在外的API有什么不同。

3.1 Public Method

下面两张图,我画出了HashMap和HashTable的类继承体系,并列出了这两个类的可供外部调用的公开方法。

HashMap和HashTable到底哪不同? HashMap和HashTable到底哪不同?

从图中可以看出,两个类的继承体系有些不同。虽然都实现了Map、Cloneable、Serializable三个接口。但是HashMap继承自抽象类AbstractMap,而HashTable继承自抽象类Dictionary。其中Dictionary类是一个已经被废弃的类,这一点我们可以从它代码的注释中看到:

 以下代码及注释来自java.util.Dictionary   * <strong>NOTE: This class is obsolete.  New implementations should  * implement the Map interface, rather than extending this class.</strong>  

同时我们看到HashTable比HashMap多了两个公开方法。一个是elements,这来自于抽象类Dictionary,鉴于该类已经废弃,所以这个方法也就没什么用处了。另一个多出来的方法是contains,这个多出来的方法也没什么用,因为它跟containsValue方法功能是一样的。代码为证:

 以下代码及注释来自java.util.HashTable   public synchronized boolean contains(Object value) {      if (value == null) {          throw new NullPointerException();      }       Entry tab[] = table;      for (int i = tab.length ; i-- > 0 ;) {          for (Entry<K,V> e = tab[i] ; e != null ; e = e.next) {              if (e.value.equals(value)) {                  return true;              }          }      }      return false;  }   public boolean containsValue(Object value) {      return contains(value);  }  

所以从公开的方法上来看,这两个类提供的,是一样的功能。都提供键值映射的服务,可以增、删、查、改键值对,可以对建、值、键值对提供遍历视图。支持浅拷贝,支持序列化。

3.2 Null Key & Null Value

HashMap是支持null键和null值的,而HashTable在遇到null时,会抛出NullPointerException异常。这并不是因为HashTable有什么特殊的实现层面的原因导致不能支持null键和null值,这仅仅是因为HashMap在实现时对null做了特殊处理,将null的hashCode值定为了0,从而将其存放在哈希表的第0个bucket中。我们一put方法为例,看一看代码的细节:

 以下代码及注释来自java.util.HashTable  public synchronized V put(K key, V value) {      // 如果value为null,抛出NullPointerException     if (value == null) {         throw new NullPointerException();     }      // 如果key为null,在调用key.hashCode()时抛出NullPointerException      // ... }   以下代码及注释来自java.util.HasMap  public V put(K key, V value) {     if (table == EMPTY_TABLE) {         inflateTable(threshold);     }     // 当key为null时,调用putForNullKey特殊处理     if (key == null)         return putForNullKey(value);     // ... }  private V putForNullKey(V value) {     // key为null时,放到table[0]也就是第0个bucket中     for (Entry<K,V> e = table[0]; e != null; e = e.next) {         if (e.key == null) {             V oldValue = e.value;             e.value = value;             e.recordAccess(this);             return oldValue;         }     }     modCount++;     addEntry(0, null, value, 0);     return null; }  

4. 实现原理

本节讨论HashMap和HashTable在数据结构和算法层面,有什么不同。

4.1 数据结构

HashMap和HashTable都使用哈希表来存储键值对。在数据结构上是基本相同的,都创建了一个继承自Map.Entry的私有的内部类Entry,每一个Entry对象表示存储在哈希表中的一个键值对。

Entry对象唯一表示一个键值对,有四个属性:

-K key 键对象 -V value 值对象 -int hash 键对象的hash值 -Entry<K, V> entry 指向链表中下一个Entry对象,可为null,表示当前Entry对象在链表尾部

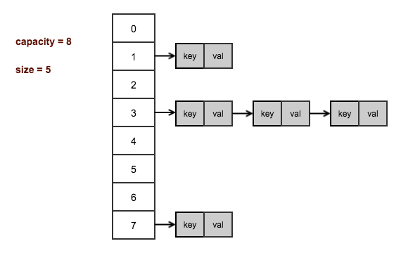
可以说,有多少个键值对,就有多少个Entry对象,那么在HashMap和HashTable中是怎么存储这些Entry对象,以方便我们快速查找和修改的呢?请看下图。

HashMap和HashTable到底哪不同?

上图画出的是一个桶数量为8,存有5个键值对的HashMap/HashTable的内存布局情况。可以看到HashMap/HashTable内部创建有一个Entry类型的引用数组,用来表示哈希表,数组的长度,即是哈希桶的数量。而数组的每一个元素都是一个Entry引用,从Entry对象的属性里,也可以看出其是链表的节点,每一个Entry对象内部又含有另一个Entry对象的引用。

这样就可以得出结论,HashMap/HashTable内部用Entry数组实现哈希表,而对于映射到同一个哈希桶(数组的同一个位置)的键值对,使用Entry链表来存储(解决hash冲突)。

 以下代码及注释来自java.util.HashTable  /**  * The hash table data.  */ private transient Entry<K,V>[] table;   以下代码及注释来自java.util.HashMap  /**  * The table, resized as necessary. Length MUST Always be a power of two.  */ transient Entry<K,V>[] table = (Entry<K,V>[]) EMPTY_TABLE;  

从代码可以看到,对于哈希桶的内部表示,两个类的实现是一致的。

4.2 算法

上一小节已经说了用来表示哈希表的内部数据结构。HashMap/HashTable还需要有算法来将给定的键key,映射到确定的hash桶(数组位置)。需要有算法在哈希桶内的键值对多到一定程度时,扩充哈希表的大小(数组的大小)。本小节比较这两个类在算法层面有哪些不同。

初始容量大小和每次扩充容量大小的不同。先看代码:

 以下代码及注释来自java.util.HashTable  // 哈希表默认初始大小为11 public Hashtable() {     this(11, 0.75f); }  protected void rehash() {     int oldCapacity = table.length;     Entry<K,V>[] oldMap = table;      // 每次扩容为原来的2n+1     int newCapacity = (oldCapacity << 1) + 1;     // ... }   以下代码及注释来自java.util.HashMap  // 哈希表默认初始大小为2^4=16 static final int DEFAULT_INITIAL_CAPACITY = 1 << 4; // aka 16  void addEntry(int hash, K key, V value, int bucketIndex) {     // 每次扩充为原来的2n      if ((size >= threshold) && (null != table[bucketIndex])) {        resize(2 * table.length); }  

可以看到HashTable默认的初始大小为11,之后每次扩充为原来的2n+1。HashMap默认的初始化大小为16,之后每次扩充为原来的2倍。还有我没列出代码的一点,就是如果在创建时给定了初始化大小,那么HashTable会直接使用你给定的大小,而HashMap会将其扩充为2的幂次方大小。

也就是说HashTable会尽量使用素数、奇数。而HashMap则总是使用2的幂作为哈希表的大小。我们知道当哈希表的大小为素数时,简单的取模哈希的结果会更加均匀(具体证明,见这篇文章),所以单从这一点上看,HashTable的哈希表大小选择,似乎更高明些。但另一方面我们又知道,在取模计算时,如果模数是2的幂,那么我们可以直接使用位运算来得到结果,效率要大大高于做除法。所以从hash计算的效率上,又是HashMap更胜一筹。

所以,事实就是HashMap为了加快hash的速度,将哈希表的大小固定为了2的幂。当然这引入了哈希分布不均匀的问题,所以HashMap为解决这问题,又对hash算法做了一些改动。具体我们来看看,在获取了key对象的hashCode之后,HashTable和HashMap分别是怎样将他们hash到确定的哈希桶(Entry数组位置)中的。

 以下代码及注释来自java.util.HashTable  // hash 不能超过Integer.MAX_VALUE 所以要取其最小的31个bit int hash = hash(key); int index = (hash & 0x7FFFFFFF) % tab.length;  // 直接计算key.hashCode() private int hash(Object k) {     // hashSeed will be zero if alternative hashing is disabled.     return hashSeed ^ k.hashCode(); }   以下代码及注释来自java.util.HashMap int hash = hash(key); int i = indexFor(hash, table.length);  // 在计算了key.hashCode()之后,做了一些位运算来减少哈希冲突 final int hash(Object k) {     int h = hashSeed;     if (0 != h && k instanceof String) {         return sun.misc.Hashing.stringHash32((String) k);     }      h ^= k.hashCode();      // This function ensures that hashCodes that differ only by     // constant multiples at each bit position have a bounded     // number of collisions (approximately 8 at default load factor).     h ^= (h >>> 20) ^ (h >>> 12);     return h ^ (h >>> 7) ^ (h >>> 4); }  // 取模不再需要做除法 static int indexFor(int h, int length) {     // assert Integer.bitCount(length) == 1 : "length must be a non-zero power of 2";     return h & (length-1); }  

正如我们所言,HashMap由于使用了2的幂次方,所以在取模运算时不需要做除法,只需要位的与运算就可以了。但是由于引入的hash冲突加剧问题,HashMap在调用了对象的hashCode方法之后,又做了一些位运算在打散数据。关于这些位计算为什么可以打散数据的问题,本文不再展开了。感兴趣的可以看 这里 。

如果你有细心读代码,还可以发现一点,就是HashMap和HashTable在计算hash时都用到了一个叫hashSeed的变量。这是因为映射到同一个hash桶内的Entry对象,是以链表的形式存在的,而链表的查询效率比较低,所以HashMap/HashTable的效率对哈希冲突非常敏感,所以可以额外开启一个可选hash(hashSeed),从而减少哈希冲突。因为这是两个类相同的一点,所以本文不再展开了,感兴趣的看 这里 。事实上,这个优化在JDK 1.8中已经去掉了,因为JDK 1.8中,映射到同一个哈希桶(数组位置)的Entry对象,使用了红黑树来存储,从而大大加速了其查找效率。

5. 线程安全

我们说HashTable是同步的,HashMap不是,也就是说HashTable在多线程使用的情况下,不需要做额外的同步,而HashMap则不行。那么HashTable是怎么做到的呢?

 以下代码及注释来自java.util.HashTable  public synchronized V get(Object key) {     Entry tab[] = table;     int hash = hash(key);     int index = (hash & 0x7FFFFFFF) % tab.length;     for (Entry<K,V> e = tab[index] ; e != null ; e = e.next) {         if ((e.hash == hash) && e.key.equals(key)) {             return e.value;         }     }     return null; }  public Set<K> keySet() {     if (keySet == null)         keySet = Collections.synchronizedSet(new KeySet(), this);     return keySet; }  

可以看到,也比较简单,就是公开的方法比如get都使用了synchronized描述符。而遍历视图比如keySet都使用了Collections.synchronizedXXX进行了同步包装。

6. 代码风格

从我的品位来看,HashMap的代码要比HashTable整洁很多。下面这段HashTable的代码,我就觉着有点混乱,不太能接受这种代码复用的方式。

 以下代码及注释来自java.util.HashTable  /**  * A hashtable enumerator class.  This class implements both the  * Enumeration and Iterator interfaces, but individual instances  * can be created with the Iterator methods disabled.  This is necessary  * to avoid unintentionally increasing the capabilities granted a user  * by passing an Enumeration.  */ private class Enumerator<T> implements Enumeration<T>, Iterator<T> {     Entry[] table = Hashtable.this.table;     int index = table.length;     Entry<K,V> entry = null;     Entry<K,V> lastReturned = null;     int type;      /**      * Indicates whether this Enumerator is serving as an Iterator      * or an Enumeration.  (true -> Iterator).      */     boolean iterator;      /**      * The modCount value that the iterator believes that the backing      * Hashtable should have.  If this expectation is violated, the iterator      * has detected concurrent modification.      */     protected int expectedModCount = modCount;      Enumerator(int type, boolean iterator) {         this.type = type;         this.iterator = iterator;     }          //...  }  

7. HashTable已经被淘汰了,不要在代码中再使用它。

以下描述来自于HashTable的类注释:

If a thread-safe implementation is not needed, it is recommended to use HashMap in place of Hashtable. If a thread-safe highly-concurrent implementation is desired, then it is recommended to use java.util.concurrent.ConcurrentHashMap in place of Hashtable.

简单来说就是,如果你不需要线程安全,那么使用HashMap,如果需要线程安全,那么使用ConcurrentHashMap。HashTable已经被淘汰了,不要在新的代码中再使用它。

8. 持续优化

虽然HashMap和HashTable的公开接口应该不会改变,或者说改变不频繁。但每一版本的JDK,都会对HashMap和HashTable的内部实现做优化,比如上文曾提到的JDK 1.8的红黑树优化。所以,尽可能的使用新版本的JDK吧,除了那些炫酷的新功能,普通的API也会有性能上有提升。

为什么HashTable已经淘汰了,还要优化它?因为有老的代码还在使用它,所以优化了它之后,这些老的代码也能获得性能提升。

Reference

  • https://github.com/ZhaoX/jdk-1.7-annotated/blob/master/src/java/util/HashMap.java
  • https://github.com/ZhaoX/jdk-1.7-annotated/blob/master/src/java/util/Hashtable.java
原文  http://zhaox.github.io/2016/07/05/hashmap-vs-hashtable
正文到此结束
Loading...