转载

前端资源动态渲染模式介绍之seed篇

前面两篇文章( 前端资源动态渲染模式介绍之概览篇 和 前端资源动态渲染模式介绍之combo篇 )介绍了combo模式,今天重点介绍下seed模式,seed模式是一种利用js动态解析页面模块依赖,而且结合localstorage和combo 服务,实现的一种速度更快的加载方式。

seed模式特点

  • 结合打包工具,实现页面依赖管理,seedjs不需要维护整站(整个项目)的resourcemap,combo需要使用后台语言维护 map.json
  • 结合localstorage,将模块缓存到ls,方便全站(单域名)下公用,下载过模块避免二次请求
  • 对于更新的,没有下载过的模块,拼成combo url,一次加载,避免多次请求

如何实现seed模式

要实现seed模式,要修改模块定义和引入函数,例如AMD中的 definerequire ,结合打包工具,实现静态资源依赖表 resourcemap (例如fis中的map.json)的字段自定义

define 函数进行改造

首先对 define 函数进行改造,增加参数传入md5: define(id, factory, md5) ,使其将factory源码和版本号存入localstorage,文件的md5值,可以结合打包工具实现,fis中的 file 对象有个方法是 file.getHash() 可以获取md5值,这个值还需要存入 resourcemap ,用于比较缓存中的version和下发的 resourcemap 是否一致,如果不一致则需要重新拉最新版本。

localstorage中缓存的内容是factory的源码,加上version(hash):

//代码示例如下 //找到resourcemap中的id var map = resouceMap[id]; //拼缓存的数据 var content = {     version: map.hash,     //code是factory的内容     code: factory.toString() } localStorage[id] = JSON.stringify(content)

resourcemap 的改造

这个很简单,增加个字段: hash

字段
id 唯一id
uri 线上cdn完整url
hash 文件md5
deps 依赖的模块

对文件进行改造

为了防止每个页面都是用全局的 resourcemap (fis的map.json),对于单个页面文件需要输出自己的依赖关系表 resourcemap ,减少页面的大小,这部分工作也是通过打包工具实现的。

打包工具将每个页面的依赖关系遍历出来,然后输出到每个页面,例如fis3的做法是: http://fis.baidu.com/fis3/docs/lv3.html#%E9%9D%99%E6%80%81%E8%B5%84%E6%BA%90%E6%98%A0%E5%B0%84%E8%A1%A8

require 函数的改造

require 函数是获取模块依赖关系,没有的则加载模块,优先加载依赖的模块,等依赖模块加载完毕后,再遍历向上加载,保证模块代码执行的时候,该模块依赖的模块都已经加载完毕。

在seed模式中, require 发现一个模块没有执行,需要加载之前,应该先去localstorage中读取代码,如果有这个模块的代码,并且 versionresourcemap 的值一致,那么就可以不加载,直接将localstorage的代码拼成 define 函数执行,如果version不一致或者localstorage中不存在require的模块id缓存,那么就收集该模块在 resourcemap 中的uri,等到依赖遍历完毕后,拼成combo url,一次性加载,避免挨个加载等候回调的窘相。

//执行ls中的模块代码如下 //如果在ls中,需要校验依赖是否都已经defined var mod; if (ls && (mod = ls[id])) {     mod = JSON.parse(mod);     var childHash = map.hash;     //mod.v就是version     if (childHash && mod.code && mod.v === childHash) {         var s = document.createElement('script');         s.appendChild(document.createTextNode('Bdbox.define("' + id + '",' + mod.code + ')'));         document.head.appendChild(s);     } }

combo url拼接的时候,可以设置combo root url和max_files,用于替换cdn地址和最大合并文件的数量

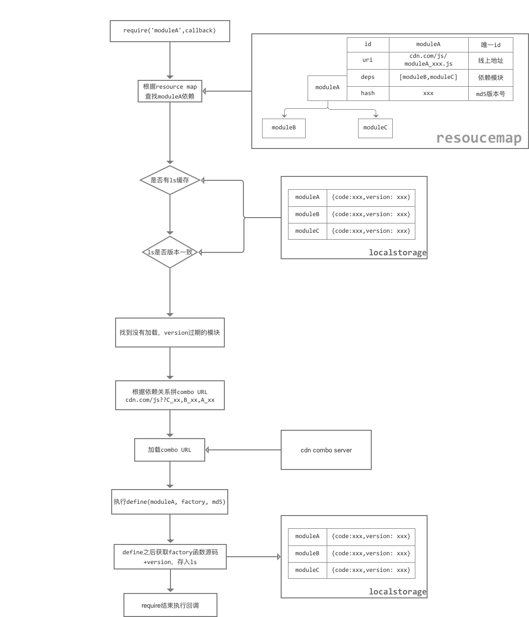
流程图如下

下面流程图中,页面用到了 moduleA 的一个模块, moduleA 模块依赖两个模块: moduleBmoduleC ,页面的流程如下

前端资源动态渲染模式介绍之seed篇
原文  http://js8.in/2016/07/24/前端资源动态渲染模式介绍之seed篇/
正文到此结束
Loading...