转载

认识CoreData—多线程

认识CoreData—多线程

投稿文章,作者:刘小壮( 简书 )

导读:

认识CoreData—初识CoreData

认识CoreData—基础使用

认识CoreData—使用进阶

认识CoreData—高级用法

正文:

CoreData使用相关的技术点已经讲差不多了,我所掌握的也就这么多了....

在本篇文章中主要讲CoreData的多线程,其中会包括并发队列类型、线程安全等技术点。我对多线程的理解可能不是太透彻,文章中出现的问题还请各位指出。在之后公司项目使用CoreData的过程中,我会将其中遇到的多线程相关的问题更新到文章中。

在文章的最后,会根据我对CoreData多线程的学习,以及在工作中的具体使用,给出一些关于多线程结构的设计建议,各位可以当做参考。

文章中如有疏漏或错误,还请各位及时提出,谢谢!

MOC并发队列类型

在CoreData中MOC是支持多线程的,可以在创建MOC对象时,指定其并发队列的类型。当指定队列类型后,系统会将操作都放在指定的队列中执行,如果指定的是私有队列,系统会创建一个新的队列。但这都是系统内部的行为,我们并不能获取这个队列,队列由系统所拥有,并由系统将任务派发到这个队列中执行的。

NSManagedObjectContext并发队列类型:

  • NSConfinementConcurrencyType : 如果使用init方法初始化上下文,默认就是这个并发类型。这个枚举值是不支持多线程的,从名字上也体现出来了。

  • NSPrivateQueueConcurrencyType : 私有并发队列类型,操作都是在子线程中完成的。

  • NSMainQueueConcurrencyType : 主并发队列类型,如果涉及到UI相关的操作,应该考虑使用这个枚举值初始化上下文。

其中NSConfinementConcurrencyType类型在iOS9之后已经被苹果废弃,不建议使用这个API。使用此类型创建的MOC,调用某些比较新的CoreData的API可能会导致崩溃。

MOC多线程调用方式

在CoreData中MOC不是线程安全的,在多线程情况下使用MOC时,不能简单的将MOC从一个线程中传递到另一个线程中使用,这并不是CoreData的多线程,而且会出问题。对于MOC多线程的使用,苹果给出了自己的解决方案。

在创建的MOC中使用多线程,无论是私有队列还是主队列,都应该采用下面两种多线程的使用方式,而不是自己手动创建线程。调用下面方法后,系统内部会将任务派发到不同的队列中执行。可以在不同的线程中调用MOC的这两个方法,这个是允许的。

- (void)performBlock:(void (^)())block         //异步执行的block,调用之后会立刻返回
- (void)performBlockAndWait:(void (^)())block    //同步执行的block,调用之后会等待这个任务完成,才会继续向下执行

下面是多线程调用的示例代码,在多线程的环境下执行MOC的save方法,就是将save方法放在MOC的block体中异步执行,其他方法的调用也是一样的。

[context performBlock:^{
    [context save:nil];
}];

但是需要注意的是,这两个block方法不能在NSConfinementConcurrencyType类型的MOC下调用,这个类型的MOC是不支持多线程的,只支持其他两种并发方式的MOC。

多线程的使用

在业务比较复杂的情况下,需要进行大量数据处理,并且还需要涉及到UI的操作。对于这种复杂需求,如果都放在主队列中,对性能和界面流畅度都会有很大的影响,导致用户体验非常差,降低屏幕FPS。对于这种情况,可以采取多个MOC配合的方式。

CoreData多线程的发展中,在iOS5经历了一次比较大的变化,之后可以更方便的使用多线程。从iOS5开始,支持设置MOC的parentContext属性,通过这个属性可以设置MOC的父MOC。下面会针对iOS5之前和之后,分别讲解CoreData的多线程使用。

尽管现在的开发中早就不兼容iOS5之前的系统了,但是作为了解这里还是要讲一下,而且这种同步方式在iOS5之后也是可以正常使用的,也有很多人还在使用这种同步方式,下面其他章节也是同理。

iOS 5之前使用多个MOC

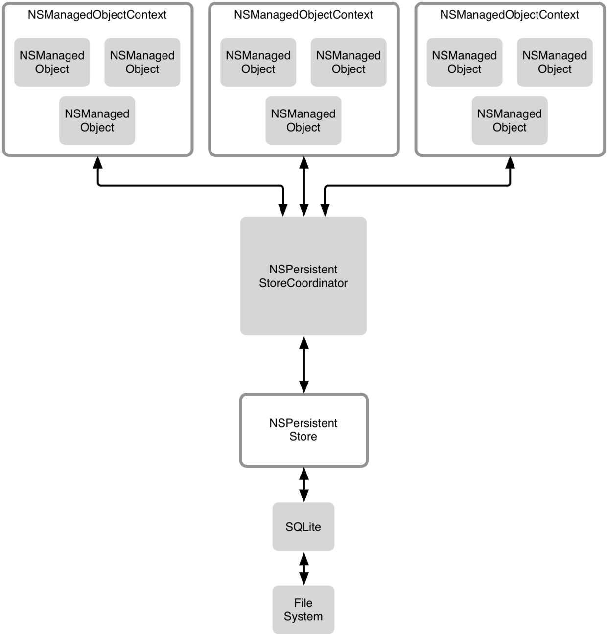
在iOS 5之前实现MOC的多线程,可以创建多个MOC,多个MOC使用同一个PSC,并让多个MOC实现数据同步。通过这种方式不用担心PSC在调用过程中的线程问题,MOC在使用PSC进行save操作时,会对PSC进行加锁,等当前加锁的MOC执行完操作之后,其他MOC才能继续执行操作。

每一个PSC都对应着一个持久化存储区,PSC知道存储区中数据存储的数据结构,而MOC需要使用这个PSC进行save操作的实现。

认识CoreData—多线程

多线程结构

这样做有一个问题,当一个MOC发生改变并持久化到本地时,系统并不会将其他MOC缓存在内存中的NSManagedObject对象改变。所以这就需要我们在MOC发生改变时,将其他MOC数据更新。

根据上面的解释,在下面例子中创建了一个主队列的mainMOC,主要用于UI操作。一个私有队列的backgroundMOC,用于除UI之外的耗时操作,两个MOC使用的同一个PSC。

// 获取PSC实例对象
- (NSPersistentStoreCoordinator *)persistentStoreCoordinator {
    // 创建托管对象模型,并指明加载Company模型文件
    NSURL *modelPath = [[NSBundle mainBundle] URLForResource:@"Company" withExtension:@"momd"];
    NSManagedObjectModel *model = [[NSManagedObjectModel alloc] initWithContentsOfURL:modelPath];
       // 创建PSC对象,并将托管对象模型当做参数传入,其他MOC都是用这一个PSC。
    NSPersistentStoreCoordinator *PSC = [[NSPersistentStoreCoordinator alloc] initWithManagedObjectModel:model];
    // 根据指定的路径,创建并关联本地数据库
    NSString *dataPath = NSSearchPathForDirectoriesInDomains(NSDocumentDirectory, NSUserDomainMask, YES).lastObject;
    dataPath = [dataPath stringByAppendingFormat:@"/%@.sqlite", @"Company"];
    [PSC addPersistentStoreWithType:NSSQLiteStoreType configuration:nil URL:[NSURL fileURLWithPath:dataPath] options:nil error:nil];
    return PSC;
}
// 初始化用于本地存储的所有MOC
- (void)createManagedObjectContext {
    // 创建PSC实例对象,其他MOC都用这一个PSC。
    NSPersistentStoreCoordinator *PSC = self.persistentStoreCoordinator;
    // 创建主队列MOC,用于执行UI操作
    NSManagedObjectContext *mainMOC = [[NSManagedObjectContext alloc] initWithConcurrencyType:NSMainQueueConcurrencyType];
    mainMOC.persistentStoreCoordinator = PSC;
    // 创建私有队列MOC,用于执行其他耗时操作
    NSManagedObjectContext *backgroundMOC = [[NSManagedObjectContext alloc] initWithConcurrencyType:NSPrivateQueueConcurrencyType];
    backgroundMOC.persistentStoreCoordinator = PSC;
    // 通过监听NSManagedObjectContextDidSaveNotification通知,来获取所有MOC的改变消息
    [[NSNotificationCenter defaultCenter] addObserver:self selector:@selector(contextChanged:) name:NSManagedObjectContextDidSaveNotification object:nil];
}
// MOC改变后的通知回调
- (void)contextChanged:(NSNotification *)noti {
    NSManagedObjectContext *MOC = noti.object;
    // 这里需要做判断操作,判断当前改变的MOC是否我们将要做同步的MOC,如果就是当前MOC自己做的改变,那就不需要再同步自己了。
    // 由于项目中可能存在多个PSC,所以下面还需要判断PSC是否当前操作的PSC,如果不是当前PSC则不需要同步,不要去同步其他本地存储的数据。
    [MOC performBlock:^{
        // 直接调用系统提供的同步API,系统内部会完成同步的实现细节。
        [MOC mergeChangesFromContextDidSaveNotification:noti];
    }];
}

在上面的Demo中,创建了一个PSC,并将其他MOC都关联到这个PSC上,这样所有的MOC执行本地持久化相关的操作时,都是通过同一个PSC进行操作的。并在下面添加了一个通知,这个通知是监听所有MOC执行save操作后的通知,并在通知的回调方法中进行数据的合并。

iOS5之后使用多个MOC

在iOS5之后,MOC可以设置parentContext,一个parentContext可以拥有多个ChildContext。在ChildContext执行save操作后,会将操作push到parentContext,由parentContext去完成真正的save操作,而ChildContext所有的改变都会被parentContext所知晓,这解决了之前MOC手动同步数据的问题。

需要注意的是,在ChildContext调用save方法之后,此时并没有将数据写入存储区,还需要调用parentContext的save方法。因为ChildContext并不拥有PSC,ChildContext也不需要设置PSC,所以需要parentContext调用PSC来执行真正的save操作。也就是只有拥有PSC的MOC执行save操作后,才是真正的执行了写入存储区的操作。

- (void)createManagedObjectContext {
    // 创建PSC实例对象,还是用上面Demo的实例化代码
    NSPersistentStoreCoordinator *PSC = self.persistentStoreCoordinator;
    // 创建主队列MOC,用于执行UI操作
    NSManagedObjectContext *mainMOC = [[NSManagedObjectContext alloc] initWithConcurrencyType:NSMainQueueConcurrencyType];
    mainMOC.persistentStoreCoordinator = PSC;
    // 创建私有队列MOC,用于执行其他耗时操作,backgroundMOC并不需要设置PSC
    NSManagedObjectContext *backgroundMOC = [[NSManagedObjectContext alloc] initWithConcurrencyType:NSPrivateQueueConcurrencyType];
    backgroundMOC.parentContext = mainMOC;
    // 私有队列的MOC和主队列的MOC,在执行save操作时,都应该调用performBlock:方法,在自己的队列中执行save操作。
    // 私有队列的MOC执行完自己的save操作后,还调用了主队列MOC的save方法,来完成真正的持久化操作,否则不能持久化到本地
    [backgroundMOC performBlock:^{
        [backgroundMOC save:nil];
        [mainMOC performBlock:^{
            [mainMOC save:nil];
        }];
    }];
}

上面例子中创建一个主队列的mainMOC,来完成UI相关的操作。创建私有队列的backgroundMOC,处理复杂逻辑以及数据处理操作,在实际开发中可以根据需求创建多个backgroundMOC。需要注意的是,在backgroundMOC执行完save方法后,又在mainMOC中执行了一次save方法,这步是很重要的。

iOS5之前进行数据同步

就像上面章节中讲到的,在iOS5之前存在多个MOC的情况下,一个MOC发生更改并提交存储区后,其他MOC并不知道这个改变,其他MOC和本地存储的数据是不同步的,所以就涉及到数据同步的问题。

进行数据同步时,会遇到多种复杂情况。例如只有一个MOC数据发生了改变,其他MOC更新时并没有对相同的数据做改变,这样不会造成冲突,可以直接将其他MOC更新。

如果在一个MOC数据发生改变后,其他MOC对相同的数据做了改变,而且改变的结果不同,这样在同步时就会造成冲突。下面将会按照这两种情况,分别讲一下不同情况下的冲突处理方式。

简单情况下的数据同步

简单情况下的数据同步,是针对于只有一个MOC的数据发生改变,并提交存储区后,其他MOC更新时并没有对相同的数据做改变,只是单纯的同步数据的情况。

在NSManagedObjectContext类中,根据不同操作定义了一些通知。在一个MOC发生改变时,其他地方可以通过MOC中定义的通知名,来获取MOC发生的改变。在NSManagedObjectContext中定义了下面三个通知:

  • NSManagedObjectContextWillSaveNotification:MOC将要向存储区存储数据时,调用这个通知。在这个通知中不能获取发生改变相关的NSManagedObject对象。

  • NSManagedObjectContextDidSaveNotification:MOC向存储区存储数据后,调用这个通知。在这个通知中可以获取改变、添加、删除等信息,以及相关联的NSManagedObject对象。

  • NSManagedObjectContextObjectsDidChangeNotification:在MOC中任何一个托管对象发生改变时,调用这个通知。例如修改托管对象的属性。

通过监听NSManagedObjectContextDidSaveNotification通知,获取所有MOC的save操作。

[[NSNotificationCenter defaultCenter] addObserver:self selector:@selector(settingsContext:) name:NSManagedObjectContextDidSaveNotification object:nil];

不需要在通知的回调方法中,编写代码对比被修改的托管对象。MOC为我们提供了下面的方法,只需要将通知对象传入,系统会自动同步数据。

- (void)mergeChangesFromContextDidSaveNotification:(NSNotification *)notification;

下面是通知中的实现代码,但是需要注意的是,由于通知是同步执行的,在通知对应的回调方法中所处的线程,和发出通知的MOC执行操作时所处的线程是同一个线程,也就是系统performBlock:回调方法分配的线程。

所以其他MOC在通知回调方法中,需要注意使用performBlock:方法,并在block体中执行操作。

- (void)settingsContext:(NSNotification *)noti {
    [context performBlock:^{
        // 调用需要同步的MOC对象的merge方法,直接将通知对象当做参数传进去即可,系统会完成同步操作。
        [context mergeChangesFromContextDidSaveNotification:noti];
    }];
}

复杂情况下的数据同步

在一个MOC对本地存储区的数据发生改变,而其他MOC也对同样的数据做了改变,这样后面执行save操作的MOC就会冲突,并导致后面的save操作失败,这就是复杂情况下的数据合并。

这是因为每次一个MOC执行一次fetch操作后,会保存一个本地持久化存储的状态,当下次执行save操作时会对比这个状态和本地持久化状态是否一样。如果一样,则代表本地没有其他MOC对存储发生过改变;如果不一样,则代表本地持久化存储被其他MOC改变过,这就是造成冲突的根本原因。

对于这种冲突的情况,可以通过MOC对象指定解决冲突的方案,通过mergePolicy属性来设置方案。mergePolicy属性有下面几种可选的策略,默认是NSErrorMergePolicy方式,这也是唯一一个有NSError返回值的选项。

  • NSErrorMergePolicy : 默认值,当出现合并冲突时,返回一个NSError对象来描述错误,而MOC和持久化存储区不发生改变。

  • NSMergeByPropertyStoreTrumpMergePolicy : 以本地存储为准,使用本地存储来覆盖冲突部分。

  • NSMergeByPropertyObjectTrumpMergePolicy : 以MOC的为准,使用MOC来覆盖本地存储的冲突部分。

  • NSOverwriteMergePolicy : 以MOC为准,用MOC的所有NSManagedObject对象覆盖本地存储的对应对象。

  • NSRollbackMergePolicy : 以本地存储为准,MOC所有的NSManagedObject对象被本地存储的对应对象所覆盖。

上面五种策略中,除了第一个NSErrorMergePolicy的策略,其他四种中NSMergeByPropertyStoreTrumpMergePolicy和NSRollbackMergePolicy,以及NSMergeByPropertyObjectTrumpMergePolicy和NSOverwriteMergePolicy看起来是重复的。

其实它们并不是冲突的,这四种策略的不同体现在,对没有发生冲突的部分应该怎么处理。NSMergeByPropertyStoreTrumpMergePolicy和NSMergeByPropertyObjectTrumpMergePolicy对没有冲突的部分,未冲突部分数据并不会受到影响。而NSRollbackMergePolicy和NSOverwriteMergePolicy则是无论是否冲突,直接全部替换。

题外话:

对于MOC的这种合并策略来看,有木有感觉到CoreData解决冲突的方式,和SVN解决冲突的方式特别像。。。

线程安全

无论是MOC还是托管对象,都不应该在其他MOC的线程中执行操作,这两个API都不是线程安全的。但MOC可以在其他MOC线程中调用performBlock:方法,切换到自己的线程执行操作。

如果其他MOC想要拿到托管对象,并在自己的队列中使用托管对象,这是不允许的,托管对象是不能直接传递到其他MOC的线程的。但是可以通过获取NSManagedObject的NSManagedObjectID对象,在其他MOC中通过NSManagedObjectID对象,从持久化存储区中获取NSManagedObject对象,这样就是允许的。NSManagedObjectID是线程安全,并且可以跨线程使用的。

可以通过MOC获取NSManagedObjectID对应的NSManagedObject对象,例如下面几个MOC的API。

NSManagedObject *object = [context objectRegisteredForID:objectID];
NSManagedObject *object = [context objectWithID:objectID];

通过NSManagedObject对象的objectID属性,获取NSManagedObjectID类型的objectID对象。

NSManagedObjectID *objectID = object.objectID;

CoreData多线程结构设计

上面章节中写的大多都是怎么用CoreData多线程,在掌握多线程的使用后,就可以根据公司业务需求,设计一套CoreData多线程结构了。对于多线程结构的设计,应该本着尽量减少主线程压力的角度去设计,将所有耗时操作都放在子线程中执行。

对于具体的设计我根据不同的业务需求,给出两种设计方案的建议。

两层设计方案

在项目中多线程操作比较简单时,可以创建一个主队列mainMOC,和一个或多个私有队列的backgroundMOC。将所有backgroundMOC的parentContext设置为mainMOC,采取这样的两层设计一般就能够满足大多数需求了。

认识CoreData—多线程

两层设计方案

将耗时操作都放在backgroundMOC中执行,mainMOC负责所有和UI相关的操作。所有和UI无关的工作都交给backgroundMOC,在backgroundMOC对数据发生改变后,调用save方法会将改变push到mainMOC中,再由mainMOC执行save方法将改变保存到存储区。

代码这里就不写了,和上面例子中设置parentContext代码一样,主要讲一下设计思路。

三层设计方案

但是我们发现,上面的save操作最后还是由mainMOC去执行的,backgroundMOC只是负责处理数据。虽然mainMOC只执行save操作并不会很耗时,但是如果save涉及的数据比较多,这样还是会对性能造成影响的。

虽然客户端很少涉及到大量数据处理的需求,但是假设有这样的需求。可以考虑在两层结构之上,给mainMOC之上再添加一个parentMOC,这个parentMOC也是私有队列的MOC,用于处理save操作。

认识CoreData—多线程

三层设计方案

这样CoreData存储的结构就是三层了,最底层是backgroundMOC负责处理数据,中间层是mainMOC负责UI相关操作,最上层也是一个backgroundMOC负责执行save操作。这样就将影响UI的所有耗时操作全都剥离到私有队列中执行,使性能达到了很好的优化。

需要注意的是,执行MOC相关操作时,不要阻塞当前主线程。所有MOC的操作应该是异步的,无论是子线程还是主线程,尽量少的使用同步block方法。

MOC同步时机

设置MOC的parentContext属性之后,parent对于child的改变是知道的,但是child对于parent的改变是不知道的。苹果这样设计,应该是为了更好的数据同步。

Employee *emp = [NSEntityDescription insertNewObjectForEntityForName:@"Employee" inManagedObjectContext:backgroundMOC];
emp.name = @"lxz";
emp.brithday = [NSDate date];
emp.height = @1.7f;
[backgroundMOC performBlock:^{
    [backgroundMOC save:nil];
    [mainMOC performBlock:^{
        [mainMOC save:nil];
    }];
}];

在上面这段代码中,mainMOC是backgroundMOC的parentContext。在backgroundMOC执行save方法前,backgroundMOC和mainMOC都不能获取到Employee的数据,在backgroundMOC执行完save方法后,自身上下文发生改变的同时,也将改变push到mainMOC中,mainMOC也具有了Employee对象。

所以在backgroundMOC的save方法执行时,是对内存中的上下文做了改变,当拥有PSC的mainMOC执行save方法后,是对本地存储区做了改变。

原文  http://www.cocoachina.com/ios/20160804/17282.html
正文到此结束
Loading...