转载

Android打包系列——打包流程梳理

0x00 前言

通常一个团队都会有一个人专门负责打包,对于其他同学并不需要关注具体打包的细节。然而,我们存在的意义不是为了仅仅满足工作的需求,而是要让自己掌握的东西更多、不断成长。

关于打包序列文字,我的计划分成几篇文章来介绍:

  1. 打包流程梳理
  2. 多渠道打包
  3. 多渠道快速打包
  4. 自动化构建

本文介绍基本打包流程。

通常有2种打包方式:

  • Android Studio图形界面 点击run按钮
  • 命令行方式 gradlew assembleDebug, gradlew assembleRelease

方式1使用自动生成的debug keystore签名;方式2如果是Release包使用release keystore签名,如果是Debug包则使用debug keystore签名。

下面讲下从一堆源代码到产生apk文件的过程。

0x01 基本流程

Android打包系列——打包流程梳理

上图是Android官方提供的打包简略流程图。清晰地展示了一个Android Project经过编译和打包后生成apk文件,然后再经过签名,就可以安装到设备上。

我们将一个实际的apk文件后缀改为zip并解压后,得到的内容如下:

Android打包系列——打包流程梳理

和上图的描述一致。apk包内容包括:

  • classes.dex…
  • resources.arsc
  • assets
  • res
  • AndroidManifest.xml
  • META-INF

其中:

  1. res中图片和raw文件下内容保持原样,res中其他xml文件内容均转化为二进制形式;assets文件内容保持原样
  2. res中的文件会被映射到R.java文件中,访问的时候直接使用资源ID即R.id.filename;assets文件夹下的文件不会被映射到R.java中,访问的时候需要AssetManager类

0x02 详细流程

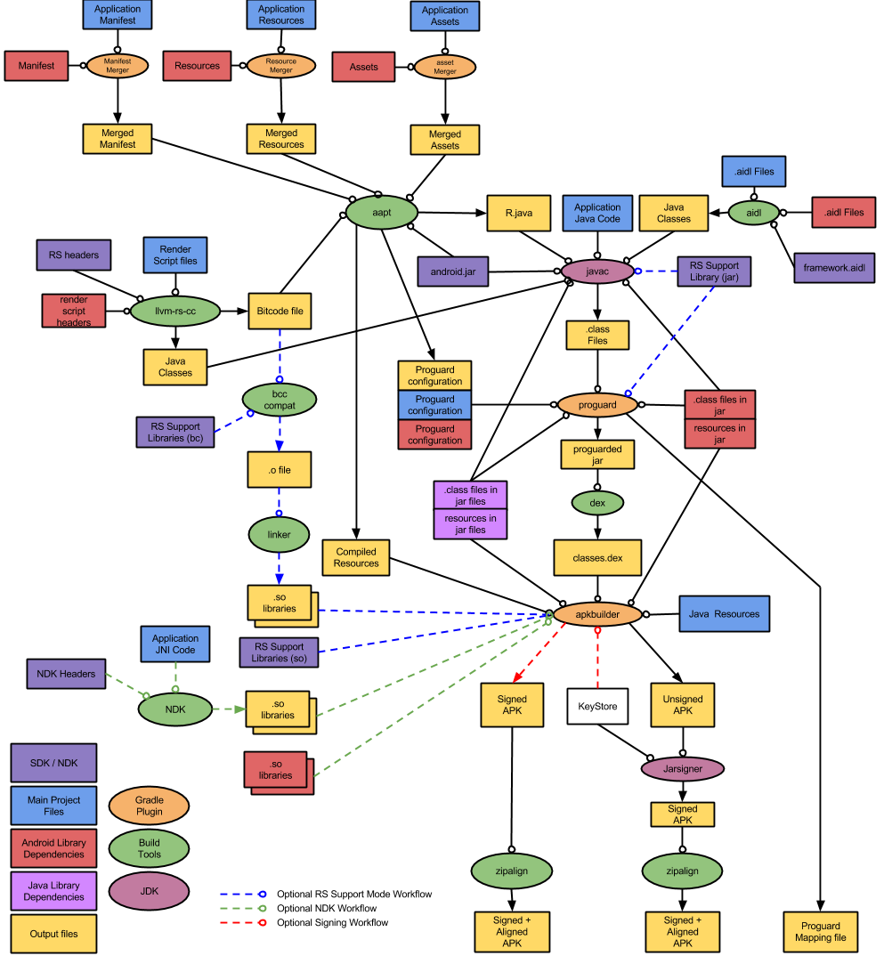
下面这张图是官网提供的详细流程图。

Android打包系列——打包流程梳理

我们可以将整个打包过程概括为以下几步:

  1. 通过aapt打包res资源文件,生成R.java、resources.arsc和res文件(二进制 & 非二进制如res/raw和pic保持原样)
  2. 处理.aidl文件,生成对应的Java接口文件
  3. 通过Java Compiler编译R.java、Java接口文件、Java源文件,生成.class文件
  4. 通过dex命令,将.class文件和第三方库中的.class文件处理生成classes.dex
  5. 通过apkbuilder工具,将aapt生成的resources.arsc和res文件、assets文件和classes.dex一起打包生成apk
  6. 通过Jarsigner工具,对上面的apk进行debug或release签名
  7. 通过zipalign工具,将签名后的apk进行对齐处理。

以上步骤均为必须,否则不能在设备上安装。

关于zipalign工具,根据名字就知道是个zip文件对齐的工具。使得apk中的资源文件偏离文件起始位置4个字节,从而可以通过mmap()直接访问,从而减少RAM占用。

更详细的流程,可以看下图。

Android打包系列——打包流程梳理

0x03 参考文档

  • https://developer.android.com/studio/build/index.html?hl=zh-cn#build-config
  • https://developer.android.com/studio/command-line/zipalign.html
原文  http://mouxuejie.com/blog/2016-08-04/build-and-package-flow-introduction/
正文到此结束
Loading...