转载

如何正确使用Git Flow

我们已经从SVN 切换到Git很多年了,现在几乎所有的项目都在使用Github管理, 本篇文章讲一下为什么使用Git, 以及如何在团队中正确使用。

Git的优点

Git的优点很多,但是这里只列出我认为非常突出的几点。

1.由于是分布式,所有本地库包含了远程库的所有内容。

2.优秀的分支模型,打分支以及合并分支,机器方便。

3.快速,在这个时间就是金钱的时代,Git由于代码都在本地,打分支和合并分支机器快速,使用个SVN的能深刻体会到这种优势。

感兴趣的,可以去看一下Git本身的设计,内在的架构体现了很多的优势,不愧是出资天才程序员Linus (Linux之父) 之手

版本管理的挑战

虽然有这么优秀的版本管理工具,但是我们面对版本管理的时候,依然有非常大得挑战,我们都知道大家工作在同一个仓库上,那么彼此的代码协作必然带来很多问题和挑战,如下:

1.如何开始一个Feature的开发,而不影响别的Feature?

2.由于很容易创建新分支,分支多了如何管理,时间久了,如何知道每个分支是干什么的?

3.哪些分支已经合并回了主干?

4.如何进行Release的管理?开始一个Release的时候如何冻结Feature, 如何在Prepare Release的时候,开发人员可以继续开发新的功能?

5.线上代码出Bug了,如何快速修复?而且修复的代码要包含到开发人员的分支以及下一个Release

大部分开发人员现在使用Git就只是用三个甚至两个分支,一个是Master, 一个是Develop, 还有一个是基于Develop打得各种分支。这个在小项目规模的时候还勉强可以支撑,因为很多人做项目就只有一个Release, 但是人员一多,而且项目周期一长就会出现各种问题。

Git Flow

就像代码需要代码规范一样,代码管理同样需要一个清晰的流程和规范

Vincent Driessen 同学为了解决这个问题提出了 A Successful Git Branching Model

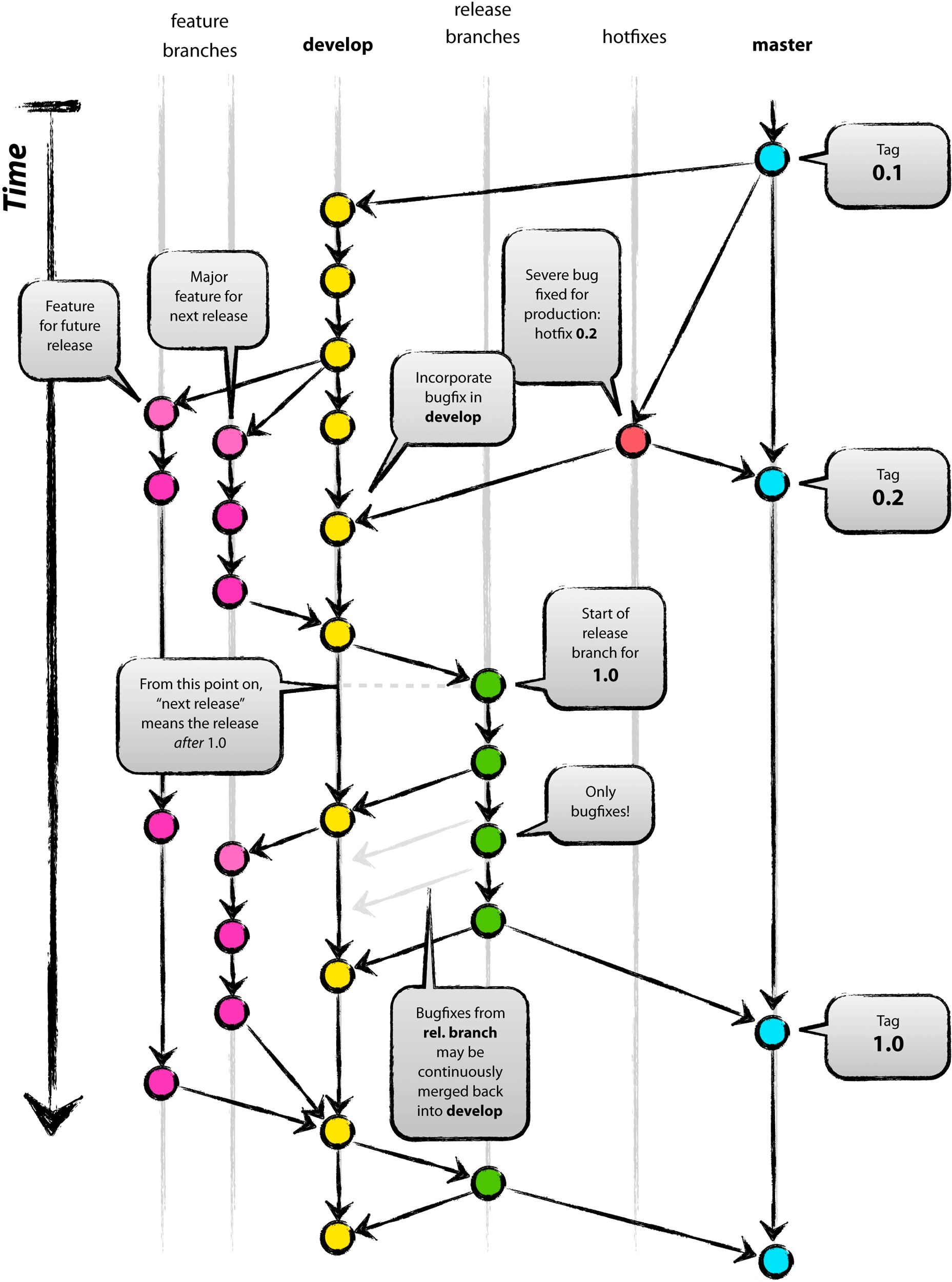
下面是Git Flow的流程图

如何正确使用Git Flow

上面的图你理解不了? 没关系,这不是你的错,我觉得这张图本身有点问题,这张图应该左转90度,大家应该就很用以理解了。

Git Flow常用的分支

Production 分支

也就是我们经常使用的Master分支,这个分支最近发布到生产环境的代码,最近发布的Release, 这个分支只能从其他分支合并,不能在这个分支直接修改

Develop 分支

这个分支是我们是我们的主开发分支,包含所有要发布到下一个Release的代码,这个主要合并与其他分支,比如Feature分支

Feature 分支

这个分支主要是用来开发一个新的功能,一旦开发完成,我们合并回Develop分支进入下一个Release

Release分支

当你需要一个发布一个新Release的时候,我们基于Develop分支创建一个Release分支,完成Release后,我们合并到Master和Develop分支

Hotfix分支

当我们在Production发现新的Bug时候,我们需要创建一个Hotfix, 完成Hotfix后,我们合并回Master和Develop分支,所以Hotfix的改动会进入下一个Release

Git Flow如何工作

初始分支

所有在Master分支上的Commit应该Tag

如何正确使用Git Flow

Feature 分支

分支名 feature/*

Feature分支做完后,必须合并回Develop分支, 合并完分支后一般会删点这个Feature分支,但是我们也可以保留

如何正确使用Git Flow

Release分支

分支名 release/*

Release分支基于Develop分支创建,打完Release分之后,我们可以在这个Release分支上测试,修改Bug等。同时,其它开发人员可以基于开发新的Feature (记住:一旦打了Release分支之后不要从Develop分支上合并新的改动到Release分支)

发布Release分支时,合并Release到Master和Develop, 同时在Master分支上打个Tag记住Release版本号,然后可以删除Release分支了。

如何正确使用Git Flow

维护分支 Hotfix

分支名 hotfix/*

hotfix分支基于Master分支创建,开发完后需要合并回Master和Develop分支,同时在Master上打一个tag

如何正确使用Git Flow

Git Flow代码示例

a. 创建develop分支

git branch develop
git push -u origin develop

b. 开始新Feature开发

git checkout -b some-feature develop
# Optionally, push branch to origin:
git push -u origin some-feature

# 做一些改动

git status

git add some-file

git commit

c. 完成Feature

git pull origin develop
git checkout develop
git merge --no-ff some-feature
git push origin develop

git branch -d some-feature

# If you pushed branch to origin:

git push origin --delete some-feature

d. 开始Relase

git checkout -b release-0.1.0 develop

# Optional: Bump version number, commit

# Prepare release, commit

e. 完成Release

git checkout master
git merge --no-ff release-0.1.0
git push

git checkout develop

git merge --no-ff release-0.1.0

git push

git branch -d release-0.1.0

# If you pushed branch to origin:

git push origin --delete release-0.1.0

git tag -a v0.1.0 master

git push --tags

f. 开始Hotfix

git checkout -b hotfix-0.1.1 master

g. 完成Hotfix

git checkout master
git merge --no-ff hotfix-0.1.1
git push

git checkout develop

git merge --no-ff hotfix-0.1.1

git push

git branch -d hotfix-0.1.1

git tag -a v0.1.1 master

git push --tags

Git flow工具

实际上,当你理解了上面的流程后,你完全不用使用工具,但是实际上我们大部分人很多命令就是记不住呀,流程就是记不住呀,肿么办呢?

总有聪明的人创造好的工具给大家用, 那就是Git flow script.

安装

OS X

brew install git-flow

Linux

apt-get install git-flow

Windows

wget -q -O - --no-check-certificate https://github.com/nvie/gitflow/raw/develop/contrib/gitflow-installer.sh | bash

使用

初始化: git flow init

开始新Feature: git flow feature start MYFEATURE

Publish一个Feature(也就是push到远程): git flow feature publish MYFEATURE

获取Publish的Feature: git flow feature pull origin MYFEATURE

完成一个Feature: git flow feature finish MYFEATURE

开始一个Release: git flow release start RELEASE [BASE]

Publish一个Release: git flow release publish RELEASE

发布Release: git flow release finish RELEASE

别忘了git push --tags

开始一个Hotfix: git flow hotfix start VERSION [BASENAME]

发布一个Hotfix: git flow hotfix finish VERSION

如何正确使用Git Flow

Git Flow GUI

上面讲了这么多,我知道还有人记不住,那么又有人做出了GUI 工具,你只需要点击下一步就行,工具帮你干这些事!!!

SourceTree

当你用Git-flow初始化后,基本上你只需要点击git flow菜单选择start feature, release或者hotfix, 做完后再次选择git flow菜单,点击Done Action. 我勒个去,我实在想不到还有比这更简单的了。

目前SourceTree支持Mac, Windows, Linux.

这么好的工具请问多少钱呢? 免费!!!!

如何正确使用Git Flow

如何正确使用Git Flow

Git flow for visual studio

广大VS的福音

GitFlow for Visual Studio

如何正确使用Git Flow

如何正确使用Git Flow

如何正确使用Git Flow

如何正确使用Git Flow

原文  http://www.uml.org.cn/pzgl/201608083.asp
正文到此结束
Loading...