转载

Linux Workqueue

Workqueue 是内核里面很重要的一个机制,特别是内核驱动,一般的小型任务 (work) 都不会自己起一个线程来处理,而是扔到 Workqueue 中处理。Workqueue 的主要工作就是用进程上下文来处理内核中大量的小任务。

所以 Workqueue 的主要设计思想:一个是并行,多个 work 不要相互阻塞;另外一个是节省资源,多个 work 尽量共享资源 ( 进程、调度、内存 ),不要造成系统过多的资源浪费。

为了实现的设计思想,workqueue 的设计实现也更新了很多版本。最新的 workqueue 实现叫做 CMWQ(Concurrency Managed Workqueue),也就是用更加智能的算法来实现“并行和节省”。新版本的 workqueue 创建函数改成 alloc_workqueue() ,旧版本的函数 create_workqueue() 逐渐会被被废弃。

本文的代码分析基于 Linux kernel 3.18.22,最好的学习方法还是 “read the fucking source code”

1.CMWQ 的几个基本概念

关于 workqueue 中几个概念都是 work 相关的数据结构非常容易混淆,大概可以这样来理解:

  • work :工作。
  • workqueue :工作的集合。workqueue 和 work 是一对多的关系。
  • worker :工人。在代码中 worker 对应一个 work_thread() 内核线程。
  • worker_pool:工人的集合。worker_pool 和 worker 是一对多的关系。
  • pwq(pool_workqueue):中间人 / 中介,负责建立起 workqueue 和 worker_pool 之间的关系。workqueue 和 pwq 是一对多的关系,pwq 和 worker_pool 是一对一的关系。

Linux Workqueue

最终的目的还是把 work( 工作 ) 传递给 worker( 工人 ) 去执行,中间的数据结构和各种关系目的是把这件事组织的更加清晰高效。

1.1 worker_pool

每个执行 work 的线程叫做 worker,一组 worker 的集合叫做 worker_pool。CMWQ 的精髓就在 worker_pool 里面 worker 的动态增减管理上 manage_workers()

CMWQ 对 worker_pool 分成两类:

  • normal worker_pool,给通用的 workqueue 使用;
  • unbound worker_pool,给 WQ_UNBOUND 类型的的 workqueue 使用;

1.1.1 normal worker_pool

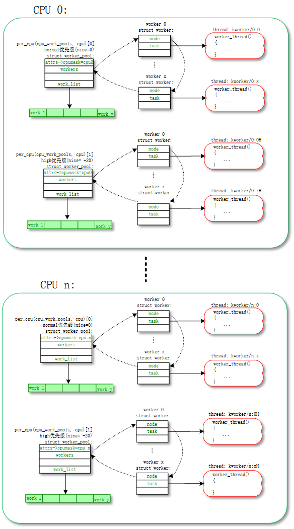
默认 work 是在 normal worker_pool 中处理的。系统的规划是每个 CPU 创建两个 normal worker_pool:一个 normal 优先级 (nice=0)、一个高优先级 (nice=HIGHPRI_NICE_LEVEL),对应创建出来的 worker 的进程 nice 不一样。

每个 worker 对应一个 worker_thread() 内核线程,一个 worker_pool 包含一个或者多个 worker,worker_pool 中 worker 的数量是根据 worker_pool 中 work 的负载来动态增减的。

我们可以通过 ps | grep kworker 命令来查看所有 worker 对应的内核线程,normal worker_pool 对应内核线程 ( worker_thread() ) 的命名规则是这样的:

snprintf(id_buf, sizeof(id_buf), "%d:%d%s", pool->cpu, id,
		 pool->attrs->nice < 0  ? "H" : "");

	worker->task = kthread_create_on_node(worker_thread, worker, pool->node,
					      "kworker/%s", id_buf);

so 类似名字是 normal worker_pool:

shell@PRO5:/ $ ps | grep "kworker"
root      14    2     0      0     worker_thr 0000000000 S kworker/1:0H		// cpu1 高优先级 worker_pool 的第 0 个 worker 进程
root      17    2     0      0     worker_thr 0000000000 S kworker/2:0		// cpu2 低优先级 worker_pool 的第 0 个 worker 进程
root      18    2     0      0     worker_thr 0000000000 S kworker/2:0H		// cpu2 高优先级 worker_pool 的第 0 个 worker 进程
root      23699 2     0      0     worker_thr 0000000000 S kworker/0:1		// cpu0 低优先级 worker_pool 的第 1 个 worker 进程

Linux Workqueue

对应的拓扑图如下:

Linux Workqueue

以下是 normal worker_pool 详细的创建过程代码分析:

  • kernel/workqueue.c:
  • init_workqueues() -> init_worker_pool() / create_worker()
static int __init init_workqueues(void)
{
	int std_nice[NR_STD_WORKER_POOLS] = { 0, HIGHPRI_NICE_LEVEL };
	int i, cpu;

	// (1) 给每个 cpu 创建对应的 worker_pool
	/* initialize CPU pools */
	for_each_possible_cpu(cpu) {
		struct worker_pool *pool;

		i = 0;
		for_each_cpu_worker_pool(pool, cpu) {
			BUG_ON(init_worker_pool(pool));
			// 指定 cpu
			pool->cpu = cpu;
			cpumask_copy(pool->attrs->cpumask, cpumask_of(cpu));
			// 指定进程优先级 nice
			pool->attrs->nice = std_nice[i++];
			pool->node = cpu_to_node(cpu);

			/* alloc pool ID */
			mutex_lock(&wq_pool_mutex);
			BUG_ON(worker_pool_assign_id(pool));
			mutex_unlock(&wq_pool_mutex);
		}
	}

	// (2) 给每个 worker_pool 创建第一个 worker
	/* create the initial worker */
	for_each_online_cpu(cpu) {
		struct worker_pool *pool;

		for_each_cpu_worker_pool(pool, cpu) {
			pool->flags &= ~POOL_DISASSOCIATED;
			BUG_ON(!create_worker(pool));
		}
	}

}
| 
static int init_worker_pool(struct worker_pool *pool)
{
	spin_lock_init(&pool->lock);
	pool->id = -1;
	pool->cpu = -1;
	pool->node = NUMA_NO_NODE;
	pool->flags |= POOL_DISASSOCIATED;
	// (1.1) worker_pool 的 work list,各个 workqueue 把 work 挂载到这个链表上,
	// 让 worker_pool 对应的多个 worker 来执行
	INIT_LIST_HEAD(&pool->worklist);
	// (1.2) worker_pool 的 idle worker list,
	// worker 没有活干时,不会马上销毁,先进入 idle 状态备选
	INIT_LIST_HEAD(&pool->idle_list);
	// (1.3) worker_pool 的 busy worker list,
	// worker 正在干活,在执行 work
	hash_init(pool->busy_hash);

	// (1.4) 检查 idle 状态 worker 是否需要 destroy 的 timer
	init_timer_deferrable(&pool->idle_timer);
	pool->idle_timer.function = idle_worker_timeout;
	pool->idle_timer.data = (unsigned long)pool;

	// (1.5) 在 worker_pool 创建新的 worker 时,检查是否超时的 timer
	setup_timer(&pool->mayday_timer, pool_mayday_timeout,
		    (unsigned long)pool);

	mutex_init(&pool->manager_arb);
	mutex_init(&pool->attach_mutex);
	INIT_LIST_HEAD(&pool->workers);

	ida_init(&pool->worker_ida);
	INIT_HLIST_NODE(&pool->hash_node);
	pool->refcnt = 1;

	/* shouldn't fail above this point */
	pool->attrs = alloc_workqueue_attrs(GFP_KERNEL);
	if (!pool->attrs)
		return -ENOMEM;
	return 0;
}
| 
static struct worker *create_worker(struct worker_pool *pool)
{
	struct worker *worker = NULL;
	int id = -1;
	char id_buf[16];

	/* ID is needed to determine kthread name */
	id = ida_simple_get(&pool->worker_ida, 0, 0, GFP_KERNEL);
	if (id < 0)
		goto fail;

	worker = alloc_worker(pool->node);
	if (!worker)
		goto fail;

	worker->pool = pool;
	worker->id = id;

	if (pool->cpu >= 0)
		// (2.1) 给 normal worker_pool 的 worker 构造进程名
		snprintf(id_buf, sizeof(id_buf), "%d:%d%s", pool->cpu, id,
			 pool->attrs->nice < 0  ? "H" : "");
	else
		// (2.2) 给 unbound worker_pool 的 worker 构造进程名
		snprintf(id_buf, sizeof(id_buf), "u%d:%d", pool->id, id);

	// (2.3) 创建 worker 对应的内核进程
	worker->task = kthread_create_on_node(worker_thread, worker, pool->node,
					      "kworker/%s", id_buf);
	if (IS_ERR(worker->task))
		goto fail;

	// (2.4) 设置内核进程对应的优先级 nice
	set_user_nice(worker->task, pool->attrs->nice);

	/* prevent userland from meddling with cpumask of workqueue workers */
	worker->task->flags |= PF_NO_SETAFFINITY;

	// (2.5) 将 worker 和 worker_pool 绑定
	/* successful, attach the worker to the pool */
	worker_attach_to_pool(worker, pool);

	// (2.6) 将 worker 初始状态设置成 idle,
	// wake_up_process 以后,worker 自动 leave idle 状态
	/* start the newly created worker */
	spin_lock_irq(&pool->lock);
	worker->pool->nr_workers++;
	worker_enter_idle(worker);
	wake_up_process(worker->task);
	spin_unlock_irq(&pool->lock);

	return worker;

fail:
	if (id >= 0)
		ida_simple_remove(&pool->worker_ida, id);
	kfree(worker);
	return NULL;
}
|| 
static void worker_attach_to_pool(struct worker *worker,
				   struct worker_pool *pool)
{
	mutex_lock(&pool->attach_mutex);

	// (2.5.1) 将 worker 线程和 cpu 绑定
	/*
	 * set_cpus_allowed_ptr() will fail if the cpumask doesn't have any
	 * online CPUs.  It'll be re-applied when any of the CPUs come up.
	 */
	set_cpus_allowed_ptr(worker->task, pool->attrs->cpumask);

	/*
	 * The pool->attach_mutex ensures %POOL_DISASSOCIATED remains
	 * stable across this function.  See the comments above the
	 * flag definition for details.
	 */
	if (pool->flags & POOL_DISASSOCIATED)
		worker->flags |= WORKER_UNBOUND;

	// (2.5.2) 将 worker 加入 worker_pool 链表
	list_add_tail(&worker->node, &pool->workers);

	mutex_unlock(&pool->attach_mutex);
}

1.1.2 unbound worker_pool

大部分的 work 都是通过 normal worker_pool 来执行的 ( 例如通过 schedule_work()schedule_work_on() 压入到系统 workqueue(system_wq) 中的 work),最后都是通过 normal worker_pool 中的 worker 来执行的。这些 worker 是和某个 CPU 绑定的,work 一旦被 worker 开始执行,都是一直运行到某个 CPU 上的不会切换 CPU。

unbound worker_pool 相对应的意思,就是 worker 可以在多个 CPU 上调度的。但是他其实也是绑定的,只不过它绑定的单位不是 CPU 而是 node。所谓的 node 是对 NUMA(Non Uniform Memory Access Architecture) 系统来说的,NUMA 可能存在多个 node,每个 node 可能包含一个或者多个 CPU。

unbound worker_pool 对应内核线程 ( worker_thread() ) 的命名规则是这样的:

snprintf(id_buf, sizeof(id_buf), "u%d:%d", pool->id, id);

	worker->task = kthread_create_on_node(worker_thread, worker, pool->node,
					      "kworker/%s", id_buf);

so 类似名字是 unbound worker_pool:

shell@PRO5:/ $ ps | grep "kworker"
root      23906 2     0      0     worker_thr 0000000000 S kworker/u20:2	// unbound pool 20 的第 2 个 worker 进程
root      24564 2     0      0     worker_thr 0000000000 S kworker/u20:0	// unbound pool 20 的第 0 个 worker 进程
root      24622 2     0      0     worker_thr 0000000000 S kworker/u21:1	// unbound pool 21 的第 1 个 worker 进程

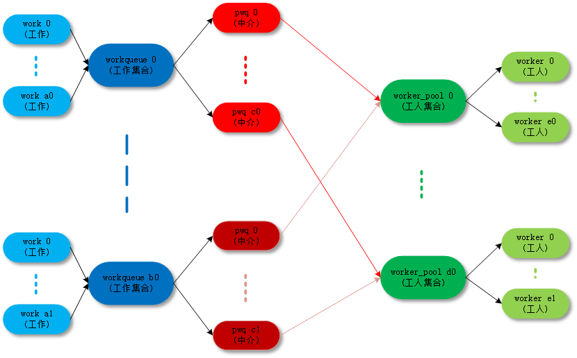
unbound worker_pool 也分成两类:

  • unbound_std_wq。每个 node 对应一个 worker_pool,多个 node 就对应多个 worker_pool;

Linux Workqueue

对应的拓扑图如下:

Linux Workqueue

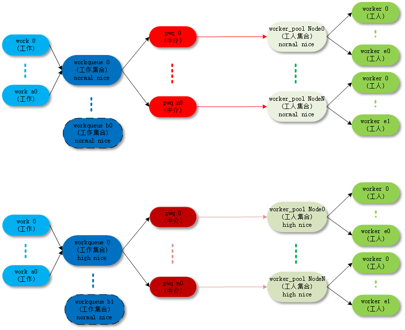
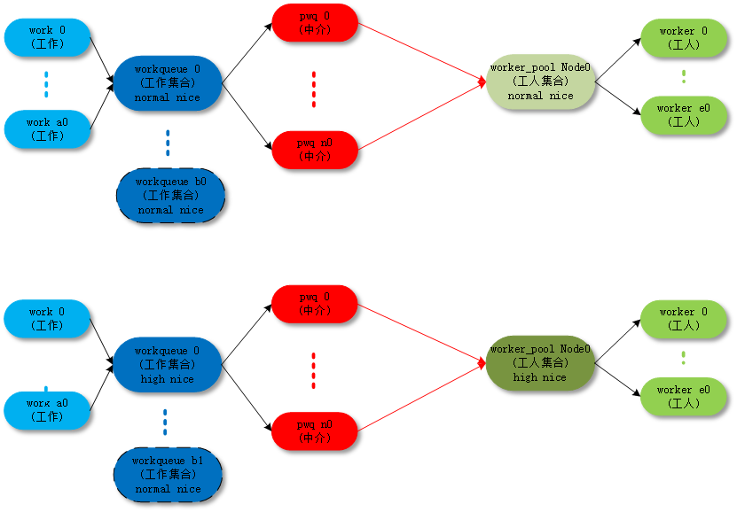
  • ordered_wq。所有 node 对应一个 default worker_pool;

Linux Workqueue

对应的拓扑图如下:

Linux Workqueue

以下是 unbound worker_pool 详细的创建过程代码分析:

  • kernel/workqueue.c:
  • init_workqueues() -> unbound_std_wq_attrs/ordered_wq_attrs
static int __init init_workqueues(void)
{

	// (1) 初始化 normal 和 high nice 对应的 unbound attrs
	/* create default unbound and ordered wq attrs */
	for (i = 0; i < NR_STD_WORKER_POOLS; i++) {
		struct workqueue_attrs *attrs;

		// (2) unbound_std_wq_attrs
		BUG_ON(!(attrs = alloc_workqueue_attrs(GFP_KERNEL)));
		attrs->nice = std_nice[i];
		unbound_std_wq_attrs[i] = attrs;

		/*
		 * An ordered wq should have only one pwq as ordering is
		 * guaranteed by max_active which is enforced by pwqs.
		 * Turn off NUMA so that dfl_pwq is used for all nodes.
		 */
		// (3) ordered_wq_attrs,no_numa = true;
		BUG_ON(!(attrs = alloc_workqueue_attrs(GFP_KERNEL)));
		attrs->nice = std_nice[i];
		attrs->no_numa = true;
		ordered_wq_attrs[i] = attrs;
	}

}
  • kernel/workqueue.c:
  • __alloc_workqueue_key() -> alloc_and_link_pwqs() -> apply_workqueue_attrs() -> alloc_unbound_pwq() / numa_pwq_tbl_install()
struct workqueue_struct *__alloc_workqueue_key(const char *fmt,
					       unsigned int flags,
					       int max_active,
					       struct lock_class_key *key,
					       const char *lock_name, ...)
{
	size_t tbl_size = 0;
	va_list args;
	struct workqueue_struct *wq;
	struct pool_workqueue *pwq;

	/* see the comment above the definition of WQ_POWER_EFFICIENT */
	if ((flags & WQ_POWER_EFFICIENT) && wq_power_efficient)
		flags |= WQ_UNBOUND;

	/* allocate wq and format name */
	if (flags & WQ_UNBOUND)
		tbl_size = nr_node_ids * sizeof(wq->numa_pwq_tbl[0]);

	// (1) 分配 workqueue_struct 数据结构
	wq = kzalloc(sizeof(*wq) + tbl_size, GFP_KERNEL);
	if (!wq)
		return NULL;

	if (flags & WQ_UNBOUND) {
		wq->unbound_attrs = alloc_workqueue_attrs(GFP_KERNEL);
		if (!wq->unbound_attrs)
			goto err_free_wq;
	}

	va_start(args, lock_name);
	vsnprintf(wq->name, sizeof(wq->name), fmt, args);
	va_end(args);

	// (2) pwq 最多放到 worker_pool 中的 work 数
	max_active = max_active ?: WQ_DFL_ACTIVE;
	max_active = wq_clamp_max_active(max_active, flags, wq->name);

	/* init wq */
	wq->flags = flags;
	wq->saved_max_active = max_active;
	mutex_init(&wq->mutex);
	atomic_set(&wq->nr_pwqs_to_flush, 0);
	INIT_LIST_HEAD(&wq->pwqs);
	INIT_LIST_HEAD(&wq->flusher_queue);
	INIT_LIST_HEAD(&wq->flusher_overflow);
	INIT_LIST_HEAD(&wq->maydays);

	lockdep_init_map(&wq->lockdep_map, lock_name, key, 0);
	INIT_LIST_HEAD(&wq->list);

	// (3) 给 workqueue 分配对应的 pool_workqueue
	// pool_workqueue 将 workqueue 和 worker_pool 链接起来
	if (alloc_and_link_pwqs(wq) < 0)
		goto err_free_wq;

	// (4) 如果是 WQ_MEM_RECLAIM 类型的 workqueue
	// 创建对应的 rescuer_thread() 内核进程
	/*
	 * Workqueues which may be used during memory reclaim should
	 * have a rescuer to guarantee forward progress.
	 */
	if (flags & WQ_MEM_RECLAIM) {
		struct worker *rescuer;

		rescuer = alloc_worker(NUMA_NO_NODE);
		if (!rescuer)
			goto err_destroy;

		rescuer->rescue_wq = wq;
		rescuer->task = kthread_create(rescuer_thread, rescuer, "%s",
					       wq->name);
		if (IS_ERR(rescuer->task)) {
			kfree(rescuer);
			goto err_destroy;
		}

		wq->rescuer = rescuer;
		rescuer->task->flags |= PF_NO_SETAFFINITY;
		wake_up_process(rescuer->task);
	}

	// (5) 如果是需要,创建 workqueue 对应的 sysfs 文件
	if ((wq->flags & WQ_SYSFS) && workqueue_sysfs_register(wq))
		goto err_destroy;

	/*
	 * wq_pool_mutex protects global freeze state and workqueues list.
	 * Grab it, adjust max_active and add the new @wq to workqueues
	 * list.
	 */
	mutex_lock(&wq_pool_mutex);

	mutex_lock(&wq->mutex);
	for_each_pwq(pwq, wq)
		pwq_adjust_max_active(pwq);
	mutex_unlock(&wq->mutex);

	// (6) 将新的 workqueue 加入到全局链表 workqueues 中
	list_add(&wq->list, &workqueues);

	mutex_unlock(&wq_pool_mutex);

	return wq;

err_free_wq:
	free_workqueue_attrs(wq->unbound_attrs);
	kfree(wq);
	return NULL;
err_destroy:
	destroy_workqueue(wq);
	return NULL;
}
| 
static int alloc_and_link_pwqs(struct workqueue_struct *wq)
{
	bool highpri = wq->flags & WQ_HIGHPRI;
	int cpu, ret;

	// (3.1) normal workqueue
	// pool_workqueue 链接 workqueue 和 worker_pool 的过程
	if (!(wq->flags & WQ_UNBOUND)) {
		// 给 workqueue 的每个 cpu 分配对应的 pool_workqueue,赋值给 wq->cpu_pwqs
		wq->cpu_pwqs = alloc_percpu(struct pool_workqueue);
		if (!wq->cpu_pwqs)
			return -ENOMEM;

		for_each_possible_cpu(cpu) {
			struct pool_workqueue *pwq =
				per_cpu_ptr(wq->cpu_pwqs, cpu);
			struct worker_pool *cpu_pools =
				per_cpu(cpu_worker_pools, cpu);

			// 将初始化时已经创建好的 normal worker_pool,赋值给 pool_workqueue
			init_pwq(pwq, wq, &cpu_pools[highpri]);

			mutex_lock(&wq->mutex);
			// 将 pool_workqueue 和 workqueue 链接起来
			link_pwq(pwq);
			mutex_unlock(&wq->mutex);
		}
		return 0;
	} else if (wq->flags & __WQ_ORDERED) {
	// (3.2) unbound ordered_wq workqueue
	// pool_workqueue 链接 workqueue 和 worker_pool 的过程
		ret = apply_workqueue_attrs(wq, ordered_wq_attrs[highpri]);
		/* there should only be single pwq for ordering guarantee */
		WARN(!ret && (wq->pwqs.next != &wq->dfl_pwq->pwqs_node ||
			      wq->pwqs.prev != &wq->dfl_pwq->pwqs_node),
		     "ordering guarantee broken for workqueue %s/n", wq->name);
		return ret;
	} else {
	// (3.3) unbound unbound_std_wq workqueue
	// pool_workqueue 链接 workqueue 和 worker_pool 的过程
		return apply_workqueue_attrs(wq, unbound_std_wq_attrs[highpri]);
	}
}
|| 
int apply_workqueue_attrs(struct workqueue_struct *wq,
			  const struct workqueue_attrs *attrs)
{

	// (3.2.1) 根据的 ubound 的 ordered_wq_attrs/unbound_std_wq_attrs
	// 创建对应的 pool_workqueue 和 worker_pool
	// 其中 worker_pool 不是默认创建好的,是需要动态创建的,对应的 worker 内核进程也要重新创建
	// 创建好的 pool_workqueue 赋值给 pwq_tbl[node]
	/*
	 * If something goes wrong during CPU up/down, we'll fall back to
	 * the default pwq covering whole @attrs->cpumask.  Always create
	 * it even if we don't use it immediately.
	 */
	dfl_pwq = alloc_unbound_pwq(wq, new_attrs);
	if (!dfl_pwq)
		goto enomem_pwq;

	for_each_node(node) {
		if (wq_calc_node_cpumask(attrs, node, -1, tmp_attrs->cpumask)) {
			pwq_tbl[node] = alloc_unbound_pwq(wq, tmp_attrs);
			if (!pwq_tbl[node])
				goto enomem_pwq;
		} else {
			dfl_pwq->refcnt++;
			pwq_tbl[node] = dfl_pwq;
		}
	}

	/* save the previous pwq and install the new one */
	// (3.2.2) 将临时 pwq_tbl[node] 赋值给 wq->numa_pwq_tbl[node]
	for_each_node(node)
		pwq_tbl[node] = numa_pwq_tbl_install(wq, node, pwq_tbl[node]);

}
||| 
static struct pool_workqueue *alloc_unbound_pwq(struct workqueue_struct *wq,
					const struct workqueue_attrs *attrs)
{
	struct worker_pool *pool;
	struct pool_workqueue *pwq;

	lockdep_assert_held(&wq_pool_mutex);

	// (3.2.1.1) 如果对应 attrs 已经创建多对应的 unbound_pool,则使用已有的 unbound_pool
	// 否则根据 attrs 创建新的 unbound_pool
	pool = get_unbound_pool(attrs);
	if (!pool)
		return NULL;

	pwq = kmem_cache_alloc_node(pwq_cache, GFP_KERNEL, pool->node);
	if (!pwq) {
		put_unbound_pool(pool);
		return NULL;
	}

	init_pwq(pwq, wq, pool);
	return pwq;
}

1.2 worker

每个 worker 对应一个 worker_thread() 内核线程,一个 worker_pool 对应一个或者多个 worker。多个 worker 从同一个链表中 worker_pool->worklist 获取 work 进行处理。

所以这其中有几个重点:

  • worker 怎么处理 work;
  • worker_pool 怎么动态管理 worker 的数量;

1.2.1 worker 处理 work

处理 work 的过程主要在 worker_thread() -> process_one_work() 中处理,我们具体看看代码的实现过程。

  • kernel/workqueue.c:
  • worker_thread() -> process_one_work()
static int worker_thread(void *__worker)
{
	struct worker *worker = __worker;
	struct worker_pool *pool = worker->pool;

	/* tell the scheduler that this is a workqueue worker */
	worker->task->flags |= PF_WQ_WORKER;
woke_up:
	spin_lock_irq(&pool->lock);

	// (1) 是否 die
	/* am I supposed to die? */
	if (unlikely(worker->flags & WORKER_DIE)) {
		spin_unlock_irq(&pool->lock);
		WARN_ON_ONCE(!list_empty(&worker->entry));
		worker->task->flags &= ~PF_WQ_WORKER;

		set_task_comm(worker->task, "kworker/dying");
		ida_simple_remove(&pool->worker_ida, worker->id);
		worker_detach_from_pool(worker, pool);
		kfree(worker);
		return 0;
	}

	// (2) 脱离 idle 状态
	// 被唤醒之前 worker 都是 idle 状态
	worker_leave_idle(worker);
recheck:

	// (3) 如果需要本 worker 继续执行则继续,否则进入 idle 状态
	// need more worker 的条件: (pool->worklist != 0) && (pool->nr_running == 0)
	// worklist 上有 work 需要执行,并且现在没有处于 running 的 work
	/* no more worker necessary? */
	if (!need_more_worker(pool))
		goto sleep;

	// (4) 如果 (pool->nr_idle == 0),则启动创建更多的 worker
	// 说明 idle 队列中已经没有备用 worker 了,先创建 一些 worker 备用
	/* do we need to manage? */
	if (unlikely(!may_start_working(pool)) && manage_workers(worker))
		goto recheck;

	/*
	 * ->scheduled list can only be filled while a worker is
	 * preparing to process a work or actually processing it.
	 * Make sure nobody diddled with it while I was sleeping.
	 */
	WARN_ON_ONCE(!list_empty(&worker->scheduled));

	/*
	 * Finish PREP stage.  We're guaranteed to have at least one idle
	 * worker or that someone else has already assumed the manager
	 * role.  This is where @worker starts participating in concurrency
	 * management if applicable and concurrency management is restored
	 * after being rebound.  See rebind_workers() for details.
	 */
	worker_clr_flags(worker, WORKER_PREP | WORKER_REBOUND);

	do {
		// (5) 如果 pool->worklist 不为空,从其中取出一个 work 进行处理
		struct work_struct *work =
			list_first_entry(&pool->worklist,
					 struct work_struct, entry);

		if (likely(!(*work_data_bits(work) & WORK_STRUCT_LINKED))) {
			/* optimization path, not strictly necessary */
			// (6) 执行正常的 work
			process_one_work(worker, work);
			if (unlikely(!list_empty(&worker->scheduled)))
				process_scheduled_works(worker);
		} else {
			// (7) 执行系统特意 scheduled 给某个 worker 的 work
			// 普通的 work 是放在池子的公共 list 中的 pool->worklist
			// 只有一些特殊的 work 被特意派送给某个 worker 的 worker->scheduled
			// 包括:1、执行 flush_work 时插入的 barrier work;
			// 2、collision 时从其他 worker 推送到本 worker 的 work
			move_linked_works(work, &worker->scheduled, NULL);
			process_scheduled_works(worker);
		}
	// (8) worker keep_working 的条件:
	// pool->worklist 不为空 && (pool->nr_running <= 1)
	} while (keep_working(pool));

	worker_set_flags(worker, WORKER_PREP);supposed
sleep:
	// (9) worker 进入 idle 状态
	/*
	 * pool->lock is held and there's no work to process and no need to
	 * manage, sleep.  Workers are woken up only while holding
	 * pool->lock or from local cpu, so setting the current state
	 * before releasing pool->lock is enough to prevent losing any
	 * event.
	 */
	worker_enter_idle(worker);
	__set_current_state(TASK_INTERRUPTIBLE);
	spin_unlock_irq(&pool->lock);
	schedule();
	goto woke_up;
}
| 
static void process_one_work(struct worker *worker, struct work_struct *work)
__releases(&pool->lock)
__acquires(&pool->lock)
{
	struct pool_workqueue *pwq = get_work_pwq(work);
	struct worker_pool *pool = worker->pool;
	bool cpu_intensive = pwq->wq->flags & WQ_CPU_INTENSIVE;
	int work_color;
	struct worker *collision;
#ifdef CONFIG_LOCKDEP
	/*
	 * It is permissible to free the struct work_struct from
	 * inside the function that is called from it, this we need to
	 * take into account for lockdep too.  To avoid bogus "held
	 * lock freed" warnings as well as problems when looking into
	 * work->lockdep_map, make a copy and use that here.
	 */
	struct lockdep_map lockdep_map;

	lockdep_copy_map(&lockdep_map, &work->lockdep_map);
#endif
	/* ensure we're on the correct CPU */
	WARN_ON_ONCE(!(pool->flags & POOL_DISASSOCIATED) &&
		     raw_smp_processor_id() != pool->cpu);

	// (8.1) 如果 work 已经在 worker_pool 的其他 worker 上执行,
	// 将 work 放入对应 worker 的 scheduled 队列中延后执行
	/*
	 * A single work shouldn't be executed concurrently by
	 * multiple workers on a single cpu.  Check whether anyone is
	 * already processing the work.  If so, defer the work to the
	 * currently executing one.
	 */
	collision = find_worker_executing_work(pool, work);
	if (unlikely(collision)) {
		move_linked_works(work, &collision->scheduled, NULL);
		return;
	}

	// (8.2) 将 worker 加入 busy 队列 pool->busy_hash
	/* claim and dequeue */
	debug_work_deactivate(work);
	hash_add(pool->busy_hash, &worker->hentry, (unsigned long)work);
	worker->current_work = work;
	worker->current_func = work->func;
	worker->current_pwq = pwq;
	work_color = get_work_color(work);

	list_del_init(&work->entry);

	// (8.3) 如果 work 所在的 wq 是 cpu 密集型的 WQ_CPU_INTENSIVE
	// 则当前 work 的执行脱离 worker_pool 的动态调度,成为一个独立的线程
	/*
	 * CPU intensive works don't participate in concurrency management.
	 * They're the scheduler's responsibility.  This takes @worker out
	 * of concurrency management and the next code block will chain
	 * execution of the pending work items.
	 */
	if (unlikely(cpu_intensive))
		worker_set_flags(worker, WORKER_CPU_INTENSIVE);

	// (8.4) 在 UNBOUND 或者 CPU_INTENSIVE work 中判断是否需要唤醒 idle worker
	// 普通 work 不会执行这个操作
	/*
	 * Wake up another worker if necessary.  The condition is always
	 * false for normal per-cpu workers since nr_running would always
	 * be >= 1 at this point.  This is used to chain execution of the
	 * pending work items for WORKER_NOT_RUNNING workers such as the
	 * UNBOUND and CPU_INTENSIVE ones.
	 */
	if (need_more_worker(pool))
		wake_up_worker(pool);

	/*
	 * Record the last pool and clear PENDING which should be the last
	 * update to @work.  Also, do this inside @pool->lock so that
	 * PENDING and queued state changes happen together while IRQ is
	 * disabled.
	 */
	set_work_pool_and_clear_pending(work, pool->id);

	spin_unlock_irq(&pool->lock);

	lock_map_acquire_read(&pwq->wq->lockdep_map);
	lock_map_acquire(&lockdep_map);
	trace_workqueue_execute_start(work);
	// (8.5) 执行 work 函数
	worker->current_func(work);
	/*
	 * While we must be careful to not use "work" after this, the trace
	 * point will only record its address.
	 */
	trace_workqueue_execute_end(work);
	lock_map_release(&lockdep_map);
	lock_map_release(&pwq->wq->lockdep_map);

	if (unlikely(in_atomic() || lockdep_depth(current) > 0)) {
		pr_err("BUG: workqueue leaked lock or atomic: %s/0x%08x/%d/n"
		       "     last function: %pf/n",
		       current->comm, preempt_count(), task_pid_nr(current),
		       worker->current_func);
		debug_show_held_locks(current);
		dump_stack();
	}

	/*
	 * The following prevents a kworker from hogging CPU on !PREEMPT
	 * kernels, where a requeueing work item waiting for something to
	 * happen could deadlock with stop_machine as such work item could
	 * indefinitely requeue itself while all other CPUs are trapped in
	 * stop_machine. At the same time, report a quiescent RCU state so
	 * the same condition doesn't freeze RCU.
	 */
	cond_resched_rcu_qs();

	spin_lock_irq(&pool->lock);

	/* clear cpu intensive status */
	if (unlikely(cpu_intensive))
		worker_clr_flags(worker, WORKER_CPU_INTENSIVE);

	/* we're done with it, release */
	hash_del(&worker->hentry);
	worker->current_work = NULL;
	worker->current_func = NULL;
	worker->current_pwq = NULL;
	worker->desc_valid = false;
	pwq_dec_nr_in_flight(pwq, work_color);
}

1.2.2 worker_pool 动态管理 worker

worker_pool 怎么来动态增减 worker,这部分的算法是 CMWQ 的核心。其思想如下:

  • worker_pool 中的 worker 有 3 种状态:idle、running、suspend;
  • 如果 worker_pool 中有 work 需要处理,保持至少一个 running worker 来处理;
  • running worker 在处理 work 的过程中进入了阻塞 suspend 状态,为了保持其他 work 的执行,需要唤醒新的 idle worker 来处理 work;
  • 如果有 work 需要执行且 running worker 大于 1 个,会让多余的 running worker 进入 idle 状态;
  • 如果没有 work 需要执行,会让所有 worker 进入 idle 状态;
  • 如果创建的 worker 过多,destroy_worker 在 300s(IDLE_WORKER_TIMEOUT) 时间内没有再次运行的 idle worker。

Linux Workqueue

详细代码可以参考上节 worker_thread() -> process_one_work() 的分析。

为了追踪 worker 的 running 和 suspend 状态,用来动态调整 worker 的数量。wq 使用在进程调度中加钩子函数的技巧:

  • 追踪 worker 从 suspend 进入 running 状态: ttwu_activate() -> wq_worker_waking_up()
void wq_worker_waking_up(struct task_struct *task, int cpu)
{
	struct worker *worker = kthread_data(task);

	if (!(worker->flags & WORKER_NOT_RUNNING)) {
		WARN_ON_ONCE(worker->pool->cpu != cpu);
		// 增加 worker_pool 中 running 的 worker 数量
		atomic_inc(&worker->pool->nr_running);
	}
}
  • 追踪 worker 从 running 进入 suspend 状态: __schedule() -> wq_worker_sleeping()
struct task_struct *wq_worker_sleeping(struct task_struct *task, int cpu)
{
	struct worker *worker = kthread_data(task), *to_wakeup = NULL;
	struct worker_pool *pool;

	/*
	 * Rescuers, which may not have all the fields set up like normal
	 * workers, also reach here, let's not access anything before
	 * checking NOT_RUNNING.
	 */
	if (worker->flags & WORKER_NOT_RUNNING)
		return NULL;

	pool = worker->pool;

	/* this can only happen on the local cpu */
	if (WARN_ON_ONCE(cpu != raw_smp_processor_id() || pool->cpu != cpu))
		return NULL;

	/*
	 * The counterpart of the following dec_and_test, implied mb,
	 * worklist not empty test sequence is in insert_work().
	 * Please read comment there.
	 *
	 * NOT_RUNNING is clear.  This means that we're bound to and
	 * running on the local cpu w/ rq lock held and preemption
	 * disabled, which in turn means that none else could be
	 * manipulating idle_list, so dereferencing idle_list without pool
	 * lock is safe.
	 */
	// 减少 worker_pool 中 running 的 worker 数量
	// 如果 worklist 还有 work 需要处理,唤醒第一个 idle worker 进行处理
	if (atomic_dec_and_test(&pool->nr_running) &&
	    !list_empty(&pool->worklist))
		to_wakeup = first_idle_worker(pool);
	return to_wakeup ? to_wakeup->task : NULL;
}

这里 worker_pool 的调度思想是:如果有 work 需要处理,保持一个 running 状态的 worker 处理,不多也不少。

但是这里有一个问题如果 work 是 CPU 密集型的,它虽然也没有进入 suspend 状态,但是会长时间的占用 CPU,让后续的 work 阻塞太长时间。

为了解决这个问题,CMWQ 设计了 WQ_CPU_INTENSIVE,如果一个 wq 声明自己是 CPU_INTENSIVE,则让当前 worker 脱离动态调度,像是进入了 suspend 状态,那么 CMWQ 会创建新的 worker,后续的 work 会得到执行。

  • kernel/workqueue.c:
  • worker_thread() -> process_one_work()
static void process_one_work(struct worker *worker, struct work_struct *work)
__releases(&pool->lock)
__acquires(&pool->lock)
{

	bool cpu_intensive = pwq->wq->flags & WQ_CPU_INTENSIVE;

	// (1) 设置当前 worker 的 WORKER_CPU_INTENSIVE 标志
	// nr_running 会被减 1
	// 对 worker_pool 来说,当前 worker 相当于进入了 suspend 状态
	/*
	 * CPU intensive works don't participate in concurrency management.
	 * They're the scheduler's responsibility.  This takes @worker out
	 * of concurrency management and the next code block will chain
	 * execution of the pending work items.
	 */
	if (unlikely(cpu_intensive))
		worker_set_flags(worker, WORKER_CPU_INTENSIVE);

	// (2) 接上一步,判断是否需要唤醒新的 worker 来处理 work
	/*
	 * Wake up another worker if necessary.  The condition is always
	 * false for normal per-cpu workers since nr_running would always
	 * be >= 1 at this point.  This is used to chain execution of the
	 * pending work items for WORKER_NOT_RUNNING workers such as the
	 * UNBOUND and CPU_INTENSIVE ones.
	 */
	if (need_more_worker(pool))
		wake_up_worker(pool);

	// (3) 执行 work
	worker->current_func(work);

	// (4) 执行完,清理当前 worker 的 WORKER_CPU_INTENSIVE 标志
	// 当前 worker 重新进入 running 状态
	/* clear cpu intensive status */
	if (unlikely(cpu_intensive))
		worker_clr_flags(worker, WORKER_CPU_INTENSIVE);

}

	WORKER_NOT_RUNNING	= WORKER_PREP | WORKER_CPU_INTENSIVE |
				  WORKER_UNBOUND | WORKER_REBOUND,

static inline void worker_set_flags(struct worker *worker, unsigned int flags)
{
	struct worker_pool *pool = worker->pool;

	WARN_ON_ONCE(worker->task != current);

	/* If transitioning into NOT_RUNNING, adjust nr_running. */
	if ((flags & WORKER_NOT_RUNNING) &&
	    !(worker->flags & WORKER_NOT_RUNNING)) {
		atomic_dec(&pool->nr_running);
	}

	worker->flags |= flags;
}

static inline void worker_clr_flags(struct worker *worker, unsigned int flags)
{
	struct worker_pool *pool = worker->pool;
	unsigned int oflags = worker->flags;

	WARN_ON_ONCE(worker->task != current);

	worker->flags &= ~flags;

	/*
	 * If transitioning out of NOT_RUNNING, increment nr_running.  Note
	 * that the nested NOT_RUNNING is not a noop.  NOT_RUNNING is mask
	 * of multiple flags, not a single flag.
	 */
	if ((flags & WORKER_NOT_RUNNING) && (oflags & WORKER_NOT_RUNNING))
		if (!(worker->flags & WORKER_NOT_RUNNING))
			atomic_inc(&pool->nr_running);
}

1.2.3 CPU hotplug 处理

从上几节可以看到,系统会创建和 CPU 绑定的 normal worker_pool 和不绑定 CPU 的 unbound worker_pool,worker_pool 又会动态的创建 worker。

那么在 CPU hotplug 的时候,会怎么样动态的处理 worker_pool 和 worker 呢?来看具体的代码分析:

  • kernel/workqueue.c:
  • workqueue_cpu_up_callback() / workqueue_cpu_down_callback()
static int __init init_workqueues(void)
{

	cpu_notifier(workqueue_cpu_up_callback, CPU_PRI_WORKQUEUE_UP);
	hotcpu_notifier(workqueue_cpu_down_callback, CPU_PRI_WORKQUEUE_DOWN);

}
| 
static int workqueue_cpu_down_callback(struct notifier_block *nfb,
						 unsigned long action,
						 void *hcpu)
{
	int cpu = (unsigned long)hcpu;
	struct work_struct unbind_work;
	struct workqueue_struct *wq;

	switch (action & ~CPU_TASKS_FROZEN) {
	case CPU_DOWN_PREPARE:
		/* unbinding per-cpu workers should happen on the local CPU */
		INIT_WORK_ONSTACK(&unbind_work, wq_unbind_fn);
		// (1) cpu down_prepare
		// 把和当前 cpu 绑定的 normal worker_pool 上的 worker 停工
		// 随着当前 cpu 被 down 掉,这些 worker 会迁移到其他 cpu 上
		queue_work_on(cpu, system_highpri_wq, &unbind_work);

		// (2) unbound wq 对 cpu 变化的更新
		/* update NUMA affinity of unbound workqueues */
		mutex_lock(&wq_pool_mutex);
		list_for_each_entry(wq, &workqueues, list)
			wq_update_unbound_numa(wq, cpu, false);
		mutex_unlock(&wq_pool_mutex);

		/* wait for per-cpu unbinding to finish */
		flush_work(&unbind_work);
		destroy_work_on_stack(&unbind_work);
		break;
	}
	return NOTIFY_OK;
}
| 
static int workqueue_cpu_up_callback(struct notifier_block *nfb,
		unsigned long action, void *hcpu)
{
	int CPU = (unsigned long)hcpu;
	struct worker_pool *pool;
	struct workqueue_struct *wq;
	int pi;
	switch (action & ~CPU_TASKS_FROZEN) {
	case CPU_UP_PREPARE:
		for_each_cpu_worker_pool(pool, CPU) {
			if (pool->nr_workers)
				continue;
			if (!create_worker(pool))
				return NOTIFY_BAD;
		}
		break;
	case CPU_DOWN_FAILED:
	case CPU_ONLINE:
		mutex_lock(&wq_pool_mutex);
		// (3) CPU up
		for_each_pool(pool, pi) {
			mutex_lock(&pool->attach_mutex);
			// 如果和当前 CPU 绑定的 normal worker_pool 上,有 WORKER_UNBOUND 停工的 worker
			// 重新绑定 worker 到 worker_pool
			// 让这些 worker 开工,并绑定到当前 CPU
			if (pool->CPU == CPU)
				rebind_workers(pool);
			else if (pool->CPU < 0)
				restore_unbound_workers_cpumask(pool, CPU);
			mutex_unlock(&pool->attach_mutex);
		}

		/* update NUMA affinity of unbound workqueues */
		list_for_each_entry(wq, &workqueues, list)
			wq_update_unbound_numa(wq, CPU, true);
		mutex_unlock(&wq_pool_mutex);
		break;
	}
	return NOTIFY_OK;
}

1.3 workqueue

workqueue 就是存放一组 work 的集合,基本可以分为两类:一类系统创建的 workqueue,一类是用户自己创建的 workqueue。

不论是系统还是用户的 workqueue,如果没有指定 WQ_UNBOUND,默认都是和 normal worker_pool 绑定。

1.3.1 系统 workqueue

系统在初始化时创建了一批默认的 workqueue:system_wq、system_highpri_wq、system_long_wq、system_unbound_wq、system_freezable_wq、system_power_efficient_wq、system_freezable_power_efficient_wq。

像 system_wq,就是 schedule_work() 默认使用的。

  • kernel/workqueue.c:
  • init_workqueues()
static int __init init_workqueues(void)
{
	system_wq = alloc_workqueue("events", 0, 0);
	system_highpri_wq = alloc_workqueue("events_highpri", WQ_HIGHPRI, 0);
	system_long_wq = alloc_workqueue("events_long", 0, 0);
	system_unbound_wq = alloc_workqueue("events_unbound", WQ_UNBOUND,
					    WQ_UNBOUND_MAX_ACTIVE);
	system_freezable_wq = alloc_workqueue("events_freezable",
					      WQ_FREEZABLE, 0);
	system_power_efficient_wq = alloc_workqueue("events_power_efficient",
					      WQ_POWER_EFFICIENT, 0);

	system_freezable_power_efficient_wq = alloc_workqueue("events_freezable_power_efficient",
					      WQ_FREEZABLE | WQ_POWER_EFFICIENT,
					      0);
}

1.3.2 workqueue 创建

详细过程见上几节的代码分析:alloc_workqueue() -> __alloc_workqueue_key() -> alloc_and_link_pwqs()。

1.3.3 flush_workqueue()

这一部分的逻辑,wq->work_color、wq->flush_color 换来换去的逻辑实在看的头晕。看不懂暂时不想看,放着以后看吧,或者有谁看懂了教我一下。:)

1.4 pool_workqueue

pool_workqueue 只是一个中介角色。

详细过程见上几节的代码分析:alloc_workqueue() -> __alloc_workqueue_key() -> alloc_and_link_pwqs()。

1.5 work

描述一份待执行的工作。

1.5.1 queue_work()

将 work 压入到 workqueue 当中。

  • kernel/workqueue.c:
  • queue_work() -> queue_work_on() -> __queue_work()
static void __queue_work(int cpu, struct workqueue_struct *wq,
			 struct work_struct *work)
{
	struct pool_workqueue *pwq;
	struct worker_pool *last_pool;
	struct list_head *worklist;
	unsigned int work_flags;
	unsigned int req_cpu = cpu;

	/*
	 * While a work item is PENDING && off queue, a task trying to
	 * steal the PENDING will busy-loop waiting for it to either get
	 * queued or lose PENDING.  Grabbing PENDING and queueing should
	 * happen with IRQ disabled.
	 */
	WARN_ON_ONCE(!irqs_disabled());

	debug_work_activate(work);

	/* if draining, only works from the same workqueue are allowed */
	if (unlikely(wq->flags & __WQ_DRAINING) &&
	    WARN_ON_ONCE(!is_chained_work(wq)))
		return;
retry:
	// (1) 如果没有指定 cpu,则使用当前 cpu
	if (req_cpu == WORK_CPU_UNBOUND)
		cpu = raw_smp_processor_id();

	/* pwq which will be used unless @work is executing elsewhere */
	if (!(wq->flags & WQ_UNBOUND))
		// (2) 对于 normal wq,使用当前 cpu 对应的 normal worker_pool
		pwq = per_cpu_ptr(wq->cpu_pwqs, cpu);
	else
		// (3) 对于 unbound wq,使用当前 cpu 对应 node 的 worker_pool
		pwq = unbound_pwq_by_node(wq, cpu_to_node(cpu));

	// (4) 如果 work 在其他 worker 上正在被执行,把 work 压到对应的 worker 上去
	// 避免 work 出现重入的问题
	/*
	 * If @work was previously on a different pool, it might still be
	 * running there, in which case the work needs to be queued on that
	 * pool to guarantee non-reentrancy.
	 */
	last_pool = get_work_pool(work);
	if (last_pool && last_pool != pwq->pool) {
		struct worker *worker;

		spin_lock(&last_pool->lock);

		worker = find_worker_executing_work(last_pool, work);

		if (worker && worker->current_pwq->wq == wq) {
			pwq = worker->current_pwq;
		} else {
			/* meh... not running there, queue here */
			spin_unlock(&last_pool->lock);
			spin_lock(&pwq->pool->lock);
		}
	} else {
		spin_lock(&pwq->pool->lock);
	}

	/*
	 * pwq is determined and locked.  For unbound pools, we could have
	 * raced with pwq release and it could already be dead.  If its
	 * refcnt is zero, repeat pwq selection.  Note that pwqs never die
	 * without another pwq replacing it in the numa_pwq_tbl or while
	 * work items are executing on it, so the retrying is guaranteed to
	 * make forward-progress.
	 */
	if (unlikely(!pwq->refcnt)) {
		if (wq->flags & WQ_UNBOUND) {
			spin_unlock(&pwq->pool->lock);
			cpu_relax();
			goto retry;
		}
		/* oops */
		WARN_ONCE(true, "workqueue: per-cpu pwq for %s on cpu%d has 0 refcnt",
			  wq->name, cpu);
	}

	/* pwq determined, queue */
	trace_workqueue_queue_work(req_cpu, pwq, work);

	if (WARN_ON(!list_empty(&work->entry))) {
		spin_unlock(&pwq->pool->lock);
		return;
	}

	pwq->nr_in_flight[pwq->work_color]++;
	work_flags = work_color_to_flags(pwq->work_color);

	// (5) 如果还没有达到 max_active,将 work 挂载到 pool->worklist
	if (likely(pwq->nr_active < pwq->max_active)) {
		trace_workqueue_activate_work(work);
		pwq->nr_active++;
		worklist = &pwq->pool->worklist;
	// 否则,将 work 挂载到临时队列 pwq->delayed_works
	} else {
		work_flags |= WORK_STRUCT_DELAYED;
		worklist = &pwq->delayed_works;
	}

	// (6) 将 work 压入 worklist 当中
	insert_work(pwq, work, worklist, work_flags);

	spin_unlock(&pwq->pool->lock);
}

1.5.2 flush_work()

flush 某个 work,确保 work 执行完成。

怎么判断异步的 work 已经执行完成?这里面使用了一个技巧:在目标 work 的后面插入一个新的 work wq_barrier,如果 wq_barrier 执行完成,那么目标 work 肯定已经执行完成。

  • kernel/workqueue.c:
  • queue_work() -> queue_work_on() -> __queue_work()
/**
 * flush_work - wait for a work to finish executing the last queueing instance
 * @work: the work to flush
 *
 * Wait until @work has finished execution.  @work is guaranteed to be idle
 * on return if it hasn't been requeued since flush started.
 *
 * Return:
 * %true if flush_work() waited for the work to finish execution,
 * %false if it was already idle.
 */
bool flush_work(struct work_struct *work)
{
	struct wq_barrier barr;

	lock_map_acquire(&work->lockdep_map);
	lock_map_release(&work->lockdep_map);

	if (start_flush_work(work, &barr)) {
		// 等待 barr work 执行完成的信号
		wait_for_completion(&barr.done);
		destroy_work_on_stack(&barr.work);
		return true;
	} else {
		return false;
	}
}
| 
static bool start_flush_work(struct work_struct *work, struct wq_barrier *barr)
{
	struct worker *worker = NULL;
	struct worker_pool *pool;
	struct pool_workqueue *pwq;

	might_sleep();

	// (1) 如果 work 所在 worker_pool 为 NULL,说明 work 已经执行完
	local_irq_disable();
	pool = get_work_pool(work);
	if (!pool) {
		local_irq_enable();
		return false;
	}

	spin_lock(&pool->lock);
	/* see the comment in try_to_grab_pending() with the same code */
	pwq = get_work_pwq(work);
	if (pwq) {
		// (2) 如果 work 所在 pwq 指向的 worker_pool 不等于上一步得到的 worker_pool,说明 work 已经执行完
		if (unlikely(pwq->pool != pool))
			goto already_gone;
	} else {
		// (3) 如果 work 所在 pwq 为 NULL,并且也没有在当前执行的 work 中,说明 work 已经执行完
		worker = find_worker_executing_work(pool, work);
		if (!worker)
			goto already_gone;
		pwq = worker->current_pwq;
	}

	// (4) 如果 work 没有执行完,向 work 的后面插入 barr work
	insert_wq_barrier(pwq, barr, work, worker);
	spin_unlock_irq(&pool->lock);

	/*
	 * If @max_active is 1 or rescuer is in use, flushing another work
	 * item on the same workqueue may lead to deadlock.  Make sure the
	 * flusher is not running on the same workqueue by verifying write
	 * access.
	 */
	if (pwq->wq->saved_max_active == 1 || pwq->wq->rescuer)
		lock_map_acquire(&pwq->wq->lockdep_map);
	else
		lock_map_acquire_read(&pwq->wq->lockdep_map);
	lock_map_release(&pwq->wq->lockdep_map);

	return true;
already_gone:
	spin_unlock_irq(&pool->lock);
	return false;
}
|| 
static void insert_wq_barrier(struct pool_workqueue *pwq,
			      struct wq_barrier *barr,
			      struct work_struct *target, struct worker *worker)
{
	struct list_head *head;
	unsigned int linked = 0;

	/*
	 * debugobject calls are safe here even with pool->lock locked
	 * as we know for sure that this will not trigger any of the
	 * checks and call back into the fixup functions where we
	 * might deadlock.
	 */
	// (4.1) barr work 的执行函数 wq_barrier_func()
	INIT_WORK_ONSTACK(&barr->work, wq_barrier_func);
	__set_bit(WORK_STRUCT_PENDING_BIT, work_data_bits(&barr->work));
	init_completion(&barr->done);

	/*
	 * If @target is currently being executed, schedule the
	 * barrier to the worker; otherwise, put it after @target.
	 */
	// (4.2) 如果 work 当前在 worker 中执行,则 barr work 插入 scheduled 队列
	if (worker)
		head = worker->scheduled.next;
	// 否则,则 barr work 插入正常的 worklist 队列中,插入位置在目标 work 后面
	// 并且置上 WORK_STRUCT_LINKED 标志
	else {
		unsigned long *bits = work_data_bits(target);

		head = target->entry.next;
		/* there can already be other linked works, inherit and set */
		linked = *bits & WORK_STRUCT_LINKED;
		__set_bit(WORK_STRUCT_LINKED_BIT, bits);
	}

	debug_work_activate(&barr->work);
	insert_work(pwq, &barr->work, head,
		    work_color_to_flags(WORK_NO_COLOR) | linked);
}
||| 
static void wq_barrier_func(struct work_struct *work)
{
	struct wq_barrier *barr = container_of(work, struct wq_barrier, work);
	// (4.1.1) barr work 执行完成,发出 complete 信号。
	complete(&barr->done);
}

2.Workqueue 对外接口函数

CMWQ 实现的 workqueue 机制,被包装成相应的对外接口函数。

2.1 schedule_work()

把 work 压入系统默认 wq system_wq,WORK_CPU_UNBOUND 指定 worker 为当前 CPU 绑定的 normal worker_pool 创建的 worker。

  • kernel/workqueue.c:
  • schedule_work() -> queue_work_on() -> __queue_work()
static inline bool schedule_work(struct work_struct *work)
{
	return queue_work(system_wq, work);
}
| 
static inline bool queue_work(struct workqueue_struct *wq,
			      struct work_struct *work)
{
	return queue_work_on(WORK_CPU_UNBOUND, wq, work);
}

2.2 sschedule_work_on()

schedule_work() 基础上,可以指定 work 运行的 CPU。

  • kernel/workqueue.c:
  • schedule_work_on() -> queue_work_on() -> __queue_work()
static inline bool schedule_work_on(int cpu, struct work_struct *work)
{
	return queue_work_on(cpu, system_wq, work);
}

2.3 schedule_delayed_work()

启动一个 timer,在 timer 定时到了以后调用 delayed_work_timer_fn() 把 work 压入系统默认 wq system_wq。

  • kernel/workqueue.c:
  • schedule_work_on() -> queue_work_on() -> __queue_work()
static inline bool schedule_delayed_work(struct delayed_work *dwork,
					 unsigned long delay)
{
	return queue_delayed_work(system_wq, dwork, delay);
}
| 
static inline bool queue_delayed_work(struct workqueue_struct *wq,
				      struct delayed_work *dwork,
				      unsigned long delay)
{
	return queue_delayed_work_on(WORK_CPU_UNBOUND, wq, dwork, delay);
}
|| 
bool queue_delayed_work_on(int cpu, struct workqueue_struct *wq,
			   struct delayed_work *dwork, unsigned long delay)
{
	struct work_struct *work = &dwork->work;
	bool ret = false;
	unsigned long flags;

	/* read the comment in __queue_work() */
	local_irq_save(flags);

	if (!test_and_set_bit(WORK_STRUCT_PENDING_BIT, work_data_bits(work))) {
		__queue_delayed_work(cpu, wq, dwork, delay);
		ret = true;
	}

	local_irq_restore(flags);
	return ret;
}
||| 
static void __queue_delayed_work(int cpu, struct workqueue_struct *wq,
				struct delayed_work *dwork, unsigned long delay)
{
	struct timer_list *timer = &dwork->timer;
	struct work_struct *work = &dwork->work;

	WARN_ON_ONCE(timer->function != delayed_work_timer_fn ||
		     timer->data != (unsigned long)dwork);
	WARN_ON_ONCE(timer_pending(timer));
	WARN_ON_ONCE(!list_empty(&work->entry));

	/*
	 * If @delay is 0, queue @dwork->work immediately.  This is for
	 * both optimization and correctness.  The earliest @timer can
	 * expire is on the closest next tick and delayed_work users depend
	 * on that there's no such delay when @delay is 0.
	 */
	if (!delay) {
		__queue_work(cpu, wq, &dwork->work);
		return;
	}

	timer_stats_timer_set_start_info(&dwork->timer);

	dwork->wq = wq;
	dwork->cpu = cpu;
	timer->expires = jiffies + delay;

	if (unlikely(cpu != WORK_CPU_UNBOUND))
		add_timer_on(timer, cpu);
	else
		add_timer(timer);
}
|||| 
void delayed_work_timer_fn(unsigned long __data)
{
	struct delayed_work *dwork = (struct delayed_work *)__data;

	/* should have been called from irqsafe timer with irq already off */
	__queue_work(dwork->cpu, dwork->wq, &dwork->work);
}

参考资料

  1. Documentation/workqueue.txt
原文  http://kernel.meizu.com/linux-workqueue.html
正文到此结束
Loading...