转载

吴恩达 NIPS 2016:利用深度学习开发人工智能应用的基本要点(含唯一的中文版PPT)

雷锋网按:为了方便读者学习和收藏,雷锋网 (公众号:雷锋网) 特地把吴恩达教授在NIPS 2016大会中的PPT做为中文版,由三川和亚峰联合编译并制作。

今日,在第 30 届神经信息处理系统大会(NIPS 2016)中,百度首席科学家吴恩达教授发表演讲:《利用深度学习开发人工智能应用的基本要点(Nuts and Bolts of Building Applications using Deep Learning)》。

此外,吴恩达教授曾在今年 9 月 24/25 日也发表过同为《Nuts and Bolts of Applying Deep Learning》的演讲(1小时20分钟),以下是YouTube 链接:

https://www.youtube.com/watch?v=F1ka6a13S9I

吴恩达 NIPS 2016:利用深度学习开发人工智能应用的基本要点(含唯一的中文版PPT)

一、深度学习为何崛起

吴恩达在开场提到:深度学习为何这么火?

答案很简单:

第一是因为规模正在推动深度学习的进步。

从传统算法到小型神经网络、中型神经网络最后演化为现在的大型神经网络。

吴恩达 NIPS 2016:利用深度学习开发人工智能应用的基本要点(含唯一的中文版PPT)

第二:端到端学习的崛起

从下图中的上半部分可以看出,传统端到端学习是把实体数据表达成数字数据,输出数字值作为结果。如退昂识别最后以整数标签输出为结果。

吴恩达 NIPS 2016:利用深度学习开发人工智能应用的基本要点(含唯一的中文版PPT)

现在的端对端学习更为直接纯粹 ,如机器翻译:输入英语文本,输出法语文本;语音识别:输入音频,输出文本。但端对端学习需要大量的训练集。

吴恩达先讲述了常见的深度学习模型,然后再着分析端到端学习的具体应用。

二、主要的深度学习模型

吴恩达 NIPS 2016:利用深度学习开发人工智能应用的基本要点(含唯一的中文版PPT)

  • 普通神经网络

  • 顺序模型   (1D  顺序)  RNN,  GRU,  LSTM,  CTC,  注意力模型

  • 图像模型  2D 和  3D 卷积神经网络

  • 先进/未来 技术:无监督学习(稀疏编码 ICA,  SFA,)增强学习

三、端到端学习应用案例

  • 语音识别

吴恩达 NIPS 2016:利用深度学习开发人工智能应用的基本要点(含唯一的中文版PPT)

传统模型:语音→运算特征—(人工设计的 MFCC 特征)→音素识别器—(音素识别)→最终识别器→输出。

端到端学习:音频→学习算法→转录结果;在给定了足够的有标注数据(音频、转录结果)时,这种方法的效果会很好。

  • 自动驾驶

吴恩达 NIPS 2016:利用深度学习开发人工智能应用的基本要点(含唯一的中文版PPT)

传统模型:摄像头图像→检测汽车+检测行人→路径规划→方向控制。

端到端学习:摄像头图像→学习算法→方向控制。

自动驾驶对安全有极高要求,因此需要极高的精确度。采取纯粹的端到端学习十分有挑战性。只在有足够(x,y)的数据,来学习足够复杂的函数的情况下,端到端学习才有效果。

四、机器学习策略

你经常有很多改进 AI 系统的主意,应该怎么做?好的战略能避免浪费数月精力做无用的事。

吴恩达 NIPS 2016:利用深度学习开发人工智能应用的基本要点(含唯一的中文版PPT)

以语音识别为例,可以把原语音数据分割成:

  • 60% 训练集(训练模型)

  • 20% 开发集(开发过程中用于调参、验证等步骤的数据集)

  • 20% 测试集(测试时所使用的数据集)

吴恩达 NIPS 2016:利用深度学习开发人工智能应用的基本要点(含唯一的中文版PPT)

这里面普及几个概念:

人类水平的误差与训练集的误差之间的差距是可避免的偏差,这部分误差可以通过进一步的学习/模型调整优化来避免。

训练集和开发集之间的差距称为方差,其因为跑了不同的数据从而导致误差率变化。

上述两种偏差合在一起,就是偏差-方差权衡(bias-variance trade-off)。

  • 机器学习的基本方案

吴恩达 NIPS 2016:利用深度学习开发人工智能应用的基本要点(含唯一的中文版PPT)

  • 自动数据合成示例 吴恩达 NIPS 2016:利用深度学习开发人工智能应用的基本要点(含唯一的中文版PPT)

  • 不同训练、测试集的分布

假设你想要为一个汽车后视镜产品,开发语音识别系统。你有 5000 小时的普通语音数据,还有 10 小时的车内数据。你怎么对数据分组呢?这是一个不恰当的方式:

吴恩达 NIPS 2016:利用深度学习开发人工智能应用的基本要点(含唯一的中文版PPT)

  • 不同训练和测试集分配

更好的方式:让开发和测试集来自同样的分配机制。

吴恩达 NIPS 2016:利用深度学习开发人工智能应用的基本要点(含唯一的中文版PPT)

五、机器学习新方案

吴恩达 NIPS 2016:利用深度学习开发人工智能应用的基本要点(含唯一的中文版PPT)

  • 普通人类、偏差、方差分析

吴恩达 NIPS 2016:利用深度学习开发人工智能应用的基本要点(含唯一的中文版PPT)

  • 人类的表现水平

当机器学习在处理某项任务上比人类表现还差时,你经常会看到最快的进步。

机器学习超越人后,很快就会靠近贝叶斯最优误差线。

可以依靠人类的直觉:(i)人类提供加标签的数据。(ii)进行错误分析,来理解人是怎么对样本正确处理的(iii)预估偏差/方差。比如,一项图像识别任务的训练误差 8%, 开发误差 10%,你应该怎么处理?

吴恩达 NIPS 2016:利用深度学习开发人工智能应用的基本要点(含唯一的中文版PPT)

吴恩达 NIPS 2016:利用深度学习开发人工智能应用的基本要点(含唯一的中文版PPT)

六、人工智能产品管理

吴恩达 NIPS 2016:利用深度学习开发人工智能应用的基本要点(含唯一的中文版PPT)

新的监督DL算法的存在,意味着对使用 DL开发应用的团队合作,我们在重新思考工作流程。 产品经理能帮助 AI 团队,优先进行最出成果的机器学习任务。 比如,对于汽车噪音、咖啡馆的谈话声、低带宽音频、带口音的语音,你是应该提高语音效果呢,还是改善延迟,缩小二进制,还是做别的什么?

今天的人工智能能做什么呢?这里给产品经理一些启发:

如果一个普通人完成一项智力任务只需不到一秒的思考时间,我们很可能现在,或者不远的将来,用 AI 把该任务自动化。

对于我们观察到的具体的、重复性的事件(比如用户点击广告;快递花费的时间),我们可以合理地预测下一个事件的结果(用户是否点击下一个此类广告)。

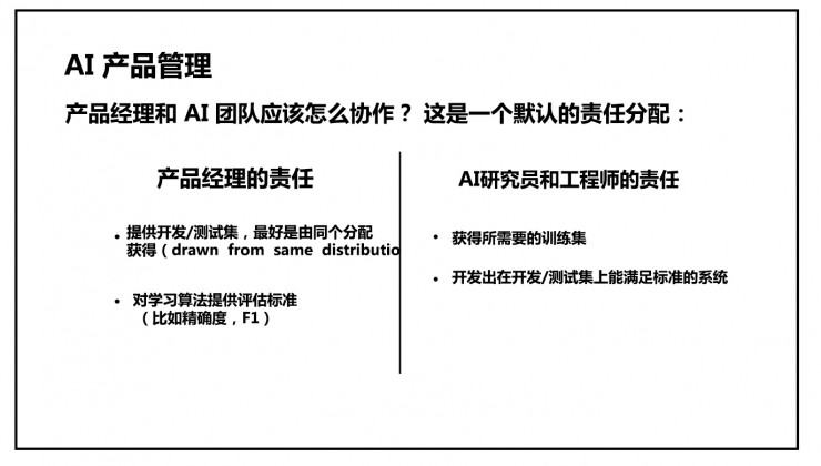
  • 产品经理和研究员、工程师该如何分工

吴恩达 NIPS 2016:利用深度学习开发人工智能应用的基本要点(含唯一的中文版PPT)

七、吴恩达新书推荐

吴恩达 NIPS 2016:利用深度学习开发人工智能应用的基本要点(含唯一的中文版PPT)

雷锋网原创文章,未经授权禁止转载。详情见 转载须知 。

吴恩达 NIPS 2016:利用深度学习开发人工智能应用的基本要点(含唯一的中文版PPT)
原文  http://www.leiphone.com/news/201612/PTmKczqq5XWr2n8c.html
正文到此结束
Loading...