转载

科学家或已发现大脑计算基本算法:N=2^i-1

自从我们历史的进程开始之后,或者至少从古希腊时期开始,我们就一直在尝试对智能(intelligence)进行逆向工程——在希腊德尔斐的阿波罗神庙前庭,刻着从纪元前留下的神谕:认识你自己(Know Thyself)。

长久以来,老一辈的人们一直都难以解开这个秘密:隐藏在人脑背后的组织原则(organizational principle)。目前一组在 Joe Tsien 博士带领下的乔治亚州奥古斯塔大学的科学家团队正尝试解决这个问题,他们的关于可能答案的论文最近发表在了 Frontiers in Systems Neuroscience 期刊上。如果这个答案正确,那必将会给整个神经科学领域带来巨大冲击,也可能会开启人工智能的新纪元。

其中一个实验是以蒙着眼睛的小鼠作为实验对象,这个实验的结果表明在生物大脑中可能存在一种通用的计算原理。在小鼠大脑发育的关键阶段,蒙着眼睛的小鼠的大脑中与视觉相关的大脑区域会被重新分配其它心智任务。这似乎能够证明人脑和老鼠的大脑相似,都具有可塑性,可以以一种通用计算机器(universal computing machine)的方式进行重新编程。

科学家或已发现大脑计算基本算法:N=2^i-1

在用于处理食物体验的小鼠细胞集群中的二次幂置换逻辑的证据。图片来源:Frontiers in Systems Neuroscience

但是如果人脑灰质(grey matter)中存在一种主导的统一计算原理,那这个原理会是什么样的呢?Tsien 博士花费了十多年的时间研究这一问题,他相信他一定会找到在所谓的连接理论(Theory of Connectivity)方面有所发现。

Tsien 说:「很多人都一直在思考,在智能的起源和大脑的进化上一定有一个基本的设计原理,就像是 DNA 的双螺旋结构,每一个生物都有普遍存在的遗传密码。我们给出了证据说明人脑可能是按照一种极其简单的数理逻辑来运作的。」

连接理论(Theory of Connectivity)认为一个叫做基于二次幂的置换(power-of-two-based permutation)的简单算法可以被用来解释大脑的回路,其可表示为

科学家或已发现大脑计算基本算法:N=2^i-1

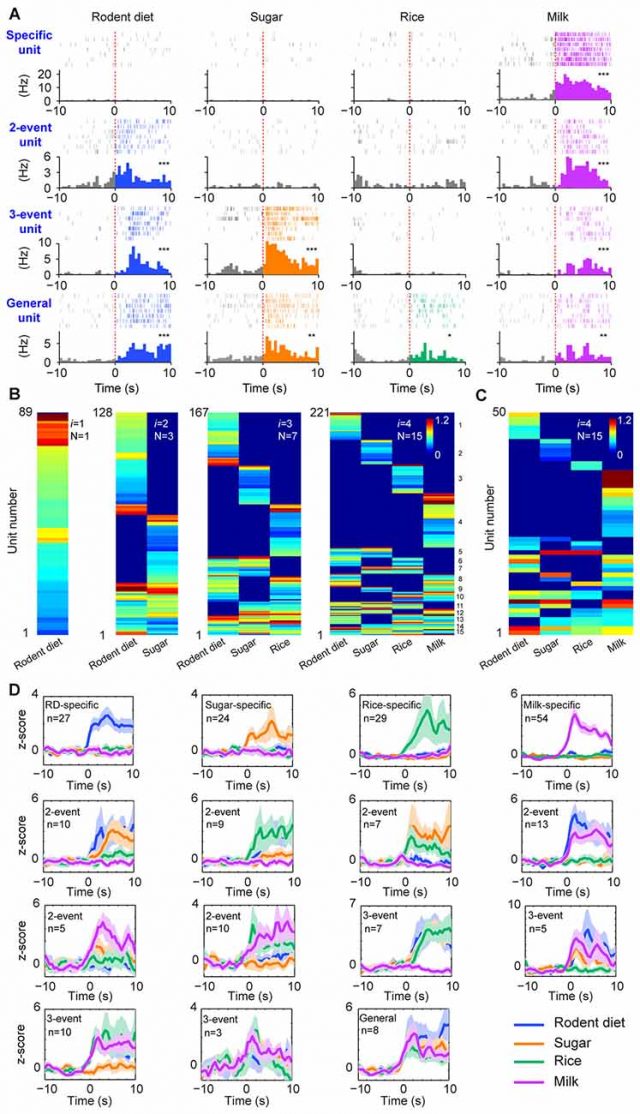
为了解读这个公式,让我们根据连接理论定义几个关键的概念,特别是 neuronal clique 的概念。neuronal clique 是指一组同时释放(fire together)的神经元,它们聚簇成功能连接模体(FCM/functional connectivity motif),大脑则用其来识别特定的模式和概念。我们可以将其比作是一棵树的树枝,其中 neuronal clique 就是树上最小的连接单元——尖端的枝桠;当与其它 clique 结合时,就可以构成一个 FCM。大脑中所表征的概念越复杂,其 FCM 就越卷曲(convoluted)。在上面那个公式里面的 n 是指响应给定的输入 i 而进行释放(放电或释放神经递质)的 neuronal cliques 的数量。

在最近的一篇论文当中,Tsien 和他的同事证明了这一理论,通过为老鼠提供大量不同的刺激,记录神经元在回应刺激时释放的模式。实验结果似乎证明了他们的猜想,他们的算法正确地预测了在特定刺激下被激活的神经组织的数量。

该研究团队的研究结果很可能不仅仅将在神经科学领域产生巨大反响,最重要的是对人工智能领域也产生巨大影响,这样的原理有助于人工大脑(artificial brain)的创造,因为人工大脑的模式直接与人脑相类似。这样的发展是令人畏惧还是应该得到表彰,也将会是一场影响深远的讨论。但是我们越来越确信的一点是:我们很快就会得到答案。

以下是该团队的论文的摘要介绍:

  • 论文:大脑计算是通过基于二次幂的置换逻辑进行组织的(Brain Computation Is Organized via Power-of-Two-Based Permutation Logic)

科学家或已发现大脑计算基本算法:N=2^i-1

人们长期以来都认为细胞集群(cell assemblies)是计算的 motif。细胞集群是如何组织起来使大脑生成智能的认知和灵活的行为的呢?科学界对于理解这种方式一直有很大的兴趣。连接理论(Theory of Connectivity)提出智能源于基于二次幂的置换逻辑(power-of-two-based permutation logic)

科学家或已发现大脑计算基本算法:N=2^i-1

其能产生特定到通用的细胞组织架构(specific-to-general cell-assembly architecture),该架构能够生成特定的感知和记忆、以及泛化的知识和灵活的行为。我们证明这个基于二次幂的置换逻辑在各种动物物种的皮层和皮层下的回路中得到了广泛的应用,并且其一直以来也被用于食欲、情感和社交信息等各种认知模式的处理。

但是,多巴胺能(DA)神经元等调节神经元(modulatory neurons)却使用了一种更为简单的逻辑,尽管它们是不同的亚型(subtypes)。有趣的是,尽管 NMDA 受体(即用于学习和记忆的突触开关)会在成年期间被删除,这种特定到通用的置换逻辑(specific-to-general permutation logic)很大程度上会保持完整,这说明这种逻辑是发展性预配置的(developmentally pre-configured)。

此外,这种计算逻辑是通过在皮层中将表浅层 2/3 中的随机连接策略(random-connectivity strategy)与深层 5/6 中的非随机组织(nonrandom organizations)结合起来而实现的。这种层 2/3 cliques 的随机性(其优先编码特定的和低组合性的特征并在皮层间投射(project))对于使用稀疏编码(sparse code)的跨模态全新特征提取、模式辨别和模式分类的最大化来说是理想的(ideal),这也因此解释了它需要海马体离线巩固(hippocampal offline-consolidation)的原因。相对地,层 5/6 中的非随机性(其由少量特定的 cliques 组成,但更通用的 cliques 中相当大一部分主要投射到皮层下系统(subcortical systems))对动机、情绪、意识和行为的反馈-控制(feedback-control)是理想的。

这些观察说明大脑的基本计算算法确实是通过基于二次幂的置换逻辑进行组织的。这个简单的数学逻辑可以用来解释整个进化谱(evolutionary spectrum)中的大脑计算,范围涵盖最简单的神经网络到最复杂的神经网络。

原文链接:https://www.extremetech.com/extreme/240695-scientists-discover-natures-algorithm-intelligence

原文  http://www.jiqizhixin.com/article/1966
正文到此结束
Loading...