转载

NETGEAR 系列路由器命令执行漏洞简析

Author:p0wd3r,dawu(知道创宇404安全实验室)

Data: 2016-12-13

2016年12月7日,国外网站exploit-db上爆出一个关于NETGEAR R7000路由器的命令注入漏洞。一时间,各路人马开始忙碌起来。厂商忙于声明和修复,有些人忙于利用,而我们则在复现的过程中寻找漏洞的本质。

一.漏洞简介

1.漏洞简介

2016年12月7日,NETGEAR R7000路由器在exploit-db上被爆出存在远程命令执行漏洞,随着安全研究人员的不断深入,R8000和R6400这两款路由器也被证实有同样的问题。

2016年12月13日,NETGEAR官网上确认漏洞存在,对部分受影响的设备发出了 beta 版的固件补丁。

2016年12月14日,受影响的设备型号增加至11种。

2.漏洞影响

NETGEAR R6250*

NETGEAR R6400*

NETGEAR R6700*

NETGEAR R6900*

NETGEAR R7000*

NETGEAR R7100LG*

NETGEAR R7300DST*

NETGEAR R7900*

NETGEAR R8000*

NETGEAR D6220*

NETGEAR D6400*

二.漏洞复现与分析

1.漏洞复现

通过ZoomEye网络空间搜素引擎我们可以寻找此次受影响的设备的ip

curl -v "https://ip:port/cgi-bin/;echo$IFS"testt" --insecure

NETGEAR 系列路由器命令执行漏洞简析

2.漏洞分析

①灵感篇

此次漏洞分析的灵感源于小伙伴检测中发现的一个问题,让我们走了不少弯路,顺利定位到问题所在。 当我们执行 ps 命令时,出现了如下的结果: NETGEAR 系列路由器命令执行漏洞简析 很有意思的是,我们请求的url出现在了以 nobody 用户运行的进程里,这让我们可以根据关键词"sh -c"和"/tmp/cgi_result"去定位关键代码的位置。

在漏洞分析的过程中,另一个小伙伴给出了一个 链接 ,DD-WRT HTTPd的远程命令执行。其中命令执行的部分如下,与本次漏洞很像。于是 HTTPD 就成了我们这次重点关注的对象。 NETGEAR 系列路由器命令执行漏洞简析

从官网下载NETGEAR R7000的 固件 并通过如下命令解开固件。

binwalk -eM R7000-V1.0.7.2_1.1.93.chk

解开固件之后我们寻找到了相关的文件 /usr/sbin/httpd ,确认与 cgi_result 有关之后,我们对 httpd 进行了逆向。 NETGEAR 系列路由器命令执行漏洞简析

②逆向篇

根据前文的介绍,我们通过搜索字符串,找到了对应的函数 sub_36C34 ,F5看反编译的伪码,出现 cgi_result 这一字符串的地方如下:

if ( !strcmp((const char *)&v53, "POST") )  
{
...
}
else if ( !strcmp((const char *)&v53, "OPTIONS") )  
{
...
}
else  
{
    v36 = fopen("/tmp/cgi_result", "r");
    if ( v36 )
    {
      fclose(v36);
      system("rm -f /tmp/cgi_result");
      if ( acosNvramConfig_match((int)&unk_F0378, (int)"2") )
        puts("/r/n##########delete /tmp/cgi_result ############/r");
    }
    v33 = (const char *)&unk_F070F;
    v34 = (char *)&v45;
}
sprintf(v34, v33, &v50);  
system((const char *)&v45);  
memset(&v49, 0, 0x40u);

可以看到 else 里的逻辑是先判断 /tmp/cgi_result 这一文件是否存在,存在则删除该文件, v33unk_F070F 的地址值, unk_F070F 的值为 /www/cgi-bin/%s > /tmp/cgi_resultv34v45 的地址值。继续向下,可以看到 v34 对应的值由 v33v50 的值拼接而成。 v50 暂时不清楚。然后再使用 system() 函数执行 v45 对应的值,也就是之前拼接的内容。据此推断,此处应该就是命令执行的触发点了。我们开始向上溯源。 首先,我们先看一下sub_36C34函数的几个参数的内容

int __fastcall sub_36C34(const char *a1, int a2, const char *a3, int a4)

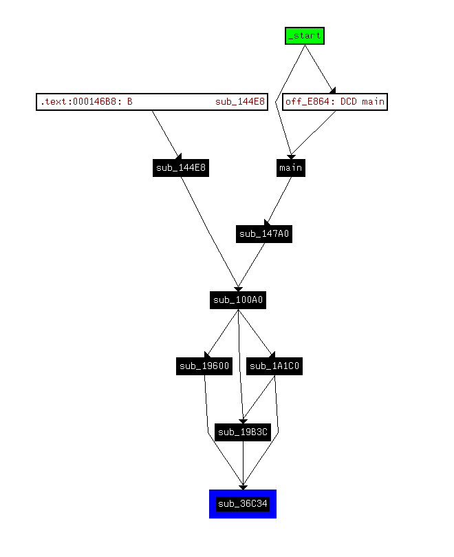
根据其中的代码内容以及写入的文件 /tmp/post_data.txt 可知, a1POST 数据包的 body 部分, a3 可能为 urla4 为一个整数,用于判断是否为 POST 的数据包 查看 xrefs graph to 生成的调用图: NETGEAR 系列路由器命令执行漏洞简析

我们从main函数开始看起,main函数直接调用了sub_147A0函数

sub_147A0函数中如此调用了sub_100A0函数

sub_100A0(&s1, a105, (int)&a87, dword_F217F8);

其中 s1http 报文内容, a105 为s1的地址值。

在sub_100A0函数中, POST 数据交给 sub_19600 函数处理, GET 数据交给 sub_19B3C 函数处理,还有一些其它情况交给 sub_1A1C0 函数处理,再交给 sub_19B3C 处理。我们跟了调用sub_19600函数的一些关键过程。

int __fastcall sub_100A0(char *a1, const char *a2, int a3, int a4)  
{
  char *v9; // r4@5
  const char *v10; // r3@6
  int v11; // r7@6
  bool v12; // zf@6
  ...
  s1 = a1;
  v9 = (int)s1;
  ...
  do
  {
    v10 = (unsigned __int8)*v9;
    v11 = v9++;
    v12 = v10 == 0;
    if ( v10 )
      v12 = v10 == 32;
  }
  while ( !v12 );
  //移动到HTTP报文第一个空格的位置
  ...
LABEL_27:  
  if ( *(_BYTE *)(v11 + 1) == 47 )
    ++v9;
    //移动到HTTP报文中/的位置
  ..
  return (int)sub_19600((const char *)v9, v248, v4);
}

可以看到,sub_19600函数将指针移动到HTTP报文中第一个 / 的位置,也就是网站路径的位置,然后通过调用LABEL_27:就可以获取网站的目录。这样获取到的内容就是最初始的内容被传递到了下一个函数 sub_19600。

char *__fastcall sub_19600(const char *a1, const char *a2, int a3)  
{
  const char *v3; // r6@1
  const char *v4; // r4@1
  int v5; // r5@1
  char *result; // r0@1

  v3 = a2;
  v4 = a1;
  v5 = a3;
  result = strstr(a1, "cgi-bin");
  if ( result )
  {
    if ( acosNvramConfig_match((int)"cgi_debug_msg", (int)"1") )
      printf("/r/n##########%s(%d)url=%s/r/n", "handle_options", 1293, v4);
    result = (char *)sub_36C34(v3, v5, v4, 2);
  }
  return result;
}

sub_19600 函数没有做任何处理,就直接将获取到的路径传递到了 sub_36C34

int __fastcall sub_36C34(const char *a1, int a2, const char *a3, int a4)  
{
    v6 = a3;

    v12 = strstr(v6, "cgi-bin");
    if(v12)
    {
    ...
        memset(&v50, 0, 0x40u);//给V50分配了64字节的空间,故我们可执行命令的最大长度为64字节
    ...
    }
    else
    {
        if ( v24 )
        {
            if ( v22 )
                v25 = 0;
            else
                v25 = v23 & 1;
            if ( v25 )
            strcpy((char *)&v50, v20);
        }
        else
        {
            strncpy((char *)&v50, v20, v22 - 1 - v21);
        }
    }
    ...
    ...
    ...
    if ( !strcmp((const char *)&v53, "POST") )
    {
    ...
    }
    else if ( !strcmp((const char *)&v53, "OPTIONS") )
    {
    ...
    }
    else
    {
        v36 = fopen("/tmp/cgi_result", "r");
        if ( v36 )
        {
          fclose(v36);
          system("rm -f /tmp/cgi_result");
          if ( acosNvramConfig_match((int)&unk_F0378, (int)"2") )
            puts("/r/n##########delete /tmp/cgi_result ############/r");
        }
        v33 = (const char *)&unk_F070F;
        v34 = (char *)&v45;
    }
    sprintf(v34, v33, &v50);
    system((const char *)&v45);
    memset(&v49, 0, 0x40u);
}

sub_36C34 函数中,会检测 url 中是否含有 cgi-bin ,如果含有,则进行一系列分割操作,并将 cgi-bin 后面的值赋给 v50 ,而参数 v50 则正如我们之前分析的那样,和 v33 拼接之后被 system() 函数执行,造成了命令执行漏洞。

之后我们继续跟了 sub_19B3Csub_1A1C0 这两个函数,发现最终也跟 sub_19600 函数殊途同归。不过是因为 HTTP 请求的不同( POSTOPTIONS )而导致不同的函数去处理罢了。

③固件对比篇

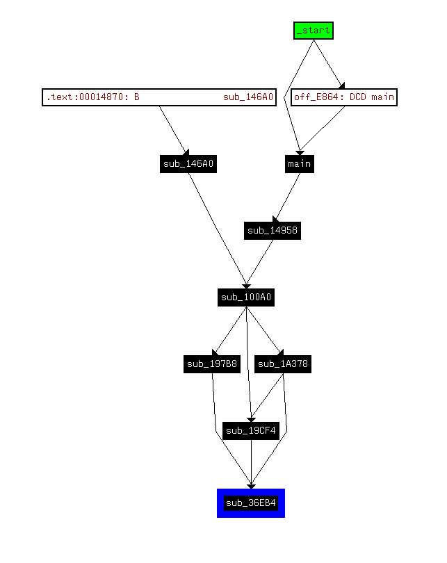
2016年11月13日, NETGEAR 在其官网发布了新的 beta 固件 ,我们对其进行了更进。

按照上文同样的方法,我们对 httpd 进行了逆向, xrefs 图如下: NETGEAR 系列路由器命令执行漏洞简析

整体函数没有太大变化,让我们来看一下具体细节上的变化。 一路跟下来,在 sub_14958sub_100A0sub_197B8 这些函数中都没有看到对 url 进行处理,在 sub_36EB4 中我们发现官方对其进行了过滤。

int __fastcall sub_36EB4(const char *a1, int a2, const char *a3, int a4)  
{
    const char *v6; // r4@1
    ...
    v6 = a3;
    if ( !strchr(a3, 59) && !strchr(v6, 96) && !strchr(v6, 36) && !strstr(v6, "..") )
    //ascii对照表:59=>; 96=>`  36=>$
    {
    ...
    }
}

我们可以看到,官方的beta固件过滤了 ; / $.. ,但是我们依旧可能可以绕过这些过滤执行命令,例如 || (未测试)。

至于官方后续的更新,我们会继续更进。 如有错误,欢迎指正:)

三.漏洞影响

下图为ZoomEye网络空间搜素引擎上最早曝光的受影响设备R7000,R8000和R6400的全球分布情况。 NETGEAR 系列路由器命令执行漏洞简析 NETGEAR 系列路由器命令执行漏洞简析 NETGEAR 系列路由器命令执行漏洞简析

事实上,还有很多内网的设备我们无法探测,对于这些内网设备,通过 ssrf 攻击仍然可以威胁到内网的安全。这里提供一个以往的案例供大家参考: http://www.2cto.com/article/201311/254364.html 。由于本次漏洞可以执行任意命令,故威胁远比案例中修改 dns 要大,希望可以引起大家的重视。

四.修复建议

目前官方仅推出了beta版的补丁,可以根据官网的提示刷新固件 由于新版本beta固件可能还存在一定的安全问题,我们仍然建议关闭路由器远程管理页面。 对比之前受影响的设备,如果不能进入管理界面,也可以通过下列 url 关闭。

http(s)://ip:port/cgi-bin/;killall$IFS’httpd’

五.参考链接

1. https://www.seebug.org/vuldb/ssvid-92571

2. https://www.exploit-db.com/exploits/40889/

3. http://kb.netgear.com/000036386/CVE-2016-582384

4. http://www.kb.cert.org/vuls/id/582384

5. https://github.com/rapid7/metasploit-framework/issues/7698

6. http://www.freebuf.com/news/122596.html

原文  http://paper.seebug.org/145/
正文到此结束
Loading...