转载

Matplotlib 中文用户指南 3.1 pyplot 教程

3.1 pyplot 教程

原文: Pyplot tutorial

译者:飞龙

协议: CC BY-NC-SA 4.0

matplotlib.pyplot 是一个命令风格函数的集合,使 matplotlib 的机制更像 MATLAB。 每个绘图函数对图像进行一些更改:例如,创建图像,在图像中创建绘图区域,在绘图区域绘制一些线条,使用标签装饰绘图等。在 matplotlib.pyplot 中,各种状态跨函数调用保存,以便跟踪诸如当前图像和绘图区域之类的东西,并且绘图函数始终指向当前轴(请注意,这里和文档中的大多数位置中的『轴』是指图像的一部分,而不是多于一个轴的严格数学术语)。

import matplotlib.pyplot as plt
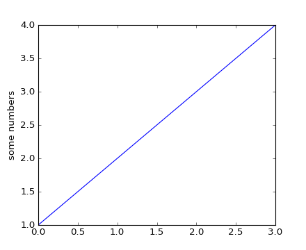
plt.plot([1,2,3,4])
plt.ylabel('some numbers')
plt.show()

Matplotlib 中文用户指南 3.1 pyplot 教程

你可能想知道为什么 x 轴的范围为 0-3y 轴的范围为 1-4 。 如果你向 plot() 命令提供单个列表或数组,则 matplotlib 假定它是一个 y 值序列,并自动为你生成 x 值。 由于 python 范围从 0 开始,默认 x 向量具有与 y 相同的长度,但从 0 开始。因此 x 数据是 [0,1,2,3]

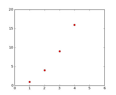
plot() 是一个通用命令,并且可接受任意数量的参数。 例如,要绘制 xy ,你可以执行命令:

plt.plot([1, 2, 3, 4], [1, 4, 9, 16])

对于每个 x,y 参数对,有一个可选的第三个参数,它是指示图像颜色和线条类型的格式字符串。 格式字符串的字母和符号来自 MATLAB,并且将颜色字符串与线型字符串连接在一起。 默认格式字符串为 "b-" ,它是一条蓝色实线。 例如,要绘制上面的红色圆圈,你需要执行:

import matplotlib.pyplot as plt
plt.plot([1,2,3,4], [1,4,9,16], 'ro')
plt.axis([0, 6, 0, 20])
plt.show()

Matplotlib 中文用户指南 3.1 pyplot 教程

有关线型和格式字符串的完整列表,请参见 plot() 文档 。 上例中的 axis() 命令接收 [xmin,xmax,ymin,ymax] 的列表,并指定轴的可视区域。

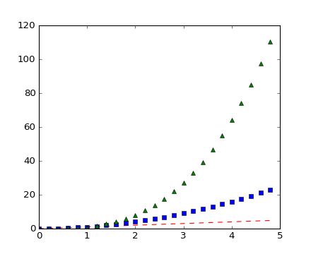
如果 matplotlib 仅限于使用列表,它对于数字处理是相当无用的。 一般来说,你可以使用 numpy 数组。 事实上,所有序列都在内部转换为 numpy 数组。 下面的示例展示了使用数组和不同格式字符串,在一条命令中绘制多个线条。

import numpy as np
import matplotlib.pyplot as plt

# evenly sampled time at 200ms intervals
t = np.arange(0., 5., 0.2)

# red dashes, blue squares and green triangles
plt.plot(t, t, 'r--', t, t**2, 'bs', t, t**3, 'g^')
plt.show()

Matplotlib 中文用户指南 3.1 pyplot 教程

控制线条属性

线条有许多你可以设置的属性: linewidthdash styleantialiased 等,请参见 matplotlib.lines.Line2D 。 有几种方法可以设置线属性:

  • 使用关键字参数:

    plt.plot(x, y, linewidth=2.0)
  • 使用 Line2D 实例的 setter 方法。 plot 返回 Line2D 对象的列表,例如 line1,line2 = plot(x1,y1,x2,y2) 。 在下面的代码中,我们假设只有一行,返回的列表长度为 1。我们对 line 使用元组解构,得到该列表的第一个元素:

    line, = plt.plot(x, y, '-')
    line.set_antialiased(False) # turn off antialising
  • 使用 setp() 命令。 下面的示例使用 MATLAB 风格的命令来设置线条列表上的多个属性。 setp 使用对象列表或单个对象透明地工作。 你可以使用 python 关键字参数或 MATLAB 风格的字符串/值对:

    lines = plt.plot(x1, y1, x2, y2)
    # 使用关键字参数
    plt.setp(lines, color='r', linewidth=2.0)
    # 或者 MATLAB 风格的字符串值对
    plt.setp(lines, 'color', 'r', 'linewidth', 2.0)

下面是可用的 Line2D 属性。

属性 值类型
alpha 浮点值
animated [True / False]
antialiased or aa [True / False]
clip_box matplotlib.transform.Bbox 实例
clip_on [True / False]
clip_path Path 实例和 Transform 实例,以及 Patch
color or c 任何 matplotlib 颜色
contains 命中测试函数
dash_capstyle ['butt' / 'round' / 'projecting']
dash_joinstyle ['miter' / 'round' / 'bevel']
dashes 以点为单位的连接/断开墨水序列
data (np.array xdata, np.array ydata)
figure matplotlib.figure.Figure 实例
label 任何字符串
linestyle or ls [ '-' / '--' / '-.' / ':' / 'steps' / ...]
linewidth or lw 以点为单位的浮点值
lod [True / False]
marker [ '+' / ',' / '.' / '1' / '2' / '3' / '4' ]
markeredgecolor or mec 任何 matplotlib 颜色
markeredgewidth or mew 以点为单位的浮点值
markerfacecolor or mfc 任何 matplotlib 颜色
markersize or ms 浮点值
markevery [ None / 整数值 / (startind, stride) ]
picker 用于交互式线条选择
pickradius 线条的拾取选择半径
solid_capstyle ['butt' / 'round' / 'projecting']
solid_joinstyle ['miter' / 'round' / 'bevel']
transform matplotlib.transforms.Transform 实例
visible [True / False]
xdata np.array
ydata np.array
zorder 任何数值

要获取可设置的线条属性的列表,请以一个或多个线条作为参数调用 step() 函数

In [69]: lines = plt.plot([1, 2, 3])

In [70]: plt.setp(lines)
  alpha: float
  animated: [True | False]
  antialiased or aa: [True | False]
  ...snip

处理多个图像和轴

MATLAB 和 pyplot 具有当前图像和当前轴的概念。 所有绘图命令适用于当前轴。 函数 gca() 返回当前轴(一个 matplotlib.axes.Axes 实例), gcf() 返回当前图像( matplotlib.figure.Figure 实例)。 通常,你不必担心这一点,因为它都是在幕后处理。 下面是一个创建两个子图的脚本。

import numpy as np
import matplotlib.pyplot as plt

def f(t):
    return np.exp(-t) * np.cos(2*np.pi*t)

t1 = np.arange(0.0, 5.0, 0.1)
t2 = np.arange(0.0, 5.0, 0.02)

plt.figure(1)
plt.subplot(211)
plt.plot(t1, f(t1), 'bo', t2, f(t2), 'k')

plt.subplot(212)
plt.plot(t2, np.cos(2*np.pi*t2), 'r--')
plt.show()

Matplotlib 中文用户指南 3.1 pyplot 教程

这里的 figure() 命令是可选的,因为默认情况下将创建 figure(1) ,如果不手动指定任何轴,则默认创建 subplot(111)subplot() 命令指定 numrowsnumcolsfignum ,其中 fignum 的范围是从 1numrows * numcols 。 如果 numrows * numcols <10 ,则 subplot 命令中的逗号是可选的。 因此,子图 subplot(211)subplot(2, 1, 1) 相同。 你可以创建任意数量的子图和轴。 如果要手动放置轴,即不在矩形网格上,请使用 axes() 命令,该命令允许你将 axes([left, bottom, width, height]) 指定为位置,其中所有值都使用小数(0 到 1)坐标。 手动放置轴的示例请参见 pylab_examples 示例代码: axes_demo.py ,具有大量子图的示例请参见 pylab_examples 示例代码: subplots_demo.py

你可以通过使用递增图像编号多次调用 figure() 来创建多个图像。 当然,每个数字可以包含所需的轴和子图数量:

import matplotlib.pyplot as plt
plt.figure(1)                # 第一个图像
plt.subplot(211)             # 第一个图像的第一个子图
plt.plot([1, 2, 3])
plt.subplot(212)             # 第一个图像的第二个子图
plt.plot([4, 5, 6])


plt.figure(2)                # 第二个图像
plt.plot([4, 5, 6])          # 默认创建 subplot(111)

plt.figure(1)                # 当前是图像 1,subplot(212)
plt.subplot(211)             # 将第一个图像的 subplot(211) 设为当前子图
plt.title('Easy as 1, 2, 3') # 子图 211 的标题

你可以使用 clf() 清除当前图像,使用 cla() 清除当前轴。 如果你搞不清在幕后维护的状态(特别是当前的图像和轴),不要绝望:这只是一个面向对象的 API 的简单的状态包装器,你可以使用面向对象 API(见 艺术家教程 )。

如果你正在制作大量的图像,你需要注意一件事:在一个图像用 close() 显式关闭之前,该图所需的内存不会完全释放。 删除对图像的所有引用,和/或使用窗口管理器杀死屏幕上出现的图像的窗口是不够的,因为在调用 close() 之前, pyplot 会维护内部引用。

处理文本

text() 命令可用于在任意位置添加文本, xlabel()ylabel()title() 用于在指定的位置添加文本(详细示例请参阅 文本介绍 )。

import numpy as np
import matplotlib.pyplot as plt

mu, sigma = 100, 15
x = mu + sigma * np.random.randn(10000)

# 数据的直方图
n, bins, patches = plt.hist(x, 50, normed=1, facecolor='g', alpha=0.75)


plt.xlabel('Smarts')
plt.ylabel('Probability')
plt.title('Histogram of IQ')
plt.text(60, .025, r'$/mu=100,/ /sigma=15$')
plt.axis([40, 160, 0, 0.03])
plt.grid(True)
plt.show()

Matplotlib 中文用户指南 3.1 pyplot 教程

所有的 text() 命令返回一个 matplotlib.text.Text 实例。 与上面一样,你可以通过将关键字参数传递到 text 函数或使用 setp() 来自定义属性:

t = plt.xlabel('my data', fontsize=14, color='red')

这些属性的更详细介绍请见 文本属性和布局 。

在文本中使用数学表达式

matplotlib 在任何文本表达式中接受 TeX 方程表达式。 例如,要在标题中写入表达式,可以编写一个由美元符号包围的 TeX 表达式:

plt.title(r'$/sigma_i=15$')

标题字符串之前的 r 很重要 - 它表示该字符串是一个原始字符串,而不是将反斜杠作为 python 转义处理。 matplotlib 有一个内置的 TeX 表达式解析器和布局引擎,并且自带了自己的数学字体 - 详细信息请参阅 编写数学表达式 。 因此,你可以跨平台使用数学文本,而无需安装 TeX。 对于安装了 LaTeX 和 dvipng 的用户,还可以使用 LaTeX 格式化文本,并将输出直接合并到显示图像或保存的 postscript 中 - 请参阅 使用 LaTeX 进行文本渲染 。

标注文本

上面的 text() 基本命令将文本放置在轴的任意位置。 文本的一个常见用法是对图的某些特征执行标注,而 annotate() 方法提供一些辅助功能,使标注变得容易。 在标注中,有两个要考虑的点:由参数 xy 表示的标注位置和 xytext 表示的文本位置。 这两个参数都是 (x, y) 元组。

Matplotlib 中文用户指南 3.1 pyplot 教程

在此基本示例中, xy (箭头提示)和 xytext (文本)都位于数据坐标中。 有多种其他坐标系可供选择 - 详细信息请参阅 标注文本 和 标注轴 。 更多示例可以在 pylab_examples 示例代码: annotation_demo.py 中找到。

对数和其它非线性轴

matplotlib.pyplot 不仅支持线性轴刻度,还支持对数和对数刻度。 如果数据跨越许多数量级,通常会使用它。 更改轴的刻度很容易:

plt.xscale('log')

下面示例显示了四个图,具有相同数据和不同刻度的 y 轴。

import numpy as np
import matplotlib.pyplot as plt

# 生成一些区间 [0, 1] 内的数据
y = np.random.normal(loc=0.5, scale=0.4, size=1000)
y = y[(y > 0) & (y < 1)]
y.sort()
x = np.arange(len(y))

# 带有多个轴刻度的 plot
plt.figure(1)

# 线性
plt.subplot(221)
plt.plot(x, y)
plt.yscale('linear')
plt.title('linear')
plt.grid(True)


# 对数
plt.subplot(222)
plt.plot(x, y)
plt.yscale('log')
plt.title('log')
plt.grid(True)


# 对称的对数
plt.subplot(223)
plt.plot(x, y - y.mean())
plt.yscale('symlog', linthreshy=0.05)
plt.title('symlog')
plt.grid(True)

# logit
plt.subplot(224)
plt.plot(x, y)
plt.yscale('logit')
plt.title('logit')
plt.grid(True)

plt.show()

Matplotlib 中文用户指南 3.1 pyplot 教程

还可以添加自己的刻度,详细信息请参阅 向 matplotlib 添加新的刻度和投影 。

原文  https://github.com/wizardforcel/matplotlib-user-guide-zh/blob/master/3.1.md
正文到此结束
Loading...