转载

Logistic 函数 vs Softmax 函数

嘿,大家好。你知道机器学习中的分类模型么?你知道 SoftmaxLogistic 函数么?如果你不是很了解这些内容的话,那么请继续往下看吧。

众所周知,机器学习中最经典的模型是分类模型。根据维基百科的叙述,分类模型(监督学习模型)是根据标记数据来推断未知样本归属类别的模型。

Logistic 函数 vs Softmax 函数

为了简化起见,我们的数据集中标签的数目必须是有限的,即对于一张猫的照片我们需要计算机告诉我们这是一只猫。

本文中用到的图片全部来自于 Pixabay ( https://pixabay.com/),该网站上提供了许多免费照片。

首先我们来看一个简单的分类模型——二分类问题,比如判断图片中是否存在猫。本文中主要采用一个黑箱模型——神经网络模型,不过本文的重点并不是介绍神经网络模型的建模过程,而是关注该模型的最后一个计算步骤。

Logistic 函数 vs Softmax 函数 Logistic 函数 vs Softmax 函数

对于黑箱模型来说,我们无法得知其内部的构建过程,我们只能得到给定输入结果对应的预测标签。相反地,同样存在白箱模型,我们不但能获取输出结果,还能得知模型的内部结构。

因此,神经网络的计算模块是一个黑箱过程,我们输入一张图片,该模型返回相应的标签结果。输出结果如下所示:

Logistic 函数 vs Softmax 函数

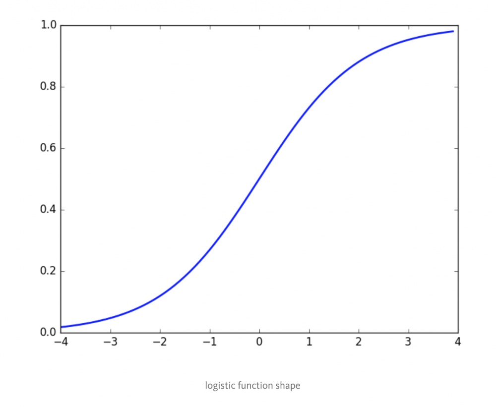
为了获得输出结果所对应的标签情况,我们需要利用 logistic 函数,其形式如下所示:

Logistic 函数 vs Softmax 函数 Logistic 函数 vs Softmax 函数

从上图我们可以看出,该函数可以很好地处理二分类问题:当概率值大于 0.5 时,我们认为该样本属于类 ‘1’,而当概率值小于 0.5 时,我们认为该样本属于类 ‘0’。

转换后的结果如下所示:

Logistic 函数 vs Softmax 函数

那么,什么是 Softmax 函数呢?该函数通常用于处理多分类问题,它可以计算得到样本归属于每个类别的概率。

比如,

Logistic 函数 vs Softmax 函数

那么问题来了,给定某个样本它归属于每个类别的概率分别是多少呢?我们假设每个样本只能有一个标签,此时我们利用 Softmax 函数即可获得样本归属于每个类别的概率,该函数的形式非常简单:

Logistic 函数 vs Softmax 函数

因此,我们可以得到给定样本的概率向量:

Logistic 函数 vs Softmax 函数

需要注意的是,这些概率值的总和为1。

总结

  • Softmax 函数通过给定的任意向量输出对应的概率值,它可以处理多标签分类问题。

Logistic 函数通过给定的任意向量输出 Sigmoid 函数的值,它可以处理二分类问题。

如果你发现本文中存在问题,请及时告诉我,我很乐意听到这些消息并从中学会更多的知识。

一些有用的链接

  • Udacity course on ML
  • Wikipedia article for sigmoid function
  • Wikipedia article for softmax function
    Logistic 函数 vs Softmax 函数 原文链接: https://medium.com/@demidovs/ml-1-logistic-function-vs-softmax-44c73399c3c4#.78vsb0ato
    原文作者:Alexander Demidovskij
    译者:Fibears

原文  http://datartisan.com/article/detail/194.html
正文到此结束
Loading...