转载

【MySQL】mydumper工具介绍

一 前言
    大家对于MySQL的逻辑备份工具mysqldump应该都比较了解,相对于mysqldump,本文介绍一款由MySQL ,Facebook 等公司的开发维护另外一套逻辑备份恢复工具---mydumper/myloader目前已经开发到0.9.1 版本。
mydumper 具有如下特性
1 支持多线程导出数据,速度比mysqldump快。
2 支持一致性备份,使用FTWRL(FLUSH TABLES WITH READ LOCK)会阻塞DML语句,保证备份数据的一致性。
3 支持将导出文件压缩,节约空间。
4 支持多线程恢复。
5 支持以守护进程模式工作,定时快照和连续二进制日志
6 支持按照指定大小将备份文件切割。
7 数据与建表语句分离。
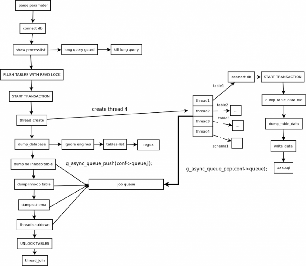
二 原理
参考一张图 介绍mydumper的工作原理

【MySQL】mydumper工具介绍

mydumper的主要工作步骤
1 主线程 FLUSH TABLES WITH READ LOCK, 施加全局只读锁,以阻止DML语句写入,保证数据的一致性
2 读取当前时间点的二进制日志文件名和日志写入的位置并记录在metadata文件中,以供即使点恢复使用
3 START TRANSACTION WITH CONSISTENT SNAPSHOT; 开启读一致事务
4 启用N个(线程数可以指定,默认是4)dump线程导出表和表结构 
5 备份非事务类型的表
6 主线程 UNLOCK TABLES,备份完成非事务类型的表之后,释放全局只读锁
7 dump InnoDB tables, 基于事物导出InnoDB表
8 事物结束

三 安装使用
3.1 安装
mydumper 基于c语言编写,需要编译安装,因此需要安装编译工具。
  1. yum install glib2-devel mysql-devel zlib-devel pcre-devel zlib gcc-c++ gcc cmake -y
  2. wget https://launchpadlibrarian.net/225370879/mydumper-0.9.1.tar.gz
  3. tar xf mydumper-0.9.1.tar.gz
  4. cd mydumper-0.9.1/
  5. cmake .
  6. make && make install

点击(此处)折叠或打开

  1. # cmake .
  2. -- Using mysql-config: /opt/mysql/bin/mysql_config
  3. -- Found MySQL: /opt/mysql/include, /usr/lib64/libperconaserverclient.so;/usr/lib64/libpthread.so;/usr/lib64/libm.so;/usr/lib64/librt.so;/usr/lib64/libdl.so
  4. -- Found ZLIB: /usr/lib64/libz.so (found version "1.2.3")
  5. -- Found PkgConfig: /usr/bin/pkg-config (found version "0.23")
  6. -- checking for one of the modules 'glib-2.0'
  7. -- checking for one of the modules 'gthread-2.0'
  8. -- checking for module 'libpcre'
  9. -- found libpcre, version 7.8
  10. -- Found PCRE: /usr/include
  11. CMake Warning at docs/CMakeLists.txt:9 (message):
  12.   Unable to find Sphinx documentation generator
  13. -- ------------------------------------------------
  14. -- MYSQL_CONFIG = /opt/mysql/bin/mysql_config
  15. -- CMAKE_INSTALL_PREFIX = /usr/local
  16. -- BUILD_DOCS = ON
  17. -- WITH_BINLOG = OFF
  18. -- RUN_CPPCHECK = OFF
  19. -- Change a values with: cmake -D<Variable>=<Value>
  20. -- ------------------------------------------------
  21. --
  22. -- Configuring done
  23. -- Generating done
  24. -- Build files have been written to: /root/mydumper-0.9.1
  25. # make
  26. Scanning dependencies of target mydumper
  27. [ 25%] Building C object CMakeFiles/mydumper.dir/mydumper.c.o
  28. [ 50%] Building C object CMakeFiles/mydumper.dir/server_detect.c.o
  29. [ 75%] Building C object CMakeFiles/mydumper.dir/g_unix_signal.c.o
  30. Linking C executable mydumper
  31. [ 75%] Built target mydumper
  32. Scanning dependencies of target myloader
  33. [100%] Building C object CMakeFiles/myloader.dir/myloader.c.o
  34. Linking C executable myloader
  35. [100%] Built target myloader
  36. # make install
  37. [ 75%] Built target mydumper
  38. [100%] Built target myloader
  39. Linking C executable CMakeFiles/CMakeRelink.dir/mydumper
  40. Linking C executable CMakeFiles/CMakeRelink.dir/myloader
  41. Install the project...
  42. -- Install configuration: ""
  43. -- Installing: /usr/local/bin/mydumper
  44. -- Installing: /usr/local/bin/myloader
安装好之后 ,会生成两个文件:
/usr/local/bin/mydumper  
/usr/local/bin/myloader
注意:
  1. 一般会遇到找不到 mysql-libraries 的问题,可以参考 stackoverflow 的回答,如果再解决不了,则可能是自己制定的MySQL安装目录的问题,比如我自己的安装目录是/opt/mysql/
  2. 则需要做一个软连接 
  3. ln -s /opt/mysql/lib/libperconaserverclient.so /usr/lib64/libperconaserverclient.so
3.2 参数说明
mydumper 的常用参数
  1. -B, --database 要导出的dbname
  2. -T, --tables-list 需要导出的表名,导出多个表需要逗号分隔,t1[,t2,t3 ....]
  3. -o, --outputdir 导出数据文件存放的目录,mydumper会自动创建
  4. -s, --statement-size 生成插入语句的字节数, 默认1000000字节
  5. -r, --rows Try to split tables into chunks of this many rows. This option turns off --chunk-filesize
  6. -F, --chunk-filesize 切割表文件的大小,默认单位是 MB ,如果表大于
  7. -c, --compress 压缩导出的文件
  8. -e, --build-empty-files 即使是空表也为表创建文件
  9. -x, --regex 使用正则表达式匹配 db.table
  10. -i, --ignore-engines 忽略的存储引擎,多个值使用逗号分隔
  11. -m, --no-schemas 只导出数据,不导出建库建表语句
  12. -d, --no-data 仅仅导出建表结构,创建db的语句
  13. -G, --triggers 导出触发器
  14. -E, --events 导出events
  15. -R, --routines 导出存储过程和函数
  16. -k, --no-locks 不执行临时的只读锁,会导致备份不一致 。WARNING: This will cause inconsistent backups
  17. --less-locking 最小化在innodb表上的锁表时间 --butai
  18. -l, --long-query-guard 设置长时间执行的sql 的时间标准
  19. -K, --kill-long-queries 将长时间执行的sql kill
  20. -D, --daemon 以守护进程的方式执行
  21. -I, --snapshot-interval 创建导出快照的时间间隔,默认是 60s ,该参数只有在守护进程执行的时候有用。
  22. -L, --logfile 指定mydumper输出的日志文件,默认使用控制台输出。
  23. --tz-utc SET TIME_ZONE='+00:00' at top of dump to allow dumping of TIMESTAMP data when a server has data in different time zones or data is being moved between servers with different time zones, defaults to on use --skip-tz-utc to disable.
  24. --skip-tz-utc
  25. --use-savepoints 使用savepoints 减少MDL 锁事件 需要 SUPER 权限
  26. --success-on-1146 Not increment error count and Warning instead of Critical in case of table doesn
myloader使用参数
  1. -d, --directory 备份文件的文件夹
  2. -q, --queries-per-transaction 每次事物执行的查询数量,默认是1000
  3. -o, --overwrite-tables 如果要恢复的表存在,则先drop掉该表,使用该参数,需要备份时候要备份表结构
  4. -B, --database 需要还原的数据库
  5. -e, --enable-binlog 启用还原数据的二进制日志
  6. -h, --host The host to connect to
  7. -u, --user Username with privileges to run the dump
  8. -p, --password User password
  9. -P, --port TCP/IP port to connect to
  10. -S, --socket UNIX domain socket file to use for connection
  11. -t, --threads 还原所使用的线程数,默认是4
  12. -C, --compress-protocol 压缩协议
  13. -V, --version 显示版本
  14. -v, --verbose 输出模式, 0 = silent, 1 = errors, 2 = warnings, 3 = info, 默认为2
四  使用方法
#导出整个库
  1. mydumper -u root -S /srv/my3308/run/mysql.sock -B trade_platform -o /data/trade_platform
#仅仅导出platform的ddl语句不包含数据到指定的目录 /data/platform
  1. mydumper -u root -S /srv/my3308/run/mysql.sock -B platform -m -o /data/platform
#以压缩的方式导出的文件
  1. mydumper -u root -S /srv/my3308/run/mysql.sock -B trade_platform -c -o /data/trade_platform
备份文件以.gz 的格式压缩
  1. #ls
  2. metadata trade_platform.config.sql.gz trade_platform.trade_order-schema.sql.gz
  3. trade_platform.config-schema.sql.gz trade_platform-schema-create.sql.gz trade_platform.trade_order.sql.gz
#使用正则表达式
  1. mydumper -u root -S /srv/my3308/run/mysql.sock --regex='^(?!(mysql|test))' -o /data/bk20170120
其中正则表达式可以是
--regex=order.*  导出所有order 开头的表
mydumper 导出的文件
  1. [root@rac4 17:27:02 /data/platform]
  2. # ls
  3. metadata platform.config.sql platform.order.sql
mydumper 导出的文件 分为
  1. metadata :包含导出时刻的binlog 位点信息 ,如果启用gtid ,则记录gtid信息。
  2. Started dump at: 2017-01-20 17:26:53
  3. SHOW MASTER STATUS:
  4.   Log: mysql-bin.000025
  5.   Pos: 505819083
  6.   GTID:
  7. Finished dump at: 2017-01-20 17:27:02
  8. db.table.sql        :数据文件,insert语句
  9. db.table-schema.sql :包含建表语句
  10. db-schema.sql       :包含建库语句
注意 0.9.1 版本去掉了 --binlogs 参数,故会少了 启用binlogs参数相关的文件。
有兴趣的朋友可以继续阅读 这里,有专门针对mydumper与5.7 新出的mysqlpump 工具的讨论。
五 小结
 从目前的测试来看,mydumper对备份的速度有一定提升,但是没有网络上说的10倍那么高。我已经在我们的开发测试环境部署了该工具的备份脚本,用来解决开发同学的偶尔冒失行为。相比mysqldump,mydumper的导出的文件形式是每个表一个文件,对于开发/测试环境的误操作恢复十分有效。
参考文章
[1] mydumper备份原理和使用方法
正文到此结束
Loading...