转载

Android事件传递三部曲:事件总线EventBus(上)

常用的事件传递方式包括:Handler、BroadcastReceiver、Interface 回调、事件总线EventBus,除去回调这种相对简单的多的方式我们不讨论,Handler的原理已经在之前分析过,接下来要分析的就是EventBus以及BroadcastReceiver,然后最后分析他们各自有优劣以及适用场景。今天的主角就是EventBus

因为整个分析下来,EventBus涉及到的内容还是很多的,所以我将其分成了两个部分,分作上下篇,其中上篇主要简单分析事件具体是怎么在EventBus中传递的,怎么从发布者的手中到达订阅者手中,在这个分析中,我们会特意跳过一些比较难的部分,只是快速地了解整个EventBus的架构;而在下篇中,将详细解释上篇中跳过的部分,将EventBus中的每个特性解释清楚。

基本使用

首先还是从最基本的使用场景出发,一步步来跟踪:

public class Example {

    public void onCreate() {
        EventBus bus = EventBus.getDefault();
        bus.register(this);
        bus.post("给xxx的一封信");
    }

    @Subscribe
    public void subscribeEvent(String message) {
        Log.i("TAG", "收到:" + message);
    }
    
    public void onDestroy() {
        EventBus.unregister(this);
    }

}

这就是EventBus的最简单的使用方式了,从获得一个 EventBus 实例开始,然后添加订阅,发送消息,然后订阅方收到消息进行处理,再到最后在合适的时机取消订阅,主要就是:订阅,发送消息,接受消息,取消订阅这四个步骤,再抽象一下就是两对方法:订阅和取消订阅,发送和接受,接下来分析的大致思路也都是按照依次进行,

今天我们就来看下,最主要的就是三行代码,加一个Subscribe注解的public方法,这个消息是怎么从转回来的。首先我们从第一行代码看起:

public static EventBus getDefault() {
       if (defaultInstance == null) {
           synchronized (EventBus.class) {
               if (defaultInstance == null) {
                   defaultInstance = new EventBus();
               }
           }
       }
       return defaultInstance;
   }

没错,就是一个普通的单例,调用的就是默认的构造器,倒是看不出来有什么神奇之处,因为主要的处理都在它的构造器里:

private static final EventBusBuilder DEFAULT_BUILDER = new EventBusBuilder();

public EventBus() {
       this(DEFAULT_BUILDER);
   }

   EventBus(EventBusBuilder builder) {
       
       // 以事件类型为键,存放所有的由subscriber和subscriberMethod组成的subscription
       subscriptionsByEventType = new HashMap<>();
       // 已subscriber为键,存放subscriber订阅的所有事件类型
       typesBySubscriber = new HashMap<>();
       // 存放所有的sticky事件
       stickyEvents = new ConcurrentHashMap<>();
       
       // 不同的消息发送器,将根据ThreadMode决定使用哪种,下面会详细解释他们各自的功效
       mainThreadPoster = new HandlerPoster(this, Looper.getMainLooper(), 10);
       backgroundPoster = new BackgroundPoster(this);
       asyncPoster = new AsyncPoster(this);
       
       // 后面还有很多从EventBusBuilder取出的配置参数
       ...
   }

可以看到订阅方法列表以及订阅者列表都是 EventBus 的成员变量,所以各个 EventBus 之间的数据是不共享的,所以订阅者只会收到特定 EventBus 发送的事件,所以 new EventBus() 的适用范围比较小,因为你new出来的 EventBus 还是要保存起来,不然它没有任何用处,如果要全局使用的话,还得把它标记成静态变量,而这件事,EventBus已经帮我们做好了,那就是 EventBus.getDefault() 。当我们需要配置一些EventBus的属性时,这时候就得借助 EventBusBuilder ,具体能配置什么属性就不在这里展开,下面分析的时候涉及到我们会提及

有了 EventBus 具体实例之后我们就可以订阅它,接下来就是 register()

订阅

public void register(Object subscriber) {
       Class<?> subscriberClass = subscriber.getClass();
       // 找出subscriber中的所有订阅方法
       List<SubscriberMethod> subscriberMethods = subscriberMethodFinder.findSubscriberMethods(subscriberClass);		
       synchronized (this) {
           for (SubscriberMethod subscriberMethod : subscriberMethods) {
               // 处理每一个订阅方法
               subscribe(subscriber, subscriberMethod);				
           }
       }
   }

在这里我们牵涉到了EventBus中很重要的一环,那就是:找出subscriber的所有订阅方法,在这里我们先行跳过,可以提前预告一下的是,它可以通过两种方式获取:一种是通过反射,一种是通过AnnotationProcessor。继续向下看就是处理每一个订阅方法

private void subscribe(Object subscriber, SubscriberMethod subscriberMethod) {
       Class<?> eventType = subscriberMethod.eventType;
       // 创建一个由subscriber和subscriberMethod组成的对象
       Subscription newSubscription = new Subscription(subscriber, subscriberMethod);
       // 找到eventType对应的订阅列表中,如果没有则新建一个
       CopyOnWriteArrayList<Subscription> subscriptions = subscriptionsByEventType.get(eventType);		
       if (subscriptions == null) {
           subscriptions = new CopyOnWriteArrayList<>();
           subscriptionsByEventType.put(eventType, subscriptions);
       } else {
           if (subscriptions.contains(newSubscription)) {
               throw new EventBusException("Subscriber " + subscriber.getClass() + " already registered to event "
                       + eventType);
           }
       }
       
       // 将新建的Subscription对象添加到对应的列表中,添加顺序由priority决定,后面会详细解释
       int size = subscriptions.size();
       for (int i = 0; i <= size; i++) {
           if (i == size || subscriberMethod.priority > subscriptions.get(i).subscriberMethod.priority) {
               subscriptions.add(i, newSubscription);			                                        // 3
               break;
           }
       }
       // 保存subscriber订阅的所有事件类型,方便取消订阅
       List<Class<?>> subscribedEvents = typesBySubscriber.get(subscriber);
       if (subscribedEvents == null) {
           subscribedEvents = new ArrayList<>();
           typesBySubscriber.put(subscriber, subscribedEvents);                                        
       }
       subscribedEvents.add(eventType);
       
       // 省去数行代码,关于sticky
   }

别看这段代码有点长,其实主要就做了两件事,更新了两个最重要的Map: subscriptionsByEventTypetypesBySubscriber ,已备我们在后面 post 事件时使用。其中,前者保存了已 eventType 为键的所有相关的 subscription

到这里为止,整个事件的订阅就结束了,我们拿到了什么?两个填充了必要数据的HashMap,接下来就是这两个HashMap发挥作用的时候了,预告一下这两个HashMap的作用,一个是用于发送事件,一个是用于取消订阅。整个的流程图大概就是整个样子(图片来自codeKK),最后的Sticky事件不用理会,会在下篇再解释:

Android事件传递三部曲:事件总线EventBus(上)

发送事件

// 有关ThreadLocal,大家可以看其他的相关文章,不在这里展开,它是和线程绑定的
private final ThreadLocal<PostingThreadState> currentPostingThreadState = new ThreadLocal<PostingThreadState>() {
        @Override
        protected PostingThreadState initialValue() {
            return new PostingThreadState();                                  
        }
    };
    
public void post(Object event) {
    PostingThreadState postingState = currentPostingThreadState.get();         
    List<Object> eventQueue = postingState.eventQueue;
    // 将要发送的事件添加到事件队列
    eventQueue.add(event);                                                     

    if (!postingState.isPosting) {
        postingState.isMainThread = Looper.getMainLooper() == Looper.myLooper();   
        postingState.isPosting = true;
        if (postingState.canceled) {
            throw new EventBusException("Internal error. Abort state was not reset");
        }
        try {
            // 开始分发,将当前线程event队列所有对象全部清空并分发出去
            while (!eventQueue.isEmpty()) {
                postSingleEvent(eventQueue.remove(0), postingState);           
            }
        } finally {
            postingState.isPosting = false;
            postingState.isMainThread = false;
        }
    }
}

首先在发送事件所在的线程创建一个 PostingThreadState 对象,这个对象有一个事件队列,将新的事件添加到队列中,然后开始分发并将发送过的事件移除队列,直到将队列中所有的事件发送完毕。

其实在这里,我有点疑惑,为什么要用到 ThreadLocaleventQueue ,为什么不是直接调用 postSingleEvent() ,表面上看的是防止同一个线程中消息发送堵塞,所以利用 eventQueue 来缓存将要发送的事件,但是在同一个线程中,代码都是顺序执行的,也只有等上一个事件post完成之后,下一个post才会执行,所以在同一个线程中使用队列并不能达到防治堵塞的目的,欢迎有了解的朋友指教

private void postSingleEvent(Object event, PostingThreadState postingState) throws Error {
    Class<?> eventClass = event.getClass();
    boolean subscriptionFound = false;
    // 检查是否支持事件继承,如果支持,则会找出当前事件的所有父类以及父类接口,
    // 订阅了它的父类或者父类接口的subscriber也会收到消息,默认是true
    if (eventInheritance) {                                                  
        List<Class<?>> eventTypes = lookupAllEventTypes(eventClass);           
        int countTypes = eventTypes.size();
        for (int h = 0; h < countTypes; h++) {
            Class<?> clazz = eventTypes.get(h);
            subscriptionFound |= postSingleEventForEventType(event, postingState, clazz);      
        }
    } else {
        subscriptionFound = postSingleEventForEventType(event, postingState, eventClass);     
    }
}

private boolean postSingleEventForEventType(Object event, PostingThreadState postingState, Class<?> eventClass) {
    CopyOnWriteArrayList<Subscription> subscriptions;
    synchronized (this) {
        // 我们在订阅时填充的订阅事件列表在这里使用
        subscriptions = subscriptionsByEventType.get(eventClass);                             
    }
    if (subscriptions != null && !subscriptions.isEmpty()) {
        for (Subscription subscription : subscriptions) {
            postingState.event = event;
            postingState.subscription = subscription;
            boolean aborted = false;
            try {
                // 发送到目标订阅者的目标订阅方法
                postToSubscription(subscription, event, postingState.isMainThread);           
                // 每发送一次,检查一下事件是否被取消
                aborted = postingState.canceled;                                               
            } finally {
                postingState.event = null;
                postingState.subscription = null;
                postingState.canceled = false;
            }
            if (aborted) {
                break;
            }
        }
        return true;
    }
    return false;
}

在这里,终于将发送的时间和 subscriber 联系了起来,根据发送事件的类型找到订阅了这个事件的订阅列表,通知列表中每个订阅者:

private void postToSubscription(Subscription subscription, Object event, boolean isMainThread) {
    // 省略线程调度相关代码,会在下面再详细解释
    invokeSubscriber(subscription, event);      
}

void invokeSubscriber(Subscription subscription, Object event) {
    // 省略一些代码
    subscription.subscriberMethod.method.invoke(subscription.subscriber, event);        // 2
}

终于走到了最后,看到了 subscribersubscriberMethod 最终通过反射的方式被执行,整个事件分发的过程也就到此结束了。整个函数流程图是这样的(图片来自codeKK):

Android事件传递三部曲:事件总线EventBus(上)

取消订阅

因为篇幅的原因,取消订阅的方法我们就不在这里展示,估计大家也能想到到:就是通过 typesBySubscriber 这个HashMap找到订阅者订阅的所有事件,然后在 subscriptionsByEventType 的各个事件订阅列表中将这个订阅者对应的订阅事件移除,最后再将订阅者从 typesBySubscriber 移除。

总结

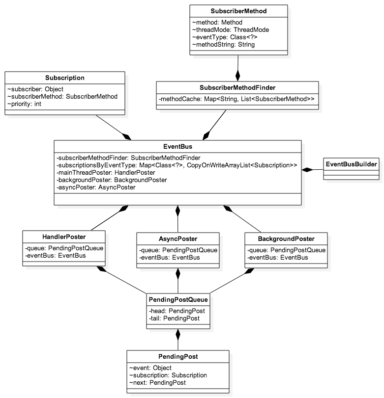
至此,简单的EventBus事件流就算解释清楚了,主要就是两个方法,一个是 register ,一个是 post ,分别用于注册保存 subscriber 和消息通知 subscriber , 在注册的过程中,通过 subscriberMethodFindersubscriber 中所有的订阅方法都找出来,并根据两种不同的规则分别按照 eventTypesubscriber 将订阅方法缓存在 Map 中,以供后续的步骤使用;在 post 事件中,是以线程为单位的,将事件放入当前线程的消息队列中,然后依次循环取出发送,直至队列为空,按照事件的类型找到当前事件类型相关的 Subscription 列表,如果当前bus还支持事件继承的话,还会找到当前事件类型的父类和父类接口对应的 Subscription 列表,找到这样的订阅列表之后,顺序取出每一个 Subscription ,然后通过反射调用 subscriber 的订阅方法,至此,整个事件的传递就结束了。分析完整个流程之后,我们在看EventBus的类图(图片来自codeKK):

Android事件传递三部曲:事件总线EventBus(上)

依照这个图中,再回忆我们分析的整个过程:首先 EventBus 的实例都是依据 EventBusBuilder 创建的,我们可以自定义 EventBusBuilder 来达到定制 EventBus 的目的, SubscriberMethodFinder 是用于找出订阅者中的所有的订阅方法,然后订阅方法和订阅者组成一个叫做 Subscription 的订阅事件, EventBus 保存的就是 Subscription 的列表,类图下半部分我们会在下篇详细解释,在这里简单介绍下,最后执行订阅者的订阅方法时,不是简单的当前线程执行调用反射,而是根据订阅方法不同的 threadMode 选择不同的 Poster 将传递到目标线程然后在异步线程或者主线程执行

大概就是这些内容,当然我们还省去三个很重要的点没有说清楚,那就是:SubscriberMethodFinder、ThreadMode、以及StickEvent,会在下篇详细介绍。

  • Android消息处理机制:Handler|Message
  • Android事件传递三部曲:事件总线EventBus(上)
  • Android事件传递三部曲:事件总线EventBus(下)
  • Android事件传递三部曲:本地广播LocalBroadcastManager
原文  http://shaohui.xyz/2017/01/20/android-messaging-2-eventbus/
正文到此结束
Loading...