转载

研发团队GIT开发流程新人学习指南

研发团队GIT开发流程新人学习指南

本文定位于为使用GIT标准分支开发流程的开发团队新人提供一份参考指南,其中的内容都是 我们公司 在研发团队初创时所遵循的一些开发流程标准,经过近一年的实践,虽说还有很多不足,但是随着团队经验的丰富和人员的扩张,我会适时地更新本文,分享我们在使用GIT开发流程中遇到的问题和解决方案。

本文将会持续修正和更新,最新内容请参考我的 GITHUB 上的 程序猿成长计划 项目,欢迎 Star,更多精彩内容请 follow me 。

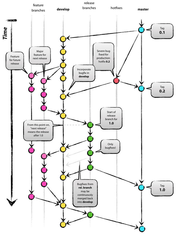
分支流程说明

简介

研发团队GIT开发流程新人学习指南

项目中长期存在的两个分支

  • master :主分支,负责记录上线版本的迭代,该分支代码与线上代码是完全一致的。

  • develop :开发分支,该分支记录相对稳定的版本,所有的feature分支和bugfix分支都从该分支创建。

其它分支为短期分支,其完成功能开发之后需要删除

  • feature/* :特性(功能)分支,用于开发新的功能,不同的功能创建不同的功能分支,功能分支开发完成并自测通过之后,需要合并到 develop 分支,之后删除该分支。

  • bugfix/* :bug修复分支,用于修复不紧急的bug,普通bug均需要创建bugfix分支开发,开发完成自测没问题后合并到 develop 分支后,删除该分支。

  • release/* :发布分支,用于代码上线准备,该分支从 develop 分支创建,创建之后由测试同学发布到测试环境进行测试,测试过程中发现bug需要开发人员在该release分支上进行bug修复,所有bug修复完后,在上线之前,需要合并该release分支到 master 分支和 develop 分支。

  • hotfix/* :紧急bug修复分支,该分支只有在紧急情况下使用,从 master 分支创建,用于紧急修复线上bug,修复完成后,需要合并该分支到 master 分支以便上线,同时需要再合并到 develop 分支。

必读文章

团队中的 Git 实践

Git 在团队中的最佳实践--如何正确使用Git Flow

分支命令规范

特性(功能)分支

功能分支的分支名称应该为能够准确描述该功能的英文简要表述

feature/分支名称

例如,开发的功能为 新增商品到物料库 ,则可以创建名称为 feature/material-add 的分支。

bug修复分支、紧急bug修复分支

bug修复分支的分支名称可以为Jira中bug代码或者是描述该bug的英文简称

bugfix/分支名称
hotfix/分支名称

比如,修复的bug在jira中代号为 MATERIAL-1 ,则可以创建一个名为 bugfix/MATERIAL-1 的分支。

release分支

release分支为预发布分支,命名为本次发布的主要功能英文简称

release/分支名称

比如,本次上线物料库新增的功能,则分支名称可以为 release/material-add

常用操作命令简介

基本操作

基本命令这里就不多说了,基本跟以前一样,唯一的区别是注意分支是从哪里拉去的以及分支的命名规范。涉及到的命令主要包含以下,大家自己学习:

  • git commit

  • git add [--all]

  • git push

  • git pull

  • git branch [-d]

  • git merge

  • git cherry-pick

  • git checkout [-b] BRANCH_NAME

  • git stash

分支操作参考 Git常用操作-分支管理

使用 git flow 简化操作

git flow 是git的一个插件,可以极大程度的简化执行git标准分支流程的操作,可以在 gitflow-avh 安装。

如果是windows下通过安装包安装的git,则该插件默认已经包含,可以直接使用。

初始化

使用 git flow init 初始化项目

$ git flow init

Which branch should be used for bringing forth production releases?
   - develop
   - feature-fulltext
   - feature-vender
   - master
Branch name for production releases: [master]

Which branch should be used for integration of the "next release"?
   - develop
   - feature-fulltext
   - feature-vender
Branch name for "next release" development: [develop]

How to name your supporting branch prefixes?
Feature branches? [feature/]
Bugfix branches? [bugfix/]
Release branches? [release/]
Hotfix branches? [hotfix/]
Support branches? [support/]
Version tag prefix? []
Hooks and filters directory? [/Users/mylxsw/codes/work/e-business-3.0/.git/hooks]

功能分支

git flow feature
git flow feature start <name>
git flow feature finish <name>
git flow feature delete <name>

git flow feature publish <name>
git flow feature track <name>

功能分支使用例子:

$ git flow feature start material-add
Switched to a new branch 'feature/material-add'

Summary of actions:
- A new branch 'feature/material-add' was created, based on 'develop'
- You are now on branch 'feature/material-add'

Now, start committing on your feature. When done, use:

     git flow feature finish material-add

$ git status
On branch feature/material-add
nothing to commit, working directory clean
$ git flow feature publish
Total 0 (delta 0), reused 0 (delta 0)
To http://dev.oss.yunsom.cn:801/yunsom/e-business-3.0.git
 * [new branch]      feature/material-add -> feature/material-add
Branch feature/material-add set up to track remote branch feature/material-add from origin.
Already on 'feature/material-add'
Your branch is up-to-date with 'origin/feature/material-add'.

Summary of actions:
- The remote branch 'feature/material-add' was created or updated
- The local branch 'feature/material-add' was configured to track the remote branch
- You are now on branch 'feature/material-add'

$ vim README.md
$ git add --all
$ git commit -m "modify readme file "
[feature/material-add 7235bd4] modify readme file
 1 file changed, 1 insertion(+), 2 deletions(-)
$ git push
Counting objects: 3, done.
Delta compression using up to 4 threads.
Compressing objects: 100% (3/3), done.
Writing objects: 100% (3/3), 303 bytes | 0 bytes/s, done.
Total 3 (delta 2), reused 0 (delta 0)
To http://dev.oss.yunsom.cn:801/yunsom/e-business-3.0.git
   0d4fb8f..7235bd4  feature/material-add -> feature/material-add
$ git flow feature finish
Switched to branch 'develop'
Your branch is up-to-date with 'origin/develop'.
Updating 0d4fb8f..7235bd4
Fast-forward
 README.md | 3 +--
 1 file changed, 1 insertion(+), 2 deletions(-)
To http://dev.oss.yunsom.cn:801/yunsom/e-business-3.0.git
 - [deleted]         feature/material-add
Deleted branch feature/material-add (was 7235bd4).

Summary of actions:
- The feature branch 'feature/material-add' was merged into 'develop'
- Feature branch 'feature/material-add' has been locally deleted; it has been remotely deleted from 'origin'
- You are now on branch 'develop'

$ git branch
* develop
  feature-fulltext
  feature-vender
  master

预发布分支

git flow release
git flow release start <release> [<base>]
git flow release finish <release>
git flow release delete <release>

hotfix分支

git flow hotfix
git flow hotfix start <release> [<base>]
git flow hotfix finish <release>
git flow hotfix delete <release>

git-flow 备忘清单

参考 git-flow 备忘清单

总结

如果上面内容太多记不住,也没有关系,作为开发人员,刚开始的时候只要知道以下几点就足够了,其它的可以在碰到的时候再深入学习:

  • 所有的新功能开发,bug修复(非紧急)都要从 develop 分支拉取新的分支进行开发,开发完成自测没有问题再合并到 develop 分支

  • release 分支发布到测试环境,由开发人员创建 release 分支(需要测试人员提出需求)并发布到测试环境,如果测试过程中发现bug,需要开发人员 track 到该release分支修复bug,上线前需要测试人员提交 merge requestmaster 分支,准备上线,同时需要合并回 develop 分支。

  • 只有紧急情况下才允许从 master 上拉取 hotfix 分支, hotfix 分支需要最终同时合并到 developmaster 分支(共两次merge操作)

  • 除了 masterdevelop 分支,其它分支在开发完成后都要删除

本文将会持续修正和更新,最新内容请参考我的 GITHUB 上的 程序猿成长计划 项目,欢迎 Star,更多精彩内容请 follow me 。

原文  https://segmentfault.com/a/1190000008209343
正文到此结束
Loading...