一、SQLAdvisor简介
SQLAdvisor是由美团点评公司技术工程部DBA团队(北京)开发维护的一个分析SQL给出索引优化建议的工具。它基于MySQL原生态词法解析,结合分析SQL中的where条件、聚合条件、多表Join关系 给出索引优化建议。目前SQLAdvisor在美团点评广泛应用,包括美团支付、酒店旅游、外卖、团购等产品线,公司内部对SQLAdvisor的开发全面转到github上,开源和内部使用保持一致。
主要功能:输出SQL索引优化建议
项目 GitHub 地址:https://github.com/Meituan-Dianping/SQLAdvisor
二、SQLAdvisor安装
1、依赖包安装
rpm -q cmake libaio-devel libffi-devel glib2 glib2-devel
yum install cmake libaio-devel libffi-devel glib2 glib2-devel
yum
install
--enablerepo=Percona56 Percona-Server-shared-56 (如安装percona数据库,可通过软链接形式实现库文件创建,ln -s /usr/local/mysql/lib/libperconaserverclient.so.18 /usr/lib64/libperconaserverclient.so、)
注意
跟据glib安装的路径,修改SQLAdvisor/sqladvisor/CMakeLists.txt中的两处include_directories针对glib设置的path。glib yum 安装默认不需要修改路径
编译sqladvisor时依赖perconaserverclient_r, 因此需要安装Percona-Server-shared-56。有可能需要配置软链接例如:1. cd /usr/lib64/ 2. ln -s libperconaserverclient_r.so.18 libperconaserverclient_r.so
有可能需要配置percona56 yum源: yum install http://www.percona.com/downloads/percona-release/redhat/0.1-3/percona-release-0.1-3.noarch.rpm
2、软件包下载
https://github.com/Meituan-Dianping/SQLAdvisor
git clone https://github.com/Meituan-Dianping/SQLAdvisor.git
3、软件包安装
(1)解压安装包
unzip SQLAdvisor-master.zip
(2)安装sqlparser解析
cd SQLAdvisor-master
cmake -DBUILD_CONFIG=mysql_release -DCMAKE_BUILD_TYPE=debug -DCMAKE_INSTALL_PREFIX=/usr/local/sqlparser ./
make
make install
注意:
DCMAKE_INSTALL_PREFIX为sqlparser库文件和头文件的安装目录,其中lib目录包含库文件libsqlparser.so,include目录包含所需的所有头文件。
DCMAKE_INSTALL_PREFIX值尽量不要修改,后面安装依赖这个目录。
(3)安装sqladvisor
cd sqladvisor/
cmake -DCMAKE_BUILD_TYPE=debug ./
make
##此时在编译目录生成可执行文件sqladvisor,可以通过ln -s sqladvisor /usr/bin/这种方式放入PATH路径中,可以通过./sqladvisor执行
三、SQLAdvisor使用
1、命令帮助文档查看
[root@node1 ~]# sqladvisor --help
Usage:
sqladvisor [OPTION...] sqladvisor
SQL Advisor Summary
Help Options:
-?, --help Show help options
Application Options:
-f, --defaults-file sqls file
-u, --username username
-p, --password password
-P, --port port
-h, --host host
-d, --dbname database name
-q, --sqls sqls
-v, --verbose 1:output logs 0:output nothing
2、命令行执行SQLAdvisor
[root@node1 sqladvisor]#
sqladvisor -h 10.1.0.10 -u dbuser -p abc.1234 -P 3306 -d dbtest -q "select * from t2 where id=3;" -v 1
2017-03-12 08:32:31 23537 [Note] 第1步: 对SQL解析优化之后得到的SQL:select `*` AS `*` from `dbtest`.`t2` where (`id` = 3)
2017-03-12 08:32:31 23537 [Note] 第2步:开始解析where中的条件:(`id` = 3)
2017-03-12 08:32:31 23537 [Note] show index from t2
2017-03-12 08:32:31 23537 [Note] 第3步:SQLAdvisor结束!表中没有任何索引
3、SQLAdvisor配合参数文件使用
[root@node1 sqladvisor]# cat sql.cnf
[sqladvisor]
username=dbuser
password=abc.1234
host=10.1.0.10
port=3306
dbname=dbtest
sqls=select * from t2 where id=3;
[root@node1 sqladvisor]#
sqladvisor -f sql.cnf -v 1
2017-03-12 08:34:03 24195 [Note] 第1步: 对SQL解析优化之后得到的SQL:select `*` AS `*` from `dbtest`.`t2` where (`id` = 3)
2017-03-12 08:34:03 24195 [Note] 第2步:开始解析where中的条件:(`id` = 3)
2017-03-12 08:34:03 24195 [Note] show index from t2
2017-03-12 08:34:03 24195 [Note] 第3步:SQLAdvisor结束!表中没有任何索引
四、SQLAdvisor附录
1、错误信息以及解决方案
错误信息01:
Scanning dependencies of target sqladvisor
[100%] Building CXX object CMakeFiles/sqladvisor.dir/main.cc.o
Linking CXX executable sqladvisor
/usr/bin/ld: cannot find -lperconaserverclient_r
collect2: ld returned 1 exit status
make[2]: *** [sqladvisor] Error 1
make[1]: *** [CMakeFiles/sqladvisor.dir/all] Error 2
make: *** [all] Error 2
##由于缺少percona的库文件libperconaserverclient_r.so或者在/usr/lib64下不存在,解决方案就是安装percona库文件包或通过软链接形式ln -s libperconaserverclient_r.so.18 libperconaserverclient_r.so
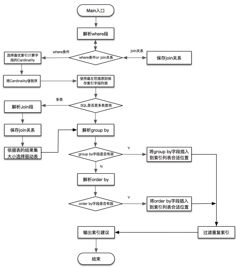
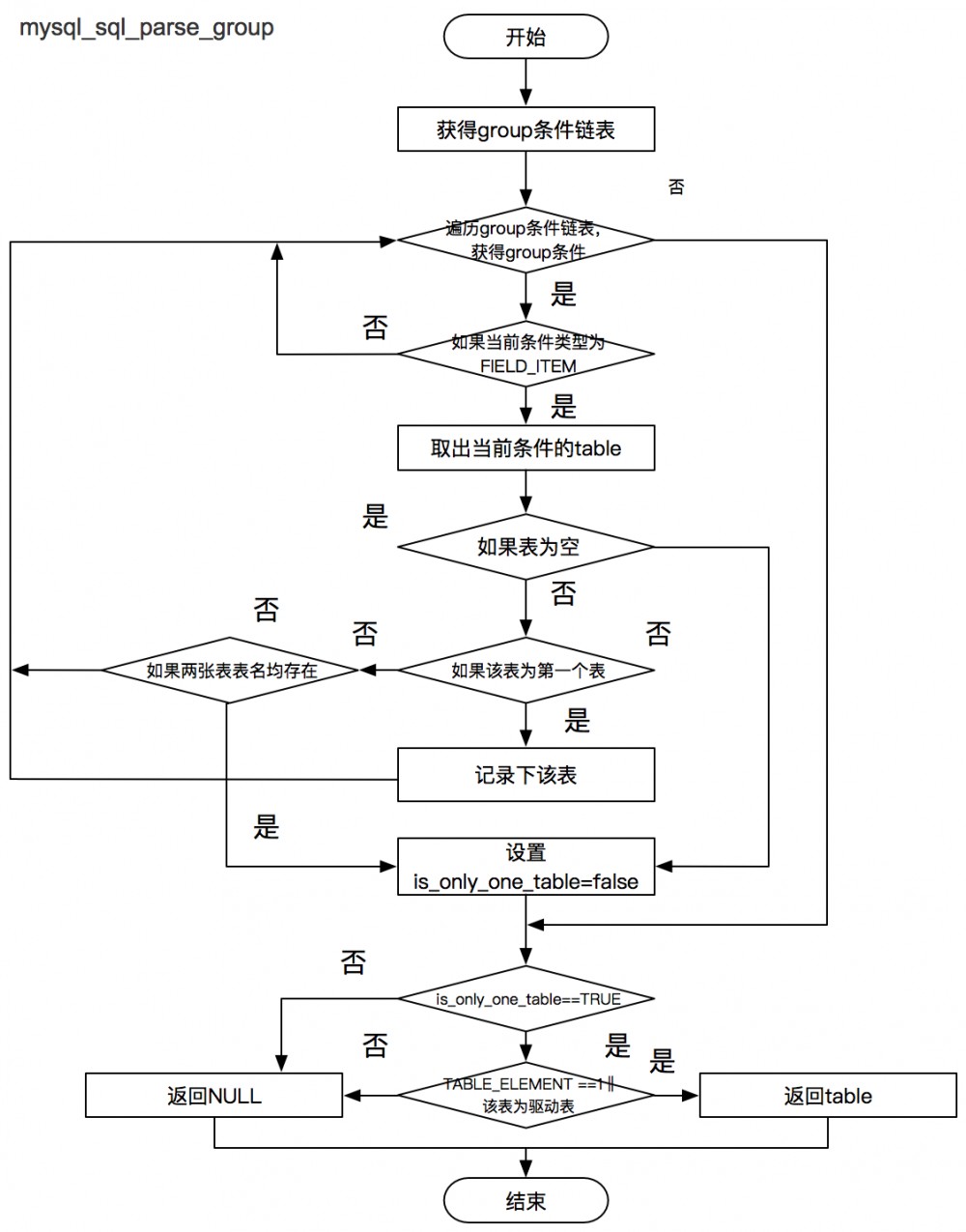
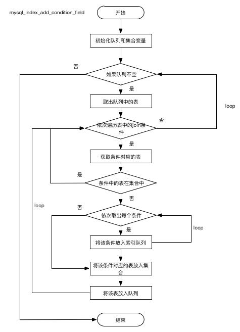
2、结构流程图(参考源码文档)





