转载

携程开源配置中心Apollo的设计与实现

1、What is Apollo

1.1 背景

随着程序功能的日益复杂,程序的配置日益增多:各种功能的开关、参数的配置、服务器的地址……

对程序配置的期望值也越来越高:配置修改后实时生效,灰度发布,分环境、分集群管理配置,完善的权限、审核机制……

在这样的大环境下,传统的通过配置文件、数据库等方式已经越来越无法满足开发人员对配置管理的需求。

Apollo配置中心应运而生!

PPT下载请直接拖到文章末尾。

1.2 Apollo简介

Apollo(阿波罗)是携程框架部门研发的开源配置管理中心,能够集中化管理应用不同环境、不同集群的配置,配置修改后能够实时推送到应用端,并且具备规范的权限、流程治理等特性。

Apollo支持4个维度管理Key-Value格式的配置:

  1. application(应用)
  2. environment(环境)
  3. cluster(集群)
  4. namespace(命名空间)

同时,Apollo基于开源模式开发,开源地址:https://github.com/ctripcorp/apollo

1.3 配置基本概念

既然Apollo定位于配置中心,那么在这里有必要先简单介绍一下什么是配置。

按照我们的理解,配置有以下几个属性:

  • 配置是独立于程序的只读变量

1)  配置首先是独立于程序的,同一份程序在不同的配置下会有不同的行为

2)  其次,配置对于程序是只读的,程序通过读取配置来改变自己的行为,但是程序不应该去改变配置

3)  常见的配置有:DB Connection Str、Thread Pool Size、Buffer Size、Request Timeout、Feature Switch、Server Urls等

  • 配置伴随应用的整个生命周期

配置贯穿于应用的整个生命周期,应用在启动时通过读取配置来初始化,在运行时根据配置调整行为

  • 配置可以有多种加载方式

配置也有很多种加载方式,常见的有程序内部hard code,配置文件,环境变量,启动参数,基于数据库等

  • 配置需要治理

1)  权限控制

由于配置能改变程序的行为,不正确的配置甚至能引起灾难,所以对配置的修改必须有比较完善的权限控制

2)  不同环境、集群配置管理

同一份程序在不同的环境(开发,测试,生产)、不同的集群(如不同的数据中心)经常需要有不同的配置,所以需要有完善的环境、集群配置管理

3)  框架类组件配置管理

  • 还有一类比较特殊的配置 – 框架类组件配置,比如CAT客户端的配置。
  • 虽然这类框架类组件是由其他团队开发、维护,但是运行时是在业务实际应用内的,所以本质上可以认为框架类组件也是应用的一部分
  • 这类组件对应的配置也需要有比较完善的管理方式

2、Why Apollo

正是基于配置的特殊性,所以Apollo从设计之初就立志于成为一个有治理能力的配置管理平台,目前提供了以下的特性:

  • 统一管理不同环境、不同集群的配置

1)Apollo提供了一个统一界面集中式管理不同环境(environment)、不同集群(cluster)、不同命名空间(namespace)的配置

2)同一份代码部署在不同的集群,可以有不同的配置,比如zk的地址等

3)通过命名空间(namespace)可以很方便的支持多个不同应用共享同一份配置,同时还允许应用对共享的配置进行覆盖

  • 配置修改实时生效(热发布)

用户在Apollo修改完配置并发布后,客户端能实时(1秒)接收到最新的配置,并通知到应用程序

  • 版本发布管理

所有的配置发布都有版本概念,从而可以方便地支持配置的回滚

  • 灰度发布

支持配置的灰度发布,比如点了发布后,只对部分应用实例生效,等观察一段时间没问题后再推给所有应用实例

  • 权限管理、发布审核、操作审计

1)应用和配置的管理都有完善的权限管理机制,对配置的管理还分为了编辑和发布两个环节,从而减少人为的错误

2)所有的操作都有审计日志,可以方便的追踪问题

  • 客户端配置信息监控

可以在界面上方便地看到配置在被哪些实例使用

  • 提供Java和.Net原生客户端

1)提供了Java和.Net的原生客户端,方便应用集成

2)支持Spring Placeholder, Annotation和Spring Boot的ConfigurationProperties,方便应用使用(需要Spring3.1.1+)

3)同时提供了Http接口,非Java和.Net应用也可以方便的使用

  • 提供开放平台API

1)Apollo自身提供了比较完善的统一配置管理界面,支持多环境、多数据中心配置管理、权限、流程治理等特性

2)不过Apollo出于通用性考虑,对配置的修改不会做过多限制,只要符合基本的格式就能够保存

3)在我们的调研中发现,对于有些使用方,它们的配置可能会有比较复杂的格式,而且对输入的值也需要进行校验后方可保存,如检查数据库、用户名和密码是否匹配

4)对于这类应用,Apollo支持应用方通过开放接口在Apollo进行配置的修改和发布,并且具备完善的授权和权限控制

  • 部署简单

1)配置中心作为基础服务,可用性要求非常高,这就要求Apollo对外部依赖尽可能地少

2)目前唯一的外部依赖是MySQL,所以部署非常简单,只要安装好Java和MySQL就可以让Apollo跑起来

3)Apollo还提供了打包脚本,一键就可以生成所有需要的安装包,并且支持自定义运行时参数

3、Apollo at a glance

3.1 基础模型

如下即是Apollo的基础模型:

  1. 用户在配置中心对配置进行修改并发布
  2. 配置中心通知Apollo客户端有配置更新
  3. Apollo客户端从配置中心拉取最新的配置、更新本地配置并通知到应用

携程开源配置中心Apollo的设计与实现

3.2 界面概览

携程开源配置中心Apollo的设计与实现

上图是Apollo配置中心中一个项目的配置首页

  • 在页面左上方的环境列表模块展示了所有的环境和集群,用户可以随时切换
  • 页面中央展示了两个namespace(application和FX.apollo)的配置信息,默认按照表格模式展示、编辑。用户也可以切换到文本模式,以文件形式查看、编辑
  • 页面上可以方便地进行发布、回滚、灰度、授权、查看更改历史和发布历史等操作

3.3 添加/修改配置项

用户可以通过配置中心界面方便的添加/修改配置项:

携程开源配置中心Apollo的设计与实现

输入配置信息:

携程开源配置中心Apollo的设计与实现

3.4 发布配置

通过配置中心发布配置:

携程开源配置中心Apollo的设计与实现

填写发布信息:

携程开源配置中心Apollo的设计与实现

3.5 客户端获取配置(Java API样例)

配置发布后,就能在客户端获取到了,以Java API方式为例,获取配置的示例代码如下:

Config config = ConfigService.getAppConfig();

Integer defaultRequestTimeout = 200;

Integer requestTimeout =

config.getIntProperty(“request.timeout”,defaultRequestTimeout);

3.6 客户端监听配置变化(Java API样例)

通过上述获取配置代码,应用就能实时获取到最新的配置了。

不过在某些场景下,应用还需要在配置变化时获得通知,比如数据库连接的切换等,所以Apollo还提供了监听配置变化的功能,Java示例如下:

Config config = ConfigService.getAppConfig();

config.addChangeListener(newConfigChangeListener() {

@Override

publicvoid onChange(ConfigChangeEvent changeEvent) {

for (String key : changeEvent.changedKeys()) {

ConfigChange change = changeEvent.getChange(key);

System.out.println(String.format(

“Found change – key: %s, oldValue: %s, newValue: %s, changeType:%s”,

change.getPropertyName(),change.getOldValue(),

change.getNewValue(), change.getChangeType()));

}

}

});

3.7 Spring集成样例

Apollo和Spring也可以很方便地集成,只需要标注@EnableApolloConfig后就可以通过@Value获取配置信息:

@Configuration

@EnableApolloConfig

public class AppConfig {}

@Component

public class SomeBean {

@Value(“${request.timeout:200}”)

private int timeout;

@ApolloConfigChangeListener

private void someChangeHandler(ConfigChangeEvent changeEvent) {

if(changeEvent.isChanged(“request.timeout”)) {

refreshTimeout();

}

}

}

4、Apollo in depth

通过上面的介绍,相信大家已经对Apollo有了一个初步的了解,接下来我们深入了解一下Apollo的核心概念和背后的设计。

4.1 CoreConcepts

  • application (应用)

1)这个很好理解,就是实际使用配置的应用,Apollo客户端在运行时需要知道当前应用是谁,从而可以去获取对应的配置

2)每个应用都需要有唯一的身份标识 – appId,我们认为应用身份是跟着代码走的,所以需要在代码中配置:

Java客户端通过classpath:/META-INF/app.properties来指定appId

.Net客户端通过app.config来指定appId

  • environment (环境)

1)配置对应的环境,Apollo客户端在运行时需要知道当前应用处于哪个环境,从而可以去获取应用的配置

2)我们认为环境和代码无关,同一份代码部署在不同的环境就应该能够获取到不同环境的配置

3)所以环境默认是通过读取机器上的配置(server.properties中的env属性)指定的,不过为了开发方便,我们也支持运行时通过System Property等指定,server.properties文件路径如下:

Windows:C:/opt/settings/server.properties

Linux/Mac:/opt/settings/server.properties

  • cluster (集群)

1)一个应用下不同实例的分组,比如典型的可以按照数据中心分,把上海机房的应用实例分为一个集群,把北京机房的应用实例分为另一个集群。

2)对不同的cluster,同一个配置可以有不一样的值,如zookeeper地址。

3)集群默认是通过读取机器上的配置(server.properties中的idc属性)指定的,不过也支持运行时通过System Property指定

  • namespace (命名空间)

1)一个应用下不同配置的分组,可以简单地把namespace类比为文件,不同类型的配置存放在不同的文件中,如数据库配置文件,rpc配置文件,应用自身的配置文件等

2)应用可以直接读取到公共组件的配置namespace,如DAL,RPC等

3)应用也可以通过继承公共组件的配置namespace来对公共组件的配置做调整,如DAL的初始数据库连接数

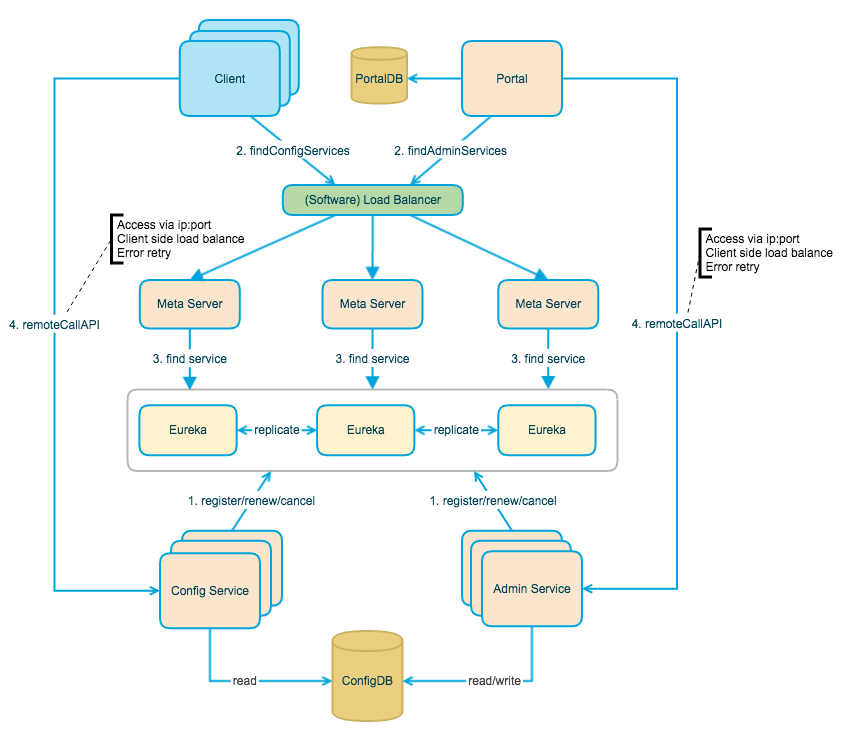
4.2 总体设计

携程开源配置中心Apollo的设计与实现

上图简要描述了Apollo的总体设计,我们可以从下往上看:

  • ConfigService提供配置的读取、推送等功能,服务对象是Apollo客户端
  • AdminService提供配置的修改、发布等功能,服务对象是Apollo Portal(管理界面)
  • ConfigService和Admin Service都是多实例、无状态部署,所以需要将自己注册到Eureka中并保持心跳
  • 在Eureka之上我们架了一层Meta Server用于封装Eureka的服务发现接口
  • Client通过域名访问Meta Server获取Config Service服务列表(IP+Port),而后直接通过IP+Port访问服务,同时在Client侧会做load balance、错误重试
  • Portal通过域名访问Meta Server获取Admin Service服务列表(IP+Port),而后直接通过IP+Port访问服务,同时在Portal侧会做load balance、错误重试
  • 为了简化部署,我们实际上会把Config Service、Eureka和Meta Server三个逻辑角色部署在同一个JVM进程中

4.2.1 WhyEureka

为什么我们采用Eureka作为服务注册中心,而不是使用传统的zk、etcd呢?我大致总结了一下,有以下几方面的原因:

  • 它提供了完整的Service Registry和Service Discovery实现

首先是提供了完整的实现,并且也经受住了Netflix自己的生产环境考验,相对使用起来会比较省心。

  • 和Spring Cloud无缝集成

1)我们的项目本身就使用了Spring Cloud和Spring Boot,同时Spring Cloud还有一套非常完善的开源代码来整合Eureka,所以使用起来非常方便。

2)另外,Eureka还支持在我们应用自身的容器中启动,也就是说我们的应用启动完之后,既充当了Eureka的角色,同时也是服务的提供者。这样就极大的提高了服务的可用性。

3)这一点是我们选择Eureka而不是zk、etcd等的主要原因,为了提高配置中心的可用性和降低部署复杂度,我们需要尽可能地减少外部依赖。

  • Open Source

最后一点是开源,由于代码是开源的,所以非常便于我们了解它的实现原理和排查问题。

4.3 客户端设计

携程开源配置中心Apollo的设计与实现

上图简要描述了Apollo客户端的实现原理:

1、客户端和服务端保持了一个长连接,从而能第一时间获得配置更新的推送。

2、客户端还会定时从Apollo配置中心服务端拉取应用的最新配置。

1)这是一个fallback机制,为了防止推送机制失效导致配置不更新

2)客户端定时拉取会上报本地版本,所以一般情况下,对于定时拉取的操作,服务端都会返回304 – Not Modified

3)定时频率默认为每5分钟拉取一次,客户端也可以通过在运行时指定System Property: apollo.refreshInterval来覆盖,单位为分钟。

3、客户端从Apollo配置中心服务端获取到应用的最新配置后,会保存在内存中

4、客户端会把从服务端获取到的配置在本地文件系统缓存一份

在遇到服务不可用,或网络不通的时候,依然能从本地恢复配置

5、应用程序可以从Apollo客户端获取最新的配置、订阅配置更新通知

4.3.1 配置更新推送实现

前面提到了Apollo客户端和服务端保持了一个长连接,从而能第一时间获得配置更新的推送。

长连接实际上我们是通过Http Long Polling实现的,具体而言:

  • 客户端发起一个Http请求到服务端
  • 服务端会保持住这个连接30秒
  • 如果在30秒内有客户端关心的配置变化,被保持住的客户端请求会立即返回,并告知客户端有配置变化的namespace信息,客户端会据此拉取对应namespace的最新配置
  • 如果在30秒内没有客户端关心的配置变化,那么会返回Http状态码304给客户端
  • 客户端在服务端请求返回后会自动重连

考虑到会有数万客户端向服务端发起长连,在服务端我们使用了async servlet(Spring DeferredResult)来服务HttpLong Polling请求。

4.4 可用性考虑

配置中心作为基础服务,可用性要求非常高,下面的表格描述了不同场景下Apollo的可用性:

场景 影响 降级 原因
某台config service下线 无影响 Config service无状态,客户端重连其它config  service
所有config service下线 客户端无法读取最新配置,Portal无影响 客户端重启时,可以读取本地缓存配置文件
某台admin service下线 无影响 Admin service无状态,Portal重连其它admin service
所有admin service下线 客户端无影响,portal无法更新配置
某台portal下线 无影响 Portal域名通过slb绑定多台服务器,重试后指向可用的服务器
全部portal下线 客户端无影响,portal无法更新配置
某个数据中心下线 无影响 多数据中心部署,数据完全同步,Meta Server/Portal域名通过slb自动切换到其它存活的数据中心

5 、Contribute to Apollo

Apollo从开发之初就是以开源模式开发的,所以也非常欢迎有兴趣、有余力的朋友一起加入进来。

服务端开发使用的是Java,基于Spring Cloud和SpringBoot框架。客户端目前提供了Java和.Net两种实现。

Github地址:https://github.com/ctripcorp/apollo

欢迎大家发起Pull Request!

PPT下载 : 开源配置中心Apollo的设计与实现 – 携程宋顺

【作者简介】宋顺,携程框架研发部技术专家。2016年初加入携程,主要负责中间件产品的相关研发工作。毕业于复旦大学软件工程系,曾就职于大众点评,担任后台系统技术负责人。本文来自宋顺在“ 携程技术沙龙——海量互联网基础架构 ”上的分享。

原文  http://techshow.ctrip.com/archives/2390.html
正文到此结束
Loading...