转载

Eureka 源码解析 —— 注册表 InstanceRegistry 类关系

摘要: 原创出处 http://www.iocoder.cn/Eureka/instance-registry-class-diagram/ 「芋道源码」欢迎转载,保留摘要,谢谢!

  • 1. 概述
  • 2. 类图
  • 3. LookupService
  • 4. LeaseManager
  • 5. InstanceRegistry
  • 6. AbstractInstanceRegistry
  • 7. PeerAwareInstanceRegistry
  • 8. PeerAwareInstanceRegistryImpl
  • 666. 彩蛋

1. 概述

本文主要简介 注册表 InstanceRegistry 的类关系 ,为后文的 应用实例注册发现Eureka-Server 集群复制 做整体的铺垫。

推荐 Spring Cloud 书籍:

  • 请支持正版。下载盗版, 等于主动编写低级 BUG
  • 程序猿DD —— 《Spring Cloud微服务实战》
  • 周立 —— 《Spring Cloud与Docker微服务架构实战》
  • 两书齐买,京东包邮。

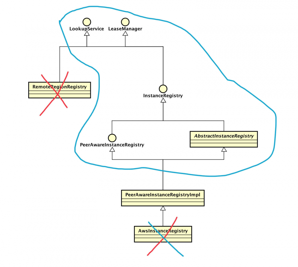
2. 类图

Eureka 源码解析 —— 注册表 InstanceRegistry 类关系

  • com.netflix.eureka.registry.AwsInstanceRegistry ,主要用于亚马逊 AWS,跳过。
  • com.netflix.eureka.registry.RemoteRegionRegistry ,笔者暂时不太理解它的用途。目前猜测 Eureka-Server 集群和集群之间的注册信息的交互方式。查阅官方资料, 《Add ability to retrieve instances from any remote region》 在做了简单介绍。翻看目前网络上的博客、书籍、项目实战,暂时都没提及此块。估摸和亚马逊 AWS 跨区域( region ) 机制有一定关系,先暂时跳过。有了解此块的同学,麻烦告知下笔者,万分感谢。TODO:疑问:RemoteRegionRegistry。
  • 蓝框 部分,本文主角。

3. LookupService

com.netflix.discovery.shared.LookupService ,查找服务 接口 ,提供 简单单一 的方式获取应用集合( com.netflix.discovery.shared.Applications ) 和 应用实例信息集合( com.netflix.appinfo.InstanceInfo )。接口代码如下:

public interface LookupService<T>{

 Application getApplication(String appName);
 
 Applications getApplications();
 
 List<InstanceInfo> getInstancesById(String id);
 
 InstanceInfo getNextServerFromEureka(String virtualHostname, boolean secure);

}

Eureka 源码解析 —— 注册表 InstanceRegistry 类关系

  • 在 Eureka-Client 里,EurekaClient 继承该接口。
  • 在 Eureka-Server 里, com.netflix.eureka.registry.InstanceRegistry 继承该接口。

4. LeaseManager

com.netflix.eureka.lease.LeaseManager ,租约管理器 接口 ,提供租约的注册、续租、取消( 主动下线 )、过期( 过期下线 )。接口代码如下:

public interface LeaseManager<T>{

 void register(T r, int leaseDuration, boolean isReplication);
 
 boolean cancel(String appName, String id, boolean isReplication);
 
 boolean renew(String appName, String id, boolean isReplication);
 
 void evict();
 
}

5. InstanceRegistry

com.netflix.eureka.registry.InstanceRegistry应用实例 注册表 接口 。它继承了 LookupService 、LeaseManager 接口,提供应用实例的 注册发现 服务。另外,它结合实际业务场景,定义了 更加丰富 的接口方法。接口代码如下:

public interface InstanceRegistry extends LeaseManager<InstanceInfo>, LookupService<String>{

 // ====== 开启与关闭相关 ======

 void openForTraffic(ApplicationInfoManager applicationInfoManager, int count);
 
 void shutdown();
 
 void clearRegistry();

 // ====== 应用实例状态变更相关 ======
 
 void storeOverriddenStatusIfRequired(String appName, String id, InstanceStatus overriddenStatus);

 boolean statusUpdate(String appName, String id, InstanceStatus newStatus,
String lastDirtyTimestamp, boolean isReplication);

 boolean deleteStatusOverride(String appName, String id, InstanceStatus newStatus,
String lastDirtyTimestamp, boolean isReplication);

 Map<String, InstanceStatus> overriddenInstanceStatusesSnapshot();

 // ====== 响应缓存相关 ======

 void initializedResponseCache();

 ResponseCache getResponseCache();
 
 // ====== 自我保护模式相关 ======
 
 long getNumOfRenewsInLastMin();

 int getNumOfRenewsPerMinThreshold();

 int isBelowRenewThresold();
 
 boolean isSelfPreservationModeEnabled();
 
 public boolean isLeaseExpirationEnabled();
 
 // ====== 调试/监控相关 ======
 List<Pair<Long, String>> getLastNRegisteredInstances();

 List<Pair<Long, String>> getLastNCanceledInstances();
}

6. AbstractInstanceRegistry

com.netflix.eureka.registry.AbstractInstanceRegistry ,应用对象注册表 抽象实现

这里先不拓展开, 《Eureka 源码解析 —— 应用实例注册发现》系列 逐篇分享。

7. PeerAwareInstanceRegistry

com.netflix.eureka.registry.PeerAwareInstanceRegistry ,PeerAware ( 暂时找不到合适的翻译 ) 应用对象注册表 接口 ,提供 Eureka-Server 集群内注册信息的 同步 服务。接口代码如下:

public interface PeerAwareInstanceRegistry extends InstanceRegistry{

 void init(PeerEurekaNodes peerEurekaNodes) throws Exception;
 
 int syncUp();
 
 boolean shouldAllowAccess(boolean remoteRegionRequired);

 void register(InstanceInfo info, boolean isReplication);

 void statusUpdate(final String asgName, final ASGResource.ASGStatus newStatus, final boolean isReplication);
}

8. PeerAwareInstanceRegistryImpl

com.netflix.eureka.registry.PeerAwareInstanceRegistryImpl ,PeerAware ( 暂时找不到合适的翻译 ) 应用对象注册表 实现类

这里先不拓展开, 《Eureka 源码解析 —— Eureka-Server 集群》系列 逐篇分享。

666. 彩蛋

本文是一篇 简介 ( 啪啪啪,打脸 ),如果胖友比较着急想了解原理,可以阅读 携程 ——《深度剖析服务发现组件Netflix Eureka》 先,写的非常非常非常不错。

快马加鞭,更新 《Eureka 源码解析 —— 应用实例注册发现 (一)之注册》 ing ...

胖友,分享我的公众号( 芋道源码 ) 给你的胖友可好?

原文  http://www.iocoder.cn/Eureka/instance-registry-class-diagram/
正文到此结束
Loading...