转载

SpringCloud Eureka 源码解析 —— Eureka-Client 初始化(一)之 EurekaInstanceConfig

摘要: 原创出处 http://www.iocoder.cn/Eureka/eureka-client-init-first/ 「芋道源码」欢迎转载,保留摘要,谢谢!

本文主要基于 Eureka 1.8.X 版本

  • 1. 概述
  • 2. EurekaInstanceConfig
    • 2.1 类关系图
    • 2.2 配置属性
    • 2.3 AbstractInstanceConfig
    • 2.4 PropertiesInstanceConfig
    • 2.5 MyDataCenterInstanceConfig
    • 2.6 小结
  • 3. InstanceInfo
  • 4. ApplicationInfoManager
  • 666. 彩蛋

SpringCloud Eureka 源码解析 —— Eureka-Client 初始化(一)之 EurekaInstanceConfig

������关注 微信公众号:【芋道源码】 有福利:

  1. RocketMQ / MyCAT / Sharding-JDBC 所有 源码分析文章列表
  2. RocketMQ / MyCAT / Sharding-JDBC 中文注释源码 GitHub 地址
  3. 您对于源码的疑问每条留言 将得到 认真 回复。 甚至不知道如何读源码也可以请教噢
  4. 新的 源码解析文章 实时 收到通知。 每周更新一篇左右
  5. 认真的 源码交流微信群。

1. 概述

本文主要分享 Eureka-Client 自身初始化的过程 ,不包含 Eureka-Client 向 Eureka-Server 的注册过程( ��后面会另外文章分享 )。

Eureka-Client 自身初始化过程中,涉及到主要对象如下图:

SpringCloud Eureka 源码解析 —— Eureka-Client 初始化(一)之 EurekaInstanceConfig

  1. 创建 EurekaInstanceConfig对象
  2. 使用 EurekaInstanceConfig对象 创建 InstanceInfo对象
  3. 使用 EurekaInstanceConfig对象 + InstanceInfo对象 创建 ApplicationInfoManager对象
  4. 创建 EurekaClientConfig对象
  5. 使用 ApplicationInfoManager对象 + EurekaClientConfig对象 创建 EurekaClient对象

考虑到整个初始化的过程中涉及的配置特别多,拆分成三篇文章:

  1. 【本文】 (一)EurekaInstanceConfig
  2. (二)EurekaClientConfig
  3. (三)EurekaClient

下面我们来看看每个 的实现。

推荐 Spring Cloud 书籍:

  • 请支持正版。下载盗版, 等于主动编写低级 BUG
  • 程序猿DD —— 《Spring Cloud微服务实战》
  • 周立 —— 《Spring Cloud与Docker微服务架构实战》
  • 两书齐买,京东包邮。

2. EurekaInstanceConfig

com.netflix.appinfo.EurekaInstanceConfig ,Eureka 应用实例 配置 接口 。在下文你会看到 EurekaClientConfig 接口 ,两者的区别如下:

  • EurekaInstanceConfig,重在 应用实例 ,例如,应用名、应用的端口等等。此处应用指的是,Application Consumer 和 Application Provider。
  • EurekaClientConfig,重在 Eureka-Client ,例如, 连接的 Eureka-Server 的地址、获取服务提供者列表的频率、注册自身为服务提供者的频率等等。

SpringCloud Eureka 源码解析 —— Eureka-Client 初始化(一)之 EurekaInstanceConfig

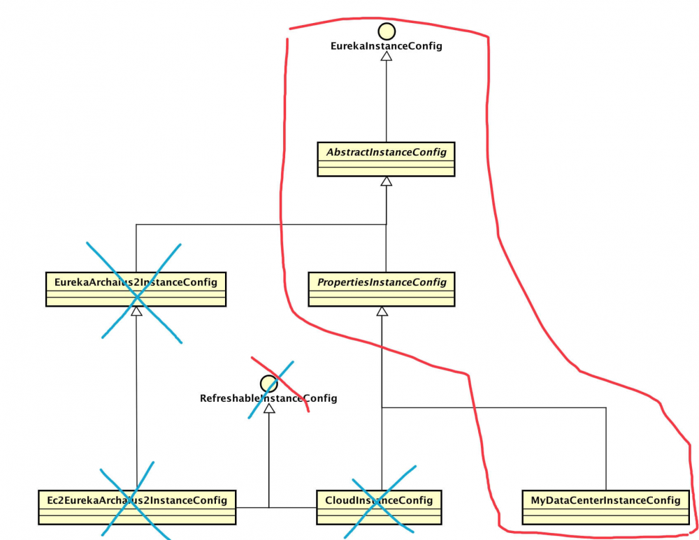
2.1 类关系图

EurekaInstanceConfig 整体类关系如下图:

SpringCloud Eureka 源码解析 —— Eureka-Client 初始化(一)之 EurekaInstanceConfig

  • 本文只解析 红圈 部分类。
  • EurekaArchaius2ClientConfig 基于 Netflix Archaius 2.x 实现,目前还在开发中,因此暂不解析。
  • CloudInstanceConfig、Ec2EurekaArchaius2InstanceConfig 基于亚马逊 AWS,大多数读者和我对 AWS 都不了解,因此暂不解析。

2.2 配置属性

点击 EurekaInstanceConfig 查看配置属性简介,已经添加中文注释,可以对照着英文注释一起理解。这里笔者摘出部分较为重要的属性:

  • #getLeaseRenewalIntervalInSeconds() :租约续约频率,单位:秒。应用不断通过按照该频率发送心跳给 Eureka-Server 以达到续约的作用。当 Eureka-Server 超过最大频率未收到续约(心跳),契约失效,进行应用移除。应用移除后,其他应用无法从 Eureka-Server 获取该应用。
  • #getLeaseExpirationDurationInSeconds() :契约过期时间,单位:秒。
  • #getDataCenterInfo() :数据中心信息。 com.netflix.appinfo.DataCenterInfo ,数据中心信息 接口 ,目前较为简单,标记所属数据中心名。一般情况下,我们使用 Name.MyOwn 。接口实现代码如下:

    public interface DataCenterInfo{
    
     /**
    * 数据中心名枚举
    */
     enum Name {
     Netflix,
     Amazon,
     MyOwn
     }
    
     /**
    * @return 归属的数据中心名
    */
     Name getName();
    }
    
  • #getNamespace() :配置命名空间,默认使用 eureka 。以 eureka-client.properties 举个例子:

    eureka.name=eureka
    eureka.port=8080
    eureka.vipAddress=eureka.mydomain.net
    
    • 每个属性 最前面eureka 即是配置命名空间,一般情况无需修改。
  • TODO[0004]:健康检查

  • #isInstanceEnabledOnit() :应用初始化后是否开启。在详细解析。

2.3 AbstractInstanceConfig

com.netflix.appinfo.AbstractInstanceConfig ,Eureka 应用实例 配置 抽象基类 ,主要实现一些相对 通用 的配置,实现代码如下:

public abstract class AbstractInstanceConfig implements EurekaInstanceConfig{

 /**
* 契约过期时间,单位:秒
*/
 private static final int LEASE_EXPIRATION_DURATION_SECONDS = 90;
 /**
* 租约续约频率,单位:秒。
*/
 private static final int LEASE_RENEWAL_INTERVAL_SECONDS = 30;
 /**
* 应用 https 端口关闭
*/
 private static final boolean SECURE_PORT_ENABLED = false;
 /**
* 应用 http 端口开启
*/
 private static final boolean NON_SECURE_PORT_ENABLED = true;
 /**
* 应用 http 端口
*/
 private static final int NON_SECURE_PORT = 80;
 /**
* 应用 https 端口
*/
 private static final int SECURE_PORT = 443;
 /**
* 应用初始化后开启
*/
 private static final boolean INSTANCE_ENABLED_ON_INIT = false;
 /**
* 主机信息
* key:主机 IP 地址
* value:主机名
*/
 private static final Pair<String, String> hostInfo = getHostInfo();
 /**
* 数据中心信息
*/
 private DataCenterInfo info = new DataCenterInfo() {
 @Override
 public Name getName(){
 return Name.MyOwn;
 }
 };
 
 private static Pair<String, String> getHostInfo(){
 Pair<String, String> pair;
 try {
 InetAddress localHost = InetAddress.getLocalHost();
 pair = new Pair<String, String>(localHost.getHostAddress(), localHost.getHostName());
 } catch (UnknownHostException e) {
 logger.error("Cannot get host info", e);
 pair = new Pair<String, String>("", "");
 }
 return pair;
 }
 
 // .... 省略 setting / getting 方法
}
  • #getHostInfo() 方法,获取本地服务器的主机名和主机 IP 地址。 如果主机有多网卡或者虚拟机网卡 ,这块要小心,解决方式如下:
    • 手动配置本机的 hostname + etc/hosts 文件,从而映射主机名和 IP 地址。
    • 使用 Spring-Cloud-Eureka-Client 的话,参考 周立 —— 《Eureka服务注册过程详解之IpAddress》 解决。

2.4 PropertiesInstanceConfig

com.netflix.appinfo.PropertiesInstanceConfig ,基于 配置文件 的 Eureka 应用实例 配置 抽象基类 ,实现代码如下:

public abstract class PropertiesInstanceConfig extends AbstractInstanceConfig implements EurekaInstanceConfig{

 /**
* 命名空间
*/
 protected final String namespace;
 /**
* 配置文件对象
*/
 protected final DynamicPropertyFactory configInstance;
 /**
* 应用分组
* 从 环境变量 获取
*/
 private String appGrpNameFromEnv;

 public PropertiesInstanceConfig(){
 this(CommonConstants.DEFAULT_CONFIG_NAMESPACE);
 }

 public PropertiesInstanceConfig(String namespace){
 this(namespace, new DataCenterInfo() {
 @Override
 public Name getName(){
 return Name.MyOwn;
 }
 });
 }

 public PropertiesInstanceConfig(String namespace, DataCenterInfo info){
 super(info);
 // 设置 namespace,为 "." 结尾
 this.namespace = namespace.endsWith(".")
 ? namespace
 : namespace + ".";
 // 从 环境变量 获取 应用分组
 appGrpNameFromEnv = ConfigurationManager.getConfigInstance()
 .getString(FALLBACK_APP_GROUP_KEY, Values.UNKNOWN_APPLICATION);
 // 初始化 配置文件对象
 this.configInstance = Archaius1Utils.initConfig(CommonConstants.CONFIG_FILE_NAME);
 }

 @Override
 public String getAppGroupName(){
 return configInstance.getStringProperty(namespace + APP_GROUP_KEY, appGrpNameFromEnv).get().trim();
 }
}
  • configInstance 属性,配置文件对象,基于 Netflix Archaius 1.x 实现配置文件的读取。在 com.netflix.appinfo.PropertyBasedInstanceConfigConstants 可以看到配置文件的每个属性 KEY 。
  • appGrpNameFromEnv 属性,应用分组,从 环境变量 中获取。从 #getAppGroupName() 方法中,可以看到优先还是从配置文件读取。设置方法如下:

    System.setProperty(FALLBACK_APP_GROUP_KEY, "app_gropu_name");
    
    • FALLBACK_APP_GROUP_KEY ,私有静态变量,实际得使用 NETFLIX_APP_GROUP
    • com.netflix.config.ConfigurationManager 可以从 环境变量 获取到值。
  • 调用 Archaius1Utils#initConfig(...) 方法,初始化读取的配置文件对象,实现代码如下:

    public final class Archaius1Utils{
    
     private static final Logger logger = LoggerFactory.getLogger(Archaius1Utils.class);
    
     private static final String ARCHAIUS_DEPLOYMENT_ENVIRONMENT = "archaius.deployment.environment";
     private static final String EUREKA_ENVIRONMENT = "eureka.environment";
    
     public static DynamicPropertyFactory initConfig(String configName){
     // 配置文件对象
     DynamicPropertyFactory configInstance = DynamicPropertyFactory.getInstance();
     // 配置文件名
     DynamicStringProperty EUREKA_PROPS_FILE = configInstance.getStringProperty("eureka.client.props", configName);
     // 配置文件环境
     String env = ConfigurationManager.getConfigInstance().getString(EUREKA_ENVIRONMENT, "test");
     ConfigurationManager.getConfigInstance().setProperty(ARCHAIUS_DEPLOYMENT_ENVIRONMENT, env);
     // 将配置文件加载到环境变量
     String eurekaPropsFile = EUREKA_PROPS_FILE.get();
     try {
     ConfigurationManager.loadCascadedPropertiesFromResources(eurekaPropsFile);
     } catch (IOException e) {
     logger.warn(
     "Cannot find the properties specified : {}. This may be okay if there are other environment "
     + "specific properties or the configuration is installed with a different mechanism.",
     eurekaPropsFile);
    
     }
     return configInstance;
     }
     
    }
    
    • 从环境变量 eureka.client.props ,获取配置文件名。如果未配置,使用参数 configName ,即 CommonConstants.CONFIG_FILE_NAME ( "eureka-client" )。
    • 从环境变量 eureka.environment ( EUREKA_ENVIRONMENT ),获取配置文件环境。
    • 调用 ConfigurationManager#loadCascadedPropertiesFromResources(...) 方法,读取配置文件到环境变量,首先读取 ${eureka.client.props} 对应的配置文件;然后读取 ${eureka.client.props}-${eureka.environment} 对应的配置文件。若有相同属性,进行覆盖。

2.5 MyDataCenterInstanceConfig

com.netflix.appinfo.MyDataCenterInstanceConfig ,非 AWS 数据中心的 Eureka 应用实例 配置 实现类 ,实现代码如下:

public class MyDataCenterInstanceConfig extends PropertiesInstanceConfig implements EurekaInstanceConfig{

 public MyDataCenterInstanceConfig(){
 }

 public MyDataCenterInstanceConfig(String namespace){
 super(namespace);
 }

 public MyDataCenterInstanceConfig(String namespace, DataCenterInfo dataCenterInfo){
 super(namespace, dataCenterInfo);
 }

}

2.6 小结

一般情况下,使用 MyDataCenterInstanceConfig 配置 Eureka 应用实例。

在 Spring-Cloud-Eureka 里, 直接 基于 EurekaInstanceConfig 接口重新实现了配置类,实际逻辑差别不大,在TODO[0007] :《Spring-Cloud-Eureka-Client》详细解析。

3. InstanceInfo

com.netflix.appinfo.InstanceInfo应用实例 信息。Eureka-Client 向 Eureka-Server 注册 该对象信息。注册成功后,可以被其他 Eureka-Client 发现

本文仅分享 InstanceInfo 的初始化。InstanceInfo 里和注册发现相关的属性和方法,暂时跳过。

com.netflix.appinfo.providers.EurekaConfigBasedInstanceInfoProvider ,基于 EurekaInstanceConfig 创建 InstanceInfo 的工厂,实现代码如下:

 1: @Singleton
 2: public class EurekaConfigBasedInstanceInfoProvider implements Provider<InstanceInfo>{
 3: private static final Logger LOG = LoggerFactory.getLogger(EurekaConfigBasedInstanceInfoProvider.class);
 4: 
 5: private final EurekaInstanceConfig config;
 6: 
 7: private InstanceInfo instanceInfo;
 8: 
 9: @Inject(optional = true)
 10: private VipAddressResolver vipAddressResolver = null;
 11: 
 12: @Inject
 13: public EurekaConfigBasedInstanceInfoProvider(EurekaInstanceConfig config){
 14: this.config = config;
 15: }
 16: 
 17: @Override
 18: public synchronized InstanceInfo get(){
 19: if (instanceInfo == null) {
 20: // Build the lease information to be passed to the server based on config
 21: // 创建 租约信息构建器,并设置属性
 22: LeaseInfo.Builder leaseInfoBuilder = LeaseInfo.Builder.newBuilder()
 23: .setRenewalIntervalInSecs(config.getLeaseRenewalIntervalInSeconds())
 24: .setDurationInSecs(config.getLeaseExpirationDurationInSeconds());
 25: 
 26: // 创建 VIP地址解析器
 27: if (vipAddressResolver == null) {
 28: vipAddressResolver = new Archaius1VipAddressResolver();
 29: }
 30: 
 31: // Builder the instance information to be registered with eureka server
 32: // 创建 应用实例信息构建器
 33: InstanceInfo.Builder builder = InstanceInfo.Builder.newBuilder(vipAddressResolver);
 34: 
 35: // 应用实例编号
 36: // set the appropriate id for the InstanceInfo, falling back to datacenter Id if applicable, else hostname
 37: String instanceId = config.getInstanceId();
 38: DataCenterInfo dataCenterInfo = config.getDataCenterInfo();
 39: if (instanceId == null || instanceId.isEmpty()) {
 40: if (dataCenterInfo instanceof UniqueIdentifier) {
 41: instanceId = ((UniqueIdentifier) dataCenterInfo).getId();
 42: } else {
 43: instanceId = config.getHostName(false);
 44: }
 45: }
 46: 
 47: // 获得 主机名
 48: String defaultAddress;
 49: if (config instanceof RefreshableInstanceConfig) {
 50: // Refresh AWS data center info, and return up to date address
 51: defaultAddress = ((RefreshableInstanceConfig) config).resolveDefaultAddress(false);
 52: } else {
 53: defaultAddress = config.getHostName(false);
 54: }
 55: // fail safe
 56: if (defaultAddress == null || defaultAddress.isEmpty()) {
 57: defaultAddress = config.getIpAddress();
 58: }
 59: 
 60: // 设置 应用实例信息构建器 的 属性
 61: builder.setNamespace(config.getNamespace())
 62: .setInstanceId(instanceId)
 63: .setAppName(config.getAppname())
 64: .setAppGroupName(config.getAppGroupName())
 65: .setDataCenterInfo(config.getDataCenterInfo())
 66: .setIPAddr(config.getIpAddress())
 67: .setHostName(defaultAddress) // 主机名
 68: .setPort(config.getNonSecurePort())
 69: .enablePort(PortType.UNSECURE, config.isNonSecurePortEnabled())
 70: .setSecurePort(config.getSecurePort())
 71: .enablePort(PortType.SECURE, config.getSecurePortEnabled())
 72: .setVIPAddress(config.getVirtualHostName()) // VIP 地址
 73: .setSecureVIPAddress(config.getSecureVirtualHostName())
 74: .setHomePageUrl(config.getHomePageUrlPath(), config.getHomePageUrl())
 75: .setStatusPageUrl(config.getStatusPageUrlPath(), config.getStatusPageUrl())
 76: .setASGName(config.getASGName())
 77: .setHealthCheckUrls(config.getHealthCheckUrlPath(),
 78: config.getHealthCheckUrl(), config.getSecureHealthCheckUrl());
 79: 
 80: // 应用初始化后是否开启
 81: // Start off with the STARTING state to avoid traffic
 82: if (!config.isInstanceEnabledOnit()) {
 83: InstanceStatus initialStatus = InstanceStatus.STARTING;
 84: LOG.info("Setting initial instance status as: " + initialStatus);
 85: builder.setStatus(initialStatus);
 86: } else {
 87: LOG.info("Setting initial instance status as: {}. This may be too early for the instance to advertise "
 88: + "itself as available. You would instead want to control this via a healthcheck handler.",
 89: InstanceStatus.UP);
 90: }
 91: 
 92: // 设置 应用实例信息构建器 的 元数据( Metadata )集合
 93: // Add any user-specific metadata information
 94: for (Map.Entry<String, String> mapEntry : config.getMetadataMap().entrySet()) {
 95: String key = mapEntry.getKey();
 96: String value = mapEntry.getValue();
 97: builder.add(key, value);
 98: }
 99: 
100: // 创建 应用实例信息
101: instanceInfo = builder.build();
102: 
103: // 设置 应用实例信息 的 租约信息
104: instanceInfo.setLeaseInfo(leaseInfoBuilder.build());
105: }
106: return instanceInfo;
107: }
108: 
109: }
  • 该类实现 javax.inject.Provider 接口,设置 InstanceInfo 的生成工厂。感兴趣的同学,可以点击 《Google-Guice入门介绍》 搜索 Provider 关键字。目前处于 试验 阶段,未完成。
  • EurekaConfigBasedInstanceInfoProvider(config) 构造方法,设置生成 InstanceInfo 的 EurekaInstanceConfig 配置。
  • 调用 #get() 方法,根据 EurekaInstanceConfig 创建 InstanceInfo。InstanceInfo 的绝大数属性和 EurekaInstanceConfig 是一致的 。实现代码如下:

    • 第 21 至 24 行 :创建租约信息构建器( com.netflix.appinfo.LeaseInfo.Builder ),并设置 renewalIntervalInSecs / durationInSecs 属性。
    • 第 26 至 29 行 :创建 VIP地址解析器( com.netflix.appinfo.providers.VipAddressResolver )。实现代码如下:

      // VipAddressResolver.java
      public interface VipAddressResolver{
      
       String resolveDeploymentContextBasedVipAddresses(String vipAddressMacro);
      
      }
      
      public class Archaius1VipAddressResolver implements VipAddressResolver{
      
       private static final Pattern VIP_ATTRIBUTES_PATTERN = Pattern.compile("//$//{(.*?)//}");
      
       @Override
       public String resolveDeploymentContextBasedVipAddresses(String vipAddressMacro){
       if (vipAddressMacro == null) {
       return null;
       }
       String result = vipAddressMacro;
       // 替换表达式
       Matcher matcher = VIP_ATTRIBUTES_PATTERN.matcher(result);
       while (matcher.find()) {
       String key = matcher.group(1);
       String value = DynamicPropertyFactory.getInstance().getStringProperty(key, "").get();
      
       logger.debug("att:" + matcher.group());
       logger.debug(", att key:" + key);
       logger.debug(", att value:" + value);
       logger.debug("");
      
       result = result.replaceAll("//$//{" + key + "//}", value);
       matcher = VIP_ATTRIBUTES_PATTERN.matcher(result);
       }
      
       return result;
       }
      }
      
      • 使用 #resolveDeploymentContextBasedVipAddresses() 方法,将 VIP地址 里的 ${(.*?)} 查找配置文件里的键值进行替换。例如, ${eureka.env}.domain.com ,查找配置文件里的键 ${eureka.env} 对应值进行替换。TODO[0005]:调试下来,发现 Archaius 已经替换,等到找到答案修改此处。
    • 第 32 至 33 行 :创建应用实例信息构建器( com.netflix.appinfo.InstanceInfo.Builder )。

    • 第 35 至 45 行 :获得应用实例编号( instanceId )。
    • 第 47 至 58 行 :获得主机名。
    • 第 60 至 78 行 :设置应用实例信息构建器的属性。
    • 第 80 至 90 行 :应用初始化后是否开启。
      • 第 82 至 85 行 :应用 不开启 ,应用实例处于 STARTING 状态。
      • 第 86 至 90 行 :应用 开启 ,应用实例处于 UP 状态。
      • 使用应用初始化后不开启 ,可以通过调用 ApplicationInfoManager#setInstanceStatus(...) 方法改变应用实例状态,在 《Eureka 源码解析 —— 应用实例注册发现 (一)之注册》「2.1 应用实例信息复制器」 有详细解析。
    • 第 92 至 98 行 :设置应用实例信息构建器的元数据( Metadata )集合。
    • 第 100 至 101 行 :创建应用实例信息( com.netflix.appinfo.InstanceInfo )。
    • 第 103 至 104 行 :设置应用实例信息的租约信息( com.netflix.appinfo.InstanceInfo )。

4. ApplicationInfoManager

com.netflix.appinfo.ApplicationInfoManager ,应用信息管理器。实现代码如下:

public class ApplicationInfoManager{

 /**
* 单例
*/
 private static ApplicationInfoManager instance = new ApplicationInfoManager(null, null, null);

 /**
* 状态变更监听器
*/
 protected final Map<String, StatusChangeListener> listeners;
 /**
* 应用实例状态匹配
*/
 private final InstanceStatusMapper instanceStatusMapper;
 /**
* 应用实例信息
*/
 private InstanceInfo instanceInfo;
 /**
* 应用实例配置
*/
 private EurekaInstanceConfig config;
 
 // ... 省略其它构造方法

 public ApplicationInfoManager(EurekaInstanceConfig config, InstanceInfo instanceInfo, OptionalArgs optionalArgs){
 this.config = config;
 this.instanceInfo = instanceInfo;
 this.listeners = new ConcurrentHashMap<String, StatusChangeListener>();
 if (optionalArgs != null) {
 this.instanceStatusMapper = optionalArgs.getInstanceStatusMapper();
 } else {
 this.instanceStatusMapper = NO_OP_MAPPER;
 }

 // Hack to allow for getInstance() to use the DI'd ApplicationInfoManager
 instance = this;
 }
 
 // ... 省略其它方法
}
  • listeners 属性,状态变更监听器集合。在 《Eureka 源码解析 —— 应用实例注册发现 (一)之注册》「2.1 应用实例信息复制器」 有详细解析。
  • instanceStatusMapper 属性,应用实例状态匹配。实现代码如下:

    // ApplicationInfoManager.java
    
    public static interface InstanceStatusMapper{
    }
    
    private static final InstanceStatusMapper NO_OP_MAPPER = new InstanceStatusMapper() {
     @Override
     public InstanceStatus map(InstanceStatus prev){
     return prev;
     }
    };
    
    • #map 方法,根据传入 pre 参数,转换成对应的应用实例状态。
    • 默认情况下,使用 NO_OP_MAPPER 。一般情况下,不需要关注该类。

666. 彩蛋

涉及到配置,内容初看起来会比较多,慢慢理解后,就会变得很“啰嗦”,请保持耐心。

胖友,分享一个朋友圈可好。

原文  http://www.iocoder.cn/Eureka/eureka-client-init-first/?csdn&2017-12-12
正文到此结束
Loading...