转载

网关 Spring-Cloud-Gateway 源码解析 —— 路由(1.3)之 RouteDefinitionRepository 存储器

摘要: 原创出处 http://www.iocoder.cn/Spring-Cloud-Gateway/route-definition-locator-repository/ 「芋道源码」欢迎转载,保留摘要,谢谢!

本文主要基于 Spring-Cloud-Gateway 2.0.X M4

  • 1. 概述
  • 2. RouteDefinitionWriter
  • 3. RouteDefinitionRepository
  • 4. InMemoryRouteDefinitionRepository
  • 5. GatewayWebfluxEndpoint
  • 6. 自定义 RouteDefinitionRepository
  • 666. 彩蛋

网关 Spring-Cloud-Gateway 源码解析 —— 路由(1.3)之 RouteDefinitionRepository 存储器

������关注 微信公众号:【芋道源码】 有福利:

  1. RocketMQ / MyCAT / Sharding-JDBC 所有 源码分析文章列表
  2. RocketMQ / MyCAT / Sharding-JDBC 中文注释源码 GitHub 地址
  3. 您对于源码的疑问每条留言 将得到 认真 回复。 甚至不知道如何读源码也可以请教噢
  4. 新的 源码解析文章 实时 收到通知。 每周更新一篇左右
  5. 认真的 源码交流微信群。

1. 概述

本文主要对 RouteDefinitionRepository 的源码实现

网关 Spring-Cloud-Gateway 源码解析 —— 路由(1.3)之 RouteDefinitionRepository 存储器

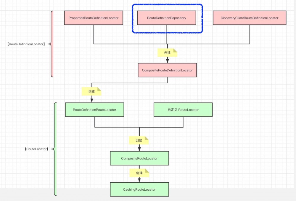
  • 蓝色 部分 :RouteDefinitionRepository 。

本文涉及到的类图如下 :

网关 Spring-Cloud-Gateway 源码解析 —— 路由(1.3)之 RouteDefinitionRepository 存储器

  • 下面我们来逐个类进行解析。

推荐 Spring Cloud 书籍:

  • 请支持正版。下载盗版, 等于主动编写低级 BUG
  • 程序猿DD —— 《Spring Cloud微服务实战》
  • 周立 —— 《Spring Cloud与Docker微服务架构实战》
  • 两书齐买,京东包邮。

2. RouteDefinitionWriter

org.springframework.cloud.gateway.route.RouteDefinitionWriter ,路由配置写入 接口 。该接口定义了 保存删除 两个方法,代码如下 :

public interface RouteDefinitionWriter{

 /**
* 保存路由配置
*
* @param route 路由配置
* @return Mono<Void>
*/
 Mono<Void> save(Mono<RouteDefinition> route);

 /**
* 删除路由配置
*
* @param routeId 路由编号
* @return Mono<Void>
*/
 Mono<Void> delete(Mono<String> routeId);
}
  • 该接口有什么用呢?我们继续往下看。

3. RouteDefinitionRepository

org.springframework.cloud.gateway.route.RouteDefinitionRepository ,存储器 RouteDefinitionLocator 接口 ,代码如下 :

public interface RouteDefinitionRepository extends RouteDefinitionLocator, RouteDefinitionWriter{
}
  • 继承 RouteDefinitionLocator 接口
  • 继承 RouteDefinitionWriter 接口

通过实现该接口,实现从 存储器 ( 例如,内存 / Redis / MySQL 等 )读取、保存、删除路由配置。

目前 Spring Cloud Gateway 实现了 基于内存为存储器 的 InMemoryRouteDefinitionRepository 。

4. InMemoryRouteDefinitionRepository

org.springframework.cloud.gateway.route.InMemoryRouteDefinitionRepository基于内存为存储器 的 RouteDefinitionLocator ,代码如下 :

public class InMemoryRouteDefinitionRepository implements RouteDefinitionRepository{

 /**
* 路由配置映射
* key :路由编号 {@link RouteDefinition#id}
*/
 private final Map<String, RouteDefinition> routes = synchronizedMap(new LinkedHashMap<String, RouteDefinition>());

 @Override
 public Mono<Void> save(Mono<RouteDefinition> route){
 return route.flatMap( r -> {
 routes.put(r.getId(), r);
 return Mono.empty();
 });
 }

 @Override
 public Mono<Void> delete(Mono<String> routeId){
 return routeId.flatMap(id -> {
 if (routes.containsKey(id)) {
 routes.remove(id);
 return Mono.empty();
 }
 return Mono.error(new NotFoundException("RouteDefinition not found: "+routeId));
 });
 }

 @Override
 public Flux<RouteDefinition> getRouteDefinitions(){
 return Flux.fromIterable(routes.values());
 }
}
  • 代码比较易懂,瞅瞅就好。
  • InMemoryRouteDefinitionRepository#getRouteDefinitions() 方法的调用,我们已经在 CompositeRouteDefinitionLocator 看到。
  • InMemoryRouteDefinitionRepository#save() / InMemoryRouteDefinitionRepository#delete() 方法,下面在 GatewayWebfluxEndpoint 可以看到。

5. GatewayWebfluxEndpoint

org.springframework.cloud.gateway.actuate.GatewayWebfluxEndpoint ,提供 管理 网关的 HTTP API 。代码如下 :

@RestController
@RequestMapping("${management.context-path:/application}/gateway")
public class GatewayWebfluxEndpoint implements ApplicationEventPublisherAware{

 /**
* 存储器 RouteDefinitionLocator 对象
*/
 private RouteDefinitionWriter routeDefinitionWriter;

 // ... 省略代码

}
  • 从注解 @RestController 我们可以得知,GatewayWebfluxEndpoint 是一个 Controller

GatewayWebfluxEndpoint 有 两个 HTTP API 调用了 RouteDefinitionWriter 的 两个 方法。

  • POST "/routes/{id}" ,保存路由配置,代码如下 :

    @PostMapping("/routes/{id}")
    @SuppressWarnings("unchecked")
    public Mono<ResponseEntity<Void>> save(@PathVariable String id, @RequestBody Mono<RouteDefinition> route) {
     return this.routeDefinitionWriter.save(route.map(r -> { // 设置 ID
     r.setId(id);
     log.debug("Saving route: " + route);
     return r;
     })).then(Mono.defer(() -> // status :201 ,创建成功。参见 HTTP 规范 :https://developer.mozilla.org/en-US/docs/Web/HTTP/Status/201
     Mono.just(ResponseEntity.created(URI.create("/routes/"+id)).build())
     ));
    }
    
    • 例如,HTTP 请求如下 :

      http POST :8080/application/gateway/routes/apiaddreqhead uri= http://httpbin.org:80 predicates:=’[“Host=**.apiaddrequestheader.org”, “Path=/headers”]’ filters:=’[“AddRequestHeader=X-Request-ApiFoo, ApiBar”]’

  • DELETE "/routes/{id}" ,删除路由配置,代码如下 :

    @DeleteMapping("/routes/{id}")
    public Mono<ResponseEntity<Object>> delete(@PathVariable String id) {
     return this.routeDefinitionWriter.delete(Mono.just(id))
     .then(Mono.defer(() -> Mono.just(ResponseEntity.ok().build()))) // 删除成功
     .onErrorResume(t -> t instanceof NotFoundException, t -> Mono.just(ResponseEntity.notFound().build())); // 删除失败
    }
    

6. 自定义 RouteDefinitionRepository

使用 InMemoryRouteDefinitionRepository 来维护 RouteDefinition 信息,在网关实例重启或者崩溃后,RouteDefinition 就会丢失。此时我们可以实现 RouteDefinitionRepository 接口 ,以实现例如 MySQLRouteDefinitionRepository 。

通过类似 MySQL 等 持久化可共享 的存储器,也可以带来 Spring Cloud Gateway 实例 集群 获得一致的、相同的 RouteDefinition 信息。

另外,我们看到 RouteDefinitionRepository 初始化的代码如下 :

// GatewayAutoConfiguration.java
@Bean // 4.2
@ConditionalOnMissingBean(RouteDefinitionRepository.class)
public InMemoryRouteDefinitionRepository inMemoryRouteDefinitionRepository(){
 return new InMemoryRouteDefinitionRepository();
}
  • 注解 @ConditionalOnMissingBean(RouteDefinitionRepository.class) ,当 不存在 RouteDefinitionRepository 的 Bean 对象时,初始化 InMemoryRouteDefinitionRepository 。也就是说,我们可以初始化自定义的 RouteDefinitionRepository 以 “注入”

666. 彩蛋

比较干爽( 水更 )的一篇文章。

网关 Spring-Cloud-Gateway 源码解析 —— 路由(1.3)之 RouteDefinitionRepository 存储器

胖友,分享一波朋友圈可好!

原文  http://www.iocoder.cn/Spring-Cloud-Gateway/route-definition-locator-repository/?csdn&2018-01-13
正文到此结束
Loading...