转载

通向架构师的道路(第二十天)万能框架spring(二)maven结合spring与ibatis

一、前言

上次讲了Struts结合Spring并使用Spring的JdbcTemplate来搭建工程框架后我们面临着jar库无法管理,工程发布不方便,jar包在工程内太占空间,jar包冲突,管理,甚至漏包都问题。于是我们在讲“万能框架spring(二)”前,传授了一篇番外篇,即讲利用maven来管理我们的jar库。

从今天开始我们将结合“万能框架spring(一)”与番外篇maven来更进一步丰富我们的ssx框架,那么今天讲的是使用iBatis3结合SS来构建我们的ssi框架,我们把这个框架命名为beta吧。

二、SSI框架

通向架构师的道路(第二十天)万能框架spring(二)maven结合spring与ibatis

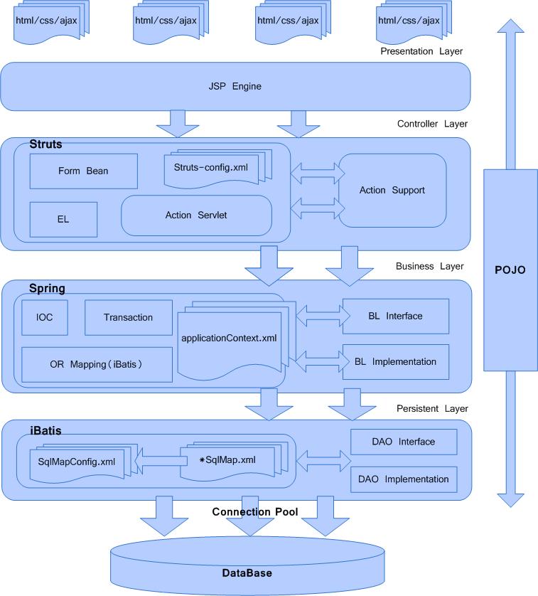
还记得我们在第十八天中讲到的我们的框架的架构图吗?上面这张是我们今天的架构图,除了Struts,Spring层,我们需要变换的是DAO层即把原来的SQL这部分换成iBatis,我们在次使用的是iBatis版本3。

由于我们在第十八天中已经说了这样的一个框架的好处其中就有:

层中相关技术的替换不影响到其它层面

所以对于我们来说我们需要改动的代码只有datasource.xml与dao层的2个接口两个类,那我们就一起来看看这个基于全注解的SSi框架是怎么样搭起来的吧。

三、搭建SSI框架

3.1建立工程

我们还是使用maven来建立我们的工程

通向架构师的道路(第二十天)万能框架spring(二)maven结合spring与ibatis

建完后照着翻外篇《第十九天》中的“四、如何让Maven构建的工程在eclipse里跑起来”对工程进行设置。

通向架构师的道路(第二十天)万能框架spring(二)maven结合spring与ibatis

通向架构师的道路(第二十天)万能框架spring(二)maven结合spring与ibatis

通向架构师的道路(第二十天)万能框架spring(二)maven结合spring与ibatis

3.2 增加iBatis3的jar相关包

打开pom.xml

第一步

找到“slf4j”,将它在pom中的描述改成如下内容:

<dependency>
    <groupId>org.slf4j</groupId>
    <artifactId>slf4j-api</artifactId>
    <version>1.5.10</version>
</dependency>

第二步

增加两个jar包

<dependency>
    <groupId>org.slf4j</groupId>
    <artifactId>slf4j-log4j12</artifactId>
    <version>1.5.10</version>
</dependency>

<dependency>
    <groupId>org.apache.ibatis</groupId>
    <artifactId>ibatis-core</artifactId>
    <version>3.0</version>
</dependency>

3.3 开始配置ibatis与spring结合

打开/src/main/resources/spring/datasource下的datasource.xml,增加如下几行

<bean id="iBatisSessionFactory" class="org.sky.ssi.ibatis.IBatis3SQLSessionFactoryBean" scope="singleton">

    <property name="configLocation" value="sqlmap.xml"></property>

    <property name="dataSource" ref="dataSource"></property>

</bean>

<bean id="iBatisDAOSupport" class="org.sky.ssi.ibatis.IBatisDAOSupport">

</bean>

<bean id="transactionManager" class="org.springframework.jdbc.datasource.DataSourceTransactionManager">

    <property name="dataSource" ref="dataSource" />

</bean>

此处,我们需要4个类,它们是:

org.sky.ssi.ibatis.IBatis3SQLSessionFactoryBean类

package org.sky.ssi.ibatis;
 
import java.io.IOException;
import java.io.Reader;
import javax.sql.DataSource;
import org.apache.ibatis.builder.xml.XMLConfigBuilder;
import org.apache.ibatis.io.Resources;
import org.apache.ibatis.mapping.Environment;
import org.apache.ibatis.session.Configuration;
import org.apache.ibatis.session.SqlSessionFactory;
import org.apache.ibatis.session.defaults.DefaultSqlSessionFactory;
import org.springframework.beans.factory.FactoryBean;
import org.springframework.beans.factory.InitializingBean;
import org.springframework.jdbc.datasource.TransactionAwareDataSourceProxy;


/**

 *

 * IBatis3SQLSessionFactoryBean is responsible for integrating iBatis 3 <p>

 * with spring 3. Since all environment configurations have been moved to <p>

 * spring, this class takes the responsibility to get environment information<p>

 *  from spring configuration to generate SqlSessionFactory.

 * @author lifetragedy

 *

 */

public class IBatis3SQLSessionFactoryBean implements FactoryBean<SqlSessionFactory>, InitializingBean{

    rivate String configLocation;   

    private DataSource dataSource;   

    private SqlSessionFactory sqlSessionFactory;   

    private boolean useTransactionAwareDataSource = true;   

    private String environmentId = "development";

    public String getConfigLocation() {

        return configLocation;

    }

    public void setConfigLocation(String configLocation) {

        this.configLocation = configLocation;

    }

    public DataSource getDataSource() {

        return dataSource;

    }

    public void setDataSource(DataSource dataSource) {

        this.dataSource = dataSource;

    }

    public SqlSessionFactory getSqlSessionFactory() {

        return sqlSessionFactory;

    }

    public void setSqlSessionFactory(SqlSessionFactory sqlSessionFactory) {

        this.sqlSessionFactory = sqlSessionFactory;

    }

    public boolean isUseTransactionAwareDataSource() {

        return useTransactionAwareDataSource;

    }

    public void setUseTransactionAwareDataSource(

        boolean useTransactionAwareDataSource) {

            this.useTransactionAwareDataSource = useTransactionAwareDataSource;

    }

    public String getEnvironmentId() {

        return environmentId;

    }

    public void setEnvironmentId(String environmentId) {

        this.environmentId = environmentId;

    }

   

    public SqlSessionFactory getObject() throws Exception {   

        return this.sqlSessionFactory;   

    }   


    public Class<SqlSessionFactory> getObjectType() {   

        return  SqlSessionFactory.class;   

    }

   

    public boolean isSingleton() {   

        return true;   

    }   


    public void afterPropertiesSet() throws Exception {   

        this.sqlSessionFactory = this.buildSqlSessionFactory(configLocation);   

    }

  
    protected SqlSessionFactory buildSqlSessionFactory(String configLocation)   

    throws IOException {   

    if (configLocation == null) {   

        throw new IllegalArgumentException(   

        "configLocation entry is required");   

    }   

    DataSource dataSourceToUse = this.dataSource;   

    if (this.useTransactionAwareDataSource  && !(this.dataSource instanceof TransactionAwareDataSourceProxy)) {   

        dataSourceToUse = new TransactionAwareDataSourceProxy(this.dataSource);   

    }   


    Environment environment = new Environment(environmentId, new IBatisTransactionFactory(dataSourceToUse), dataSourceToUse);   

    Reader reader = Resources.getResourceAsReader(configLocation);   

    XMLConfigBuilder parser = new XMLConfigBuilder(reader, null, null);   

    Configuration config = parser.parse();   

    config.setEnvironment(environment);   

    return new DefaultSqlSessionFactory(config);   

    }

}

org.sky.ssi.ibatis.IBatisDAOSupport

package org.sky.ssi.ibatis;

import javax.annotation.Resource;
import org.apache.ibatis.session.SqlSession;
import org.apache.ibatis.session.SqlSessionFactory;
import org.apache.log4j.Logger;


/**

 * Base class for all DAO class. The subclass extends this class to get

 * <p>

 * DAO implementation proxy.

 *

 * @author lifetragedy

 *

 * @param <T>

 */

public class IBatisDAOSupport<T> {

 

    protected Logger log = Logger.getLogger(this.getClass());

    @Resource

    private SqlSessionFactory ibatisSessionFactory;

    private T mapper;

    public SqlSessionFactory getSessionFactory() {

       return ibatisSessionFactory;

    }



    protected SqlSession getSqlSession() {

        return ibatisSessionFactory.openSession();

    }



    public T getMapper(Class<T> clazz) {

        mapper = getSqlSession().getMapper(clazz);

        return mapper;

    }



    public T getMapper(Class<T> clazz, SqlSession session) {

        mapper = session.getMapper(clazz);

        return mapper;

    }



    /**

     * close SqlSession

     */

    protected void closeSqlSession(SqlSession sqlSession) throws Exception {

        try {

                if (sqlSession != null) {

                    sqlSession.close();

                    sqlSession = null;

                }

        } catch (Exception e) {

        }

    }

}

org.sky.ssi.ibatis.IBatisTransaction

package org.sky.ssi.ibatis;

import java.sql.Connection;
import java.sql.SQLException;
import javax.sql.DataSource;
import org.apache.ibatis.transaction.Transaction;
import org.springframework.jdbc.datasource.DataSourceUtils;

public class IBatisTransaction implements Transaction{

    private DataSource dataSource;

    private Connection connection;

    public IBatisTransaction(DataSource dataSource, Connection con, boolean autoCommit){

        this.dataSource = dataSource;

        this.connection = con;

    }



    public Connection getConnection(){

        eturn connection;

    }

 

    public void commit()

        throws SQLException{                        }

 

    public void rollback()

        throws SQLException{                        }

 

    public void close()

        throws SQLException{

            if(dataSource != null && connection != null){

            DataSourceUtils.releaseConnection(connection, dataSource);

            }

    }

}

org.sky.ssi.ibatis.IBatisTransactionFactory

package org.sky.ssi.ibatis;

 

import java.sql.Connection;

import java.util.Properties;

import javax.sql.DataSource;

import org.apache.ibatis.transaction.Transaction;

import org.apache.ibatis.transaction.TransactionFactory;


public class IBatisTransactionFactory implements TransactionFactory{
                     

     private DataSource dataSource;

  
     public IBatisTransactionFactory(DataSource dataSource){

        this.dataSource = dataSource;

     }

     

     public void setProperties(Properties properties){      }

     

     public Transaction newTransaction(Connection connection, boolean flag){

        return new IBatisTransaction(dataSource,connection,flag);

     } 

}

此三个类的作用就是在datasource.xml文件中描述的,把spring与datasource.xml中的datasource和transaction连接起来,此处尤其是“IBatis3SQLSessionFactoryBean”的写法,它通过spring中的“注入”特性,把iBatis的配置注入进spring并委托spring的context来管理iBatis(此属网上没有的资料,全部为本人在历年工程中的经验总结,并且已经在至少3个项目中进行了集成使用与相关测试)。

建立iBatis配置文件

我们先在/src/main/resources目录下建立一个叫sqlmap.xml的文件,内容如下:

<?xml version="1.0" encoding="UTF-8"?>

<!DOCTYPE configuration PUBLIC "-//ibatis.apache.org//DTD Config 3.0//EN" "http://ibatis.apache.org/dtd/ibatis-3-config.dtd">

<configuration>

    <mappers>

        <mapper resource="ibatis/index.xml" />

        <mapper resource="ibatis/login.xml" />

    </mappers>

</configuration>

然后我们在/src/main/resources 目录下建立index.xml与login.xml这2个xml文件。

通向架构师的道路(第二十天)万能框架spring(二)maven结合spring与ibatis

看到这儿,有人会问了:为什么不把这两个xml文件也建立在spring目录下?

原因很简单:

在datasource.xml文件内我们已经通过

<bean id="iBatisSessionFactory" class="org.sky.ssi.ibatis.IBatis3SQLSessionFactoryBean" scope="singleton">

    <property name="configLocation" value="sqlmap.xml"></property>

    <property name="dataSource" ref="dataSource"></property>

</bean>

这样的方式把iBatis委托给了spring,iBatis的核心就是这个sqlmap.xml文件了,而在这个sqlmap.xml文件已经引用了login.xml与index.xml文件了。

而我们的web.xml文件里有这么一句:

<context-param>

    <param-name>contextConfigLocation</param-name>

    <param-value>/WEB-INF/classes/spring/**/*.xml</param-value>

</context-param>

因此如果我们再把ibatis/index.xml与ibatis/login.xml再建立到src/main/resources/spring目录下,spring于是会在容器启动时试图加载这两个xml文件,然后一看这两个xml文件不是什么spring的bean,直接抛错,对吧?

其们等一会再来看login.xml文件与index.xml文件,我们先来搞懂iBatis调用原理.

3.4 iBatis调用原理

1)iBatis就是一个dao层,它又被称为sqlmapping,它的sql是书写在一个.xml文件内的,在该xml文件内会将相关的sql绑定到相关的dao类的方法。

2)在调用结束时我们需要在finally块中关闭相关的sql调用。

我们来看一个例子。

login.xml文件

<?xml version="1.0" encoding="UTF-8"?>

<!DOCTYPE mapper

PUBLIC "-//ibatis.apache.org//DTD Mapper 3.0//EN"

"http://ibatis.apache.org/dtd/ibatis-3-mapper.dtd">

<mapper namespace="org.sky.ssi.dao.LoginDAO">

    <select id="validLogin" resultType="int" parameterType="java.util.Map">

        <![CDATA[

        SELECT count(1) from t_login where login_id= #{loginId} and login_pwd=#{loginPwd}

        ]]>

    </select>

</mapper>

该DAO指向了一个接口org.sky.ssi.dao.LoginDAO,该dao接受一个sql,并且接受一个Map类型的参数。

那么我们来看该DAO

LoginDao.java

package org.sky.ssi.dao;

import java.util.Map;

public interface LoginDAO {

    public int validLogin(Map<String, Object> paraMap) throws Exception;

}

LoginImpl.java

package org.sky.ssi.dao.impl;


import java.util.Map;

import org.apache.ibatis.session.SqlSession;

import org.sky.ssi.dao.LoginDAO;

import org.sky.ssi.ibatis.IBatisDAOSupport;

import org.springframework.stereotype.Repository;
 

@Repository

public class LoginDAOImpl extends IBatisDAOSupport<LoginDAO> implements LoginDAO {

    public int validLogin(Map<String, Object> paraMap) throws Exception {

        SqlSession session = this.getSqlSession();

        try {

            return this.getMapper(LoginDAO.class, session).validLogin(paraMap);

        } catch (Exception e) {

            log.error(e.getMessage(), e);

            throw new Exception(e);

        } finally {

            this.closeSqlSession(session);

        }

    }

}

很简单吧,一切逻辑都在xml文件内。

一定记得不要忘了在finally块中关闭相关的sql调用啊,要不然将来工程出了OOM的错误不要怪我啊.

3.5 index模块

Index.xml文件

<?xml version="1.0" encoding="UTF-8"?>

<!DOCTYPE mapper

PUBLIC "-//ibatis.apache.org//DTD Mapper 3.0//EN"

"http://ibatis.apache.org/dtd/ibatis-3-mapper.dtd">

<mapper namespace="org.sky.ssi.dao.StudentDAO">

    <select id="getAllStudent" resultType="org.sky.ssi.dbo.StudentDBO">

        <![CDATA[

        SELECT student_no studentNo, student_name studentName from t_student

        ]]>

    </select>



    <update id="addStudent" parameterType="java.util.Map">

        insert into t_student(student_no, student_name)values(seq_student_no.nextval,#{stdName})

    </update>

    <update id="delStudent" parameterType="java.util.Map">

        delete from t_student where student_no=#{stdNo}

    </update>

</mapper>

它指向了StudentDAO这个接口

StudentDAO.java

package org.sky.ssi.dao;


import org.sky.ssi.dbo.StudentDBO;

import org.sky.ssi.student.form.*;

import java.util.*;


public interface StudentDAO {


    public List<StudentDBO> getAllStudent() throws Exception;

    public void addStudent(Map<String, Object> paraMap) throws Exception;

    public void delStudent(Map<String, Object> paraMap) throws Exception;

}

StudentDAOImpl.java

package org.sky.ssi.dao.impl;

import java.util.List;

import java.util.Map;

import org.apache.commons.logging.Log;

import org.apache.commons.logging.LogFactory;

import org.apache.ibatis.session.SqlSession;

import org.sky.ssi.dao.StudentDAO;

import org.sky.ssi.ibatis.IBatisDAOSupport;

import org.sky.ssi.dbo.StudentDBO;
 
import org.springframework.stereotype.Repository;


@Repository

public class StudentDAOImpl extends IBatisDAOSupport<StudentDAO> implements StudentDAO {


    @Override

    public List<StudentDBO> getAllStudent() throws Exception {

        SqlSession session = this.getSqlSession();

        try {

            return this.getMapper(StudentDAO.class, session).getAllStudent();

        } catch (Exception e) {

            throw new Exception(e);

        } finally {

            this.closeSqlSession(session);

        }

    }



    public void addStudent(Map<String, Object> paraMap) throws Exception {

        SqlSession session = this.getSqlSession();

        try {

            this.getMapper(StudentDAO.class, session).addStudent(paraMap);

        } catch (Exception e) {

            throw new Exception(e);

        } finally {

            this.closeSqlSession(session);

        }

    }



    public void delStudent(Map<String, Object> paraMap) throws Exception {

        SqlSession session = this.getSqlSession();

        try {

            this.getMapper(StudentDAO.class, session).delStudent(paraMap);

        } catch (Exception e) {

            throw new Exception(e);

        } finally {

            this.closeSqlSession(session);

        }

    }

}

3.6 Service接口微微有些改变

为了演示给大家看 iBatis接受多个参数的例子因此我们把原来的如:login(String loginId, String loginPwd)这样的方法改成了public int validLogin(Map<String, Object> paraMap) throws Exception;这样的结构,请大家注意。

四、beta工程中的增加功能

4.1 增加了一个filter

在我们的web.xml文件中

<filter>

    <filter-name>LoginFilter</filter-name>

    <filter-class>org.sky.ssi.filter.LoginFilter</filter-class>

    <init-param>

	    <param-name>exclude</param-name>

	    <param-value>/jsp/login/login.jsp,

	                 /login.do

	    </param-value>

    </init-param>

</filter>

<filter-mapping>

    <filter-name>LoginFilter</filter-name>

    <url-pattern>*.jsp</url-pattern>

</filter-mapping>

<filter-mapping>

    <filter-name>LoginFilter</filter-name>

    <url-pattern>/servlet/*</url-pattern>

</filter-mapping>

<filter-mapping>

    <filter-name>LoginFilter</filter-name>

    <url-pattern>*.do</url-pattern>

</filter-mapping>

有了这个filter我们就不用在我们的web工程中每一个action、每 个jsp里进行“用户是否登录”的判断了,它会自动根据配置除去“exclude”中的相关web resource,全部走这个“是否登录”的判断。

注意此处这个exclude是笔者自己写的,为什么要exclude?

如果你不exclude,试想一个用户在login.jsp中填入相关的登录信息后点一下login按钮跳转到了login.do,而这两个web resource由于没有被“排除”出“需要登录校验”,因此每次你一调用login.jsp, login.do这个filter就都会强制要求你再跳转到login.jsp,那么我们一个用户从login.jsp登录完后再跳回login.jsp再跳回,再跳回,如此重复,进入死循环。

4.2 增加了一个自动记录异常的日志功能

在我们的applicationContext.xml文件中

<bean

    id="methodLoggerAdvisor"

    class="org.sky.ssi.util.LoggerAdvice" >

</bean>

<aop:config>

    <aop:aspect

        id="originalBeanAspect"

        ref="methodLoggerAdvisor" >

        <aop:pointcut

            id="loggerPointCut"

            expression="execution(* org.sky.ssi.service.impl.*.*(..))" />

        <aop:around

            method="aroundAdvice"

            pointcut-ref="loggerPointCut" />

    </aop:aspect>

</aop:config>

这样,我们的dao层、service层、有错就只管往外throw,框架一方面在接到相关的exception会进行数据库事务的自动回滚外,还会自动把service层抛出的exception记录在log文件中。

五、测试我们的工程

确认我们的StudentServiceImpl中删除学生的delStudent方法内容如下:

public void delStudent(String[] stdNo) throws Exception {

  for (String s : stdNo) {

         Map<String, Object> paraMap = new HashMap<String, Object>();

         paraMap.put("stdNo", s);

         studentDAO.delStudent(paraMap);

         throw new Exception("force system to throw a exception");

  }

}

我们把beta工程添加入我们在eclipse中配好的j2eeserver中去并启动起来。

通向架构师的道路(第二十天)万能框架spring(二)maven结合spring与ibatis

在IE中输入: http://localhost:8080/beta/index.do 。 系统直接跳到login界面

通向架构师的道路(第二十天)万能框架spring(二)maven结合spring与ibatis

我们输入相关的用户名写密码。

通向架构师的道路(第二十天)万能框架spring(二)maven结合spring与ibatis

我们选中“13号学生高乐高”与“9号学生”,点“deletestudent”按钮。

通向架构师的道路(第二十天)万能框架spring(二)maven结合spring与ibatis

后台抛错了,查看数据库内的数据

通向架构师的道路(第二十天)万能框架spring(二)maven结合spring与ibatis

数据还在,说明我们的iBatis的事务已经在spring中启作用了.

再次更改StudentServiceImpl.java类中的delStudent方法,把“throw new Exception(“force system to throw a exception”);”注释掉,再来运行

通向架构师的道路(第二十天)万能框架spring(二)maven结合spring与ibatis

我们再次选 中9号和13号学生,点deletestudent按钮,删除成功,这个够13的人终于被删了,呵呵。

原文  http://www.importnew.com/28293.html
正文到此结束
Loading...