转载

JMS中间件ActiveMQ详解

编辑推荐:

本文来自于csdn,文章主要介绍了JMS作用,模型,基本构件,消息发送时序图等基础知识和ActiveMQ模型分析知识。

1.JMS介绍

Java Message Service(JMS)是SUN提出的旨在统一各种MOM(Message-Oriented Middleware )系统接口的规范,它包含点对点(Point to Point,PTP)和发布/订阅(Publish/Subscribe,pub/sub)两种消息模型,提供可靠消息传输、事务和消息过滤等机制。

简单的说,JMS制定了一个发消息的规范,是一个与具体平台无关的API,绝大多数MOM(面向消息中间件)提供商都对JMS提供支持。

ActiveMQ是Apache出品的开源项目,它是JMS规范的一个实现。

2.JMS作用

在不同应用之间进行通信或者从一个系统传输数据到另外一个系统。两个应用程序之间,或分布式系统中发送消息,进行异步通信。

这类问题有很多解决方案 ,比如SOA、Socket通信、RMI等,但我们需要根据项目的限制以及功能和性能的需要作出选择。

JMS的应用场景:规模和复杂度较高的分布式系统

(1)同步通信:客户发出调用后,必须等待服务对象完成处理并返回结果后才能继续执行

(2)客户和服务对象的生命周期紧密耦合:客户进程和服务对象进程都必须正常运行,如果由于服务对象崩溃或者网络故障导致客户的请求不可达,客户会接收到异常

(3)点对点通信:客户的一次调用只发送给某个单独的目标对象

JMS中间件ActiveMQ详解

3.JMS模型

Java消息服务应用程序结构支持两种模型:

(1)点对点模型(基于队列)

每个消息只能有一个消费者,消息的生产者和消费者之间没有时间上的相关性,可以由多个发送者,但只能被一个消费者消费。

一个消息只能被一个接受者接受一次

生产者把消息发送到队列中(Queue),这个队列可以理解为电视机频道(channel)

在这个消息中间件上有多个这样的channel

接受者无需订阅,当接受者未接受到消息时就会处于阻塞状态

(2)发布者/订阅者模型(基于主题的)

每个消息可以有多个消费者,生产者和消费者之间有时间上的相关性,订阅一个主题的消费者只能消费自它订阅之后发布的消息。

允许多个接受者,类似于广播的方式

生产者将消息发送到主题上(Topic)

接受者必须先订阅

注:持久化订阅者:特殊的消费者,告诉主题,我一直订阅着,即使网络断开,消息服务器也记住所有持久化订阅者,如果有新消息,也会知道必定有人回来消费。

JMS中间件ActiveMQ详解

4.JMS的基本构件

连接工厂:连接工厂是客户用来创建连接的对象,例如ActiveMQ提供的ActiveMQConnectionFactory

连接: JMS Connection封装了JMS 客户端到JMS Provider 的连接与JMS提供者之间的一个虚拟的连接

会话: JMS Session是生产和消费消息的一个单线程上下文,会话用于创建消息的生产者(producer),消费者(consumer),消息(message)等。会话是一个事务性的上下文,消息的生产和消费不能包含在同一个事务中。

生产者:MessageProducer 由Session 对象创建的用来发送消息的对象

消费者:MessageConsumer 由Session 对象创建的用来接收消息的对象

消息:Message jms消息包括消息头和消息体以及其它的扩展属性。JMS定义的消息类型TextMessage、MapMessage、BytesMessage、StreamMessage和ObjectMessage。

目的地:Destination 消息的目的地,是用来指定生产的消息的目标和它消费的消息的来源的对象

消息队列:Queue 点对点的消息队列

消息主题:Tipic 发布订阅的消息队列

5.JMS消息发送时序图

JMS中间件ActiveMQ详解

6.JMS消息发送开发流程

(1)生产者(producer)开发流程(ProducerTool.java)

1.1 创建Connection: 根据url,user和password创建一个jms Connection。

1.2 创建Session:在connection的基础上创建一个session,同时设置是否支持事务和ACKNOWLEDGE标识。

1.3 创建Destination对象:需指定其对应的主题(subject)名称,producer和consumer将根据subject来发送/接收对应的消息。

1.4 创建MessageProducer:根据Destination创建MessageProducer对象,同时设置其持久模式。

1.5 发送消息到队列(Queue):封装TextMessage消息,使用MessageProducer的send方法将消息发送出去。

(2)消费者(consumer)开发流程(ConsumerTool.java)

2.1 实现MessageListener接口:消费者类必须实现MessageListener接口,然后在onMessage()方法中监听消息的到达并处理。

2.2 创建Connection:根据url,user和password创建一个jms Connection,如果是durable模式,还需要给connection设置一个clientId。

2.3 创建Session和Destination

2.4创建replyProducer【可选】:可以用来将消息处理结果发送给producer。

2.5 创建MessageConsumer: 根据Destination创建MessageConsumer对象。

2.6 消费message:在onMessage()方法中接收producer发送过来的消息进行处理,并可以通过replyProducer反馈信息给producer。

7.JMS消息的事务

(1)创建事务createSession(paramA,paramB)

paramA是设置事务的,paramB设置acknowledgment mode(应答模式)

paramA设置为false时:paramB的值可为Session.AUTO_ACKNOWLEDGE,Session.CLIENT_ACKNOWLEDGE,

DUPS_OK_ACKNOWLEDGE其中一个。

(2)事务的应答确认

A)paramA设置为true时:

paramB的值忽略, acknowledgment mode被jms服务器设置 SESSION_TRANSACTED 。当一个事务被提交的时候,消息确认就会自动发生。

B) paramA设置为false时:

Session.AUTO_ACKNOWLEDGE为自动确认,当客户成功的从receive方法返回的时候,或者从

MessageListener.onMessage方法成功返回的时候,会话自动确认客户收到的消息。

Session.CLIENT_ACKNOWLEDGE 为客户端确认,客户端接收到消息后,必须调用javax.jms.Message的

acknowledge方法,jms服务器才会删除消息。(默认是批量确认)

DUPS_OK_ACKNOWLEDGE 允许副本的确认模式,一旦接收方应用程序的方法调用从处理消息处返回,会

话对象就会确认消息的接收,而且允许重复确认。如果是重复的消息,那么JMS provider必须把消息头的JMSRedelivered字段设置为true。

8.消费者的消费方式

1)同步消费:通过调用消费者的receive方法从目的地中显式提取消息。receive方法可以一直阻塞到消息到达。

2)异步消费:客户可以为消费者注册一个消息监听器,以定义在消息到达时所采取的动作。实现MessageListener接口,在MessageListener()方法中实现消息的处理逻辑。

9.JMS的通信机制

JMS中间件ActiveMQ详解

activeMQ支持多种通讯协议TCP/UDP等,我们选取最常用的TCP来分析activeMQ的通讯机制。首先我们来明确一个概念:

1)客户(Client):消息的生产者、消费者对activeMQ来说都叫作客户。

2)消息中转器(Message broker):它是activeMQ的核心,它接收信息并进行相关处理后分发给消息消费者。

为了能清楚的描述出activeMQ的核心通讯机制,我们选择3个部分来进行说明,它们分别是建立链接、关闭链接、心跳。

一、Client跟activeMQ的TCP通讯的初始化过程分析如下:

1. activeMQ初始化时,通过TcpTransportServer类根据配置打开TCP侦听端口,客户通过该端口发起建立链接的动作。

2. 把accept的Socket放入阻塞队列中。

3. 另外一个线程Socket handler阻塞着等待队列中是否有新的Socket,如果有则取出来。

4. 生成一个TransportConnection的实例。TransportConnection类的主要作用是处理链路的状态信息,并实现CommandVisitor接口来完成各类消息的处理。

5. TransportConnection会使用一个由多个TransportFilter实例组成的消息处理链条,负责对接收到的各类消息进行处理并发送相应的应答。这个链条的典型组成顺序:MutexTransport->WireFormatNegotiator->InactivityMonitor->TcpTransport。在这条链条中最后的一环就是TcpTransport类,它是实际和Client获取和发送数据的地方,该类的重要。

6. 建链完成,可以进行通讯操作。方法有run()和oneway(),一个负责读取,一个负责发送。

二、关闭链接

1. activeMQ发现TCP链接的关闭,最关键的代码在TcpBufferedInputStream类中的 int n = in.read(buffer, position, buffer.length - position);

三、心跳

为了更好的维护TCP链路的使用,activeMQ采用了心跳机制作为判断双方链路的健康情况。activeMQ使用的是双向心跳,也就是activeMQ的Broker和Client双方都进行相互心跳,但不管是Broker或Client心跳的具体处理情况是完全一样的,都在InactivityMonitor类中实现,下面具体介绍。

1. 心跳会产生两个线程“InactivityMonitor ReadCheck”和“InactivityMonitor WriteCheck”,它们都是Timer类型,都会隔一段固定时间被调用一次。ReadCheck线程主要调用的方法是readCheck(),当在等待时间内,有消息接收到,则该方法会返回true。WriteCheck线程主要调用的方法是writeCheck(),这有个小技巧,大家可以参考一下,那就是当WriteCheck线程休眠时,有任何数据发送成功,则该线程被唤醒后,不用通过TCP向对方真的发送心跳消息,这样可以从一定程度上减少网络传输的数据量。

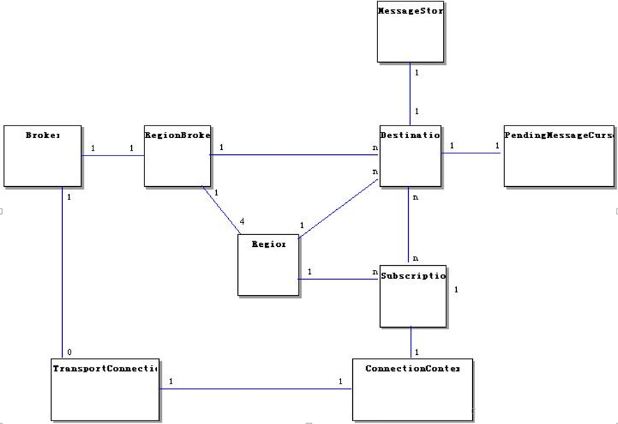
10.ActiveMQ模型分析

首先介绍该模型中每个领域类的作用,然后再介绍它们之间的关系。

Broker:activeMQ的一个整体代表

RegionBroker:负责分发broker的操作到相应的消息区域

Region:activeMQ目前有四种主要消息区域:队列域(queueRegion)、主题域(topicRegion)、临时队列域(tempQueueRegion)、临时主题域(tempTopicRegion)

TransportConnection:代表一个通讯连接

Destination:消息的目的地,主要包括两种Queue、Topic两种

Subscription:消息的消费者、订阅者

MessageStore:消息持久化存储,像比较复杂的Kaha存储机制就放在这

PendingMessageCursor:等待发给消费者的消息分发指针

ConnectionContext:用来维护发送请求所需的连接上下文

1)ActiveMQ模型分析—静态模型

JMS中间件ActiveMQ详解

下面我们把这些领域类的关系进行一个描述:

1、一个RegionBroker拥有4种消息域的对象。

2、RegionBroker拥有所有目的地对象(destination)

3、每个消息域(Region)也拥有它们对应的0或N个目的地对象(destination)

4、同时每个Region也拥有它们对应的0或N个消息消费者、订阅者(subscription)

5、每个目的地都有一个相应的持久化存储方式(messageStore),以及一个等待发送的消息分发指针(pendingMessageCursor)

6、消息消费者和目的地可以彼此拥有0或N个

7、每个消费者都有一个对应的ConnectionContext,ConnectionContext里包括一个TransportConnection对象,通过TransportConnection把真实的消息发给消费者。

8、TransportConnection也可以做为通讯连接,侦听消息生产者发出的信息,所以每个TransportConnection会指向Broker对象。

2)ActiveMQ模型分析—–动态模型

JMS中间件ActiveMQ详解

消费生产者进程向activeMQ所在进程发送消息和消费者消费消息的过程如上图所示,消息传递的路径经过了核心领域模型,具体步骤如下:

1、生产者通过向activeMQ为它建立好的TransportConnection发送消息给activeMQ

2、TransportConnection对象找到RegionBroker

3、RegionBroker根据消息的类型找到对应的消息区域(Region)

4、该Region在它自己里面找到相应的消息目的地。

5、6:该目的地首先根据需要进行持久化操作,并使用待发送消息指针对象

7、当有合适的消息消费者、订阅者来到时,目的地会找到这些消费者

8、9:通过该消费者对应的TransportConnection,发给相应的消费者进程

11.ActiveMQ消息分发指针

消息分发游标是用来保存JMS消息的引用,消息游标的处理过程如下:

1.当producer发送的持久化消息到达broker之后,broker首先会把它保存在持久存储中

2.如果发现当前有活跃的consumer,而且这个consumer消费消息的速度能跟上producer生产消息的速度,那么ActiveMQ会直接把消息传递给broker内部跟这个consumer关联的queue。

3.如果当前没有活跃的consumer或者consumer消费消息的速度跟不上producer生产消息的速度,那么ActiveMQ会使用Pending Message Cursors保存对消息的引用。

4.Pending Message Cursors把消息引用传递给broker内部跟这个consumer关联的dispatch queue。以下是两种Pending Message Cursors:

VM Cursor 在内存中保存消息的引用

File Cursor 首先在内存中保存消息的引用,如果内存使用量达到上限,那么会把消息引用保存到临时文件中。

我们可以在activemq.xml 中配置消息分发指针的存储策略。

12.ActiveMQ的监控

1.activeMQ自动的管理站点

http://localhost:8161/admin

2.Advisory Messages

ActiveMQ 支持Advisory Messages,它允许我们通过标准的JMS 消息来监控系统.通过它我们可以得到关

于JMS provider、producers、consumers和destinations的信息。

3.QueueBrowser

使用QueueBrowser的消息预览,编程提供监控接口。

13.ActiveMQ配置连接URI

1.配置JMS连接最大闲置时间(消息服务器无消息)

jmsBrokerURL = tcp://218.241.100.165:61616? wireFormat.maxInactivityDuration =90000

该wireFormat.maxInactivityDuration = 90000的默认值是30000ms

wireFormat.maxInactivity Duration=0 这样的参数, wireFormat.maxInactivity Duration是心跳参数。

避免ActiveMQ在一段时间没有消息发送时抛出 “Channel was inactive for too long”异常。

2.maxReconnectDelay 最大重连间隔

failover: (tcp://127.0.0.1:61616? wireFormat.maxInactivityDuration =10000); maxReconnectDelay=10000

failover:(tcp://localhost:61616, tcp://remotehost:61616) ?initialReconnectDelay=100

failover 失效备援

maxReconnectDelay=10000 最大重连间隔

3.设置异步发送消息

tcp://localhost:61616 ?jms.useAsyncSend=true

tcp://localhost:61616 ?jms.prefetchPolicy.all =100&jms.redeliveryPolicy .maximumRedeliveries=5

4.客户端消息缓存的数量

tcp://localhost:61616? jms.prefetchPolicy.all =50 ##设置客户端最多缓存50条消息

5.客户端的预支取策略。

tcp://localhost:61616? jms.prefetchPolicy .queuePrefetch =1

14.ActiveMQ稳定性和容错性考虑

1.保障Jms连接

使用失效备援机制,和间隔自动重试机制,程序控制等方面来控制。

failover: (tcp://localhost:61616) ?initialReconnectDelay =100&; maxReconnectAttempts=5

failover transport是一种重新连接机制,用于建立可靠的传输。此处配置的是一旦ActiveMQ broker中断,Listener端将每隔100ms自动尝试连接,直至成功连接或重试5次连接失败为止。

failover还支持多个borker同时提供服务,实现负载均衡的同时可增加系统容错性,格式:failover:(uri1,…,uriN)?transportOptions

failover:// (tcp://masterhost:61616, tcp://slavehost:61616) ?randomize =false

failover:(uri1,…,uriN) ?transportOptions

failover:uri1,…,uriN

failover:(tcp://localhost:61616)

2.JMSRedelivered

如果这个值为true,表示消息是被重新发送了。因为有时消费者没有确认他已经收到消息或者JMS提供者不确定消费者是否已经收到。

3.JMSExpiration

允许消息过期, setTimeToLive()设置消息的有效期。

15.ActiveMQ的failOver重连机制

“failover:(tcp://IPAddress1:61616, tcp://IPAddress1:61616) ?initialReconnectDelay =100&maxReconnectAttempts =5”;

后面的参数initialReconnectDelay= 100& maxReconnectAttempts =5“对每一个连接URI是通用的。

如果没有指定URI的获取方式,activeMQ会自动选择其中的一个URI来尝试建立连接(randomize 指定随机),获取连接后,ActiveMQ会维护连接的暂停和恢复。

以上面的URL为例,说明failOver的重连机制:

a. IPAddress1, IPAddress2上的broker1,broker2都正常运行,创建的Connection会使用IPAddress1的broker1来发送消息,这时不激活消费者。

b.关闭broker1,Connection会自动切换到broker2的URI上来发送消息。

c. 激活消费者,消费者会先尝试broker1,由于broker1不可用,使用broker2来收消息, 这时只能收到broker2上的消息。

d.再重新启动broker1,生产者,和消费者都仍然使用broker2来发送和接受消息。

e. 关闭broker2,生产者和消费者都会自动切换到broker1上,消费者就收到之前broker发送的消息了。

JMS中间件ActiveMQ详解

16.ActiveMQ安全管理

1.编程式实现

通过ActiveMQ提供的实现添加消息用户的权限(由SimpleAuthenticationPlugin类实现)。

2.配置实现

配置mq访问者信息, activemq安装目录下/conf/credentials.properties权限管理 , 在${ACTIVEMQ_HOME} /conf/activemq.xml 中配置

< plugins >

< simpleAuthenticationPlugin >

< /simpleAuthenticationPlugin >

< authorizationPlugin >

< /authorizationPlugin >

< /plugins >

17.调整TCP传输设置

TCP传输是activeMQ最常用的传输方式。其中socketBufferSize和tcpNoDelay对传输性能有较大的影响。

socketBufferSize 通过tcp传输发送和接受数据的缓冲区大小,默认( 65536 bytes)

tcpNoDelay - 默认为false。通常一个TCP socket缓冲区创建小的数据在发送之前。启用此选项 - 消息将被尽快发送。

url = “failover:// (tcp://localhost:61616? tcpNoDelay=true)”;

18.ActiveMQ集群部署

1.多个消息提供者

使用Network of brokers,以便在broker之间存储转发消息。

2.多个消息消费者

ActiveMQ支持订阅同一个queue的consumers上的集群。如果一个consumer失效,那么所有未被确认(unacknowledged)的消息都会被发送到这个queue上其它的consumers。如果某个consumer的处理速度比其它consumers更快,那么这个consumer就会消费更多的消息。

JMS中间件ActiveMQ详解

Master/salve Server

1.主辅服务器的作用

主辅服务器:提供消息服务。

辅服务器:提供消息的备份,服务的备份。

2.Pure Master Slave的工作方式

A)服务端:

Slave broker消费master broker上所有的消息状态,例如消息、确认和事务状态等。

Slave broker不提供消息服务。

Master broker只有在消息成功被复制到slave broker之后才会响应客户。

master broker失效的时候,slave broker可以启动network connectors和transport connectors,提供消息服务,也可以跟着停止。

B)客户端:

使用failover的机制 uri = “failover:// (tcp://masterhost: 61616 , tcp://slavehost:61616) ?randomize=false ”;

3.配置

Master broker不需要特殊的配置。

Slave broker需要进行以下配置:

<broker masterConnectorURI = "tcp: // masterhost:62001" shut downOnMasterFailure = "false">

4.限制

只能有一个slave broker连接到master broker。

master broker失效而导致slave broker成为master之后,之前的master broker只有在当前的master broker(原slave broker)停止后才能重新生效。

19.Spring和ActiveMQ的结合

使用spring对jms的支持,配置jms的各个组件

1 配置jms连接工厂

<amq:connectionFactory id = "jmsConnectionFactory " brokerURL = "vm : // localhost " / >

2 配置消息队列

< amq : queue name = " destination" physicalName = “queuename" />

3 配置消息监听器

<bean id = "messageListener"

class = "org . springframework .jms.listener .adapter .MessageListenerAdapter ">

<constructor-arg>

<bean class = “类路径"> </bean>

</constructor - arg>

<!-- 配置监听到jms方法后调用的执行方法 -->

<property name = "defaultListenerMethod" value = "printMyOut" />

<!-- custom MessageConverter define -->

<property name = "messageConverter" ref = "invokeMessageConverter" /

</bean>

4 配置消息监听容器

<bean id = "listenerContainer"

class="org.springframework .jms .listener. DefaultMessageListenerContainer ">

<property name = "connectionFactory" ref = "jmsConnectionFactory" />

<property name ="destination" ref="destination" />

<property name ="messageListener" ref="messageListener" />

</bean>

5 配置jms消息转换器

<bean id = "invokeMessageConverter" class = "com.components .jms .InvokeMessageConverter" />

6.配置Spring的jms处理模版类(jmsTemplte)

<bean id = "jmsTemplate" class = "org.springframework .jms .core .JmsTemplate">

<property name = "connectionFactory">

<ref local = "jmsFactory" />

</property>

<property name = "defaultDestinationName" value = " subject" />

<!--

区别它采用的模式为false是p2p为true是订阅

<property name = "pubSubDomain" value="true"/>

-->

<!-- custom MessageConverter -->

<property name = "messageConverter" ref = "invokeMessageConverter" />

</bean>

7.消息生产者和消息消费者

该部分可以根据业务需要,用户自己编程实现。

原文  http://www.uml.org.cn/zjjs/201804124.asp
正文到此结束
Loading...