转载

Vue 2.0学习笔记:Vue的render函数

前几天想学学Vue中怎么编写可复用的组件,提到要对Vue的 render 函数有所了解。可仔细一想,对于Vue的 render 函数自己只是看了官方的一些介绍,并未深入一点去了解这方面的知识。为了更好的学习后续的知识,又折回来了解Vue中的 render 函数,这一切主要都是为了后续能更好的学习Vue的知识。

回忆Vue的一些基本概念

今天我们学习的目的是了解和学习Vue的 render 函数。如果想要更好的学习Vue的 render 函数相关的知识,我们有必要重温一下Vue中的一些基本概念。那么先上一张图,这张图从宏观上展现了Vue整体流程:

Vue 2.0学习笔记:Vue的render函数

从上图中,不难发现一个Vue的应用程序是如何运行起来的,模板通过编译生成AST,再由AST生成Vue的 render 函数(渲染函数),渲染函数结合数据生成Virtual DOM树,Diff和Patch后生成新的UI。从这张图中,可以接触到Vue的一些主要概念:

  • 模板 :Vue的模板基于纯HTML,基于Vue的模板语法,我们可以比较方便地声明数据和UI的关系。
  • AST :AST是 Abstract Syntax Tree 的简称,Vue使用HTML的Parser将HTML模板解析为AST,并且对AST进行一些优化的标记处理,提取最大的静态树,方便Virtual DOM时直接跳过Diff。
  • 渲染函数 :渲染函数是用来生成Virtual DOM的。Vue推荐使用模板来构建我们的应用界面,在底层实现中Vue会将模板编译成渲染函数,当然我们也可以不写模板,直接写渲染函数,以获得更好的控制 (这部分是我们今天主要要了解和学习的部分)。
  • Virtual DOM :虚拟DOM树,Vue的Virtual DOM Patching算法是基于 Snabbdom 的实现,并在些基础上作了很多的调整和改进。
  • Watcher :每个Vue组件都有一个对应的 watcher ,这个 watcher 将会在组件 render 的时候收集组件所依赖的数据,并在依赖有更新的时候,触发组件重新渲染。你根本不需要写 shouldComponentUpdate ,Vue会自动优化并更新要更新的UI。

上图中, render 函数可以作为一道分割线, render 函数的左边可以称之为 编译期 ,将Vue的模板转换为 渲染函数render 函数的右边是Vue的运行时,主要是基于渲染函数生成Virtual DOM树,Diff和Patch。

渲染函数的基础

Vue推荐在绝大多数情况下使用 template 来创建你的HTML。然而在一些场景中,需要使用JavaScript的编程能力和创建HTML,这就是 render 函数 ,它比 template 更接近编译器。

<h1>
    <a name="hello-world" href="#hello-world">
        Hello world!
    </a>
</h1>

在HTML层,我们决定这样定义组件接口:

<anchored-heading :level="1">Hello world!</anchored-heading>

当我们开始写一个通过 levelprop 动态生成 heading 标签的组件,你可能很快想到这样实现:

<!-- HTML -->
<script type="text/x-template" id="anchored-heading-template">
    <h1 v-if="level === 1">
        <slot></slot>
    </h1>
    <h2 v-else-if="level === 2">
        <slot></slot>
    </h2>
    <h3 v-else-if="level === 3">
        <slot></slot>
    </h3>
    <h4 v-else-if="level === 4">
        <slot></slot>
    </h4>
    <h5 v-else-if="level === 5">
        <slot></slot>
    </h5>
    <h6 v-else-if="level === 6">
        <slot></slot>
    </h6>
</script>

<!-- Javascript -->
Vue.component('anchored-heading', {
    template: '#anchored-heading-template',
    props: {
        level: {
            type: Number,
            required: true
        }
    }
})

在这种场景中使用 template 并不是最好的选择:首先代码冗长,为了在不同级别的标题中插入锚点元素,我们需要重复地使用 <slot></slot>

虽然模板在大多数组件中都非常好用,但是在这里它就不是很简洁的了。那么,我们来尝试使用 render 函数重写上面的例子:

Vue.component('anchored-heading', {
    render: function (createElement) {
        return createElement(
            'h' + this.level,   // tag name 标签名称
            this.$slots.default // 子组件中的阵列
        )
    },
    props: {
        level: {
            type: Number,
            required: true
        }
    }
})

简单清晰很多!简单来说,这样代码精简很多,但是需要非常熟悉 Vue 的实例属性。在这个例子中,你需要知道当你不使用 slot 属性向组件中传递内容时,比如 anchored-heading 中的 Hello world! ,这些子元素被存储在组件实例中的 $slots.default 中。

节点、树以及虚拟DOM

对Vue的一些概念和渲染函数的基础有一定的了解之后,我们需要对一些浏览器的工作原理有一些了解,这样对我们学习 render 函数是很重要的。比如下面的这段HTML代码:

<div>
    <h1>My title</h1>
    Some text content
    <!-- TODO: Add tagline -->
</div>

当浏览器读到这些代码时,它会建立一个 DOM节点树 来保持追踪,如果你会画一张家谱树来追踪家庭成员的发展一样。

HTML的DOM节点树如下图所示:

Vue 2.0学习笔记:Vue的render函数

每个元素都是一个节点。每片文字也是一个节点。甚至注释也都是节点。一个节点就是页面的一个部分。就像家谱树一样,每个节点都可以有孩子节点 (也就是说每个部分可以包含其它的一些部分)。

高效的更新所有这些节点会是比较困难的,不过所幸你不必再手动完成这个工作了。你只需要告诉 Vue 你希望页面上的 HTML 是什么,这可以是在一个模板里:

<h1>{{ blogTitle }}</h1>

或者一个渲染函数里:

render: function (createElement) {
    return createElement('h1', this.blogTitle)
}

在这两种情况下,Vue 都会自动保持页面的更新,即便 blogTitle 发生了改变。

虚拟DOM

在Vue 2.0中,渲染层的实现做了根本性改动,那就是引入了虚拟DOM。

Vue 2.0学习笔记:Vue的render函数

Vue的编译器在编译模板之后,会把这些模板编译成一个渲染函数。而函数被调用的时候就会渲染并且返回一个 虚拟DOM的树

当我们有了这个虚拟的树之后,再交给一个 Patch函数 ,负责把这些虚拟DOM真正施加到真实的DOM上。在这个过程中,Vue有自身的响应式系统来侦测在渲染过程中所依赖到的数据来源。在渲染过程中,侦测到数据来源之后就可以精确感知数据源的变动。到时候就可以根据需要重新进行渲染。当重新进行渲染之后,会生成一个新的树,将新的树与旧的树进行对比,就可以最终得出应施加到真实DOM上的改动。最后再通过Patch函数施加改动。

简单点讲,在Vue的底层实现上,Vue将模板编译成虚拟DOM渲染函数。结合Vue自带的响应系统,在应该状态改变时,Vue能够智能地计算出重新渲染组件的最小代价并应到DOM操作上。

Vue 2.0学习笔记:Vue的render函数

Vue支持我们通过 data 参数传递一个JavaScript对象做为组件数据,然后Vue将遍历此对象属性,使用 Object.defineProperty 方法 设置描述对象,通过存取器函数可以追踪该属性的变更,Vue创建了一层 Watcher 层,在组件渲染的过程中把属性记录为依赖,之后当依赖项的 setter 被调用时,会通知 Watcher 重新计算,从而使它关联的组件得以更新,如下图:

Vue 2.0学习笔记:Vue的render函数

有关于Vue的响应式相关的内容,可以阅读下列文章:

  • 深入理解Vue.js响应式原理
  • Vue双向绑定的实现原理 Object.defineproperty
  • Vue的双向绑定原理及实现
  • Vue中的响应式
  • 从JavaScript属性描述器剖析Vue.js响应式视图

对于Vue自带的响应式系统,并不是咱们今天要聊的东西。我们还是回到Vue的虚拟DOM中来。对于虚拟DOM,咱们来看一个简单的实例,就是下图所示的这个,详细的阐述了 模板 → 渲染函数 → 虚拟DOM树 → 真实DOM 的一个过程

Vue 2.0学习笔记:Vue的render函数

其实Vue中的虚拟DOM还是很复杂的,我也是一知半解,如果你想深入的了解,可以阅读@JoeRay61的《 Vue原理解析之Virtual DOM 》一文。

通过前面的学习,我们初步了解到Vue通过建立一个 虚拟DOM 对真实DOM发生的变化保持追踪。比如下面这行代码:

return createElement('h1', this.blogTitle)

createElement 到底会返回什么呢?其实不是一个实际的 DOM 元素。它更准确的名字可能是 createNodeDescription ,因为它所包含的信息会告诉 Vue 页面上需要渲染什么样的节点,及其子节点。我们把这样的节点描述为“虚拟节点 (Virtual Node)”,也常简写它为“VNode”。“虚拟 DOM”是我们对由 Vue 组件树建立起来的整个 VNode 树的称呼。

Vue组件树建立起来的整个VNode树是唯一的。这意味着,下面的 render 函数是无效 的:

render: function (createElement) {
    var myParagraphVNode = createElement('p', 'hi')
    return createElement('div', [
        // 错误-重复的 VNodes
        myParagraphVNode, myParagraphVNode
    ])
}

如果你真的需要重复很多次的元素/组件,你可以使用工厂函数来实现。例如,下面这个例子 render 函数完美有效地渲染了 20 个重复的段落:

render: function (createElement) {
    return createElement('div',
        Array.apply(null, { length: 20 }).map(function () {
            return createElement('p', 'hi')
        })
    )
}

Vue的渲染机制

Vue 2.0学习笔记:Vue的render函数

上图展示的是独立构建时的一个渲染流程图。

继续使用上面用到的模板到真实DOM过程的一个图:

Vue 2.0学习笔记:Vue的render函数

这里会涉及到Vue的另外两个概念:

  • 独立构建 :包含模板编译器,渲染过程 HTML字符串 → render函数 → VNode → 真实DOM节点
  • 运行时构建 :不包含模板编译器,渲染过程 render函数 → VNode → 真实DOM节点

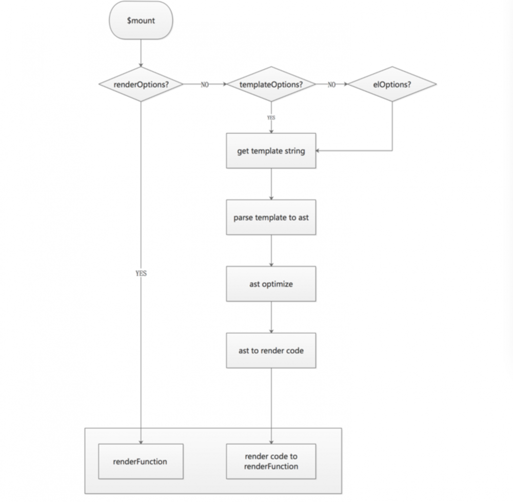
运行时构建的包,会比独立构建少一个模板编译器。在 $mount 函数上也不同。而 $mount 方法又是整个渲染过程的起始点。用一张流程图来说明:

Vue 2.0学习笔记:Vue的render函数

由此图可以看到,在渲染过程中,提供了三种渲染模式,自定义 render 函数、 templateel 均可以渲染页面,也就是对应我们使用Vue时,三种写法:

自定义 render函数

Vue.component('anchored-heading', {
    render: function (createElement) {
        return createElement (
            'h' + this.level,   // tag name标签名称
            this.$slots.default // 子组件中的阵列
        )
    },
    props: {
        level: {
            type: Number,
            required: true
        }
    }
})

template 写法

let app = new Vue({
    template: `<div>{{ msg }}</div>`,
    data () {
        return {
            msg: ''
        }
    }
})

el 写法

let app = new Vue({
    el: '#app',
    data () {
        return {
            msg: 'Hello Vue!'
        }
    }
})

这三种渲染模式最终都是要得到 render 函数。只不过用户自定义的 render 函数省去了程序分析的过程,等同于处理过的 render 函数,而普通的 template 或者 el 只是字符串,需要解析成AST,再将AST转化为 render 函数。

记住一点,无论哪种方法,都要得到 render 函数。

我们在使用过程中具体要使用哪种调用方式,要根据具体的需求来。

如果是比较简单的逻辑,使用 templateel 比较好,因为这两种都属于声明式渲染,对用户理解比较容易,但灵活性比较差,因为最终生成的 render 函数是由程序通过AST解析优化得到的;而使用自定义 render 函数相当于人已经将逻辑翻译给程序,能够胜任复杂的逻辑,灵活性高,但对于用户的理解相对差点。

理解 createElement

在使用 render 函数,其中还有另一个需要掌握的部分,那就是 createElement 。接下来我们需要熟悉的是如何在 createElement 函数中生成模板。那么我们分两个部分来对 createElement 进行理解。

createElement 参数

createElement 可以是接受多个参数:

第一个参数: {String | Object | Function}

第一个参数对于 createElement 而言是一个必须的参数,这个参数可以是字符串 string 、是一个对象 object ,也可以是一个函数 function

<div id="app">
    <custom-element></custom-element>
</div>

Vue.component('custom-element', {
    render: function (createElement) {
        return createElement('div')
    }
})

let app = new Vue({
    el: '#app'
})

上面的示例,给 createElement 传了一个 String 参数 'div' ,即传了一个HTML标签字符。最后会有一个 div 元素渲染出来:

Vue 2.0学习笔记:Vue的render函数

接着把上例中的 String 换成一个 Object ,比如:

Vue.component('custom-element', {
    render: function (createElement) {
        return createElement({
            template: `<div>Hello Vue!</div>`
        })
    }
})

上例传了一个 {template: '<div>Hello Vue!</div>'} 对象。此时 custom-element 组件渲染出来的结果如下:

Vue 2.0学习笔记:Vue的render函数

除此之外,还可以传一个 Function ,比如:

Vue.component('custom-element', {
    render: function (createElement) {
        var eleFun = function () {
            return {
                template: `<div>Hello Vue!</div>`
            }
        }
        return createElement(eleFun())
    }
})

最终得到的结果和上图是一样的。这里传了一个 eleFun() 函数给 createElement ,而这个函数返回的是一个对象。

第二个参数: {Object}

createElement 是一个可选参数,这个参数是一个 Object 。来看一个小示例:

<div id="app">
    <custom-element></custom-element>
</div>

Vue.component('custom-element', {
    render: function (createElement) {
        var self = this

        // 第一个参数是一个简单的HTML标签字符 “必选”
        // 第二个参数是一个包含模板相关属性的数据对象 “可选”
        return createElement('div', {
            'class': {
                foo: true,
                bar: false
            },
            style: {
                color: 'red',
                fontSize: '14px'
            },
            attrs: {
                id: 'boo'
            },
            domProps: {
                innerHTML: 'Hello Vue!'
            }
        })
    }
})

let app = new Vue({
    el: '#app'
})

最终生成的DOM,将会带一些属性和内容的 div 元素,如下图所示:

Vue 2.0学习笔记:Vue的render函数

第三个参数:{String | Array}

createElement 还有第三个参数,这个参数是可选的,可以给其传一个 StringArray 。比如下面这个小示例:

<div id="app">
    <custom-element></custom-element>
</div>

Vue.component('custom-element', {
    render: function (createElement) {
        var self = this

        return createElement(
            'div', // 第一个参数是一个简单的HTML标签字符 “必选”
            {
                class: {
                    title: true
                },
                style: {
                    border: '1px solid',
                    padding: '10px'
                }
            }, // 第二个参数是一个包含模板相关属性的数据对象 “可选”
            [
                createElement('h1', 'Hello Vue!'),
                createElement('p', '开始学习Vue!')
            ] // 第三个参数是传了多个子元素的一个数组 “可选”
        )
    }
})

let app = new Vue({
    el: '#app'
})

最终的效果如下:

Vue 2.0学习笔记:Vue的render函数

其实从上面这几个小例来看,不难发现,以往我们使用 Vue.component() 创建组件的方式,都可以用 render 函数配合 createElement 来完成。你也会发现,使用 Vue.component()render 各有所长,正如文章开头的一个示例代码,就不适合 Vue.component()template ,而使用 render 更方便。

接下来看一个小示例,看看 templaterender 方式怎么创建相同效果的一个组件:

<div id="app">
    <custom-element></custom-element>
</div>

Vue.component('custom-element', {
    template: `<div id="box" :class="{show: show}" @click="handleClick">Hello Vue!</div>`,
    data () {
        return {
            show: true
        }
    },
    methods: {
        handleClick: function () {
            console.log('Clicked!')
        }
    }
})

上面 Vue.component() 中的代码换成 render 函数之后,可以这样写:

Vue.component('custom-element', {
    render: function (createElement) {
        return createElement('div', {
            class: {
                show: this.show
            },
            attrs: {
                id: 'box'
            },
            on: {
                click: this.handleClick
            }
        }, 'Hello Vue!')
    },
    data () {
        return {
            show: true
        }
    },
    methods: {
        handleClick: function () {
            console.log('Clicked!')
        }
    }
})

最后声明一个Vue实例,并挂载到 id#app 的一个元素上:

let app = new Vue({
    el: '#app'
})

createElement 解析过程

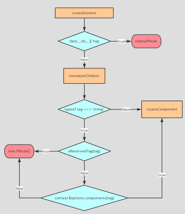
简单的来看一下 createElement 解析的过程,这部分需要对JS有一些功底。不然看起来有点蛋疼:

const SIMPLE_NORMALIZE = 1
const ALWAYS_NORMALIZE = 2

function createElement (context, tag, data, children, normalizationType, alwaysNormalize) {

    // 兼容不传data的情况
    if (Array.isArray(data) || isPrimitive(data)) {
        normalizationType = children
        children = data
        data = undefined
    }

    // 如果alwaysNormalize是true
    // 那么normalizationType应该设置为常量ALWAYS_NORMALIZE的值
    if (alwaysNormalize) normalizationType = ALWAYS_NORMALIZE
        // 调用_createElement创建虚拟节点
        return _createElement(context, tag, data, children, normalizationType)
    }

    function _createElement (context, tag, data, children, normalizationType) {
        /**
        * 如果存在data.__ob__,说明data是被Observer观察的数据
        * 不能用作虚拟节点的data
        * 需要抛出警告,并返回一个空节点
        * 
        * 被监控的data不能被用作vnode渲染的数据的原因是:
        * data在vnode渲染过程中可能会被改变,这样会触发监控,导致不符合预期的操作
        */
        if (data && data.__ob__) {
            process.env.NODE_ENV !== 'production' && warn(
            `Avoid using observed data object as vnode data: ${JSON.stringify(data)}/n` +
            'Always create fresh vnode data objects in each render!',
            context
            )
            return createEmptyVNode()
        }

        // 当组件的is属性被设置为一个falsy的值
        // Vue将不会知道要把这个组件渲染成什么
        // 所以渲染一个空节点
        if (!tag) {
            return createEmptyVNode()
        }

        // 作用域插槽
        if (Array.isArray(children) && typeof children[0] === 'function') {
            data = data || {}
            data.scopedSlots = { default: children[0] }
            children.length = 0
        }

        // 根据normalizationType的值,选择不同的处理方法
        if (normalizationType === ALWAYS_NORMALIZE) {
            children = normalizeChildren(children)
        } else if (normalizationType === SIMPLE_NORMALIZE) {
            children = simpleNormalizeChildren(children)
        }
        let vnode, ns

        // 如果标签名是字符串类型
        if (typeof tag === 'string') {
            let Ctor
            // 获取标签名的命名空间
            ns = config.getTagNamespace(tag)

            // 判断是否为保留标签
            if (config.isReservedTag(tag)) {
                // 如果是保留标签,就创建一个这样的vnode
                vnode = new VNode(
                    config.parsePlatformTagName(tag), data, children,
                    undefined, undefined, context
                )

                // 如果不是保留标签,那么我们将尝试从vm的components上查找是否有这个标签的定义
            } else if ((Ctor = resolveAsset(context.$options, 'components', tag))) {
                // 如果找到了这个标签的定义,就以此创建虚拟组件节点
                vnode = createComponent(Ctor, data, context, children, tag)
            } else {
                // 兜底方案,正常创建一个vnode
                vnode = new VNode(
                    tag, data, children,
                    undefined, undefined, context
                )
            }

        // 当tag不是字符串的时候,我们认为tag是组件的构造类
        // 所以直接创建
        } else {
            vnode = createComponent(tag, data, context, children)
        }

        // 如果有vnode
        if (vnode) {
            // 如果有namespace,就应用下namespace,然后返回vnode
            if (ns) applyNS(vnode, ns)
            return vnode
        // 否则,返回一个空节点
        } else {
            return createEmptyVNode()
        }
    }
}

简单的梳理了一个流程图,可以参考下

Vue 2.0学习笔记:Vue的render函数

这部分代码和流程图来自于@JoeRay61的《 Vue原理解析之Virtual DOM 》一文。

使用JavaScript代替模板功能

在使用Vue模板的时候,我们可以在模板中灵活的使用 v-ifv-forv-model<slot> 之类的。但在 render 函数中是没有提供专用的API。如果在 render 使用这些,需要使用原生的JavaScript来实现。

v-ifv-for

render 函数中可以使用 if/elsemap 来实现 template 中的 v-ifv-for

<ul v-if="items.length">
    <li v-for="item in items">{{ item }}</li>
</ul>
<p v-else>No items found.</p>

换成 render 函数,可以这样写:

Vue.component('item-list',{
    props: ['items'],
    render: function (createElement) {
        if (this.items.length) {
            return createElement('ul', this.items.map((item) => {
                return createElement('item')
            }))
        } else {
            return createElement('p', 'No items found.')
        }
    }
})

<div id="app">
    <item-list :items="items"></item-list>
</div>

let app = new Vue({
    el: '#app',
    data () {
        return {
            items: ['大漠', 'W3cplus', 'blog']
        }
    }
})

得到的效果如下:

Vue 2.0学习笔记:Vue的render函数

v-model

render 函数中也没有与 v-model 相应的API,如果要实现 v-model 类似的功能,同样需要使用原生JavaScript来实现。

<div id="app">
    <el-input :name="name" @input="val => name = val"></el-input>
</div>

Vue.component('el-input', {
    render: function (createElement) {
        var self = this
        return createElement('input', {
            domProps: {
                value: self.name
            },
            on: {
                input: function (event) {
                    self.$emit('input', event.target.value)
                }
            }
        })
    },
    props: {
        name: String
    }
})

let app = new Vue({
    el: '#app',
    data () {
        return {
            name: '大漠'
        }
    }
})

刷新你的浏览器,可以看到效果如下:

Vue 2.0学习笔记:Vue的render函数

这就是深入底层要付出的,尽管麻烦了一些,但相对于 v-model 来说,你可以更灵活地控制。

插槽

你可以从 this.$slots 获取VNodes列表中的静态内容:

render: function (createElement) {
    // 相当于 `<div><slot></slot></div>`
    return createElement('div', this.$slots.default)
}

还可以从 this.$scopedSlots 中获得能用作函数的作用域插槽,这个函数返回VNodes:

props: ['message'],
render: function (createElement) {
    // `<div><slot :text="message"></slot></div>`
    return createElement('div', [
        this.$scopedSlots.default({
            text: this.message
        })
    ])
}

如果要用渲染函数向子组件中传递作用域插槽,可以利用VNode数据中的 scopedSlots 域:

<div id="app">
    <custom-ele></custom-ele>
</div>

Vue.component('custom-ele', {
    render: function (createElement) {
        return createElement('div', [
            createElement('child', {
                scopedSlots: {
                    default: function (props) {
                        return [
                            createElement('span', 'From Parent Component'),
                            createElement('span', props.text)
                        ]
                    }
                }
            })
        ])
    }
})

Vue.component('child', {
    render: function (createElement) {
        return createElement('strong', this.$scopedSlots.default({
            text: 'This is Child Component'
        }))
    }
})

let app = new Vue({
    el: '#app'
})

JSX

如果写习惯了 template ,然后要用 render 函数来写,一定会感觉好痛苦,特别是面对复杂的组件的时候。不过我们在Vue中使用JSX可以让我们回到更接近于模板的语法上。

import AnchoredHeading from './AnchoredHeading.vue'

new Vue({
    el: '#demo',
    render: function (h) {
        return (
            <AnchoredHeading level={1}>
                <span>Hello</span> world!
            </AnchoredHeading>
        )
    }
})

h 作为 createElement 的别名是 Vue 生态系统中的一个通用惯例,实际上也是 JSX 所要求的,如果在作用域中 h 失去作用,在应用中会触发报错。

总结

回过头来看,Vue中的渲染核心关键的几步流程还是非常清晰的:

  • new Vue ,执行初始化
  • 挂载 $mount 方法,通过自定义 render 方法、 templateel 等生成 render 函数
  • 通过 Watcher 监听数据的变化
  • 当数据发生变化时, render 函数执行生成VNode对象
  • 通过 patch 方法,对比新旧VNode对象,通过DOM Diff算法,添加、修改、删除真正的DOM元素

至此,整个 new Vue 的渲染过程完毕。

而这篇文章,主要把精力集中在 render 函数这一部分。学习了怎么用 render 函数来创建组件,以及了解了其中 createElement

最后要说的是,上文虽然以学习 render 函数,但文中涉及了Vue不少的知识点,也有点零乱。初学者自己根据自己获取所要的知识点。由于本人也是初涉Vue相关的知识点,如果文章中有不对之处,烦请路过的大神拍正。

Vue 2.0学习笔记:Vue的render函数

大漠

常用昵称“大漠”,W3CPlus创始人,目前就职于手淘。对HTML5、CSS3和Sass等前端脚本语言有非常深入的认识和丰富的实践经验,尤其专注对CSS3的研究,是国内最早研究和使用CSS3技术的一批人。CSS3、Sass和Drupal中国布道者。2014年出版《 图解CSS3:核心技术与案例实战 》。

如需转载,烦请注明出处: https://www.w3cplus.com/vue/vue-render-function.html

原文  https://www.w3cplus.com/vue/vue-render-function.html
正文到此结束
Loading...