转载

每日一博|基于Spring Boot和Spring Cloud实现微服务架构

前言:

首先,最想说的是,当你要学习一套最新的技术时,官网的英文文档是学习的最佳渠道。因为网上流传的多数资料是官网翻译而来,很多描述的重点也都偏向于作者自身碰到的问题,这样就很容易让你理解和操作出现偏差,最开始我就进入了这样误区。官网的技术导读真的描述的很详细,虽然对于我们看英文很费劲,但如果英文不是很差,请选择沉下心去读,你一定能收获好多。我的学习是先从Spring boot开始的,然后接触到微服务架构,当然,这一切最大的启迪还是感谢我的一个老师,是他给我指明了新的道路,让我眼前一亮,再次感谢。

Spring 顶级框架

谈及微服务,作为当前主流的企业框架Spring,它提供了一整套相关的顶级项目,能让开发者快速的上手实现自己的应用,今天就介绍下Spring旗下各个顶级项目:

每日一博|基于Spring Boot和Spring Cloud实现微服务架构

Spring IO platform:用于系统部署,是可集成的,构建现代化应用的版本平台,具体来说当你使用maven dependency引入spring jar包时它就在工作了。

Spring Boot:旨在简化创建产品级的 Spring 应用和服务,简化了配置文件,使用嵌入式web服务器,含有诸多开箱即用微服务功能,可以和spring cloud联合部署。

Spring Framework:即通常所说的spring 框架,是一个开源的Java/Java EE全功能栈应用程序框架,其它spring项目如spring boot也依赖于此框架。

Spring Cloud:微服务工具包,为开发者提供了在分布式系统的配置管理、服务发现、断路器、智能路由、微代理、控制总线等开发工具包。

Spring XD:是一种运行时环境(服务器软件,非开发框架),组合spring技术,如spring batch、spring boot、spring data,采集大数据并处理。

Spring Data:是一个数据访问及操作的工具包,封装了很多种数据及数据库的访问相关技术,包括:jdbc、Redis、MongoDB、Neo4j等。

Spring Batch:批处理框架,或说是批量任务执行管理器,功能包括任务调度、日志记录/跟踪等。

Spring Security:是一个能够为基于Spring的企业应用系统提供声明式的安全访问控制解决方案的安全框架。

Spring Integration:面向企业应用集成(EAI/ESB)的编程框架,支持的通信方式包括HTTP、FTP、TCP/UDP、JMS、RabbitMQ、Email等。

Spring Social:一组工具包,一组连接社交服务API,如Twitter、Facebook、LinkedIn、GitHub等,有几十个。

Spring AMQP:消息队列操作的工具包,主要是封装了RabbitMQ的操作。

Spring HATEOAS:是一个用于支持实现超文本驱动的 REST Web 服务的开发库。

Spring Mobile:是Spring MVC的扩展,用来简化手机上的Web应用开发。

Spring for Android:是Spring框架的一个扩展,其主要目的在乎简化Android本地应用的开发,提供RestTemplate来访问Rest服务。

Spring Web Flow:目标是成为管理Web应用页面流程的最佳方案,将页面跳转流程单独管理,并可配置。

Spring LDAP:是一个用于操作LDAP的Java工具包,基于Spring的JdbcTemplate模式,简化LDAP访问。

Spring Session:session管理的开发工具包,让你可以把session保存到redis等,进行集群化session管理。

Spring Web Services:是基于Spring的Web服务框架,提供SOAP服务开发,允许通过多种方式创建Web服务。

Spring Shell:提供交互式的Shell可让你使用简单的基于Spring的编程模型来开发命令,比如Spring Roo命令。

Spring Roo:是一种Spring开发的辅助工具,使用命令行操作来生成自动化项目,操作非常类似于Rails。

Spring Scala:为Scala语言编程提供的spring框架的封装(新的编程语言,Java平台的Scala于2003年底/2004年初发布)。

Spring BlazeDS Integration:一个开发RIA工具包,可以集成Adobe Flex、BlazeDS、Spring以及Java技术创建RIA。

Spring Loaded:用于实现java程序和web应用的热部署的开源工具。

Spring REST Shell:可以调用Rest服务的命令行工具,敲命令行操作Rest服务。

Spring cloud子项目

目前来说spring主要集中于spring boot(用于开发微服务)和spring cloud相关框架的开发,我们从几张图着手理解,然后再具体介绍:

每日一博|基于Spring Boot和Spring Cloud实现微服务架构

每日一博|基于Spring Boot和Spring Cloud实现微服务架构

spring cloud子项目包括:

Spring Cloud Config:配置管理开发工具包,可以让你把配置放到远程服务器,目前支持本地存储、Git以及Subversion。

Spring Cloud Bus:事件、消息总线,用于在集群(例如,配置变化事件)中传播状态变化,可与Spring Cloud Config联合实现热部署。

Spring Cloud Netflix:针对多种Netflix组件提供的开发工具包,其中包括Eureka、Hystrix、Zuul、Archaius等。

Netflix Eureka:云端负载均衡,一个基于 REST 的服务,用于定位服务,以实现云端的负载均衡和中间层服务器的故障转移。

Netflix Hystrix:容错管理工具,旨在通过控制服务和第三方库的节点,从而对延迟和故障提供更强大的容错能力。

Netflix Zuul:边缘服务工具,是提供动态路由,监控,弹性,安全等的边缘服务。

Netflix Archaius:配置管理API,包含一系列配置管理API,提供动态类型化属性、线程安全配置操作、轮询框架、回调机制等功能。

Spring Cloud for Cloud Foundry:通过Oauth2协议绑定服务到CloudFoundry,CloudFoundry是VMware推出的开源PaaS云平台。

Spring Cloud Sleuth:日志收集工具包,封装了Dapper,Zipkin和HTrace操作。

Spring Cloud Data Flow:大数据操作工具,通过命令行方式操作数据流。

Spring Cloud Security:安全工具包,为你的应用程序添加安全控制,主要是指OAuth2。

Spring Cloud Consul:封装了Consul操作,consul是一个服务发现与配置工具,与Docker容器可以无缝集成。

Spring Cloud Zookeeper:操作Zookeeper的工具包,用于使用zookeeper方式的服务注册和发现。

Spring Cloud Stream:数据流操作开发包,封装了与Redis,Rabbit、Kafka等发送接收消息。

Spring Cloud CLI:基于 Spring Boot CLI,可以让你以命令行方式快速建立云组件。

WHAT - 什么是微服务

微服务简介

每日一博|基于Spring Boot和Spring Cloud实现微服务架构

微服务的流行,Martin功不可没,这老头也是个奇人,特别擅长抽象归纳和制造概念,我觉的这就是最牛逼的markting啊,感觉这也是目前国人欠缺的能力。

Martin Fowler是国际著名的OO专家,敏捷开发方法的创始人之一,现为ThoughtWorks公司的首席科学家.福勒(Martin Fowler),在面向对象分析设计、UML、模式、软件开发方法学、XP、重构等方面,都是世界顶级的专家,现为Thought Works公司的首席科学家。Thought Works是一家从事企业应用开发和集成的公司。早在20世纪80年代,Fowler就是使用对象技术构建多层企业应用的倡导者,他著有几本经典书籍: 《企业应用架构模式》、《UML精粹》和《重构》等。—— 百度百科

先来看看传统的web开发方式,通过对比比较容易理解什么是Microservice Architecture。和Microservice相对应的,这种方式一般被称为Monolithic(比较难传神的翻译)。所有的功能打包在一个 WAR包里,基本没有外部依赖(除了容器),部署在一个JEE容器(Tomcat,JBoss,WebLogic)里,包含了 DO/DAO,Service,UI等所有逻辑。

每日一博|基于Spring Boot和Spring Cloud实现微服务架构

Monolithic比较适合小项目,优点是:

1、 开发简单直接,集中式管理

2、基本不会重复开发

3、功能都在本地,没有分布式的管理开销和调用开销

它的缺点也非常明显,特别对于互联网公司来说(不一一列举了):

1、开发效率低:所有的开发在一个项目改代码,递交代码相互等待,代码冲突不断

2、代码维护难:代码功能耦合在一起,新人不知道何从下手

3、部署不灵活:构建时间长,任何小修改必须重新构建整个项目,这个过程往往很长

4、稳定性不高:一个微不足道的小问题,可以导致整个应用挂掉

5、扩展性不够:无法满足高并发情况下的业务需求

所以,现在主流的设计一般会采用Microservice Architecture,就是基于微服务的架构。简单来说,微服务的目的是有效的拆分应用,实现敏捷开发和部署。

每日一博|基于Spring Boot和Spring Cloud实现微服务架构

用《The art of scalability》一书里提到的scale cube比较容易理解如何拆分。你看,我们叫分库分表,别人总结成了scale cube,这就是抽象的能力啊,把复杂的东西用最简单的概念解释和总结。X轴代表运行多个负载均衡器之后运行的实例,Y轴代表将应用进一步分解为微服务 (分库),数据量大时,还可以用Z轴将服务按数据分区(分表)

每日一博|基于Spring Boot和Spring Cloud实现微服务架构

微服务的具体特征

先看看最官方的定义吧

The microservice architectural style is an approach to developing a single application as a suite of small services, each running in its own process and communicating with lightweight mechanisms, often an HTTP resource API. These services are **built around business capabilities** and independently deployable by fully automated deployment machinery. There is a bare minimum of centralized management of these services , which may be written in different programming languages and use different data storage technologies.
-- James Lewis and Martin Fowler

把Martin老头的定义大概的翻译一下就是下面几条,这个定义还是太抽象是不是,那就对了,就是要务虚,都说明白了谁还找他付费咨询啊,这么贵。

1. 一些列的独立的服务共同组成系统

2. 单独部署,跑在自己的进程里

3. 每个服务为独立的业务开发

4. 分布式的管理

Martin自己也说了,每个人对微服务都可以有自己的理解,不过大概的标准还是有一些的。

1、分布式服务组成的系统

2、按照业务而不是技术来划分组织

3、做有生命的产品而不是项目

4、Smart endpoints and dumb pipes(我的理解是强服务个体和弱通信)

5、自动化运维(DevOps)

6、容错

7、快速演化

SOA vs Microservice

除了Smart endpoints and dumb pipes都很容易理解对吗?相信很多人都会问一个问题,这是不是就是SOA换了个概念,挂羊头卖狗肉啊,有说法把Microservice叫成 Lightway SOA。也有很多传统砖家跳出来说Microservice就是SOA。其实Martin也没否认SOA和Microservice的关系。

我个人理解,Microservice是SOA的传承,但一个最本质的区别就在于Smart endpoints and dumb pipes,或者说是真正的分布式的、去中心化的。Smart endpoints and dumb pipes本质就是去ESB,把所有的“思考”逻辑包括路由、消息解析等放在服务内部(Smart endpoints),去掉一个大一统的ESB,服务间轻(dumb pipes)通信,是比SOA更彻底的拆分。

在此我向大家推荐一个架构学习交流群。交流学习群号:575745314  里面会分享一些资深架构师录制的视频录像:有Spring,MyBatis,Netty源码分析,高并发、高性能、分布式、微服务架构的原理,JVM性能优化、分布式架构等这些成为架构师必备的知识体系。还能领取免费的学习资源,目前受益良多

HOW - 怎么具体实践微服务

听上去好像都不错,具体怎么落地啊?这需要回答下面几个问题:

1、客户端如何访问这些服务?

2、服务之间如何通信?

3、这么多服务,怎么找?

4、服务挂了怎么办?

5、客户端如何访问这些服务?

原来的Monolithic方式开发,所有的服务都是本地的,UI可以直接调用,现在按功能拆分成独立的服务,跑在独立的一般都在独立的虚拟机上的 Java进程了。客户端UI如何访问他的?后台有N个服务,前台就需要记住管理N个服务,一个服务下线/更新/升级,前台就要重新部署,这明显不服务我们 拆分的理念,特别当前台是移动应用的时候,通常业务变化的节奏更快。另外,N个小服务的调用也是一个不小的网络开销。还有一般微服务在系统内部,通常是无 状态的,用户登录信息和权限管理最好有一个统一的地方维护管理(OAuth)。

所以,一般在后台N个服务和UI之间一般会一个代理或者叫API Gateway,他的作用包括

1、提供统一服务入口,让微服务对前台透明

2、聚合后台的服务,节省流量,提升性能

3、提供安全,过滤,流控等API管理功能

我的理解其实这个API Gateway可以有很多广义的实现办法,可以是一个软硬一体的盒子,也可以是一个简单的MVC框架,甚至是一个Node.js的服务端。他们最重要的作 用是为前台(通常是移动应用)提供后台服务的聚合,提供一个统一的服务出口,解除他们之间的耦合,不过API Gateway也有可能成为单点故障点或者性能的瓶颈。

一般用过Taobao Open Platform的就能很容易的体会,TAO就是这个API Gateway。

每日一博|基于Spring Boot和Spring Cloud实现微服务架构

服务之间如何通信?

因为所有的微服务都是独立的Java进程跑在独立的虚拟机上,所以服务间的通行就是IPC(inter process communication),已经有很多成熟的方案。现在基本最通用的有两种方式。这几种方式,展开来讲都可以写本书,而且大家一般都比较熟悉细节了, 就不展开讲了。

1、同步调用

2、REST(JAX-RS,Spring Boot)

3、RPC(Thrift, Dubbo)

4、异步消息调用(Kafka, Notify, MetaQ)

每日一博|基于Spring Boot和Spring Cloud实现微服务架构

一般同步调用比较简单,一致性强,但是容易出调用问题,性能体验上也会差些,特别是调用层次多的时候。RESTful和RPC的比较也是一个很有意 思的话题。一般REST基于HTTP,更容易实现,更容易被接受,服务端实现技术也更灵活些,各个语言都能支持,同时能跨客户端,对客户端没有特殊的要 求,只要封装了HTTP的SDK就能调用,所以相对使用的广一些。RPC也有自己的优点,传输协议更高效,安全更可控,特别在一个公司内部,如果有统一个 的开发规范和统一的服务框架时,他的开发效率优势更明显些。就看各自的技术积累实际条件,自己的选择了。

而异步消息的方式在分布式系统中有特别广泛的应用,他既能减低调用服务之间的耦合,又能成为调用之间的缓冲,确保消息积压不会冲垮被调用方,同时能 保证调用方的服务体验,继续干自己该干的活,不至于被后台性能拖慢。不过需要付出的代价是一致性的减弱,需要接受数据最终一致性;还有就是后台服务一般要 实现幂等性,因为消息发送出于性能的考虑一般会有重复(保证消息的被收到且仅收到一次对性能是很大的考验);最后就是必须引入一个独立的broker,如 果公司内部没有技术积累,对broker分布式管理也是一个很大的挑战。

这么多服务,怎么找?

在微服务架构中,一般每一个服务都是有多个拷贝,来做负载均衡。一个服务随时可能下线,也可能应对临时访问压力增加新的服务节点。服务之间如何相互 感知?服务如何管理?这就是服务发现的问题了。一般有两类做法,也各有优缺点。基本都是通过zookeeper等类似技术做服务注册信息的分布式管理。当 服务上线时,服务提供者将自己的服务信息注册到ZK(或类似框架),并通过心跳维持长链接,实时更新链接信息。服务调用者通过ZK寻址,根据可定制算法, 找到一个服务,还可以将服务信息缓存在本地以提高性能。当服务下线时,ZK会发通知给服务客户端。

1、客户端做:优点是架构简单,扩展灵活,只对服务注册器依赖。缺点是客户端要维护所有调用服务的地址,有技术难度,一般大公司都有成熟的内部框架支持,比如Dubbo。

2、服务端做:优点是简单,所有服务对于前台调用方透明,一般在小公司在云服务上部署的应用采用的比较多。

每日一博|基于Spring Boot和Spring Cloud实现微服务架构

这么多服务,服务挂了怎么办?

前面提到,Monolithic方式开发一个很大的风险是,把所有鸡蛋放在一个篮子里,一荣俱荣,一损俱损。而分布式最大的特性就是网络是不可靠 的。通过微服务拆分能降低这个风险,不过如果没有特别的保障,结局肯定是噩梦。我们刚遇到一个线上故障就是一个很不起眼的SQL计数功能,在访问量上升 时,导致数据库load彪高,影响了所在应用的性能,从而影响所有调用这个应用服务的前台应用。所以当我们的系统是由一系列的服务调用链组成的时候,我们 必须确保任一环节出问题都不至于影响整体链路。相应的手段有很多:

1、重试机制

2、限流

3、熔断机制

4、负载均衡

5、降级(本地缓存)

这些方法基本上都很明确通用,就不详细说明了。

每日一博|基于Spring Boot和Spring Cloud实现微服务架构

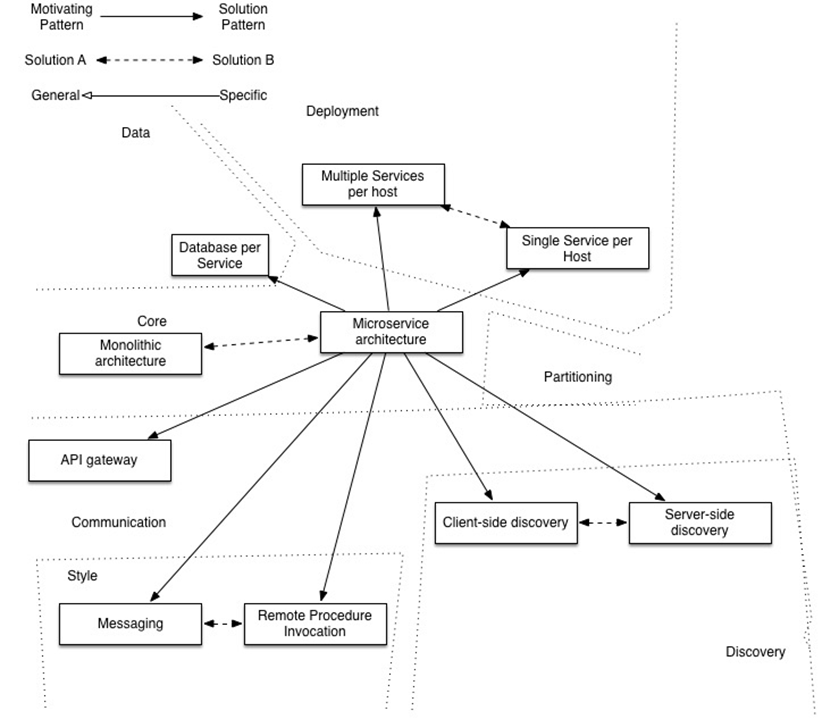
WHY - 微服务的应用

这里 有一个图非常好的总结微服务架构需要考虑的问题,包括

1、API Gateway

2、服务间调用

3、服务发现

4、服务容错

5、服务部署

6、数据调用

每日一博|基于Spring Boot和Spring Cloud实现微服务架构

微服务的优点和缺点(或者说挑战)一样明显。

1、优点

2、开发简单

3、技术栈灵活

4、服务独立无依赖

5、独立按需扩展

6、可用性高

7、缺点(挑战)

8、多服务运维难度

9、系统部署依赖

10、服务间通信成本

11、数据一致性

12、系统集成测试

13、重复工作

14、性能监控

没有最好的,只有适合自己的。

每日一博|基于Spring Boot和Spring Cloud实现微服务架构

1、对于大的互联网公司,微服务架构是血液,是习惯,每家公司都有自己的套路和架构,细节有不同,但是核心理念是通的。

2、对于一般的公司而言,实践微服务有非常大的技术挑战,于是乎才有了这么多IT供应商考虑这里的商机。微服务比较适合未来有一定的扩展复杂度,且有 很大用户增量预期的应用,说人话就是新兴的互联网公司。创业初期,不可能买大量的机器或者很贵的机器,但是又必须考虑应对成功后的巨量的用户,微服务架构 成了最好的选择。

每日一博|基于Spring Boot和Spring Cloud实现微服务架构

So What - 思考

看到上面的图,不是不觉得特别的熟悉?其实我们N年前就用的滚瓜烂熟了好不好?裤子都拖了。

其实本来所谓的微服务就是对互联网在应用技术的一个总结归纳,IT厂商鼓吹所有概念无非是为了生意(business),SOA是,Cloud是,Microservice也是。下面玩笑很有意思的概括了这个情况(我加了第一条线,原图见 这里 )

每日一博|基于Spring Boot和Spring Cloud实现微服务架构

所以微服对我们的思考我觉得更多的是思维上的,对已微服务架构,技术上不是问题,意识比工具重要。

1、按照业务 或者客户需求组织资源(这是最难的)

2、做有生命的产品,而不是项目

3、头狼战队,全栈化

4、后台服务贯彻Single Responsibility Principle

5、VM->Docker (to PE)

6、DevOps (to PE)

在此我向大家推荐一个架构学习交流群。交流学习群号:575745314  里面会分享一些资深架构师录制的视频录像:有Spring,MyBatis,Netty源码分析,高并发、高性能、分布式、微服务架构的原理,JVM性能优化、分布式架构等这些成为架构师必备的知识体系。还能领取免费的学习资源,目前受益良多

每日一博|基于Spring Boot和Spring Cloud实现微服务架构

同时,对于开发同学,有这么多的中间件和强大的PE支持固然是好事,我们也需要深入去了解这些中间件背后的原理,知其然知其所以然,设想下,如果我们是一个小公司的CTO,离开的阿里的大环境,在有限的技术资源如何通过开源技术实施微服务?

最后,一般提到微服务都离不开DevOps和Docker,理解微服务架构是核心,devops和docker是工具,是手段。下次在抽时间再学习整理下。

每日一博|基于Spring Boot和Spring Cloud实现微服务架构

原文  https://my.oschina.net/u/3636867/blog/1802517
正文到此结束
Loading...