转载

Java NIO 之 Channel(通道)

通常来说NIO中的所有IO都是从 Channel(通道) 开始的。

  • 从通道进行数据读取:创建一个缓冲区,然后请求通道读取数据。

  • 从通道进行数据写入:创建一个缓冲区,填充数据,并要求通道写入数据。

数据读取和写入操作图示:

Java NIO 之 Channel(通道)

Java NIO Channel通道和流非常相似,主要有以下几点区别:

  • 通道可以读也可以写,流一般来说是单向的(只能读或者写,所以之前我们用流进行IO操作的时候需要分别创建一个输入流和一个输出流)。
  • 通道可以异步读写。
  • 通道总是基于缓冲区Buffer来读写。

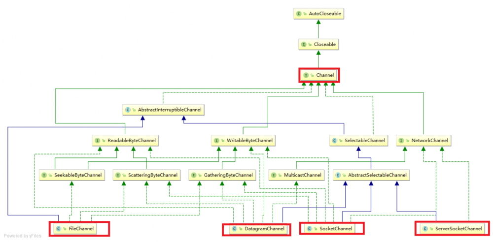
Java NIO中最重要的几个Channel的实现:

  • FileChannel: 用于文件的数据读写
  • DatagramChannel: 用于UDP的数据读写
  • SocketChannel: 用于TCP的数据读写,一般是客户端实现
  • ServerSocketChannel: 允许我们监听TCP链接请求,每个请求会创建会一个SocketChannel,一般是服务器实现

类层次结构:

下面的UML图使用Idea生成的。

Java NIO 之 Channel(通道)

二 FileChannel的使用

使用FileChannel读取数据到Buffer(缓冲区)以及利用Buffer(缓冲区)写入数据到FileChannel:

package filechannel;

import java.io.IOException;
import java.io.RandomAccessFile;
import java.nio.ByteBuffer;
import java.nio.channels.FileChannel;

public class FileChannelTxt {
    public static void main(String args[]) throws IOException {
        //1.创建一个RandomAccessFile(随机访问文件)对象,
        RandomAccessFile raf=new RandomAccessFile("D://niodata.txt", "rw");
        //通过RandomAccessFile对象的getChannel()方法。FileChannel是抽象类。
        FileChannel inChannel=raf.getChannel();
        //2.创建一个读数据缓冲区对象
        ByteBuffer buf=ByteBuffer.allocate(48);
        //3.从通道中读取数据
        int bytesRead = inChannel.read(buf);
        //创建一个写数据缓冲区对象
        ByteBuffer buf2=ByteBuffer.allocate(48);
        //写入数据
        buf2.put("filechannel test".getBytes());
        buf2.flip();
        inChannel.write(buf);
        while (bytesRead != -1) {

            System.out.println("Read " + bytesRead);
            //Buffer有两种模式,写模式和读模式。在写模式下调用flip()之后,Buffer从写模式变成读模式。
            buf.flip();
           //如果还有未读内容
            while (buf.hasRemaining()) {
                System.out.print((char) buf.get());
            }
            //清空缓存区
            buf.clear();
            bytesRead = inChannel.read(buf);
        }
        //关闭RandomAccessFile(随机访问文件)对象
        raf.close();
    }
}

运行效果:

Java NIO 之 Channel(通道)

通过上述实例代码,我们可以大概总结出FileChannel的一般使用规则:

1. 开启FileChannel

使用之前,FileChannel必须被打开,但是你无法直接打开FileChannel(FileChannel是抽象类)。需要通过 InputStreamOutputStreamRandomAccessFile 获取FileChannel。

我们上面的例子是通过RandomAccessFile打开FileChannel的:

//1.创建一个RandomAccessFile(随机访问文件)对象,
        RandomAccessFile raf=new RandomAccessFile("D://niodata.txt", "rw");
        //通过RandomAccessFile对象的getChannel()方法。FileChannel是抽象类。
        FileChannel inChannel=raf.getChannel();

2. 从FileChannel读取数据/写入数据

从FileChannel中读取数据/写入数据之前首先要创建一个Buffer(缓冲区)对象,Buffer(缓冲区)对象的使用我们在上一篇文章中已经详细说明了,如果不了解的话可以看我的上一篇关于Buffer的文章。

使用FileChannel的read()方法读取数据:

//2.创建一个读数据缓冲区对象
        ByteBuffer buf=ByteBuffer.allocate(48);
        //3.从通道中读取数据
        int bytesRead = inChannel.read(buf);

使用FileChannel的write()方法写入数据:

//创建一个写数据缓冲区对象
        ByteBuffer buf2=ByteBuffer.allocate(48);
        //写入数据
        buf2.put("filechannel test".getBytes());
        buf2.flip();
        inChannel.write(buf);

3. 关闭FileChannel

完成使用后,FileChannel您必须关闭它。

channel.close();

三 SocketChannel和ServerSocketChannel的使用

利用SocketChannel和ServerSocketChannel实现客户端与服务器端简单通信:

SocketChannel用于创建基于tcp协议的客户端对象,因为SocketChannel中不存在accept()方法,所以,它不能成为一个服务端程序。通过 connect()方法 ,SocketChannel对象可以连接到其他tcp服务器程序。

客户端:

package socketchannel;

import java.io.IOException;
import java.net.InetSocketAddress;
import java.nio.ByteBuffer;
import java.nio.channels.SocketChannel;

public class WebClient {
    public static void main(String[] args) throws IOException {
        //1.通过SocketChannel的open()方法创建一个SocketChannel对象
        SocketChannel socketChannel = SocketChannel.open();
        //2.连接到远程服务器(连接此通道的socket)
        socketChannel.connect(new InetSocketAddress("127.0.0.1", 3333));
        // 3.创建写数据缓存区对象
        ByteBuffer writeBuffer = ByteBuffer.allocate(128);
        writeBuffer.put("hello WebServer this is from WebClient".getBytes());
        writeBuffer.flip();
        socketChannel.write(writeBuffer);
        //创建读数据缓存区对象
        ByteBuffer readBuffer = ByteBuffer.allocate(128);
        socketChannel.read(readBuffer);
        //String 字符串常量,不可变;StringBuffer 字符串变量(线程安全),可变;StringBuilder 字符串变量(非线程安全),可变
        StringBuilder stringBuffer=new StringBuilder();
        //4.将Buffer从写模式变为可读模式
        readBuffer.flip();
        while (readBuffer.hasRemaining()) {
            stringBuffer.append((char) readBuffer.get());
        }
        System.out.println("从服务端接收到的数据:"+stringBuffer);

        socketChannel.close();
    }

}

ServerSocketChannel允许我们监听TCP链接请求,通过ServerSocketChannelImpl的 accept()方法 可以创建一个SocketChannel对象用户从客户端读/写数据。

服务端:

package socketchannel;

import java.io.IOException;
import java.net.InetSocketAddress;
import java.nio.ByteBuffer;
import java.nio.channels.ServerSocketChannel;
import java.nio.channels.SocketChannel;

public class WebServer {
    public static void main(String args[]) throws IOException {
        try {
            //1.通过ServerSocketChannel 的open()方法创建一个ServerSocketChannel对象,open方法的作用:打开套接字通道
            ServerSocketChannel ssc = ServerSocketChannel.open();
            //2.通过ServerSocketChannel绑定ip地址和port(端口号)
            ssc.socket().bind(new InetSocketAddress("127.0.0.1", 3333));
            //通过ServerSocketChannelImpl的accept()方法创建一个SocketChannel对象用户从客户端读/写数据
            SocketChannel socketChannel = ssc.accept();
            //3.创建写数据的缓存区对象
            ByteBuffer writeBuffer = ByteBuffer.allocate(128);
            writeBuffer.put("hello WebClient this is from WebServer".getBytes());
            writeBuffer.flip();
            socketChannel.write(writeBuffer);
            //创建读数据的缓存区对象
            ByteBuffer readBuffer = ByteBuffer.allocate(128);
            //读取缓存区数据
            socketChannel.read(readBuffer);
            StringBuilder stringBuffer=new StringBuilder();
            //4.将Buffer从写模式变为可读模式
            readBuffer.flip();
            while (readBuffer.hasRemaining()) {
                stringBuffer.append((char) readBuffer.get());
            }
            System.out.println("从客户端接收到的数据:"+stringBuffer);
            socketChannel.close();
            ssc.close();
        } catch (IOException e) {
            e.printStackTrace();
        }
    }
}

运行效果:

客户端:

Java NIO 之 Channel(通道)

服务端:

Java NIO 之 Channel(通道)

通过上述实例代码,我们可以大概总结出SocketChannel和ServerSocketChannel的使用的一般使用规则:

考虑到篇幅问题,下面只给出大致步骤,不贴代码,可以结合上述实例理解。

客户端

1.通过SocketChannel连接到远程服务器

2.创建读数据/写数据缓冲区对象来读取服务端数据或向服务端发送数据

3.关闭SocketChannel

服务端

1.通过ServerSocketChannel 绑定ip地址和端口号

2.通过ServerSocketChannelImpl的accept()方法创建一个SocketChannel对象用户从客户端读/写数据

3.创建读数据/写数据缓冲区对象来读取客户端数据或向客户端发送数据

4. 关闭SocketChannel和ServerSocketChannel

四 ️DatagramChannel的使用

DataGramChannel,类似于java 网络编程的DatagramSocket类;使用UDP进行网络传输, UDP是无连接,面向数据报文段的协议,对传输的数据不保证安全与完整 ;和上面介绍的SocketChannel和ServerSocketChannel的使用方法类似,所以这里就简单介绍一下如何使用。

1.获取DataGramChannel

//1.通过DatagramChannel的open()方法创建一个DatagramChannel对象
        DatagramChannel datagramChannel = DatagramChannel.open();
        //绑定一个port(端口)
        datagramChannel.bind(new InetSocketAddress(1234));

上面代码表示程序可以在1234端口接收数据报。

2.接收/发送消息

接收消息:

先创建一个缓存区对象,然后通过receive方法接收消息,这个方法返回一个SocketAddress对象,表示发送消息方的地址:

ByteBuffer buf = ByteBuffer.allocate(48);
buf.clear();
channel.receive(buf);

发送消息:

由于UDP下,服务端和客户端通信并不需要建立连接,只需要知道对方地址即可发出消息,但是是否发送成功或者成功被接收到是没有保证的;发送消息通过send方法发出,改方法返回一个int值,表示成功发送的字节数:

ByteBuffer buf = ByteBuffer.allocate(48);
buf.clear();
buf.put("datagramchannel".getBytes());
buf.flip();
int send = channel.send(buffer, new InetSocketAddress("localhost",1234));

这个例子发送一串字符:“datagramchannel”到主机名为”localhost”服务器的端口1234上。

五 Scatter / Gather

Channel 提供了一种被称为 Scatter/Gather 的新功能,也称为本地矢量 I/O。Scatter/Gather 是指在多个缓冲区上实现一个简单的 I/O 操作。正确使用 Scatter / Gather可以明显提高性能。

大多数现代操作系统都支持本地矢量I/O(native vectored I/O)操作。当您在一个通道上请求一个Scatter/Gather操作时,该请求会被翻译为适当的本地调用来直接填充或抽取缓冲区,减少或避免了缓冲区拷贝和系统调用;

Scatter/Gather应该使用直接的ByteBuffers以从本地I/O获取最大性能优势。

Scatter/Gather功能是通道(Channel)提供的 并不是Buffer。

  • Scatter:从一个Channel读取的信息分散到N个缓冲区中(Buufer).

  • Gather:将N个Buffer里面内容按照顺序发送到一个Channel.

Scattering Reads

"scattering read"是把数据从单个Channel写入到多个buffer,如下图所示:

Java NIO 之 Channel(通道)

示例代码:

ByteBuffer header = ByteBuffer.allocate(128);
ByteBuffer body   = ByteBuffer.allocate(1024);

ByteBuffer[] bufferArray = { header, body };

channel.read(bufferArray);

read()方法内部会负责把数据按顺序写进传入的buffer数组内。一个buffer写满后,接着写到下一个buffer中。

举个例子,假如通道中有200个字节数据,那么header会被写入128个字节数据,body会被写入72个字节数据;

注意:

无论是scatter还是gather操作,都是按照buffer在数组中的顺序来依次读取或写入的;

Gathering Writes

"gathering write"把多个buffer的数据写入到同一个channel中,下面是示意图:

Java NIO 之 Channel(通道)

示例代码:

ByteBuffer header = ByteBuffer.allocate(128);
ByteBuffer body   = ByteBuffer.allocate(1024);

//write data into buffers

ByteBuffer[] bufferArray = { header, body };

channel.write(bufferArray);

write()方法内部会负责把数据按顺序写入到channel中。

注意:

并不是所有数据都写入到通道,写入的数据要根据position和limit的值来判断,只有position和limit之间的数据才会被写入;

举个例子,假如以上header缓冲区中有128个字节数据,但此时position=0,limit=58;那么只有下标索引为0-57的数据才会被写入到通道中。

六 通道之间的数据传输

在Java NIO中如果一个channel是FileChannel类型的,那么他可以直接把数据传输到另一个channel。

  • transferFrom() :transferFrom方法把数据从通道源传输到FileChannel
  • transferTo() :transferTo方法把FileChannel数据传输到另一个channel

参考:

官方JDK相关文档

谷歌搜索排名第一的Java NIO教程

《Java NIO》

《Java 8编程官方参考教程(第9版)》

欢迎关注我的微信公众号:"Java面试通关手册"(一个有温度的微信公众号,期待与你共同进步~~~坚持原创,分享美文,分享各种Java学习资源):

Java NIO 之 Channel(通道)
原文  https://juejin.im/post/5af7f01b6fb9a07a9f01a339
正文到此结束
Loading...