转载

Java并发编程-volatile可见性的介绍

要学习好Java的多线程,就一定得对volatile关键字的作用机制了熟于胸。最近博主看了大量关于volatile的相关博客,对其有了一点初步的理解和认识,下面通过自己的话叙述整理一遍。

有什么用?

volatile主要对所修饰的变量提供两个功能

  • 可见性
  • 防止指令重排序

本篇博客主要对volatile可见性进行探讨,以后发表关于指令重排序的博文。

什么是可见性?

一图胜千言

Java并发编程-volatile可见性的介绍

上图已经把JAVA内存模型(JMM)展示得很详细了,简单概括一下

  1. 每个Thread有一个属于自己的工作内存(可以理解为每个厨师有一个属于自己的铁锅)
  2. 所有Thread共用一个主内存(餐厅所有的厨师共用同一个冰箱)
  3. 每个Thread操作数据之前都会去主内存中获取数据(厨师炒菜之前都要去冰箱里拿食材)
  • Thread:厨师
  • 工作内存:铁锅
  • store&load:放熟食,取食材
  • 主内存:冰箱

读者可思考以下情景:

餐厅来了一位顾客点了一份红烧肉,此时有两位大厨(假设大厨之间互不通信),由于互不通信,所以两位大厨都打开冰箱取出食材开始炒菜。 最后炒出了两份红烧肉,顾客只要一份。为什么会造成这种结果?

由于大厨之间没有可见性。

将此情景放在JAVA中即是:

线程A从主内存中取了一个变量到工作内存中,操作完毕后没有及时放回主内存中,于是线程B去取这个变量已经 过期 了,取的是线程A操作之前的变量。

如何拥有可见性?

先介绍一下Java内存模型中定义的8种工作内存与主内存之间的原子操作

  • lock( 锁定 ):作用于 主内存的变量 ,把一个变量标识为一条线程独占的状态。
  • unlock(解锁):作用于 主内存 的变量,把一个处于锁定的变量释放出来,释放变量才可以被其他线程锁定。
  • read(读取):作用于 主内存 的变量,把一个变量的值从主内存传输到线程的工作内存中,以便随后的load动作使用。
  • load(载入):作用于***工作内存***的变量,它把read操作从主内存中得到的变量值放入工作内存的变量副本中。
  • use(使用):作用于***工作内***存种的变量,它把工作内存中一个变量的值传递给执行引擎,每当虚拟机遇到一个需要使用到变量的值的字节码指令时将会执行这个操作。
  • assign(赋值):作用于***工作内存***中的变量,它把一个从执行引擎接收到的值赋给工作内存的变量,每当虚拟机遇到一个给变量赋值的字节码指令时执行这个操作。
  • store(存储):作用于***工作内存***的变量,它把工作内存中一个变量的值传送到主内存中,以便随后的write操作使用
  • write(写入):作用于 主内存 的变量,它把store操作从工作内存中得到的值放入主内存的变量中。

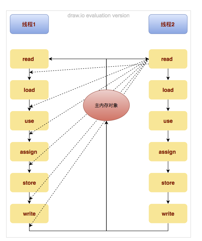
读取赋值一个普通变量的情况

Java并发编程-volatile可见性的介绍

当线程1对主内存对象发起read操作到write操作套流程的时间里,线程2随时都有可能对这个主内存对象发起第二套操作

  • 有什么危害呢?

假设主内存中有一个

int a=0;

线程1和线程2分别执行一次,理想状态下最终a的值为2.

a++;

线程1在执行了assign操作之后变量a的真实值已经从0变成了1,但是这个过程发生在工作内存中对其他线程不可见,若线程2此时对变量a的操作,读取到的值仍然为0,因为没有可见性,线程2的操作也仅仅是重复了线程1的操作,再次让a从0变成了1。 并没有达到期望的a=2。

读取赋值一个volatile变量的情况

Java并发编程-volatile可见性的介绍

volatile变量对对象的操作更严格:

  • use之前不能被read&load
  • assign之后必须紧跟store&write

也就是说 read-load-useassign-store-write 成为了两个不可分割的原子操作

尽管这时候在use和assign之间依然有一段真空期,有可能变量会被其他线程读取,但是无论在哪一个时间点主内存的变量和任一工作内存的变量的值都是相等的。这个特性就导致了volatile变量不适合参与到依赖当前值的运算,如自增。 那么依靠可见性的特点volatile可以用在哪些地方呢? 《Java虚拟机》提到:

运算结果并不依赖变量的当前值(即结果对产生中间结果不依赖),或者能够确保只有单一的线程修改变量的值

通常volatile用做 保存某个状态 的boolean值。

部分参考自

  • volatile变量与普通变量的区别
  • <<深入理解Java虚拟机 高级特性与最佳实践>>
原文  https://juejin.im/post/5afd22a5518825426a1fe594
正文到此结束
Loading...