转载

Dubbo 剖析:二 服务引用

注:文章中使用的 dubbo 源码版本为 2.5.4

零、文章目录

一、服务引用的目的

二、关键概念及关系

三、服务引用流程详解

四、整体流程图总结

五、后续系列文章预告

一、服务引用的目的

“服务消费者”向注册中心订阅“服务提供者”提供的服务地址,并生成服务接口的实际代理对象。

二、关键概念及关系

2.1 ReferenceBean & ReferenceConfig

服务引用Bean和引用配置类,服务引用信息的承载体。

2.2 RegistryProtocol

协议抽象接口 Protocol 的实现。其 <T> Invoker<T> refer(Class<T> type, URL url) 方法完成了服务引用的完整功能。

2.3 RegistryDirectory

同时具有目录服务 Directory 和监听器 NotifyListener 两个接口的功能,并组合了注册器Registry。

  • 它的Invoker集合数据来源于zk注册中心;
  • 其对外暴露的 subscribe(URL url) 方法完成了在注册中心对服务提供者地址变更的监听功能;
  • 其同时实现了 NotifyListener 接口的 notify(List<URL> urls) 方法执行监听回调,监听服务提供者地址变更并创建对应的Invoker;

2.4 JavassistProxyFactory

基于javassist的动态代理工厂,其内部使用dubbo自己的动态代理机制 Proxy 完成动态代理类的创建工作。

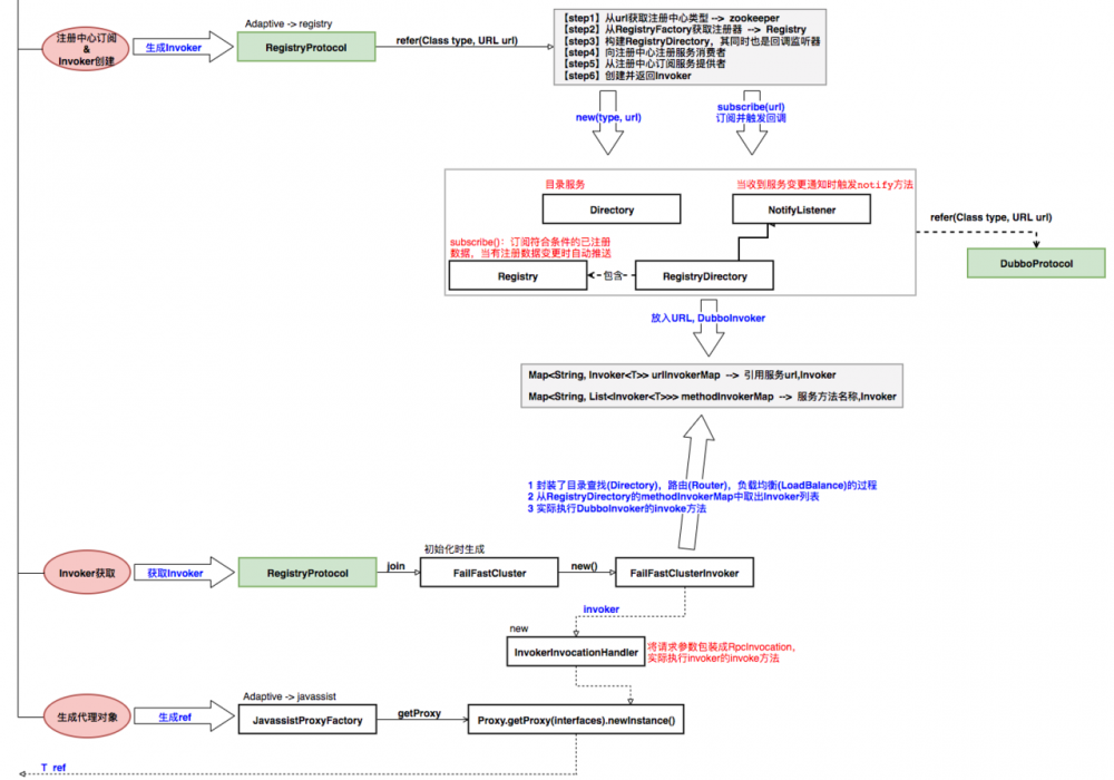
2.5 关系图

点击这里查看大图

Dubbo 剖析:二 服务引用

三、服务引用流程详解

3.1 简洁流程图

引用配置及初始化

Dubbo 剖析:二 服务引用

  • 注册中心订阅 & Invoker生成
  • Invoker获取
  • 生成代理对象

Dubbo 剖析:二 服务引用

3.2 服务引用入口

引用配置:

Dubbo 剖析:二 服务引用

服务引用方在工程中会有如上图中的Spring配置。

在容器启动的时候会解析schema元素 dubbo:reference/ 转换成dubbo内部数据结构ReferenceBean。

ReferenceBean就是服务引用,它继承了dubbo的引用配置类ReferenceConfig,并实现了Spring的FactoryBean和InitializingBean接口。

  • 对于服务引用获取的demoService,并不是想要ReferenceBean这个对象实例本身,而是想获取对远程调用的 代理,能够通过这个代理服务调用远程dubbo服务;
  • dubbo就是通过factoryBean.getObject()来创建并返回基于DemoService接口的代理对象;

配置初始化:

public Object getObject() throws Exception {
        return get();
    }

ReferenceBeangetObject 方法执行其get()方法,最终会执行到 ReferenceConfiginit() 方法,在该方法中完成代理对象的生成过程。

private void init() {
        /*...省略部分代码...*/
        //step1 根据配置生成Map
        Map<String, String> map = new HashMap<String, String>();
        Map<Object, Object> attributes = new HashMap<Object, Object>();
        map.put(Constants.SIDE_KEY, Constants.CONSUMER_SIDE);
        map.put(Constants.DUBBO_VERSION_KEY, Version.getVersion());
        map.put(Constants.TIMESTAMP_KEY, String.valueOf(System.currentTimeMillis()));

        /*...省略部分代码...*/
        //step2 调用createProxy生成代理类ref
        ref = createProxy(map);
    }

如上,init()中主要干的事情有两件。一,根据配置生成map;二,调用createProxy生成代理对象ref。

下图展示了生成的map的信息:

Dubbo 剖析:二 服务引用

createProxy() 方法主要做了如下三件事:

- 1)加载配置中心拼装成urls;

- 2)遍历urls,调用refProtocol创建远程的动态代理Invoker;

- 3)调用proxyFactory创建服务代理。

private T createProxy(Map<String, String> map) {
        /*...省略部分代码...*/
        //step1 加载配置的所有注册中心,拼装成urls
                List<URL> us = loadRegistries(false);
                if (us != null && us.size() > 0) {
                    for (URL u : us) {
                        URL monitorUrl = loadMonitor(u);
                        if (monitorUrl != null) {
                            map.put(Constants.MONITOR_KEY, URL.encode(monitorUrl.toFullString()));
                        }
                        urls.add(u.addParameterAndEncoded(Constants.REFER_KEY, StringUtils.toQueryString(map)));
                    }
                }
        /*...省略部分代码...*/
        //step2 遍历urls,调用refProtocol.refer创建远程的动态代理Invoker
                for (URL url : urls) {
                    invokers.add(refprotocol.refer(interfaceClass, url));
                    if (Constants.REGISTRY_PROTOCOL.equals(url.getProtocol())) {
                        registryURL = url; // 用了最后一个registry url
                    }
                }
                if (registryURL != null) { // 有 注册中心协议的URL
                    // 对有注册中心的Cluster 只用 AvailableCluster
                    URL u = registryURL.addParameter(Constants.CLUSTER_KEY, AvailableCluster.NAME);
                    invoker = cluster.join(new StaticDirectory(u, invokers));
                } else { // 不是 注册中心的URL
                    invoker = cluster.join(new StaticDirectory(invokers));
                }
        /*...省略部分代码...*/
        // step3 调用proxyFactory创建服务代理
        return (T) proxyFactory.getProxy(invoker);

3.3 注册中心订阅及Invoker创建

创建动态代理Invoker:

refProtocol 为dubbo通过 ExtensionLoader 动态注入的 RegistryProtocol 实例。通过其refer方法创建Invoker。

具体进行的工作分为如下几步:

  • 从url的registryKey获取注册中心类型:zookeeper
  • 从RegistryFactory获取注册器:Registry
  • 构建RegistryDirectory,其同时也是回调监听器
  • 向注册中心注册服务消费者
  • 从注册中心订阅服务提供者(即引用的服务)
public <T> Invoker<T> refer(Class<T> type, URL url) throws RpcException {
        //step1 从url的registryKey获取注册中心类型:zookeeper
        url = url.setProtocol(url.getParameter(Constants.REGISTRY_KEY, Constants.DEFAULT_REGISTRY)).removeParameter(Constants.REGISTRY_KEY);
        //step2 从RegistryFactory获取注册器
        Registry registry = registryFactory.getRegistry(url);
        //...省略部分代码...
        //doRefer
        return doRefer(cluster, registry, type, url);
    }
private <T> Invoker<T> doRefer(Cluster cluster, Registry registry, Class<T> type, URL url) {

        //step3 构建RegistryDirectory,可以把它理解为注册资源,其中包含了消费者/服务/路由等相关信息
        //其同时也是回调监听器
        RegistryDirectory<T> directory = new RegistryDirectory<T>(type, url);
        directory.setRegistry(registry);
        directory.setProtocol(protocol);
        URL subscribeUrl = new URL(Constants.CONSUMER_PROTOCOL, NetUtils.getLocalHost(), 0, type.getName(), directory.getUrl().getParameters());
        if (!Constants.ANY_VALUE.equals(url.getServiceInterface())
                && url.getParameter(Constants.REGISTER_KEY, true)) {

            //step4 向注册中心注册服务消费者
            registry.register(subscribeUrl.addParameters(Constants.CATEGORY_KEY, Constants.CONSUMERS_CATEGORY,
                    Constants.CHECK_KEY, String.valueOf(false)));
        }

        //step5 从注册中心订阅服务提供者(即引用的服务)
        directory.subscribe(subscribeUrl.addParameter(Constants.CATEGORY_KEY,
                Constants.PROVIDERS_CATEGORY
                        + "," + Constants.CONFIGURATORS_CATEGORY
                        + "," + Constants.ROUTERS_CATEGORY));
        //step6 
        return cluster.join(directory);
    }

订阅服务提供者并初始化监听处理:

Dubbo 剖析:二 服务引用

先按照上图对RegistryDirectory进行说明:

  • RegistryDirectory内包含了一个Registry实例,即其提供了subscribe方法用来实现对url的订阅;
  • RegistryDirectory同时实现了NotifyListener接口,即其本身具有回调监听器的功能;
  • 以上结合,RegistryDirectory可以完成对服务引用url的主动订阅和监听,监听会触发其自身notify方法;

所以,执行到"step5 从注册中心订阅服务提供者",调用RegistryDirectory的subscribe(URL url)方法时,完成了对引用url的订阅并同时出发监听流程:

  • 根据类别将监听urls分类为invoker,router,configurator;
  • 对于有变化的invokerUrls,调用DubboProtocol的refer方法生成DubboInvoker; DubboInvoker即实际远程代理Invoker,其可完成请求远程dubbo服务并获取响应结果的功能;(具体DubboProtocol的refer方法执行过程不展开,后续有专门章节讲解)
  • 最终刷新urlInvokerMap和methodInvokerMap,将对应的invokerUrl和dubboInvoker存入map中供后续使用;
public synchronized void notify(List<URL> urls) {
        //step1 根据类别将urls分类
        List<URL> invokerUrls = new ArrayList<URL>();
        List<URL> routerUrls = new ArrayList<URL>();
        List<URL> configuratorUrls = new ArrayList<URL>();
        for (URL url : urls) {
            String protocol = url.getProtocol();
            String category = url.getParameter(Constants.CATEGORY_KEY, Constants.DEFAULT_CATEGORY);
            if (Constants.ROUTERS_CATEGORY.equals(category)
                    || Constants.ROUTE_PROTOCOL.equals(protocol)) {
                routerUrls.add(url);
            } else if (Constants.CONFIGURATORS_CATEGORY.equals(category)
                    || Constants.OVERRIDE_PROTOCOL.equals(protocol)) {
                configuratorUrls.add(url);
            } else if (Constants.PROVIDERS_CATEGORY.equals(category)) {
                invokerUrls.add(url);
            } else {
                logger.warn("Unsupported category " + category + " in notified url: " + url + " from registry " + getUrl().getAddress() + " to consumer " + NetUtils.getLocalHost());
            }
        }
        //...省略部分代码...
        //providers
        refreshInvoker(invokerUrls);
    }
private void refreshInvoker(List<URL> invokerUrls) {
           //...省略部分代码...
           Map<String, Invoker<T>> newUrlInvokerMap = toInvokers(invokerUrls);// 将URL列表转成Invoker列表
           //...省略部分代码...
           //step3 最终刷新urlInvokerMap和methodInvokerMap
           this.methodInvokerMap = multiGroup ? toMergeMethodInvokerMap(newMethodInvokerMap) : newMethodInvokerMap;
           this.urlInvokerMap = newUrlInvokerMap;
    }
private Map<String, Invoker<T>> toInvokers(List<URL> urls) {
           //...省略部分代码...
           //step2 protocol.refer根据url创建远程代理Invoker
         invoker = new InvokerDelegete<T>(protocol.refer(serviceType, url), url, providerUrl);
    }

3.4 Invoker获取及集群

Invoker生成并返回:

执行到 return cluster.join(directory) ,即通过 FailFastCluster 获取并返回远程代理Invoker:

public class FailfastCluster implements Cluster {
    public <T> Invoker<T> join(Directory<T> directory) throws RpcException {
        return new FailfastClusterInvoker<T>(directory);
    }
}

其实就是new了一个 FailfastClusterInvoker 并返回,构造方法参数为3.3步骤中的RegistryDirectory。

FailfastClusterInvoker干了神马:

invoke(Invocation invocation) 方法被调用时:

  • 根据参数invocation从RegistryDirectory中获取对应远程DubboInvocation;
  • 动态创建负载均衡算法;
  • 根据负载均衡算法从Invoker列表中选出一个invoker执行;
public Result invoke(final Invocation invocation) throws RpcException {
        LoadBalance loadbalance;
        //step1 根据服务引用的url从RegistryDirectory中获取对应远程DubboInvocation
        List<Invoker<T>> invokers = list(invocation);
        if (invokers != null && invokers.size() > 0) {
            //step2 动态创建负载均衡算法
            loadbalance = ExtensionLoader.getExtensionLoader(LoadBalance.class).getExtension(invokers.get(0).getUrl()
                    .getMethodParameter(invocation.getMethodName(), Constants.LOADBALANCE_KEY, Constants.DEFAULT_LOADBALANCE));
        } else {
            loadbalance = ExtensionLoader.getExtensionLoader(LoadBalance.class).getExtension(Constants.DEFAULT_LOADBALANCE);
        }
        RpcUtils.attachInvocationIdIfAsync(getUrl(), invocation);
        //step3 根据负载均衡算法从Invoker列表中选出一个invoker执行
        return doInvoke(invocation, invokers, loadbalance);
    }
protected List<Invoker<T>> list(Invocation invocation) throws RpcException {
        List<Invoker<T>> invokers = directory.list(invocation);
        return invokers;
    }

3.5 代理对象的生成

最终回到 ReferenceConfig 中init的最后一步 return (T) proxyFactory.getProxy(invoker); ,通过 JavassistProxyFactory.getProxy(invoker) 将Invoker转换成代理对象ref:

InvokerInvocationHandler
public class JavassistProxyFactory extends AbstractProxyFactory {
    @SuppressWarnings("unchecked")
    public <T> T getProxy(Invoker<T> invoker, Class<?>[] interfaces) {
        return (T) Proxy.getProxy(interfaces).newInstance(new InvokerInvocationHandler(invoker));
    }
}

执行完以上步骤后,终于生成了dubbo远程动态代理对象T ref,我们可以直接使用该对象来完成RPC调用了。

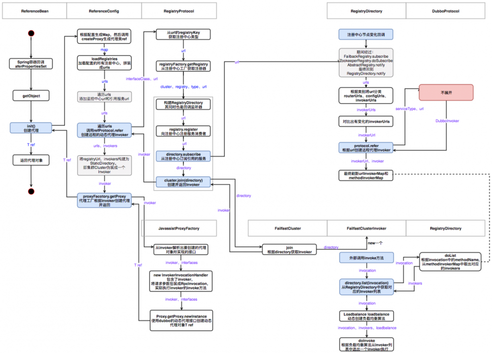
四、整体流程图总结

点击这里查看大图

Dubbo 剖析:二 服务引用

整体看下来,服务引用主要分为以下几大步骤:

1、引用配置及配置初始化

该部分以Spring配置及 ReferenceBean 为入口,主要在 ReferenceConfig 中进行。

  • ReferenceConfig 依赖 RegistryProtocol 完成了 "服务引用者注册"、"服务提供者订阅"和"Invoker创建" 的工作;
  • ReferenceConfig 依赖 JavassistProxyFactory 完成了 "代理对象生成" 的工作;

2、注册中心订阅 & Invoker生成与获取

该部分主要由 RegistryDirectoryFailfastCluster 实现。

  • 通过 ReferenceConfig 调用 RegistryDirectorysubscribe 方法,触发了对服务提供者url的订阅及监听,在监听过程中 RegistryDirectory 借助 DubboProtocol 完成了Invoker的创建工作,并保存了服务引用url和Invoker的关系;
  • 通过 ReferenceConfig 调用 FailfastCluster 的join方法,完成了对Invoker对象的获取;

3、生成代理对象

该部分主要由 JavassistProxyFactory 完成。

  • ReferenceConfig 调用 JavassistProxyFactory 的getProxy方法为入口,传入Invoker;
  • 新创建了 InvokerInvocationHandler ,并使用dubbo自己的动态代理工具Proxy最终生成代理对象T ref;

五、服务发布引用简洁过程图

Dubbo 剖析:二 服务引用

黑线表示方法调用

虚线表示对象引用

红线表示请求调用过程

原文  https://xiaozhuanlan.com/topic/5837219046
正文到此结束
Loading...