转载

基于Java语言构建区块链(三)—— 持久化 & 命令行

基于Java语言构建区块链(三)—— 持久化 & 命令行

文章的主要思想和内容均来自: https://jeiwan.cc/posts/building-blockchain-in-go-part-3/

引言

上一篇 文章我们实现了区块链的工作量证明机制(Pow),尽可能地实现了挖矿。但是距离真正的区块链应用还有很多重要的特性没有实现。今天我们来实现区块链数据的存储机制,将每次生成的区块链数据保存下来。有一点需要注意,区块链本质上是一款分布式的数据库,我们这里不实现”分布式”,只聚焦于数据存储部分。

数据库选择

到目前为止,我们的实现机制中还没有区块存储这一环节,导致我们的区块每次生成之后都保存在了内存中。这样不便于我们重新使用区块链,每次都要从头开始生成区块,也不能够跟他人共享我们的区块链,因此,我们需要将其存储在磁盘上。

我们该选择哪一款数据库呢?事实上,在《 比特币白皮书 》中并没有明确指定使用哪一种的数据库,因此这个由开发人员自己决定。 中本聪 开发的 Bitcoin Core 中使用的是 LevelDB 。原文 Building Blockchain in Go. Part 3: Persistence and CLI 中使用的是 BoltDB ,对Go语言支持比较好。

但是我们这里使用的是Java来实现,BoltDB不支持Java,这里我们选用 Rocksdb 。

RocksDB是由Facebook数据库工程团队开发和维护的一款key-value存储引擎,比LevelDB性能更加强大,有关Rocksdb的详细介绍,请移步至官方文档: https://github.com/facebook/rocksdb ,这里不多做介绍。

数据结构

在我们开始实现数据持久化之前,我们先要确定我们该如何去存储我们的数据。为此,我们先来看看比特币是怎么做的。

简单来讲,比特币使用了两个”buckets(桶)”来存储数据:

  • blocks . 描述链上所有区块的元数据.
  • chainstate . 存储区块链的状态,指的是当前所有的 UTXO (未花费交易输出)以及一些元数据.

“在比特币的世界里既没有账户,也没有余额,只有分散到区块链里的UTXO。”

详见: 《精通比特币》第二版 第06章节 —— 交易的输入与输出

此外,每个区块数据都是以单独的文件形式存储在磁盘上。这样做是出于性能的考虑:当读取某一个单独的区块数据时,不需要加载所有的区块数据到内存中来。

blocks 这个桶中,存储的键值对:

  • ‘b’ + 32-byte block hash -> block index record

    区块的索引记录

  • ‘f’ + 4-byte file number -> file information record

    文件信息记录

  • ‘l’ -> 4-byte file number: the last block file number used

    最新的一个区块所使用的文件编码

  • ‘R’ -> 1-byte boolean: whether we’re in the process of reindexing

    是否处于重建索引的进程当中

  • ‘F’ + 1-byte flag name length + flag name string -> 1 byte boolean: various flags that can be on or off

    各种可以打开或关闭的flag标志

  • ‘t’ + 32-byte transaction hash -> transaction index record

    交易索引记录

chainstate 这个桶中,存储的键值对:

  • ‘c’ + 32-byte transaction hash -> unspent transaction output record for that transaction

    某笔交易的UTXO记录

  • ‘B’ -> 32-byte block hash: the block hash up to which the database represents the unspent transaction outputs

    数据库所表示的UTXO的区块Hash(抱歉,这一点我还没弄明白……)

由于我们还没有实现交易相关的特性,因此,我们这里只使用 block 桶。另外,前面提到过的,这里我们不会实现各个区块数据各自存储在独立的文件上,而是统一存放在一个文件里面。因此,我们不要存储和文件编码相关的数据,这样一来,我们所用到的键值对就简化为:

  • 32-byte block-hash -> Block structure (serialized)

    区块数据与区块hash的键值对

  • ‘l’ -> the hash of the last block in a chain

    最新一个区块hash的键值对

( 查看更加详细的解释 :_Data_Storage))

序列化

RocksDB的Key与Value只能以byte[]的形式进行存储,这里我们需要用到序列化与反序列化库 Kryo ,代码如下:

package one.wangwei.blockchain.util;

import com.esotericsoftware.kryo.Kryo;
import com.esotericsoftware.kryo.io.Input;
import com.esotericsoftware.kryo.io.Output;

/**
 * 序列化工具类
 *
 * @author wangwei
 * @date 2018/02/07
 */
public class SerializeUtils {

    /**
     * 反序列化
     *
     * @param bytes 对象对应的字节数组
     * @return
     */
    public static Object deserialize(byte[] bytes) {
        Input input = new Input(bytes);
        Object obj = new Kryo().readClassAndObject(input);
        input.close();
        return obj;
    }

    /**
     * 序列化
     *
     * @param object 需要序列化的对象
     * @return
     */
    public static byte[] serialize(Object object) {
        Output output = new Output(4096, -1);
        new Kryo().writeClassAndObject(output, object);
        byte[] bytes = output.toBytes();
        output.close();
        return bytes;
    }
}

持久化

上面已经说过,我们这里使用 RocksDB ,我们先写一个相关的工具类 RocksDBUtils ,主要的功能如下:

  • putLastBlockHash:保存最新一个区块的Hash值
  • getLastBlockHash:查询最新一个区块的Hash值
  • putBlock:保存区块
  • getBlock:查询区块

注意:BoltDB 支持 Bucket 的特性,而RocksDB 不支持,所以需要我们自己使用Map来做一个映射。

RocksDBUtils

package one.wangwei.blockchain.store;

import com.google.common.collect.Maps;
import one.wangwei.blockchain.block.Block;
import one.wangwei.blockchain.util.SerializeUtils;
import org.rocksdb.RocksDB;
import org.rocksdb.RocksDBException;

import java.util.Map;

/**
 * 存储工具类
 *
 * @author wangwei
 * @date 2018/02/27
 */
public class RocksDBUtils {

    /**
     * 区块链数据文件
     */
    private static final String DB_FILE = "blockchain.db";
    /**
     * 区块桶前缀
     */
    private static final String BLOCKS_BUCKET_KEY = "blocks";
    /**
     * 最新一个区块
     */
    private static final String LAST_BLOCK_KEY = "l";

    private volatile static RocksDBUtils instance;

    public static RocksDBUtils getInstance() {
        if (instance == null) {
            synchronized (RocksDBUtils.class) {
                if (instance == null) {
                    instance = new RocksDBUtils();
                }
            }
        }
        return instance;
    }

    private RocksDB db;

    /**
     * block buckets
     */
    private Map<String, byte[]> blocksBucket;

    private RocksDBUtils() {
        openDB();
        initBlockBucket();
    }

    /**
     * 打开数据库
     */
    private void openDB() {
        try {
            db = RocksDB.open(DB_FILE);
        } catch (RocksDBException e) {
            throw new RuntimeException("Fail to open db ! ", e);
        }
    }

    /**
     * 初始化 blocks 数据桶
     */
    private void initBlockBucket() {
        try {
            byte[] blockBucketKey = SerializeUtils.serialize(BLOCKS_BUCKET_KEY);
            byte[] blockBucketBytes = db.get(blockBucketKey);
            if (blockBucketBytes != null) {
                blocksBucket = (Map) SerializeUtils.deserialize(blockBucketBytes);
            } else {
                blocksBucket = Maps.newHashMap();
                db.put(blockBucketKey, SerializeUtils.serialize(blocksBucket));
            }
        } catch (RocksDBException e) {
            throw new RuntimeException("Fail to init block bucket ! ", e);
        }
    }

    /**
     * 保存最新一个区块的Hash值
     *
     * @param tipBlockHash
     */
    public void putLastBlockHash(String tipBlockHash) {
        try {
            blocksBucket.put(LAST_BLOCK_KEY, SerializeUtils.serialize(tipBlockHash));
            db.put(SerializeUtils.serialize(BLOCKS_BUCKET_KEY), SerializeUtils.serialize(blocksBucket));
        } catch (RocksDBException e) {
            throw new RuntimeException("Fail to put last block hash ! ", e);
        }
    }

    /**
     * 查询最新一个区块的Hash值
     *
     * @return
     */
    public String getLastBlockHash() {
        byte[] lastBlockHashBytes = blocksBucket.get(LAST_BLOCK_KEY);
        if (lastBlockHashBytes != null) {
            return (String) SerializeUtils.deserialize(lastBlockHashBytes);
        }
        return "";
    }

    /**
     * 保存区块
     *
     * @param block
     */
    public void putBlock(Block block) {
        try {
            blocksBucket.put(block.getHash(), SerializeUtils.serialize(block));
            db.put(SerializeUtils.serialize(BLOCKS_BUCKET_KEY), SerializeUtils.serialize(blocksBucket));
        } catch (RocksDBException e) {
            throw new RuntimeException("Fail to put block ! ", e);
        }
    }

    /**
     * 查询区块
     *
     * @param blockHash
     * @return
     */
    public Block getBlock(String blockHash) {
        return (Block) SerializeUtils.deserialize(blocksBucket.get(blockHash));
    }

    /**
     * 关闭数据库
     */
    public void closeDB() {
        try {
            db.close();
        } catch (Exception e) {
            throw new RuntimeException("Fail to close db ! ", e);
        }
    }
}

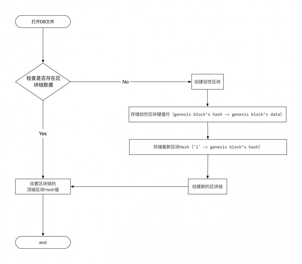
创建区块链

现在我们来优化 Blockchain.newBlockchain 接口的代码逻辑,改为如下逻辑:

基于Java语言构建区块链(三)—— 持久化 &amp; 命令行

代码如下:

/**
  * <p> 创建区块链 </p>
  *
  * @return
  */
public static Blockchain newBlockchain() throws Exception {
    String lastBlockHash = RocksDBUtils.getInstance().getLastBlockHash();
    if (StringUtils.isBlank(lastBlockHash)) {
        Block genesisBlock = Block.newGenesisBlock();
        lastBlockHash = genesisBlock.getHash();
        RocksDBUtils.getInstance().putBlock(genesisBlock);
        RocksDBUtils.getInstance().putLastBlockHash(lastBlockHash);
     }
     return new Blockchain(lastBlockHash);
}

修改 Blockchain 的数据结构,只记录最新一个区块链的Hash值

public class Blockchain {
    
    @Getter
    private String lastBlockHash;

    private Blockchain(String lastBlockHash) {
        this.lastBlockHash = lastBlockHash;
    }
}

每次挖矿完成后,我们也需要将最新的区块信息保存下来,并且更新最新区块链Hash值:

/**
 * <p> 添加区块  </p>
 *
 * @param data
 */
public void addBlock(String data) throws Exception {
   String lastBlockHash = RocksDBUtils.getInstance().getLastBlockHash();
   if (StringUtils.isBlank(lastBlockHash)) {
       throw new Exception("Fail to add block into blockchain ! ");
   }
   this.addBlock(Block.newBlock(lastBlockHash, data));
}

/**
 * <p> 添加区块  </p>
 *
 * @param block
 */
public void addBlock(Block block) throws Exception {
    RocksDBUtils.getInstance().putLastBlockHash(block.getHash());
    RocksDBUtils.getInstance().putBlock(block);
    this.lastBlockHash = block.getHash();
}

到此,存储部分的功能就实现完毕,我们还缺少一个功能:

检索区块链

现在,我们所有的区块都保存到了数据库,因此,我们能够重新打开已有的区块链并且向其添加新的区块。但这也导致我们再也无法打印出区块链中所有区块的信息,因为,我们没有将区块存储在数组当中。让我们来修复这个瑕疵!

我们在Blockchain中创建一个内部类 BlockchainIterator ,作为区块链的迭代器,通过区块之前的hash连接来依次迭代输出区块信息,代码如下:

public class Blockchain {
 
    ....
    
    /**
     * 区块链迭代器
     */
    public class BlockchainIterator {

        private String currentBlockHash;

        public BlockchainIterator(String currentBlockHash) {
            this.currentBlockHash = currentBlockHash;
        }

        /**
         * 是否有下一个区块
         *
         * @return
         */
        public boolean hashNext() throws Exception {
            if (StringUtils.isBlank(currentBlockHash)) {
                return false;
            }
            Block lastBlock = RocksDBUtils.getInstance().getBlock(currentBlockHash);
            if (lastBlock == null) {
                return false;
            }
            // 创世区块直接放行
            if (lastBlock.getPrevBlockHash().length() == 0) {
                return true;
            }
            return RocksDBUtils.getInstance().getBlock(lastBlock.getPrevBlockHash()) != null;
        }

        
        /**
         * 返回区块
         *
         * @return
         */
        public Block next() throws Exception {
            Block currentBlock = RocksDBUtils.getInstance().getBlock(currentBlockHash);
            if (currentBlock != null) {
                this.currentBlockHash = currentBlock.getPrevBlockHash();
                return currentBlock;
            }
            return null;
        }
    }   
    
    ....    
}

测试

/**
 * 测试
 *
 * @author wangwei
 * @date 2018/02/05
 */
public class BlockchainTest {

    public static void main(String[] args) {
        try {
            Blockchain blockchain = Blockchain.newBlockchain();

            blockchain.addBlock("Send 1.0 BTC to wangwei");
            blockchain.addBlock("Send 2.5 more BTC to wangwei");
            blockchain.addBlock("Send 3.5 more BTC to wangwei");

            for (Blockchain.BlockchainIterator iterator = blockchain.getBlockchainIterator(); iterator.hashNext(); ) {
                Block block = iterator.next();

                if (block != null) {
                    boolean validate = ProofOfWork.newProofOfWork(block).validate();
                    System.out.println(block.toString() + ", validate = " + validate);
                }
            }

        } catch (Exception e) {
            e.printStackTrace();
        }
    }
}


/*输出*/

Block{hash='0000012f87a0510dd0ee7048a6bd52db3002bae7d661126dc28287bd6c23189a', prevBlockHash='0000024b2c23c4fb06c2e2c1349275d415efe17a51db24cd4883da0067300ddf', data='Send 3.5 more BTC to wangwei', timeStamp=1519724875, nonce=369110}, validate = true
Block{hash='0000024b2c23c4fb06c2e2c1349275d415efe17a51db24cd4883da0067300ddf', prevBlockHash='00000b14fefb51ba2a7428549d469bcf3efae338315e7289d3e6dc4caf589d79', data='Send 2.5 more BTC to wangwei', timeStamp=1519724872, nonce=896348}, validate = true
Block{hash='00000b14fefb51ba2a7428549d469bcf3efae338315e7289d3e6dc4caf589d79', prevBlockHash='0000099ced1b02f40c750c5468bb8c4fd800ec9f46fea5d8b033e5d054f0f703', data='Send 1.0 BTC to wangwei', timeStamp=1519724869, nonce=673955}, validate = true
Block{hash='0000099ced1b02f40c750c5468bb8c4fd800ec9f46fea5d8b033e5d054f0f703', prevBlockHash='', data='Genesis Block', timeStamp=1519724866, nonce=840247}, validate = true

命令行界面

CLI 部分的内容,这里不做详细介绍,具体可以去查看文末的Github源码链接。大致步骤如下:

配置

添加pom.xml配置

<project>
   
    ...
    
	<dependency>
		<groupId>commons-cli</groupId>
		<artifactId>commons-cli</artifactId>
		<version>1.4</version>
	</dependency>
    
    ...
    
	<plugin>
		<groupId>org.apache.maven.plugins</groupId>
		<artifactId>maven-assembly-plugin</artifactId>
		<version>3.1.0</version>
		<configuration>
			<archive>
				<manifest>
					<addClasspath>true</addClasspath>
					<classpathPrefix>lib/</classpathPrefix>
					<mainClass>one.wangwei.blockchain.cli.Main</mainClass>
				</manifest>
			</archive>
			<descriptorRefs>
				<descriptorRef>jar-with-dependencies</descriptorRef>
			</descriptorRefs>
		</configuration>
		<executions>
			<execution>
				<id>make-assembly</id>
				<!-- this is used for inheritance merges -->
				<phase>package</phase>
				<!-- 指定在打包节点执行jar包合并操作 -->
				<goals>
					<goal>single</goal>
				</goals>
			</execution>
		</executions>
	</plugin>
    
    ...
   
</project>

项目工程打包

$ mvn clean && mvn package

执行命令

# 打印帮助信息
$ java -jar blockchain-java-jar-with-dependencies.jar -h 

# 添加区块
$ java -jar blockchain-java-jar-with-dependencies.jar -add "Send 1.5 BTC to wangwei"
$ java -jar blockchain-java-jar-with-dependencies.jar -add "Send 2.5 BTC to wangwei"
$ java -jar blockchain-java-jar-with-dependencies.jar -add "Send 3.5 BTC to wangwei"

# 打印区块链
$ java -jar blockchain-java-jar-with-dependencies.jar -print

总结

本篇我们实现了区块链的存储功能,接下来我们将实现地址、交易、钱包这一些列的功能。

资料

  • 源代码: https://github.com/wangweiX/blockchain-java/tree/part3-persistence
  • https://jeiwan.cc/posts/building-blockchain-in-go-part-3/
  • 《精通比特币》第二版

基于Java语言构建区块链(三)—— 持久化 &amp; 命令行

https://press.one/file/v?s=62076a14b3d0693cf88d19db7e2d6a5a8e05b3de0c77deee242615c5480f8818104c24b65500a8cac096dee3b2e6862cec266916ee6545dd38f3650a459c7b221&h=7732ed4bedb1bb10a4d24df75b719ac2d56ae76a1b5a8f06ccc2ca6dc2d3ce30&a=23fe9bfd7ceef4b44c2ce44dcac8e4a49caf8026&f=P1&v=2

原文  https://wangwei.one/posts/35c768a3.html
正文到此结束
Loading...